МКБ-10: С44

Возрастная категория: взрослые

Год утверждения: 2018 (пересмотр каждые 3 года)

Профессиональные ассоциации:

  • Ассоциация онкологов России

  • Ассоциация специалистов по проблемам меланомы

  • Российское общество клинической онкологии

Ключевые слова

  • Базальноклеточный рак кожи

  • Плоскоклеточный рак кожи

  • Таргетная терапия

  • Лучевая терапия

  • Химиотерапия

  • Системная химиотерапия

Список сокращений

БКР – базальноклеточный рак

ПКР – плоскоклеточный рак кожи

5-ФУ – 5-фторурацил

Анти-CTLA4 – моноклональное антитело, блокирующее антиген цитотоксических Т-лимфоцитов 4 типа

Анти-PD-L – моноклональное антитело, блокирующее лиганд(ы) рецептора программируемой смерти 1

Анти-PD1 – моноклональное антитело, блокирующее рецептор программируемой смерти 1

БСЛУ – биопсия сторожевого лимфатического узла

В/в – внутривенный

ВОЗ – всемирная организация здравоохранения

КТ – компьютерная томография

ЛДГ – лактатдегидрогеназа

МК – меланома кожи

МКА – моноклональные антитела

МКБ-10 – международная классификация болезней, 10 пересмотр

МРТ – магниторезонансная томография

ПЭТ – позитронно-эмиссионная томография

ПЭТ-КТ – позитронно-эмиссионная томография, совмещенная с компьютерной томографией

УЗДГ – ультразвуковая допплерография

УЗИ – ультразвуковое исследование

ФДГ – фтордезоксиглюкоза

ЭКГ – электрокардиография

AJCC – American Joint Committee on Cancer

BRAF – человеческий ген (прото-онкоген), который кодирует белок серин-треониновую протеинкиназу B-Raf.

BRAF V600 – мутация в гене BRAF в 600 позиции 15 экзона с заменой нуклеотида, кодирующего валин на другую аминокислоту (чаще всего на нуклеотид, кодирующий глутаминовую кислоту V600E)

CKIT – Рецептор фактора роста тучных и стволовых клеток (SCFR), или белковая тирозинкиназа Kit (CD117) — рецепторная тирозинкиназа, продукт гена KIT.

CTLA4 – антиген цитотоксических Т-лимфоцитов 4 типа (также известен как СD152) (выполняет функции рецептора, лигандом служит молекула B7.1 или B7.2)

ECOG – восточная кооперированая онкологическая группа

iBRAF – ингибитор мутантного белка BRAF (малая молекула, блокирующая тирознкиназу BRAF)

iMEK – ингибитор немутатного белка MEK (малая молекула, блокирующая тирознкиназу МЕК)

MEK – внутриклеточная сигнальная молекула (протеинкиназа, также известная как MAPK/ERK киназа)

PD-L1,2 – лиганд рецептора программируемой смерти 1 или 2

PD1 – рецептор программируемой смерти 1

UICC – Union International Contre Le Cancer (Union International for Cancer Control)

Термины и определения

Опухоль Клацкина – холангиокарцинома долевых и общего печеночного протоков (рак ворот печени), локализующаяся проксимальнее места слияния общего печеночного и пузырного протоков (до начала сегментарных печеночных протоков второго порядка).

1. Краткая информация

1.1 Определение

Базальноклеточный и плоскоклеточный рак кожи (часто объединяемые как немеланомные опухоли кожи) – злокачественные опухоли кожи, происходящие из эпителиальных клеток. Базально-клеточный рак кожи (синонимы – базалиома, базальноклеточная карцинома) развивается из клеток базального слоя эпителия, плоскоклеточный рак из кератиноцитов кожи.

1.2 Этиология и патогенез

Не существует единого этиологического фактора для развития немеланомных опухолей кожи. Самым значимым фактором риска спорадических (ненаследственных) форм немеланомных опухолей кожи следует считать воздействие на кожу ультрафиолетового излучения типа. При этом чувствительность кожи к ультрафиолетовому воздействию различается у людей и может быть классифицирована на 6 типов, где 1 и 2 отличаются наибольшей чувствительностью (и, соответственно, вероятностью возникновения солнечного ожога), а 5 и 6 – наименьшей [1, 2]. Также следует отметить такие факторы риска как врожденный или приобретенный иммунодефицит (например, после трансплантации органов или других заболеваниях, связанных с необходимостью принимать иммунносупрессанты), пигментная ксеродерма [2]. Описана связь между искусственным ультрафиолетом (в том числе PUVA-терапией) и повышением риска возникновения немеланомных опухолей кожи. Лица, имеющие контакт с мышьяком, также имеют повышенный риск возникновения ПКР, в частности болезни Боуэна [2]. В многих случаях немеланомные опухоли кожи развиваются на фоне предсуществующих предопухолевых новообразований (вроде актинического кератоза или кератоакантомы), которые также часто могут быть обнаружены на соседних со злокачественной опухолью участках кожи [2].

Существует также ряд наследственных синдромов, в рамках которых возможно возникновение базалиом: синдром невоидных базалиом (также известен как синдром Горлина-Гольтца), синдром Базекса, синдром Ромбо, синдром одностороннего базальноклеточного невуса [2].

При синдроме Горлина-Гольца обнаруживается мутация в гене PTCH, а у пациентов помимо множественных базалиом может быть выявлен характерный фенотип: широкий корень носа, дополнительные складки на ладонях, кистозные изменения челюстей, пороки развития костной системы. Синдром Базекса наследуется Х-сцепленно по доминатному принципу. Помимо развития множественных базалиом отмечается атрофодермия, гипотрихоз, гипогидроз, фолликуляная атрофия. Синдром Ромбо наследуется по аутосомнодоминантному принципу. По мимо множественных базалиом для синдрома Ромбо характерны гипертрихоз, вермикулярная атрофодермия, трихоэпителиомы и периферическая вазодилатация. При синдроме одностороннего базальноклеточного невуса у пациента отмечается врожденное новообразование кожи с комедонами и эпидермальными кистами, при микроскопии отмечается пролиферация базального эпителия [2].

1.3 Эпидемиология

В 2014 году в Российской Федерации меланомой кожи заболело 71191 человек. Грубый показатель заболеваемости (оба пола) составил 48,7 на 100000 населения, стандартизованный 26,7 на 100 000 населения (26,1 и 27,2 у женщин и мужчин соответственно). В структуре заболеваемости немеланомные опухоли кожи в 2014 составили 10,1% у мужчин и 14,6% у женщин. Прирост заболеваемости составил 2,6% у мужчин (9 место по величине прироста) и 10,6% у женщин (7 место по величине прироста). Средний возраст заболевших оказался равным 68,7 лет. Грубый показатель смертности (оба пола) 1,0 на 100000 населения, стандартизованный 0,55 на 100000 населения (0,36 женщин и 0,76 у мужчин). Средний возраст умерших 72,3 года. Летальность на первом году составила 0,8% (в сравнении с 0,7% в 2011). Доля больных с I и II стадией на момент диагноза достигла 96,6% в 2014 г. Под наблюдением на конец 2014 года состояло 393536 больных (269,3 на 100 000 населения), из них 5 лет и более наблюдались 121580 больных (30,9%). Индекс накопления контингентов составил 6,2 (в сравнении с 5,9 в 2011), а летальность 0,4% (в сравнении с 4,5% в 2011) [3].

1.4 Кодирование по МКБ-10

Другие злокачественные новообразования кожи (C44):

C44.0 – Рак губы;

C44.1 – Рак кожи века, включая спайку век;

C44.2 – Рак кожи уха и наружного слухового прохода;

C44.3 – Рак кожи других и неуточненных частей лица;

C44.4 – Рак кожи волосистой части головы и шеи;

C44.5 – Рак кожи туловища (включая кожу перианальной области, кожу ануса и пограничную зону, кожу грудной железы;

C44.6 – Рак кожи верхней конечности, включая область плечевого сустава;

C44.7 – Рак кожи нижней конечности, включая область тазобедренного сустава;

C44.8 – Рак кожи, выходящий за пределы одной и более вышеуказанных локализаций;

C44.9 – Рак кожи неуточненный.

1.5 Классификация

1.5.1 Международная гистологическая классификация опухолей кожи ВОЗ 2010 [5]

8010/2

Рак интраэпителиальный (внутриэпителиальный), БДУ

8010/3

Рак, БДУ

8011/3

Эпителиома, злокачественная
Эпителиома, БДУ

8012/3

Крупноклеточный рак, БДУ

8013/3

Крупноклеточный нейроэндокринный рак

8014/3

Крупноклеточный рабдоидный рак

8015/3

Стекловидноклеточный рак

8020/3

Рак, недифференцированный, БДУ

8021/3

Рак, анапластический, БДУ

8022/3

Плеоморфный рак

8030/3

Гигантоклеточный и веретеноклеточный рак

8031/3

Гигантоклеточный рак

8032/3

Веретеноклеточный рак, БДУ

8033/3

Псевдосаркоматозный рак
Саркомоподобный рак

8034/3

Полигональноклеточный рак

8035/3

Рак из остеокластоподобных гигантских клеток

8041/3

Мелкоклеточный рак, БДУ
Резервноклеточный рак
Круглоклеточный рак
Мелкоклеточный нейроэндокринный рак

8042/3

Овсяноклеточный рак

8043/3

Мелкоклеточный рак, веретеноклеточный

8044/3

Мелкоклеточный рак, промежуточноклеточный

8045/3

Комбинированный мелкоклеточный рак
Смешанный мелкоклеточный рак
Смешанная мелкоклеточнаяаденокарцинома
Смешанный мелко-крупноклеточный рак
Смешанный мелкоклеточный плоскоклеточный рак

8046/3

Немелкоклеточный рак

8050/2

Папиллярный рак in situ

8050/3

Папиллярный рак, БДУ

8051/3

Бородавчатый рак, БДУ
Кондиломатозный рак
Бородавчатый эпидермоидныйрак
Бородавчатый плоскоклеточный рак
Бородавчатая (веррукозная) карцинома

8052/2

Папиллярный плоскоклеточный рак, неинвазивный
Папиллярный плоскоклеточный рак in situ

8052/3

Папиллярный плоскоклеточный рак
Папиллярный эпидермоидный рак

8070/2

Плоскоклеточный рак in situ, БДУ
Эпидермоидныйрак in situ, БДУ
Интраэпидермальный (внутриэпидермальный)рак, БДУ
Интраэпителиальный(внутриэпителиальный) плоскоклеточный рак

8070/3

Плоскоклеточный рак, БДУ
Эпидермоидный рак, БДУ
Плоскоклеточная карцинома
Плоскоклеточная эпителиома

8071/3

Плоскоклеточный рак, ороговевающий, БДУ
Эпидермоидный рак, ороговевающий
Плоскоклеточный рак, крупноклеточный, ороговевающий

8072/3

Плоскоклеточный рак, крупноклеточный, неороговевающий, БДУ
Эпидермоидный рак, крупноклеточный, неороговевающий
Плоскоклеточный рак, неороговевающий, БДУ

8073/3

Плоскоклеточный рак, мелкоклеточный, неороговевающий
Эпидермоидный рак, мелкоклеточный, неороговевающий

8074/3

Плоскоклеточный рак, веретеноклеточный
Эпидермоидный рак, веретеноклеточный
Плоскоклеточный рак, саркомоподобный

8075/3

Плоскоклеточный рак, аденоидный
Плоскоклеточныйрак, псевдожелезистый
Плоскоклеточный рак, акантолитический

8076/2

Плоскоклеточный рак in situ с подозрением на инвазию стромы
Эпидермоидныйрак in situ с подозрением на инвазию стромы

8076/3

Плоскоклеточный рак, микроинвазивный

8077/2

Плоскоклеточная интраэпителиальная неоплазия высокой степени злокачественности

8078/3

Плоскоклеточный рак с ороговением

8080/2

Эритроплазия Кейра (С60.)

8081/2

Болезнь Боуэна (С44.)
_Интраэпидермальный (внутриэпидермальный) плоскоклеточный рак типа болезни Боуэна
(С44. )

8082/3

Лимфоэпителиальный рак
Лимфоэпителиома
Лимфоэпителиомоподобный рак

8083/3

Базалоидный плоскоклеточный рак

8084/3

Плоскоклеточный рак, светлоклеточный

8090/3

Базальноклеточный рак, БДУ (С44._)
Базальноклеточная эпителиома (С44._)
Разъедающая язва
Базальноклеточный рак, пигментированная форма (С44._)

8091/3

Первично-множественный поверхностный базальноклеточный рак (С44.)
Мультицентрический базальноклеточныйрак_
(С44._)

8092/3

Инфильтративный базальноклеточный рак, БДУ (С44.)
Инфильтративный базальноклеточный рак, несклерозирующий (С44.
)
Инфильтративный базальноклеточный рак, склерозирующий (С44.)
Базальноклеточный рак, десмопластическая форма (С44.
)
Базальноклеточн ыйрак,морфеаподобный (С44._)

8093/3

Базальноклеточный рак, фиброэпителиальный (С44._)
Фиброэпителиома, БДУ
Фиброэпителиома Пинкуса
Фиброэпителиальный базальноклеточный рак типа опухоли Пинкуса
Опухоль Пинкуса

8094/3

Базально-плоскоклеточный рак (С44.)
Смешанный базально-плоскоклеточный рак (С44.
)

8095/3

Метатипический рак (С44._)

8097/3

Базальноклеточныйрак, нодулярная (узловая)форма(С44.)
Базальноклеточный рак, микронодулярная (мелкоузелковая) форма (С44.
)

8098/3

Аденоидная базалиома

8102/3

Трихолеммокарцинома (С44.)
Трихолеммальная карцинома (С44.
)

8110/3

Пиломатрикснаякарцинома (С44.)
Рак волосяного матрикса (С44.
)
Пиломатрикома, злокачественная (С44.)
Пиломатриксома, злокачественная (С44.
)

8140/2

Аденокарцинома in situ, БДУ

8140/3

Аденокарцинома, БДУ

8141/3

Скиррозная аденокарцинома Рак с продуктивным фиброзом
Скиррозный рак

8190/3

Трабекулярная аденокарцинома
Трабекулярный рак

8200/3

Аденокистозный рак Цилиндрома, БДУ (за исключением цилиндромы кожи М-8200/0)
Аденокарциноматипа цилиндромы
Железисто-кистозный рак

8201/3

Криброзный рак, БДУ

8247/3

Рак из клеток Меркеля (С44.)
Опухоль из клеток Меркеля (С44.
)
Первичный нейроэндокринный рак кожи (С44._)

8390/3

Рак придатков кожи (С44.)
Карцинома придатков (С44.
)

8400/3

Аденокарцинома потовой железы (С44.)
Рак потовой железы (С44.
)
Опухоль потовой железы, злокачественная (С44._)

8401/3

Апокринная аденокарцинома

8402/3

Нодулярная (узловая) гидраденома, злокачественная (С44.)
Гидраденокарцинома (С44.
)

8403/3

Злокачественная эккринная спираденома (С44._)

8407/3

Склерозирующий рак протоков потовых желез (С44.)
Микрокистозный рак придатков (С44.
)
Сирингоматозный рак (С44._)

8408/3

Эккринная папиллярная аденокарцинома (С44.)
Папиллярная аденокарцинома пальцев (С44.
)

8409/3

Эккринная порома, злокачественная (С44.)
Порокарцинома (С44.
)

8410/3

Аденокарцинома сальных желез (С44.)
Рак сальных желез (С44.
)

8413/3

Эккринная аденокарцинома (С44._)

8420/3

Аденокарцинома серных желез (С44.2)
Рак серных желез (С44.2)

8430/3

Мукоэпидермоидный рак

8440/3

Цистаденокарцинома, БДУ

8490/3

Перстневидно-клеточныйрак
Перстневидно-клеточная аденокарцинома
Карцинома из плохо сцепленных клеток

8560/3

Железисто-плоскоклеточный рак
Смешанная аденокарцинома и эпидермоидный рак
Смешанная аденокарцинома и плоскоклеточный рак

8562/3

Эпителиально-миоэпителиальный рак

8570/3

Аденокарцинома с плоскоклеточной метаплазией
Аденоакантома

8571/3

Аденокарцинома с хрящевой и костной метаплазией
Аденокарцинома с хрящевой метаплазией
Аденокарцинома с костной метаплазией

8572/3

Аденокарцинома с веретеноклеточной метаплазией

8573/3

Аденокарцинома с апокринной метаплазией
Рак с апокринной метаплазией

8940/3

Смешанная опухоль, злокачественная, БДУ
Злокачественная хондроидная сирингома (С44._)

8941/3

Рак в плеоморфной аденоме

Данные рекомендации посвящены двум наиболее частым вариантам опухолей кожибазальноклеточному и плоскоклеточному раку. Остальные варианты приведены со справочной целью.

1.6 Стадирование

1.6.1 Стадирование рака кожи по системе UICC TNM (7 пересмотр, 2009 [6])

Для процедуры стадирования немеланомных опухолей кожи морфологическое подтверждение обязательно. Оценку состояния лимфатических узлов для установления стадии выполняют при помощи клинического осмотра и инструментальных исследований.

Критерий Т отражает распространенность первичной опухоли [*][7]:

  • pТХ – недостаточно данных для оценки первичной опухоли; o Т0 – отсутствие первичной опухоли;

  • Тis – Карцинома in situ;

  • Т1 – опухоль 2 см или менее в наибольшем измерении;

  • Т2 – опухоль толщиной более 2 см в наибольшем измерении;

  • Т3 – опухоль любого размера, врастающая в подлежащие структуры (например, в мышцу, кость, хрящ, челюсть и др.);

  • Т4 – опухоль любого размера, с периневральной инвазией или прямым врастанием в кости основания черепа или осевого скелета.

Примечание: в случае первично-множественных синхронных опухолей классификация выполняется по опухоли наибольшего размера, а в скобках указывается общее количество опухолей кожи, например: T2 (5) [6].

Критерий N указывает на наличие или отсутствие метастазов в регионарных лимфатических узлах [6].

Регионарными лимфатическими узлами следует считать для опухолей, расположенных преимущественно на одной стороне тела (левой или правой):

  • Голова, шея: ипсилатеральные околоушные, подчелюстные, шейные и надключичные лимфатические узлы;

  • Грудная стенка: ипсилатеральные подмышечные лимфатические узлы;

  • Верхняя конечность: ипсилатеральные локтевые и подмышечные лимфатические узлы;

  • Живот, поясница и ягодицы: ипсилатеральные паховые лимфатические узлы;

  • Нижняя конечность: ипсилатеральные подколенные и паховые лимфатические узлы;

  • Край ануса и кожа перианальной области: ипсилатеральная паховые лимфатические узлы.

В случае расположения опухоли в пограничных зонах лимфоузлы с обеих сторон могут считаться регионарными [6].

В таблице 1 приведены анатомические ориентиры для определения пограничных зон шириной 4 см.

Таблица 1. Анатомические ориентиры пограничных зон для определения регионарных лимфатических бассейнов
Области Линия границы (шириной 4 см)

Левая и правая половины

Срединная линия тела

Голова и шея / грудная стенка

Ключица - акромион - верхний край плеча

Грудная стенка / верхняя конечность

Плечо - подмышечная впадина - плечо

Грудная стенка / живот, поясница или ягодицы

Спереди: середина расстояния между пупком и реберной дугой;
Сзади: нижняя граница грудного позвонка (поперечный отросток)

Живот, поясница или ягодицы / нижняя конечность

Паховая складка - большой вертел - ягодичная борозда

При обнаружении метастазов в лимфатических узлах за пределами указанных регионарных зон метастазирования следует классифицировать их как отдаленные метастазы [6].

  • NХ – недостаточно данных для оценки регионарных лимфатических узлов.

  • N0 – поражения регионарных лимфатических узлов нет.

  • N1 – метастаз в 1 регионарном лимфатическом узле размерами 3 см или менее в наибольшем измерении.

  • N2 – метастаз 1 регионарном лимфатическом узле размерами более 3 см, не более 6 см в наибольшем измерении, или множественные метастазы в регионарных лимфатических узлах не более 6 см в наибольшем измерении [†][7]

  • N3 – метастаз в 1 или более регионарных лимфатических узлах размерами более 6 см в наибольшем измерении.

Критерий М характеризует наличие или отсутствие отдаленных метастазов [6]:

  • М0 – отдаленных метастазов нет;

  • М1 – наличие отдаленных метастазов.

Критерий G характеризует степень дифференцировки опухоли [6]:

  • GХ – степень дифференцировки не может быть определена;

  • G1 – высокодифференцированная опухоль;

  • G2 – умеренно дифференцированная опухоль; o G3 – низкодифференцированная опухоль;

  • G4 – недифференцированная опухоль.

Некоторые факторы неблагоприятного прогноза суммированы в таблице 2. В классификации AJCC наличие таких факторов может повысить стадию с I до II [7].

Таблица 2. Факторы неблагоприятного прогноза рака кожи [6]

Глубина поражения/инвазия микроструктур

Толщина опухоли более 4 мм по Бреслоу

Уровень инвазии по Кларку 4

Периневральная инвазия

Ангиолимфатическая инвазия

Анатомическая локализация

Первичная локализация на ушной раковине

Первичная локализация на красной кайме губы

Дифференцировка

Низкодифференцированная или недифференцированная опухоль

Группировка по стадиям представлена в таблице 3:

Таблица 3. Группировка по стадиям немеланомных опухолей кожи [6]
Стадия N M

0

is

0

0

I

1

0

0

II

2

0

0

III

3

0

0

1,2,3

1

0

IV

4

0

0

1,2,3

2,3

0

Любая

Любая

1

1.6.2 Стадирование рака кожи века (С44.1) по системе UICC TNM (7

пересмотр, 2009 [6])

Для процедуры стадирования рака кожи века гистологическое подтверждение обязательно. Оценку состояния лимфатических узлов для установления стадии выполняют при помощи клинического осмотра и инструментальных исследований.

Критерий Т отражает распространенность первичной опухоли:

  • ТХ – недостаточно данных для оценки первичной опухоли (включая случаи спонтанной регрессии опухоли, а также ошибки при хирургическом удалении опухоли);

  • Т0 – отсутствие первичной опухоли;

  • Тis – Карцинома in situ;

  • Т1 – опухоль 5 мм или менее в наибольшем измерении, не врастает в хрящевую пластину века или край века;

  • Т – опухоль более 5 мм, но не более 10 мм в наибольшем измерении, или любого размера опухоль, врастающая в хрящевую пластину или край века;

  • Т2b – опухоль более 10 мм, но не более 20 мм в наибольшем измерении, или любого размера опухоль, прорастающая веко на всю толщину;

  • Т – опухоль более 20 мм в наибольшем измерении, или любого размера опухоль, врастающая в прилежащие структуры глаза или глазницы, или любого размера опухоль с периневральной инвазией;

  • Т3b – опухоль, полное удаление которой требует энуклеации глаза, экзентерации орбиты или резекции кости;

  • Т4 – опухоль нерезектабельна из-за массивного вовлечения структур глаза, глазницы, лицевого черепа или головного мозга.

Критерий N указывает на наличие или отсутствие метастазов в регионарных лимфатических узлах:

  • Nx – недостаточно данных для оценки регионарных лимфатических узлов;

  • N0 – поражения регионарных лимфатических узлов нет;

  • N1 – наличие метастазов в регионарных лимфоузлах.

Критерий М характеризует наличие или отсутствие отдаленных метастазов:

  • М0 – отдаленных метастазов нет;

  • М1 – наличие отдаленных метастазов.

В таблице 4 приведена группировка рака кожи века по стадиям

Таблица 4. Группировка по стадиям рака кожи века
Стадия Т N M

0

Is

0

0

IA

1

0

0

IB

2a

0

0

2b

0

0

II

3a

0

0

IIIA

3b

0

0

IIIB

Любое Т

1

0

IIIC

4

Любое N

0

IV

Любое Т

Любое N

1

2. Диагностика

2.1 Жалобы и анамнез

  • Рекомендуется сбор жалоб и анамнеза у пациента с целью выявления факторов, которые могут повлиять на выбор тактики лечения, методов диагностики и вторичной профилактики.

Уровень убедительности рекомендаций В (уровень достоверности доказательств IIA)

Комментарии: Ключевые факторы риска развития рака кожи приведены в разделе 1.2 (этиология).

2.2 Физикальное обследование

  • При первом обращении пациента с жалобами на новообразование кожи настоятельно рекомендуется расширить зону осмотра и оценить состояние всех кожных покровов (включая волосистую часть головы и стопы)[8].

Уровень убедительности рекомендаций В (уровень достоверности доказательств IIA)

Комментарии: Первично-множественные синхронные опухоли кожи и предопухолевые заболевания кожи могут быть обнаружены у 5-10% больных. Также пациенты с немеланомными опухолями кожи имеют более высокий риск развития меланомы кожи [2, 8, 9].

  • Рекомендуется использование эпилюминисцентной микроскопии (дерматоскопии), оптической когерентной томографии, так как может существенно повышать точность неинвазивной диагностики и уменьшать потребность в выполнении биопсии, но может применяться только обученными этому методу специалистами [10, 11].

Уровень убедительности рекомендаций B (уровень достоверности доказательств IIb)

  • Рекомендуется выполнять оценку состояния регионарных лимфатических узлов [8].

Уровень убедительности рекомендаций B (уровень достоверности доказательств IIb)

  • По результатам анализа жалоб, анамнеза и данных физикального обследования на приеме рекомендуется принять решение о целесообразности инвазивной диагностики (биопсии) новообразования [8, 12] (см. блок-схему 1, приложение Б).

Уровень убедительности рекомендаций А (уровень достоверности доказательств Ia)

2.3 Лабораторная диагностика

  • До морфологического подтверждения диагноза лабораторная диагностика не рекомендуется, если только интеркуррентная патология или общее состояние пациента не требует ее для безопасного проведения биопсии. При подтверждении диагноза рекомендуется выполнять: клинический и биохимический анализы крови (см. также таблицу 4) [8, 12].

Уровень убедительности рекомендаций В (уровень достоверности доказательств III)

2.4 Инструментальная диагностика

При наличии соответствующих показаний (симптомов) диагностические мероприятия (включая лучевую диагностику) проводят в полном объеме вне зависимости от стадии заболевания. В отсутствие симптомов, принимая во внимание низкую частоту регионарного и отдаленного метастазирования БКР и несколько большую частоту регионарного метастазирования ПКР, для выявления скрытых метастазов рекомендовано выполнять диагностические тесты различного объема в зависимости от стадии заболевания (установленной по данным клинического осмотра и гистологического заключения)

При подтверждении диагноза рак кожи по данным биопсии рекомендованные диагностические мероприятия суммированы в таблице 5 [2, 8, 12].

Таблица 5. План обследования в зависимости от результатов биопсии новообразования кожи и клинического осмотра
Стадия заболевания Физикальный осмотр Инструментальная диагностика

0, I, II

Да

  • УЗИ регионарных лимфатических узлов

  • Лучевая диагностика не рекомендуется, если нет симптомов

III и IV

Да

  • УЗИ регионарных лимфоузлов

  • Лучевая диагностика в полном объеме

  • До морфологического подтверждения диагноза инструментальная диагностика не рекомендуется, если только интеркуррентная патология или общее состояние пациента не требует ее для безопасного проведения биопсии [2, 8, 12].

Уровень убедительности рекомендаций – С (уровень достоверности доказательств IV)

Комментарий: План лечения и обследований не следует составлять до получения данных биопсии.

Оптимальным объемом лучевой диагностики для оценки состояния органов грудной, брюшной полости и малого таза рекомендуется считать компьютерную томографию органов грудной, брюшной полости и малого таза.

Внутривенное контрастирование следует проводить во всех случаях, если не выявлены противопоказания к введению йодосодержащих контрастирующих препаратов. В этом случае КТ с внутривенным контрастированием допускается заменить на МРТ с внутривенным контрастированием. Для исключения или оценки динамики метастатического поражения легких внутривенное контрастирование не требуется. Альтернативной может быть ПЭТ-КТ с ФДГ в режиме «все тело» [13].

Уровень убедительности рекомендаций В (уровень достоверности доказательств IIa)

  • Если оптимальный вариант лучевой диагностики не может быть проведен в течение 2 недель после установки диагноза, то КТ органов грудной полости рекомендуется заменить на рентгенографию органов грудной полости, а КТ органов брюшной полости и малого таза с в/в контрастом УЗИ органов брюшной полости и малого таза.

Уровень убедительности рекомендаций С (уровень достоверности доказательств IV)

  • Рекомендуется использовать МРТ (предпочтительнее, чем КТ) при массивных первичных опухолях, вовлечении костей или признаков периневральной инвазии опухоли для оценки распространенности процесса [8].

Уровень убедительности рекомендаций В (уровень достоверности доказательств IIa)

  • Рекомендуется выполнить биопсию под контролем УЗИ/КТ при подозрении на метастазы по данным КТ или МРТ в случаях, когда их подтверждение принципиально меняет тактику лечения.

Уровень убедительности рекомендаций C (уровень достоверности доказательств IV)

2.5 Биопсия

  • Для подтверждения диагноза, а также составления дальнейшего плана обследований и лечения, возможно на первом этапе использование эксцизионной биопсии подозрительного новообразования кожи с отступом не более 5 мм (приемлемый отступ от 1-3 мм (0,1-0,3 см)). Всегда следует отдавать предпочтение биопсии на всю толщину кожи (будь то эллиптическая эксцизия или инцизионная панч-биопсия) в сравнении с плоскостной (бритвенной) резекцией в том числе экзофитных образований [8, 12].

Уровень убедительности рекомендаций B (уровень достоверности доказательств IIа)

  • Рекомендуется проводить гистологическое исследование хирургически удаленного опухолевого препарата, при этом в морфологическом заключении рекомендуется отразить следующие параметры [8, 12]:

    1. Определение гистологического типа рака кожи в соответствии с международной классификацией опухолей кожи ВОЗ 2006 г [5];

    2. Степень дифференцировки;

    3. Определение максимальной толщины опухоли в мм по Бреслоу;

    4. Определение уровня инвазии по Кларку;

    5. Радиаильные и вертикальные размеры опухолевого узла;

    6. Оценка периферического и глубокого краев резекции на наличие опухолевых клеток;

    7. Периневральная инвазия;

    8. Десмоплазия;

    9. Ангиолимфатическая инвазия.

Уровень убедительности рекомендаций А (уровень достоверности доказательств – Iа)

3. Лечение

  • Рекомендуется выбирать тактику лечения индивидуально, принимая во внимание распространенность опухолевого процесса, его локализацию, прогностические факторы (включая данные, полученные при биопсии), общее состояние пациента (тяжесть сопутствующей патологии) [8, 12].

Уровень убедительности рекомендаций A (уровень достоверности доказательств Ia)

3.1 Лечение локальных стадий заболевания (I-II)

  • Рекомендуется отдавать предпочтение хирургическим методам лечения рака кожи локальных стадий: хирургическое удаление, хирургическое удаление с интраоперационным (срочным) гистологическим исследованием краев удаляемой опухоли, кюретаж с электрокоагуляцией [14].

Уровень убедительности рекомендаций A (уровень достоверности доказательств Ia)

  • Рекомендуется использовать хирургический отступ не менее 4-6 мм от видимого края опухоли при ее размере 2 см и менее. При этом зона эритемы или венчик покраснения, который иногда сопровождает опухоль, рекомендуется расценивать как элемент опухолевого узла [15-17].

Уровень убедительности рекомендаций A (уровень достоверности доказательств Ib)

  • При наличии технической возможности при операциях по поводу рака кожи лица или функционально значимых частей тела (например, на пальцах рук) с наличием факторов неблагоприятного прогноза или при позитивном крае резекции после ранее выполненного хирургического удаления, рекомендуется использовать технику интраоперационного исследования всех периферических и глубокого края резекции на предмет наличия опухолевых клеток (т.н. микрографическая техника Моса), что может повысить частоту радикального удаления опухолей и снизить вероятность рецидива [18, 19].

Уровень убедительности рекомендаций A (уровень достоверности доказательств Ia)

  • Не рекомендуется выполнять кюретаж с электрокаогуляцией для немеланомынх опухолей кожи, имеющих факторы неблагоприятного прогноза (см. таблицу 2) [8, 12].

Уровень убедительности рекомендаций А (уровень достоверности доказательств Ia)

  • Не рекомендуется рутинное выполнение профилактической лимфаденэктомии [8, 12].

Уровень убедительности рекомендаций А (уровень достоверности доказательств Ia)

  • При наличии противопоказаний к хирургическому лечению (или отказе пациента от хирургического лечения) рекомендуется проведение лучевой терапии [8, 12]. Принципы лучевой терапии суммированы в таблице 6.

Уровень убедительности рекомендаций А (уровень достоверности доказательств Ia)

  • Рекомендуется проводить выбор вида лучевой терапии (близкофокусная рентгенотерапия, гаммаи электронная терапия) в зависимости от возможностей лечебного учреждения и состояния пациента.

Уровень убедительности рекомендаций С (уровень достоверности доказательств IV)

  • Не рекомендуется проводить лучевую терапию пациентам с генетически обусловленным раком кожи (например, синдроме Горлина-Гольца), пигметной ксеродерме или склеродермии, так как лучевая терапия может ухудшить течение заболевания [8, 12]

Уровень убедительности рекомендаций А (уровень достоверности доказательств Ia)

Таблица 6. Рекомендуемые режимы лучевой терапии при первичном плоскоклеточном или базальноклеточном раке кожи [5, 6]
Размеры опухоли Отступ Примеры фракционирования и длительности лечения

< 2 см

1 - 1,5 см

64 Гр, 32 фракции, 6- 6,4 нед.

50 Гр 15 фракций 3 нед.

35 Гр 5 фракций 5 дней

≥ 2 см

1,5 - 2 см

66 Гр 33 фракции 6-6,6 нед.
55 Гр 20 фракций 4 нед.

Послеоперационная (адъювантная) ЛТ

50 Гр 20 фракций 4 нед.
60 Гр 30 фракций 6 нед.

Для отдельных пациентов, которым противопоказано хирургическое лечение и лучевое лечение, рекомендуется проводить терапию местно-действующими препаратами или выполнять другие физические воздействия:

  • Криохирургия/криотерапия [20-22];

  • Лазерная деструкция [23, 24];

  • Фотодинамическая терапия [25-28];

  • Имиквимод (крем) [29, 30];

  • 5-ФУ, крем [31, 32].

Уровень убедительности рекомендаций А (уровень достоверности доказательств Ib)

Комментарий: Перечисленные варианты лечения обладают приблизительно равной эффективностью и косметическим результатом, и несколько уступают в отношении риска рецидива хирургической операции и лучевой терапии.

3.2 Лечение рака кожи с метастазами в регионарные лимфоузлы

  • Рекомендуется выполнять регионарную лимфаденэктомию всем пациентам с резектабельными метастазами рака кожи в регионарных лимфоузлах [8, 12].

Уровень убедительности рекомендаций В (уровень достоверности доказательств IIa)

  • При наличии множественного метастатического поражения лимфатических узлов или прорастания капсулы лимфатического узла рекомендуется провести полеоперационную лучевую терапию на регионарный лимфатический коллектор [8, 12]

Уровень убедительности рекомендаций B (уровень достоверности доказательств IIa)

3.3 Лечение больных метастатическим и нерезектабельным раком кожи (IV стадия)

  • Рекомендовано принимать решение о тактике ведения больных метастатическим и нерезектаельным раком кожи в рамках мультидисциплинарного консилиума с участием хирурга, химиотерапевта и радиационного онколога.

Уровень убедительности рекомендаций С (уровень достоверности доказательств IV)

Рекомендуемые режимы системного лечения у больных метастатическим и нерезектаельным раком кожи приведены в таблице 7.

Таблица 7. Рекомендуемые режимы системного лечения у больных метастатическим и нерезектабельным раком кожи.

Плоскоклеточный рак кожи

Базальноклеточный рак кожи

Цисплатин 100 мг/м2 в/в день 1, цикл 28 день[33]

Висмодегиб 150 мг 1 р/сут внутрь [34- 36]

Цисплатин 100 мг/м2 день 1 + 5-ФУ 1000 мг/м2/сут день 1-4 (постоянная инфузия) [37]

4. Реабилитация

  • Рекомендуется проводить реабилитацию, ориентируясь на общие принципы реабилитации пациентов после проведенных хирургических вмешательств и/или химиотерапии.

Уровень убедительности рекомендаций С (уровень достоверности доказательств – IV)

5. Профилактика

На сегодняшний день нет единого мнения относительно частоты и интенсивности наблюдения за больными раком кожи.

Всем больным рекомендуется избегать солнечных ожогов, проводить регулярное самообследование кожных покровов и периферических лимфоузлов и своевременно обращаться к врачу при выявлении каких-либо отклонений. Основываясь на рисках возникновения прогрессирования болезни, рекомендуется следующий график обследований.

  1. Наблюдение за больными с очень низким риском прогрессирования заболевания (стадия 0):

    • Рекомендованы ежегодные физикальные осмотры с тщательной оценкой состояния кожных покровов.

  2. Больные с низким риском прогрессирования (I – II стадии):

    • Рекомендованы физикальные осмотры с тщательной оценкой состояния кожных покровов и периферических лимфатических узлов каждые 6 мес. в течение 5 лет, затем ежегодно. Проведение инструментального обследования только по показаниям.

  3. Больные с высоким риском прогрессирования заболевания (иммунносупрессия, наследственные синдромы, опухоль более 2 см с факторами неблагоприятного прогноза, первично-множественные синхронные или метахронные опухоли кожи, предопухолевые заболевания кожи):

    • Наблюдение за данной группой больных, не имеющих клинических признаков заболевания, рекомендовано не реже 1 раза в 3 мес. в течение 2 лет, затем каждые 6 мес. в течение 3 лет, затем ежегодно. Обследование включает в себя:

    • физикальные осмотры с тщательной оценкой состояния кожных покровов и периферических лимфатических узлов;

    • инструментальное обследование (УЗИ периферических); по показаниям: рентгенография или КТ органов грудной клетки, УЗИ/КТ/МРТ органов брюшной полости.

Уровень убедительности рекомендаций С (уровень достоверности доказательств IV)

Комментарии: задачей наблюдения является раннее выявление прогрессирования заболевания с целью раннего начала химиотерапии или хирургического лечения резектабельных метастатических очагов, рецидивных опухолей, а также выявление метахронных опухолей кожи.

6. Дополнительная информация, влияющая на течение и исход заболевания

Критерии качества Уровень достоверности доказательств Уровень убедительности рекомендаций

1.

Выполнена морфологическая верификация диагноза до начала лечения, за исключением случаев явной клинической картины опухоли кожи и случаев экстренной хирургии

IIa

B

2.

Выполнена оценка факторов прогноза

Ia

A

3.

Хирургическое лечение по поводу первичного инвазивного рака кожи выполнено с адекватным отступом (не менее 4 мм)

Ib

A

4.

Выполнено ультразвуковое исследование регионарных лимфатических узлов при стадии Т3 - Т4 (при установлении диагноза)

IIa

B

5.

Выполнена рентгенография органов грудной клетки и/или компьютерная томография органов грудной клетки при стадии Т3 - Т4 (при установлении диагноза)

IIa

B

6.

Выполнено ультразвуковое исследование органов брюшной полости (комплексное) и забрюшинного пространства и/или компьютерная томография органов брюшной полости и/или магнитно-резонансная томография органов брюшной полости при стадии Т3 - Т4 (при установлении диагноза)

IIa

B

7.

Выполнено ультразвуковое исследование органов малого таза и/или компьютерная томография органов малого таза и/или магнитно- резонансная томография органов малого таза (при установлении диагноза)

IV

C

8.

Выполнено морфологическое и/или иммуногистохимическое исследование препарата удаленных тканей (при хирургическом вмешательстве)

Ib

A

9.

Выполнена химиотерапия и/или таргетная терапия и/или лучевая терапия при наличии морфологической верификации диагноза (при химиотерапии и/или таргетной терапии и/или лучевой терапии)

Ib

A

10.

Выполнена дозиметрическая верификация рассчитанного плана (при лучевой терапии)

Ib

A

11.

Выполнен общий (клинический) анализ крови развернутый не более чем за 5 дней до начала курса химиотерапии и/или таргетной терапии и/или лучевой терапии

IIa

B

12.

Начат первый курс химиотерапии и/или таргетной терапии не позднее 30 дней от момента выявления прогрессирования или метастатической болезни (при наличии медицинских показаний и отсутствии медицинских противопоказаний)

IIa

B

Список литературы

  1. Fitzpatrick TB: The validity and practicality of sun-reactive skin types I through VI. Arch Dermatol 1988, 124(6):869-871.

  2. Leffell DJ, Carucci JA: Management of Skin Cancer. In: Cancer: Principles and Practice of Oncology 6th edition. edn. Edited by Devita VT, Hellman S, Rosenberg SA: Lippincott Williams & Wilkins.

  3. Давыдов МИ, Аксель ЕМ: Статистика злокачественных новообразований в 2014 г. Данные по России. Евразийский онкологический журнал 2016, 4(4):824-861.

  4. International Statistical Classification of Diseases and Related Health Problems 10th Revision [http://apps.who.int/classifications/icd10/browse/2016/en]

  5. LeBoit PE, Burg G, Weedon D, Sarasin A (eds.): Pathology and Genetics of Skin Tumours. Lyon: IARCPress; 2006.

  6. Sobin LH, Gospodarowicz MK, Wittekind C (eds.): The TNM classification of malignant tumours 8th edition, 8th edn: Wiley-Blackwell; 2009.

  7. Balch CM, Gershenwald JE, Soong SJ, Thompson JF, Atkins MB, Byrd DR, Buzaid AC, Cochran AJ, Coit DG, Ding S et al: Final version of 2009 AJCC melanoma staging and classification. Journal of clinical oncology : official journal of the American Society of Clinical Oncology 2009, 27(36):6199-6206.

  8. Bichakjian C, Olencki T, Aasi S, Alam M, Andersen JS, Berg D, Bowen GM, Cheney RT, Contreras CM, Daniels GA et al: NCCN Guidelines Version 1.2017 Squamous Cell Skin Cancer. In.: NCCN; 2017: 43.

  9. Lotze TM, Dallal RM, Kirkwood JM, Flickinger JC: Cutaneous Melanoma. In: Cancer: Principles and Practice of Oncology 6th edition. edn. Edited by Devita VT, Hellman S, Rosenberg SA: Lippincott Williams & Wilkins.

  10. Castro LG, Messina MC, Loureiro W, Macarenco RS, Duprat Neto JP, Di Giacomo TH, Bittencourt FV, Bakos RM, Serpa SS, Stolf HO et al: Guidelines of the Brazilian Dermatology Society for diagnosis, treatment and follow up of primary cutaneous melanoma—​Part I. An Bras Dermatol 2015, 90(6):851-861.

  11. Mun JH, Jwa SW, Song M, Ko HC, Kim BS, Kim MB, Kim HS: Pitfalls of using dermatoscopy in defining surgical margins of basal cell carcinoma. Dermatol Surg 2011, 37(11):1704-1705.

  12. Bichakjian C, Olencki T, Aasi S, Alam M, Andersen JS, Berg D, Bowen GM, Cheney RT, Contreras CM, Daniels GA et al: NCCN Guidelines Version 1.2017. Basal Cell Skin Cancer. In.: NCCN; 2016.

  13. Coit DG, Thompson JA, Albertini M, Algazi A, Andtbacka R, Bichakjian C, Carson WE, 3rd, Daniels GA, DiMaio D, Fields RC et al: NCCN Clinical Practice Guidelines in Oncology. Melanoma. Version 1.2017 In.: National Comprehensive Cancer Network, Inc; 2016: 161.

  14. Bath-Hextall F, Bong J, Perkins W, Williams H: Interventions for basal cell carcinoma of the skin: systematic review. BMJ 2004, 329(7468):705.

  15. Brodland DG, Zitelli JA: Surgical margins for excision of primary cutaneous squamous cell carcinoma. J Am Acad Dermatol 1992, 27(2 Pt 1):241-248.

  16. Bozan A, Gode S, Kaya I, Yaman B, Uslu M, Akyildiz S, Apaydin F, Ceylan C, Ozturk G: Long-term Follow-up of Positive Surgical Margins in Basal Cell Carcinoma of the Face. Dermatol Surg 2015, 41(7):761-767.

  17. Wolf DJ, Zitelli JA: Surgical margins for basal cell carcinoma. Arch Dermatol 1987, 123(3):340-344.

  18. Rowe DE, Carroll RJ, Day CL, Jr.: Prognostic factors for local recurrence, metastasis, and survival rates in squamous cell carcinoma of the skin, ear, and lip. Implications for treatment modality selection. J Am Acad Dermatol 1992, 26(6):976-990.

  19. Mosterd K, Krekels GA, Nieman FH, Ostertag JU, Essers BA, Dirksen CD, Steijlen PM, Vermeulen A, Neumann H, Kelleners-Smeets NW: Surgical excision versus Mohs" micrographic surgery for primary and recurrent basal-cell carcinoma of the face: a prospective randomised controlled trial with 5-years" follow-up. The Lancet Oncology 2008, 9(12):1149-1156.

  20. ПУСТЫНСКИЙ ИН, КРОПОТОВ МА, ПАЧЕС АИ, ТКАЧЕВ СИ: РАК КОЖИ ГОЛОВЫ И ШЕИ. СОВРЕМЕННЫЕ ПОДХОДЫ К ВЫБОРУ МЕТОДА ЛЕЧЕНИЯ. СИБИРСКИЙ ОНКОЛОГИЧЕСКИЙ ЖУРНАЛ 2012(4):82-83.

  21. Sandra A, Balachandran C, Shenoi SD, Sabitha L, Pai S, Ravikumar BC, Roy A: Cryotherapy in basal cell carcinoma. Indian J Dermatol Venereol Leprol 1999, 65(1):18-19.

  22. McLean DI, Haynes HA, McCarthy PL, Baden HP: Cryotherapy of basal-cell carcinoma by a simple method of standardized freeze-thaw cycles. J Dermatol Surg Oncol 1978, 4(2):175-177.

  23. Hibler BP, Sierra H, Cordova M, Phillips W, Rajadhyaksha M, Nehal KS, Rossi AM: Carbon dioxide laser ablation of basal cell carcinoma with visual guidance by reflectance confocal microscopy: a proof-of-principle pilot study. Br J Dermatol 2016, 174(6):13591364.

  24. Ortiz AE, Anderson RR, Avram MM: 1064 nm long-pulsed Nd:YAG laser treatment of basal cell carcinoma. Lasers Surg Med 2015, 47(2):106-110.

  25. Roozeboom MH, Nelemans PJ, Mosterd K, Steijlen PM, Arits AH, Kelleners-Smeets NW: Photodynamic therapy vs. topical imiquimod for treatment of superficial basal cell carcinoma: a subgroup analysis within a noninferiority randomized controlled trial. Br J Dermatol 2015, 172(3):739-745.

  26. Bu W, Zhang M, Zhang Q, Yuan C, Chen X, Fang F: Preliminary results of comparative study for subsequent photodynamic therapy versus secondary excision after primary excision for treating basal cell carcinoma. Photodiagnosis Photodyn Ther 2016.

  27. Hambly R, Mansoor N, Quinlan C, Shah Z, Lenane P, Ralph N, Moloney FJ: Topical Photodynamic Therapy for Primary Bowen"s Disease and Basal Cell Carcinoma Optimising Patient Selection. Br J Dermatol 2016.

  28. Kessels JP, Dzino N, Nelemans PJ, Mosterd K, Kelleners-Smeets NW: Ambulatory Photodynamic Therapy for Superficial Basal Cell Carcinoma: An Effective Light Source? Acta Derm Venereol 2017.

  29. Williams HC, Bath-Hextall F, Ozolins M, Armstrong SJ, Colver GB, Perkins W, Miller PS, Surgery Versus Imiquimod for N, Superficial Basal Cell Carcinoma Study G: Surgery Versus 5% Imiquimod for Nodular and Superficial Basal Cell Carcinoma: 5-Year Results of the SINS Randomized Controlled Trial. The Journal of investigative dermatology 2016.

  30. Singal A, Daulatabad D, Pandhi D, Arora VK: Facial Basal Cell Carcinoma Treated with Topical 5% Imiquimod Cream with Dermoscopic Evaluation. J Cutan Aesthet Surg 2016, 9(2):122-125.

  31. Reymann F: Treatment of basal cell carcinoma with 5-fluorouracil (5-FU) ointment. Dermatologica 1970, 140:Suppl 1:34-41.

  32. Naik MP, Mehta A, Abrol S, Kumar S, Gupta VS: Topical 5% 5-fluorouracil in the treatment of multifocal basal cell carcinoma of the face: A novel chemotherapeutic approach. Orbit 2016, 35(6):352-354.

  33. Burtness B, Goldwasser MA, Flood W, Mattar B, Forastiere AA, Eastern Cooperative Oncology G: Phase III randomized trial of cisplatin plus placebo compared with cisplatin plus cetuximab in metastatic/recurrent head and neck cancer: an Eastern Cooperative Oncology Group study. Journal of clinical oncology : official journal of the American Society of Clinical Oncology 2005, 23(34):8646-8654.

  34. Dreno B, Basset-Seguin N, Caro I, Yue H, Schadendorf D: Clinical benefit assessment of vismodegib therapy in patients with advanced basal cell carcinoma. Oncologist 2014, 19(8):790-796.

  35. Basset-Seguin N, Hauschild A, Grob JJ, Kunstfeld R, Dreno B, Mortier L, Ascierto PA, Licitra L, Dutriaux C, Thomas L et al: Vismodegib in patients with advanced basal cell carcinoma (STEVIE): a pre-planned interim analysis of an international, open-label trial. The Lancet Oncology 2015, 16(6):729-736.

  36. Chang AL, Solomon JA, Hainsworth JD, Goldberg L, McKenna E, Day BM, Chen DM, Weiss GJ: Expanded access study of patients with advanced basal cell carcinoma treated with the Hedgehog pathway inhibitor, vismodegib. J Am Acad Dermatol 2014, 70(1):60-69.

  37. Gibson MK, Li Y, Murphy B, Hussain MH, DeConti RC, Ensley J, Forastiere AA, Eastern Cooperative Oncology G: Randomized phase III evaluation of cisplatin plus fluorouracil versus cisplatin plus paclitaxel in advanced head and neck cancer (E1395): an intergroup trial of the Eastern Cooperative Oncology Group. Journal of clinical oncology : official journal of the American Society of Clinical Oncology 2005, 23(15):3562-3567.

  38. Алгоритм осмотра кожи [http://melanoma-russia.ru/]

  39. Oken MM, Creech RH, Tormey DC, Horton J, Davis TE, McFadden ET, Carbone PP: Toxicity and response criteria of the Eastern Cooperative Oncology Group. Am J Clin Oncol 1982, 5(6):649-655.

Приложение A: Состав рабочей группы

  1. Алиев М.Д., академик РАН, д.м.н., директор НИИ детской онкологии и гематологии, ФГБУ «Национальный медицинский исследовательский центр онкологии им. Н.Н. Блохина» Минздрава России;

  2. Бохян Б.Ю., к.м.н., старший научный сотрудник отдела общей онкологии ФГБУ «Национальный медицинский исследовательский центр онкологии им. Н.Н. Блохина» Минздрава России;

  3. Демидов Л.В., д.м.н., профессор, заведующий отделением хирургическим N10 (биотерапии опухолей) ФГБУ «Национальный медицинский исследовательский центр онкологии им. Н.Н. Блохина» Минздрава России;

  4. Петенко Н.Н., к.м.н., врач-онколог отделения хирургического №10 (биотерапии опухолей) ФГБУ «Национальный медицинский исследовательский центр онкологии им. Н.Н. Блохина» Минздрава России;

  5. Самойленко И.В., к.м.н., старший научный сотрудник отделения хирургического N10 (биотерапии опухолей) ФГБУ «Национальный медицинский исследовательский центр онкологии им. Н.Н. Блохина» Минздрава России;

  6. Трофимова О.П., д.м.н., ведущий научный сотрудник радиологического отделения отдела радиационной онкологии ФГБУ «Национальный медицинский исследовательский центр онкологии им. Н.Н. Блохина» Минздрава России;

  7. Харатишвили Т.К., д.м.н., профессор, ведущий научный сотрудник отдела общей онкологии ФГБУ «Национальный медицинский исследовательский центр онкологии им. Н.Н. Блохина» Минздрава России.

Приложение B: Методология разработки клинических рекомендаций

Целевая аудитория данных клинических рекомендаций:

  1. Врачи –онкологи;

  2. Врачи-хирурги;

  3. Врачи-радиологи;

  4. Врачи-химиотерапевты;

  5. Врачи-генетики;

  6. Врачи-дерматологи;

  7. Врачи-патологанатомы;

  8. Студенты медицинских ВУЗов, ординаторы и аспиранты.

Методы, использованные для сбора/селекции доказательств

поиск в электронных базах данных; анализ современных научных разработок по проблеме РБ в РФ и за рубежом; обобщение практического опыта российских и зарубежных специалистов.

Таблица 8. Уровни достоверности доказательств в соответствии с классификацией Агентства по политике медицинского обслуживания и исследований (AHCPR, 1992)
Уровни достоверности доказательств Описание

Ia

Доказательность, основанная на мета-анализе рандомизированных контролируемых исследований

Ib

Доказательность, основанная как минимум на одном рандомизированном контролируемом исследовании с хорошим дизайном

IIa

Доказательность, основанная как минимум на одном крупном нерандомизированном контролируемом исследовании

IIb

Доказательность, основанная как минимум на одном квазиэксперементальном исследовании с хорошим дизайном

III

Доказательность, основанная на неэкспериментальных описательных исследованиях с хорошим дизайном, типа сравнительных исследований, корреляционных исследований и исследований случай-контроль

IV

Доказательность, основанная на мнении экспертов, на опыте или мнении авторов

Таблица 9. Уровни убедительности рекомендаций в соответствии с классификацией Агентства исследований и оценки качества медицинского обслуживания (AHRQ, 1994)
Уровень убедительности рекомендации Уровни достоверности доказательств Описание

A

Ia, Ib

Доказательность, основанная как минимум на одном рандомизированном контролируемом исследовании с хорошим дизайном

B

IIa, IIb, III

Доказательность, основанная на хорошо выполненных нерандомизированных клинических исследованиях

C

IV

Доказательность, основанная на мнении экспертов, на опыте или мнении авторов. Указывает на отсутствие исследований высокого качества

Методы, использованные для формулирования рекомендаций

консенсус экспертов.

Экономический анализ

Анализ стоимости не проводился и публикации по фармакоэкономике не анализировались.

Метод валидизации рекомендаций:

  • Внешняя экспертная оценка

  • Внутренняя экспертная оценка

Описание метода валидизации рекомендаций

Настоящие рекомендации в предварительной версии рецензированы независимыми экспертами, которые попросили прокомментировать, прежде всего, насколько интерпретация доказательств, лежащих в основе рекомендаций, доступна для понимания.

Получены комментарии со стороны врачей-детских онкологов первичного звена в отношении доходчивости изложения рекомендаций и их оценки важности рекомендаций как рабочего инструмента повседневной практики.

Комментарии, полученные от экспертов, тщательно систематизировались и обсуждались председателем и членами рабочей группы. Каждый пункт обсуждался и вносимые в результате этого изменения в рекомендации регистрировались. Если же изменения не вносились, то регистрировались причины отказа от внесения изменений.

Консультации и экспертная оценка

Проект рекомендаций рецензирован также независимыми экспертами, которых попросили прокомментировать, прежде всего, доходчивость и точность интерпретации доказательной базы, лежащей в основе рекомендаций.

Для окончательной редакции и контроля качества рекомендации повторно проанализированы членами рабочей группы, которые пришли к заключению, что все замечания и комментарии экспертов приняты во внимание, риск систематических ошибок при разработке рекомендаций сведен к минимуму.

Обновления клинических рекомендаций: актуализация проводится не реже чем один раз в три года с учетом появившейся новой информации о диагностике и тактике ведения пациентов с РБ. Решение об обновлении принимает МЗ РФ на основе предложений, представленных медицинскими профессиональными некоммерческими организациями. Сформированные предложения должны учитывать результаты комплексной оценки лекарственных препаратов, медицинских изделий, а также результаты клинической апробации.

При отборе публикаций, как потенциальных источников доказательств, использованная в каждом исследовании методология изучается для того, чтобы убедиться в ее достоверности. Результат изучения влияет на уровень доказательств, присваиваемый публикации, что в свою очередь влияет на силу, вытекающих из нее рекомендаций.

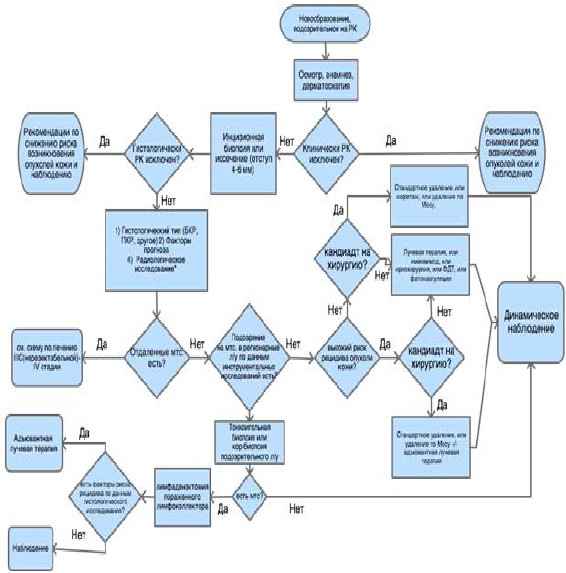
Приложение C: Алгоритмы ведения пациента

algo1
Рис.1. Блок-схема диагностики и лечения пациентов немеланомных опухолей кожи с локальными (0-III) стадиями заболевания

Приложение D: Информация для пациентов

Главный фактор риска развития меланомы и других опухолей кожи – ультрафиолетовое повреждение, которое возникает в результате естественных причин (солнечные ожоги) или искусственных причин (особые условия труда или посещение соляриев).

Различные типы кожи по разному реагируют на одинаковую дозу ультрафиолетового излучения, при этом у одних людей (со светлой кожей, так называемого I фототипа) даже минимальные дозы ультрафиолета всегда вызывают солнечные ожоги (начальная степень – краснота кожи), в то время как у других вред солнечного ультрафиолета минимален (у лиц со смгулой или темной кожей). Большая часть населения России имеют 1 или 2 (то есть «светлые») фототипы кожи и потому весьма чувствительна к солнечным ожогам.

Предотвращение солнечного ожога кожи является ключевым фактором первичной профилактики. Особенно серьезный вклад в повышение риска возникновения немеланомных опухолей кожи вносят солнечные ожоги в детском и подростковом возрасте. Общие рекомендации сводятся к следующим несложным правилам:

  • Пребывание на пляже только до 11:00 утра и после 16:00 вечером.

  • Использование солнцезащитного крема широкого спектра действия (предотвращающего воздействие ультрафиолета как типа А, так и типа В), сила которого (т.н. SPF – sun protecting factor) адекватна для вашего фототипа кожи (т.е. лицам с более светлой кожей требуется крем с большим SPF). В целом лицам с 1 или 2 фототипом кожи рекомендуют использовать кремы с SPF 30 и выше.

  • Рекомендуется также использовать солнцезащитные очки и головной убор.

  • Детям рекомендуют дополнительно носить специальную одежду с УФ-защитой

Осмотр кожи

  • Рекомендуется периодически (не реже 1 раза в 3-6 месяцев) самостоятельно осматривать полностью свои кожные покровы с использованием как «панорамного», так и ручного зеркала. Алгоритм осмотра схематически представлен на рисунке 5.

  • При осмотре следует уделять особое внимание пигментным пятнам размерами 4-5 мм и более с асимметрией формы или окраски, неровным («фестончатым») краем, неравномерной окраской (различные оттенки коричневого). Если вы отмечаете пигментные пятна, к которым подходят хотя бы 2 из указанных характеристик, обратитесь к дерматологу или онкологу. Совсем не обязательно, что данная родинка окажется злокачественной, но дальнейшую оценку ее состояния следует поручить врачу. Особое внимание следует уделить образованиям на коже, у которых какие-либо характеристики меняются с течением времени (например, увеличивается площадь пигментного пятна, или «родинка» становится толще, или, напротив, часть «родинки» начинает бледнеть и исчезать) – такие образования также потребуют проверки у врача, специализирующегося на ранней диагностике опухолей кожи.

  • Следует также уделять внимание другим новообразованиям на коже: длительно существующим розовым пятнам, плотным узелкам, язвочкам, новообразованиям, из которых отмечаются выделения или кровоточивость - такие образования также потребуют проверки у врача, специализирующегося на ранней диагностике опухолей кожи

algo2
Рис.2. Алгоритм осмотра кожи [38]

Таблица 10. Шкала для оценки тяжести состояния пациента по версии восточной онкологической кооперированной группы [39]

0

Больной полностью активен, способен выполнять все, как и до заболевания (90-100% по шкале Карновского)

1

Больной не способен выполнять тяжелую, но может выполнять легкую или сидячую работу (например, легкую домашнюю или канцелярскую работу, 70-80% по шкале Карновского)

2

Больной лечится амбулаторно, способен к самообслуживанию, но не может выполнять работу. Более 50% времени бодрствования проводит активно - в вертикальном положении (50-60% по шкале Карновского)

3

Больной способен лишь к ограниченному самообслуживанию, проводит в кресле или постели более 50% времени бодрствования (30-40% по шкале Карновского)

4

Инвалид, совершенно не способен к самообслуживанию, прикован к креслу или постели (10-20% по шкале Карновского)

[*] В классификации AJCC 7-го пересмотра (широко распространена в клинической практике, но не может быть использована для целей кодирования в РФ) имеются отличия в классификации опухолей кожи по критерию Т. Так, например, к опухолям T1 относят образования ≤2 см и <2 факторов высокого риска, а к опухолям T2 образования >2 см или опухоли любого размера с наличием ≥2 факторов высокого риска.

[†] В классификации AJCC 7-го пересмотра (широко распространена в клинической практике, но не может быть использована для целей кодирования в РФ) имеются отличия в классификации опухолей кожи по критерию N.Так например, критерий N2 подразделяется на: N2a Метастаз в единичном ипсилатеральном узле >3 см но ≤6 см по размеру, N2b - Метастазы в нескольких ипсилатеральных узлах ≤6 см по размеру и N2c - Метастазы в нескольких контрлатеральных узлах или с обеих сторон ≤6 см по размеру

[‡] С учетом данных гистологического заключения и клинического осмотра