Герб

Острые респираторные вирусные инфекции (ОРВИ) у взрослых

Клинические рекомендации Кодирование по Международной статистической
классификации болезней и проблем, связанных со здоровьем: J00-J06; J20-J22; B34.0; B34.2; B34.9; B97.0; B97.4

Год утверждения (частота пересмотра): 2021

ID:

URL:

Профессиональные ассоциации:

  • Некоммерческое партнерство «Национальное научное общество инфекционистов»

  • Российское научное медицинское общество терапевтов

Ключевые слова

  • Острые респираторные вирусные инфекции

  • Диагностика

  • Лечение

  • Профилактика

Список сокращений

ВОЗ

Всемирная организация здравоохранения

Д.м.н.

Доктор медицинских наук

ДНК

Дезоксирибонуклеиновая кислота

ЖНВЛП

Перечень жизненно необходимых и важнейших лекарственных препаратов

К.м.н.

Кандидат медицинских наук

КТ

Компьютерная томография

МЗ РФ

Министерство здравоохранения Российской Федерации

МКБ-10

Международная классификация болезней, травм, и состояний, влияющих на здоровье 10-го пересмотра

МНН

Международное непатентованное наименование

ОМС

Обязательное медицинское страхование граждан

ОРВИ

Острые респираторные вирусные инфекции

ОРИТ

Отделение реанимации и интенсивной терапии

РФ

Российская Федерация

ФЗ

Федеральный закон

Термины и определения

Доказательная медицина – подход к медицинской практике, при котором решения о применении профилактических, диагностических и лечебных мероприятий принимаются исходя из имеющихся доказательств их эффективности и безопасности, а такие доказательства подвергаются поиску, сравнению, обобщению и широкому распространению для использования в интересах пациентов

Заболевание - возникающее в связи с воздействием патогенных факторов нарушение деятельности организма, работоспособности, способности адаптироваться к изменяющимся условиям внешней и внутренней среды при одновременном изменении защитно-компенсаторных и защитно-приспособительных реакций и механизмов организма.

Основное заболевание - заболевание, которое само по себе или в связи с осложнениями вызывает первоочередную необходимость оказания медицинской помощи в связи с наибольшей угрозой работоспособности, жизни и здоровью, либо приводит к инвалидности, либо становится причиной смерти;

Сопутствующее заболевание - заболевание, которое не имеет причинно- следственной связи с основным заболеванием, уступает ему в степени необходимости оказания медицинской помощи, влияния на работоспособность, опасности для жизни и здоровья и не является причиной смерти;

Тяжесть заболевания или состояния - критерий, определяющий степень поражения органов и (или) систем организма человека либо нарушения их функций, обусловленные заболеванием или состоянием либо их осложнением;

Исходы заболеваний - медицинские и биологические последствия заболевания;

Последствия (результаты) - исходы заболеваний, социальные, экономические результаты применения медицинских технологий;

Осложнение заболевания - присоединение к заболеванию синдрома нарушения физиологического процесса; - нарушение целостности органа или его стенки; - кровотечение; - развившаяся острая или хроническая недостаточность функции органа или системы органов;

Инструментальная диагностика – диагностика с использованием для обследования больного различных приборов, аппаратов и инструментов.

Качество медицинской помощи – совокупность характеристик, отражающих своевременность оказания медицинской помощи, правильность выбора методов профилактики, диагностики, лечения и реабилитации при оказании медицинской помощи, степень достижения запланированного результата.

Клинические рекомендации – документ, основанный на доказанном клиническом опыте, описывающий действия врача по диагностике, лечению, реабилитации и профилактике заболеваний, помогающий ему принимать правильные клинические решения.

Лабораторная диагностика — совокупность методов, направленных на анализ исследуемого материала с помощью различного специализированного оборудования.

Модель пациента - совокупность клинических, лабораторных и инструментальных диагностических признаков, позволяющих идентифицировать заболевание (отравление, травму, физиологическое состояние) и отнести его к группе состояний с общей этиологией и патогенезом, клиническими проявлениями, общими подходами к лечению и коррекции состояния;

Медицинский работник - физическое лицо, которое имеет медицинское или иное образование, работает в медицинской организации и в трудовые (должностные) обязанности которого входит осуществление медицинской деятельности, либо физическое лицо, которое является индивидуальным предпринимателем, непосредственно.

Нозологическая форма - совокупность клинических, лабораторных и инструментальных диагностических признаков, позволяющих идентифицировать заболевание (отравление, травму, физиологическое состояние) и отнести его к группе состояний с общей этиологией и патогенезом, клиническими проявлениями, общими.

Синдром - состояние, развивающееся как следствие заболевания и определяющееся совокупностью клинических, лабораторных, инструментальных диагностических признаков, позволяющих идентифицировать его и отнести к группе состояний с различной этиологией, но общим патогенезом, клиническими.

Уровень достоверности доказательств – отражает степень уверенности в том, что найденный эффект от применения медицинского вмешательства является истинным.

Уровень убедительности рекомендаций – отражает не только степень уверенности в достоверности эффекта вмешательства, но и степень уверенности в том, что следование рекомендациям принесет больше пользы, чем вреда в конкретной ситуации.

Формулярные статьи на лекарственные препараты - фрагмент протоколов лечения больных, содержащий сведения о применяемых при определенном заболевании (синдроме) лекарственных препаратах, схемах, и особенностях их назначения.

1. Краткая информация по заболеванию или состоянию (группе заболеваний или состояний)

1.1 Определение заболевания

В клинической практике существует собирательное понятие «острые респираторные вирусные инфекции» (ОРВИ), которое включает ряд заболеваний преимущественно верхних дыхательных путей вирусной этиологии, которые рассматриваются в настоящем документе Клинические рекомендации по некоторым специфическим возбудителям ОРВИ (например, вирусам гриппа типа А и В, новой коронавирусной инфекции – SARS CoV 2) изложены в отдельных документах, и в настоящих рекомендациях не рассматриваются.

1.2 Этиология и патогенез заболевания

Возбудители ОРВИ, исключая грипп, - представители семейств вирусов, геном которых представлен молекулой РНК (пневмовирусы - респираторно-синцитиальный вирус (Human Respiratory syncytial virus) и метапневмовирус человека (Human Metapneumovirus), парамиксовирусы - 4 вида (1-4) вирусов парагриппа (Human Parainfluenza virus 1-4), коронавирусы - Human Coronavirus 229E, Human Coronavirus OC43, Human Coronavirus NL63, Human Coronavirus HKUI и пикорнавирусы - риновирусы (Rhinovirus) виды А, В, С. И 2-х семейств вирусов, геном которых представлен молекулой ДНК (аденовирусы (Human mastadenovirus) виды B, C, E), парвовирусы - бокавирус человека (Human bocavirus)) [1, 2]. Все вышеперечисленные вирусы вызывают ОРВИ среди всех возрастных групп, за исключением бокавируса человека, инфицирующего только детей.

Заболевания, вызываемые этими различными этиологическими агентами, объединяет общность механизмов путей передачи, многих стадий и особенностей патогенеза, а также клинических проявлений.

Основные стадии патогенеза острых респираторных вирусных инфекций:

  • адгезия и внедрение возбудителя в клетки эпителия дыхательных путей, и его репродукция;

  • формирование интоксикационного синдрома и токсико-аллергических реакций;

  • развитие воспалительного процесса в дыхательной системе;

  • обратное развитие инфекционного процесса, формирование иммунитета.

Характер течения инфекционного процесса определяется сложной системой защитно-приспособительных реакций макроорганизма, направленных на ограничение репродукции вирусов и их элиминацию.

Слизистая оболочка верхних дыхательных путей служит входными воротами при ОРВИ. На начальном этапе развития инфекции ведущую роль играют факторы неспецифической защиты – секреторные антитела IgA и фагоцитоз, в процессе выздоровлению – специфическому и гуморальному иммунитету. IgA способен препятствовать адгезии патогенов к поверхности эпителиальных клеток, а также опосредовать разрушение и элиминацию вирусов. При несостоятельности местных факторов защиты вирусы поражают в первую очередь клетки цилиндрического эпителия дыхательных путей с дальнейшим развитие следующих этапов патогенеза [2].

Поражение вирусом клеток-мишеней приводит к их разрушению, фагоцитозу макрофагами, инфильтрации эпителиального слоя мононуклеарными клетками – продуцентами эндогенных провоспалительных цитокинов (интерлейкины, фактор некроза опухоли-альфа, интерфероны и др.), а также лейкотриенов, ферментов, кислородных радикалов и др. Формируется как местное воспаление, так и общеинтоксикационный синдром (лихорадка, общая слабость, мышечные и головные боли и др.)[2].

Далее происходит цитолиз инфицированных эпителиоцитов, который осуществляется за счет действия антигенспецифических цитотоксических лимфоцитов, натуральных киллеров и специфических антител IgM. Это приводит к разрушению пораженных клеток и выходу из них продуктов клеточного распада. Эндогенные биологически активные вещества и продукты клеточного распада проникают в кровь, что также способствует развитию интоксикационного синдрома [2].

Местные воспалительные изменения и общая интоксикация выражены в разной степени в зависимости от конкретного этиологического агента.

Благодаря цитотоксическому действию лимфоцитов, макрофагов и специфических антител постепенно происходит элиминация возбудителя с дальнейшим формированием специфического гуморального и клеточного иммунитета. В слизистых оболочках пораженных отделов дыхательных путей идут репаративные процессы, нормализуется местный гомеостаз.

В некоторых случаях возможно увеличение регионарных лимфоузлов, а также системная реакция – вовлечение в патологический процесс органов системы мононуклеарных фагоцитов – увеличение печени и селезенки (аденовирусная инфекция). Возможны также аллергические реакции организма вследствие внедрения чужеродных вирусных агентов с формированием токсико-аллергических реакций (или аналогичные реакции на введение лекарственных препаратов) в виде экзантемы [2].

Общие патоморфологические изменения при острых респираторных вирусных инфекциях:

  • цитоплазматическая и внутриядерная деструкция эпителиальных клеток;

  • нарушение функциональной активности и целостности ресничек и, следовательно, мукоцилиарного клиренса, который также является местным защитным фактором;

  • в ряде случаев дистрофические изменения эпителия и возможное появление серозного или серозно-геморрагического экссудата в просвете альвеол.

Во время и после перенесенной острой респираторной вирусной инфекции имеет место истощение местного и общего иммунитета, формируется иммуносупрессия, и ослабленный организм становится особенно подверженным другим видам инфекции, в частности бактериальным.

1.3 Эпидемиология заболевания

Острые респираторные вирусные инфекции занимают значительную долю в структуре заболеваемости человечества и занимают лидирующее место среди инфекционных заболеваний.

В России число ежегодно болеющих ОРВИ и гриппом достигает более 30 млн. человек, а ежегодный суммарный экономический ущерб от ОРВИ оценивается в 40 млрд. рублей, составляя около 80% ущерба от всех инфекционных болезней [3] и достигая до 90% и выше в структуре инфекционной заболеваемости [5]. В среднем взрослый человек переносит от 2 до 4 простуд в течение года, ребенок болеет от 6 до 9 раз. Важно отметить, что ОРВИ в некоторых случаях могут привести к летальному исходу. По данным различных авторов [5, 6] тяжёлое течение и летальные исходы наблюдались при различных ОРВИ (аденовирусного заболевания, парагриппа, респираторно- синцитиальной инфекции), протекавших как в виде моно-, так и микстинфекции.

Кроме того, около 80% случаев обострения бронхиальной астмы (БА) и 20–60% хронической обструктивной болезни легких провоцируются острыми респираторными инфекциями [5, 6]. С острыми респираторными инфекциями ассоциированы ежегодно 3,9 млн. смертей в мире, с ОРВИ сопряжены 30–50% случаев внебольничных пневмоний, по данным разных авторов [7, 8, 9, 10].

Пик заболеваемости респираторными инфекциями наблюдается в период с сентября по май.

ОРВИ являются антропонозными заболеваниями. Источником инфекции являются больные с клинически выраженными, стертыми формами болезни, здоровые вирусоносители. Основной механизм передачи – аэрозольный, в ряде случаев вероятны также контактно-бытовой и фекально-оральный механизмы передачи [2].

Следует отметить, что цифры официальной статистики не вполне отражают реальную картину заболеваемости ОРВИ. Во-первых, часто за ОРВИ принимаются заболевания респираторного тракта аллергической и другой этиологии. Кроме того, значительное количество случаев заболеваний не регистрируются, поскольку пациенты не обращаются в лечебно-профилактические учреждения, перенося болезнь «на ногах».

Наиболее часто возбудителями респираторных заболеваний являются риновирусы (25–40% всех ОРВИ) [10], коронавирусы и вирусы парагриппа. Реже встречаются респираторно-синцитиальный вирус [11], аденовирусы и реовирусы. Возможно сочетание (микстинфекция) различных возбудителей, в том числе присоединение бактериальной инфекции [10].

1.4 Особенности кодирования заболевания по Международной статистической классификации болезней и проблем, связанных со здоровьем

  1. Международная классификация болезней X пересмотра (МКБ-X):

    • J00-06 - Острые респираторные вирусные инфекции верхних дыхательных путей

      1. J00 - Острый назофарингит, насморк

      2. J02 - Острый фарингит

      3. J02.8 - Острый фарингит, вызванный другими уточненными возбудителями

      4. J02.9 - Острый фарингит неуточненный

      5. J03 - Острый тонзиллит

      6. J03.8 - Острый тонзиллит, вызванный другими уточненными возбудителями

      7. J03.9 - Острый тонзиллит неуточненный.

      8. J04 - Острый ларингит и трахеит

      9. J04.0 - Острый ларингит

      10. J04.1 - Острый трахеит

      11. J04.2 - Острый ларинготрахеит

      12. J05 - Острый обструктивный ларингит (круп)

      13. J05.0 - Острый обструктивный ларингит (круп).

      14. J06 - Острая инфекция верхних дыхательных путей множественной и неуточненной локализации

      15. J06.0 - Острый ларингофарингит

      16. J06.8 - Другие острые инфекции верхних дыхательных путей множественной локализации

      17. J06.9 - Острая инфекция верхних дыхательных путей неуточненная

    • Другие острые респираторные инфекции нижних дыхательных путей (J20-J22).

    • Острый бронхит (J20):

      1. J20.4 - Острый бронхит, вызванный вирусом парагриппа;

      2. J20.5 - Острый бронхит, вызванный респираторным синцитиальным вирусом;

      3. J20.6 - Острый бронхит, вызванный риновирусом;

      4. J20.8 - Острый бронхит, вызванный другими уточненными агентами;

      5. J20.9 - Острый бронхит неуточненный.

      6. J21 - Острый бронхиолит

      7. J21.0 - Острый бронхиолит, вызванный респираторным синцитиальным вирусом;

      8. J21.8 - Острый бронхиолит, вызванный другими уточненными агентами;

      9. J21.9 - Острый бронхиолит неуточненный.

      10. J22 - Острая респираторная инфекция нижних дыхательных путей неуточненная

      11. B34.0 - Аденовирусная инфекция неуточненная;

      12. B34.2 - Коронавирусная инфекция неуточненная;

      13. B34.9 - Вирусная инфекция неуточненная;

      14. B97.0 - Аденовирусная инфекция;

      15. B97.4 - Респираторно-синцитиальная инфекция.

1.5 Классификация заболевания [2, 3]

  1. По течению:

    1. Типичное (манифестное);

    2. Атипичное (бессимптомное, стертое);

  2. По тяжести:

    1. Легкая степень тяжести;

    2. Средняя степень тяжести;

    3. Тяжелая степень;

    4. Очень тяжелая степень.

  3. По характеру течения:

    1. Неосложненное;

    2. Осложненное (специфические осложнения, осложнения, вызванные вторичной микрофлорой, обострение хронических заболевания);

  4. По длительности течения:

    1. Острое (5–10 дней);

    2. Подострое (11–30 дней);

    3. Затяжное (более 30 дней).

1.6 Клиническая картина заболевания [1, 2, 3]

Инкубационный период при острых респираторных вирусных инфекциях, вызванных наиболее распространенными инфекционными агентам, составляет от 1 до 14 суток.

Заболевание, как правило, начинается остро с появления синдрома интоксикации (повышения температуры тела до субфебрильных или фебрильных цифр, общей слабости, головной боли, боли в мышцах и суставах), а также катарального (катарально-респираторного) синдрома - развитие кашля, насморка, в некоторых случаях конъюнктивита. Возможно развитие лимфопролиферативного синдрома, который проявляется лимфаденопатией, реже развивается гепатомегалия (аденовирусная инфекция).

В Приложении Г1 представлены основные возбудители ОРВИ, и клинические синдромы, вызываемые ими [2, 13].

Особенности клинических форм при острых респираторных вирусных инфекциях

Острый ринит – воспаление слизистой оболочки носовой полости. Характерные симптомы: чихание, отделение слизи из носа (ринорея), нарушение носового дыхания. Отток слизи по задней стенке глотки вызывает кашель.

Фарингит – воспаление слизистой оболочки глотки. Для него характерны внезапно возникающие ощущения першения и сухости в горле, а также болезненность при глотании.

Тонзиллит – местные изменения в небных миндалинах чаще как проявление обострения бактериальной (стрептококковой) инфекции. Характерны интоксикация, гиперемия и отечность миндалин, небных дужек, язычка, задней стенки глотки, рыхлые наложения в лакунах.

Ларингит – воспаление гортани с вовлечением голосовых связок и подсвязочного пространства. Первые симптомы – сухой лающий кашель, осиплость голоса.

Трахеит – воспалительный процесс в слизистой оболочке трахеи. Симптомы: саднение за грудиной, сухой кашель.

Бронхит – поражение бронхов любого калибра. Основной симптом – кашель (в начале заболевания сухой, через несколько дней – влажный с увеличивающимся количеством мокроты). Мокрота чаще имеет слизистый характер, но на 2-й неделе может приобретать зеленоватый оттенок за счет примеси фибрина. Кашель сохраняется в течение 2 недель и дольше (до 1 мес.) при заболеваниях аденовирусной, респираторно- синцитиально-вирусной, микоплазменной и хламидийной природы).

Осложнения при острых респираторных вирусных инфекциях подразделяются на специфические и вторичные, вызванные активизацией вторичной микрофлоры.

Специфические осложнения

Менингизм - повышение давления ликвора без выраженных изменений его состава. Характеризуется появлением общемозговой симптоматики (сильная головная боль, тошнота, рвота), общей гиперестезии и характерных менингеальных синдромов.

Острая дыхательная недостаточность — чаще развивается при парагриппе (при формировании ложного крупа). Клинически проявляется в виде тяжелой одышки, цианоза (синюшности), тахикардии, беспокойства больных.

Отек и набухание головного мозга (редко). Проявления: сильная головная боль, тошнота, рвота, возможно психомоторное возбуждение, брадикардия, повышение артериального давления, судороги, расстройство дыхания, нарастающие менингеальная и очаговая симптоматика, расстройство сознания от оглушения до развития комы.

Инфекционно-токсический шок (редко). Клинические проявления: на ранних стадиях – лихорадка, затем снижение температуры тела, бледность кожи, появление мраморной окраски кожи, цианотичных пятен, быстрое снижение артериального давления, тахикардия, одышка, возможны тошнота и рвота, геморрагический синдром (как проявление синдрома диссеминированного внутрисосудистого свертывания), резкое снижение диуреза (мочевыделения), прогрессирующее расстройство сознания.

Респираторный дистресс-синдром взрослых. Характеризуется стремительным нарастание признаков острой дыхательной недостаточности на высоте клинических проявлений инфекции. Клинические симптомы: быстро нарастающая одышка свыше 30 дыхательных движений в минуту с присоединением шумного дыхания, диффузный цианоз, тахикардия, беспокойство больного, быстро сменяющееся апатией, возможна потеря сознания, падение систолического АД ниже 90 мм.рт.ст. Кашель со скудной кровянистой мокротой (в мокроте – мононуклеарный цитоз). При аускультации в начальном периоде – сухие свистящие хрипы над всей поверхностью легких, далее крепитация, влажные мелкопузырчатые хрипы, гипоксемия. В ряде случаев развивается синдром диссеминированного внутрисосудистого свертывания (геморрагический отек легких).

Острая сердечно-сосудистая недостаточность (редко). Может протекать по типу преимущественно острой сердечной либо острой сосудистой недостаточности. Острая сердечная недостаточность развивается чаще у больных гипертонической болезнью и заболеваниями сердца. Она протекает по типу левожелудочковой недостаточности и проявляется отеком легких. Острая сосудистая недостаточность является следствием падения сосудистого тонуса, а сосудистый коллапс – проявлением инфекционно- токсического шока.

Осложнения, вызванные активацией вторичной бактериальной микрофлоры

Острый синусит. Бактериальные синуситы (воспаление околоносовых пазух - гайморит, фронтит, сфеноидит) являются частым осложнением ОРВИ. Заподозрить наличие синусита можно в том случае, если симптомы заболевания не прекратились в течение 7–10 дней: остается заложенность носа, тяжесть в голове, головная боль, повышенная температура. При отсутствии лечения острый синусит легко переходит в хроническую форму заболевания.

Острый отит. Острый отит проявляется постоянными или пульсирующими (стреляющими) болями в ухе, может наблюдаться болезненность в области сосцевидного отростка.

Острый бронхит. Может быть, как проявлением ОРВИ, так и ее осложнением.

Острый бронхит проявляется длительным продуктивным кашлем [3].

Обострение хронических легочных заболеваний. ОРВИ являются самой частой причиной обострения ХОБЛ и бронхиальной астмы.

Пневмония. Одно из самых грозных осложнений ОРВИ. Развитие пневмонии следует подозревать при сохранении высокой температуры тела более 7–10 дней, сохранением кашля. Характерными аускультативными признаками пневмонии являются ослабление дыхания, наличие разнокалиберных влажных хрипов, крепитации. Диагноз подтверждается при рентгенологическом исследовании легких.

2. Диагностика заболевания или состояния (группы заболеваний или состояний), медицинские показания и противопоказания к применению методов диагностики

Диагностика острых респираторных вирусных инфекций у взрослых производится путем сбора анамнеза, клинического осмотра, лабораторных и специальных методов обследования и направлена на определение нозологии и клинической формы, тяжести состояния, выявление осложнений и показаний к лечению.

2.1 Жалобы и анамнез

  • Рекомендуется обратить внимание на общее недомогание, повышение температуры тела, утомляемость, слабость, снижение аппетита, головные боли, боли в горле, затруднение носового дыхания, насморк (ринорея), осиплость голоса, кашель (сухой и влажный), увеличение лимфоузлов, боли в животе (при аденовирусной инфекции). При тяжелом течении некоторых заболеваний возможно появление одышки, проявляющейся затруднение вдоха и/или выдоха (парагрипп, инфекция, вызванная респираторно-синцитиальным вирусом). При тяжёлом течении некоторых ОРВИ также могут появляться выраженные головные боли, многократная рвота, судороги и потеря сознания (симптомы менингита и отёка мозга). Возможно также наличие таких жалоб, как тошнота, иногда рвота, ощущение сердцебиения или перебоев в работе сердца, что является проявлением общего интоксикационного синдрома [2, 3, 8, 13, 15, 16, 17, 18, 19, 20, 21, 22].

Уровень убедительности рекомендаций C (уровень достоверности доказательств – 5).

  • Рекомендуется при сборе анамнеза выявить длительность заболевания, а также факторы, которые препятствуют немедленному началу лечения или, требующие коррекции лечения в зависимости от сопутствующих заболеваний. [2, 3, 8, 13, 15, 16, 17, 18, 19, 20, 21, 22].

Уровень убедительности рекомендаций C (уровень достоверности доказательств – 5).

Комментарии: Такими факторами могут быть наличие непереносимости лекарственных препаратов; неадекватное психоэмоциональное состояние пациента перед лечением; угрожающие жизни острое состояние/заболевание или обострение хронического заболевания, требующее привлечение врача-специалиста по профилю; отказ от лечения

  • Рекомендуется обратить внимание на сведения эпидемиологического анамнеза о пребывание в очаге ОРВИ в период, соответствующий инкубационному периоду [2, 3, 19, 23].

Уровень убедительности рекомендаций C (уровень достоверности доказательств – 5).

  • Рекомендовано обратить внимание на наличие эпидемического подъема заболеваемости ОРВИ [1, 2, 3, 13, 15, 19, 23].

Уровень убедительности рекомендаций C (уровень достоверности доказательств – 5).

  • Рекомендовано обратить внимание на характерную сезонность ОРВИ (осенне-зимний, зимне-весенний период) с максимумом подъема заболеваемости [1, 2, 3, 13, 15, 19, 23].

Уровень убедительности рекомендаций C (уровень достоверности доказательств – 5).

  • Рекомендовано обратить внимание на контакт с больными ОРВИ, наличие вспышек в организованных коллективах (школы, детские сады) в эпидсезон [1, 2, 3, 13, 15, 19, 23].

Уровень убедительности рекомендаций C (уровень достоверности доказательств – 5).

  • Рекомендуется обратить внимание на наличие вакцинопрофилактики гриппа у пациента для выявления риска развития данного заболевания [1, 2, 3, 13, 15, 19, 23].

Уровень убедительности рекомендаций C (уровень достоверности доказательств – 5).

  • Рекомендуется обратить внимание на наличие сопутствующих хронических заболеваний или иных состояний (беременность) для выявления факторов риска развития тяжелого и осложненного течения заболевания [1, 2, 3, 13, 15, 19, 23].

Уровень убедительности рекомендаций C (уровень достоверности доказательств – 5).

2.2 Физикальное обследование

  • Рекомендовано начать с общего осмотра с оценкой состояние кожных покровов и видимых слизистых оболочек: цвет (гиперемия, бледность, цианоз), влажность, отечность, инъекция сосудов склер. Выявляют гиперемию дужек и/или задней стенки ротоглотки, рыхлость и зернистость слизистой задней стенки, увеличение лимфоидных фолликулов по задней стенке, реже миндалин [19, 23, 24].

Уровень убедительности рекомендаций – C (уровень доказательности - 5)

Комментарии: выявление катаральных симптомов обязательно на начальном этапе диагностики ОРВИ. Однако вышеуказанные симптомы могут быть также проявлением некоторых бактериальных инфекций, в частности стрептококкового назофарингита [19, 23].

  • Рекомендован общий осмотр и пальпация лимфоузлов головы и шеи. Выявление увеличения, болезненности лимфоузлов [19, 23, 24].

Уровень убедительности рекомендаций – C (уровень доказательности - 5)

  • Не рекомендуется изолированная оценка только одного из вышеуказанных симптомов [19, 23, 24].

Уровень убедительности рекомендаций – C (уровень доказательности - 5)

Комментарии: данная оценка не позволяет дифференцировать ОРВИ от возможной бактериальной инфекции верхних дыхательных путей. Необходимо оценивать их в совокупности.

  • Рекомендованы физикальные методы исследование легких [25, 27, 28]:

    • пальпация грудной клетки - оценка подвижности грудной клетки и голосового дрожания;

    • перкуссия лёгких - выявление возможного изменения перкуторного звука, оценка экскурсии грудной клетки;

    • аускультация лёгких - оценка частоты дыхательных движений, выявление патологических дыхательных шумов, оценка проводимости дыхания в различные отделы лёгких, выявление сухих и влажных хрипов, крепитации (при возникновении осложнения в виде пневмонии)

Уровень убедительности рекомендаций – С (уровень доказательства - 5).

  • Рекомендованы физикальные методы исследования сердца: измерение пульса и артериального давления, аускультация (выявление тахикардии, сердечных шумов и др.) [25, 27].

Уровень убедительности рекомендаций – С (уровень доказательства - 5).

Комментарии: данные методы обследования необходимы для диагностики возможных осложнений ОРВИ (инфекционно-токсический шок, респираторный дистресс-синдром и др).

2.3 Лабораторные диагностические исследования

2.3.1 Неспецифическая лабораторная диагностика

  • Рекомендовано выполнение клинического анализа крови с определением уровня эритроцитов, гематокрита, лейкоцитов, тромбоцитов, лейкоцитарной формулы для диагностики, комплексной оценки степени тяжести болезни, своевременного выявления осложнений и неотложных состояний, исключения осложнений, вызванных бактериальной флорой пациентам с симптомами ОРВИ [1, 2, 4, 20, 21, 22, 23, 27, 29].

Уровень убедительности рекомендаций – В (уровень достоверности доказательств - 2).

Комментарии: при вирусных инфекциях в клиническом анализе крови характерны лейкопения или нормоцитоз, увеличение процентного соотношения различных форм лейкоцитов в пользу лимфоцитов и моноцитов. Однако возможно наличие изменений, схожих с бактериальными инфекциями (лейкоцитоз, сдвиг лейкоцитарной формулы влево, ускорение СОЭ.

  • Рекомендовано выполнение общего анализа мочи для выявления наличия почечной дисфункции, декомпенсации сопутствующих заболеваний [1, 2, 4, 20, 21, 22, 23, 27].

Уровень убедительности рекомендаций В (уровень достоверности доказательств – 3).

Комментарии: при неосложненном течении ОРВИ патологических изменений нет; при выраженной лихорадке, интоксикационном синдроме – увеличение плотности мочи, невыраженные лейкоцитурия, протеинурия, цилиндрурия, носящие транзиторный характер, исчезают при нормализации температуры тела и купировании проявлений общей инфекционной интоксикации.

2.3.2 Специфическая лабораторная диагностика

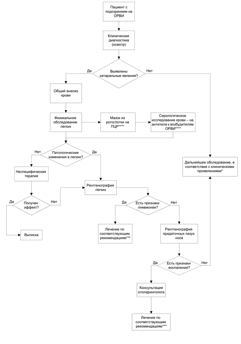
  • Рекомендовано пациентам с симптомами ОРВИ проведение молекулярно– генетического исследования методом ПЦР на возбудителей ОРВИ (ОРВИ-скрин) на амбулаторном этапе по клинико-эпидемиологическим показаниям, в стационаре - всем заболевшим [1, 71, 88].

Уровень убедительности рекомендаций А (уровень достоверности доказательств – 1)

Комментарии: показания на амбулаторном этапе оказания помощи: эпидемический очаг, тяжелое течение, пожилой возраст, угроза развития ОРДС.

  • Рекомендовано лицам с симптомами ОРВИ проведение молекулярно– генетического исследования методом (ПЦР) на возбудителя COVID-19 для проведения дифференциальной диагностики у всех заболевших [73].

Уровень убедительности рекомендаций C (уровень достоверности доказательств – 5).

  • Рекомендовано лицам с симптомами гриппоподобного заболевания проведение молекулярно–генетического исследования методом (ПЦР) на вирусы гриппа типа А и В для своевременного назначения этиотропной терапии [1, 71, 72].

Уровень убедительности рекомендаций А (уровень достоверности доказательств – 1)

Комментарии: ПЦР наиболее эффективный метод, который позволяет обнаружить нуклеиновые кислоты вируса в среднем до 7 дней, и максимум – до 2 недель от начала заболевания (при условии сохранении признаков поражения верхних дыхательных путей). Результаты получают в течение 4–6 часов после представления образца.

  • Не рекомендовано пациентам с симптомами ОРВИ серологическое подтверждение диагноза (за исключением гриппа) для ретроспективной диагностики [1, 4, 20, 21, 22].

Уровень убедительности рекомендаций – С (уровень достоверности доказательств - 5).

Комментарии: возможно произвести исследование на антитела к вирусу гриппа в стандартных серологических тестах парных сывороток крови пациента (при условии соблюдения сроков сбора сывороток крови: первая – в день постановки диагноза, вторая через 2 – 3 недели) на стационарном этапе оказания помощи при невозможности проведения молекулярно-генетического исследования для ретроспективной диагностики.

2.4 Инструментальные диагностические исследования

  • Рекомендовано выполнение пульсоксиметрии с измерением SpO2 пациентам с ОРВИ для ранней диагностики респираторных нарушений [25, 26, 72].

Комментарии: пульсоксиметрия является простым и надежным скрининговым методом, позволяющим выявлять пациентов с гипоксемией, нуждающихся в респираторной поддержке и оценивать ее эффективность.

Уровень убедительности рекомендаций – С (уровень достоверности доказательств - 5).

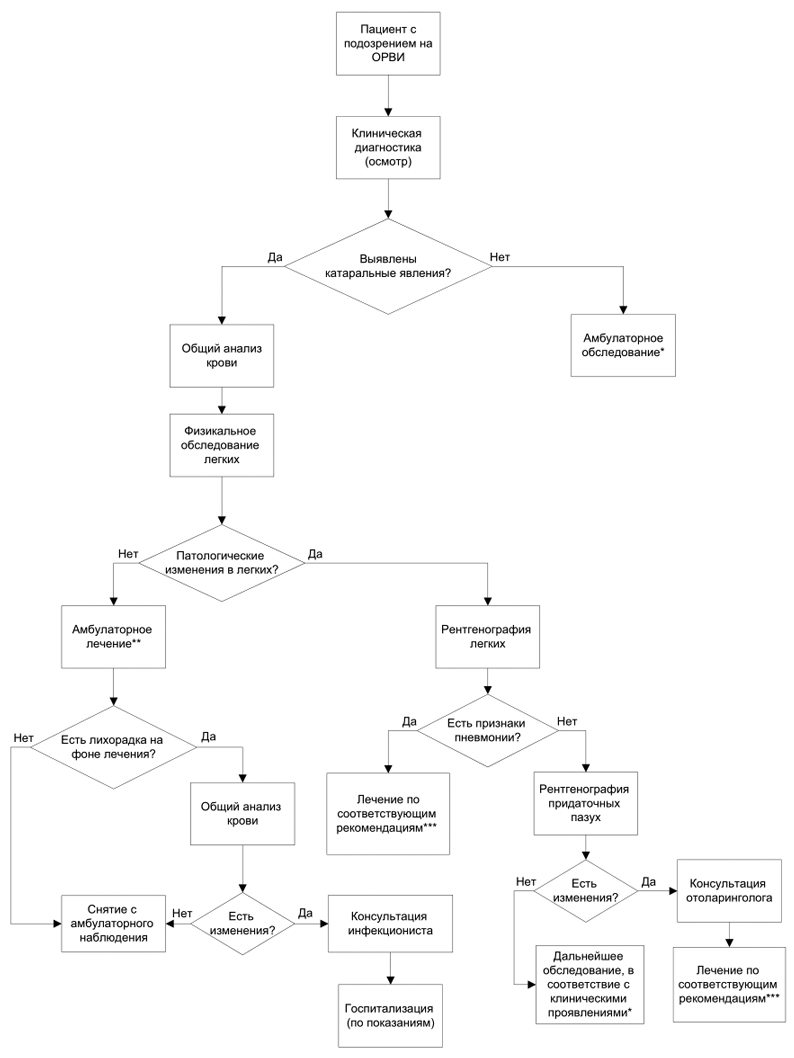
  • Рекомендовано выполнение рентгенографии органов грудной клетки пациентам с явлениями бронхита (для исключения очаговой пневмонии) и наличии физикальных признаков поражения легочной ткани (верификация пневмонии) [1, 2, 3, 25, 65].

Уровень убедительности рекомендаций – В (уровень достоверности доказательств - 1).

  • Рекомендуется рентгенография придаточных пазух пациентам с затруднением носового дыхания при подозрении на синусит, вызванный присоединением бактериальной флоры для своевременной консультации отоларинголога и оказания специализированной помощи [88, 89, 90].

Уровень убедительности рекомендаций – С (уровень достоверности доказательств - 2).

Комментарии: согласно наблюдениям, данное осложнение наблюдается в 0,5–2% случаев ОРВИ у взрослых. При этом наличие патологических изменений придаточных пазух носа не всегда является подтверждением развития их бактериального поражения [29].

  • Рекомендовано выполнение электрокардиографии пациентам с тяжёлым течением ОРВИ (особенно лицам пожилого и старческого возраста) для оценки сердечной деятельности, диагностики нарушений ритма сердца на фоне интоксикационного синдрома [1, 2, 3, 25, 32].

Уровень убедительности рекомендаций В (уровень достоверности доказательств − 3).

2.5 Иные диагностические исследования

  • Рекомендуется консультация смежных специалистов пациентам в случаях подозрения на осложнения: врача-отоларинголога (при наличии синусита, отита), врача-невролога (при развитии энцефалопатии), врача-пульмонолога (при наличии признаков пневмонии), врача-гематолога (при выраженных гематологических изменениях и геморрагическом синдроме), врача-кардиолога (при присоединении симптомов миокардита, острой сердечно-сосудистой недостаточности), врача-акушера-гинеколога (при развитии ОРВИ на фоне беременности) для определения дальнейшей тактики ведения [2, 3, 15, 33, 34].

Уровень убедительности рекомендаций С (уровень достоверности доказательств - 5).

  • Рекомендуется консультация врача анестезиолога-реаниматолога пациентам с наличием быстропрогрессирующей ОДН (ЧД >25 в 1 мин, SpO2 <92%, а также другой органной недостаточностью (2 и более балла по шкале SOFA) для перевода в отделение реанимации и интенсивной терапии (ОРИТ) [2, 25, 33].

Уровень убедительности рекомендаций С (уровень достоверности доказательств - 5).

2.6. Дифференциальная диагностика [2, 3, 15, 19, 20, 22, 23, 35, 72]

Необходимо дифференцировать острые респираторные вирусные инфекции, вызываемые риновирусами, аденовирусами, РС-вирусом, метапневмовирусами человека, вирусом парагриппа с гриппом и коронавирусной инфекцией COVID-19.

Длительность инкубационного периода COVID-19 может колебаться от 2 до 14 дней, однако в среднем составляет 5-7 дней, тогда как длительность инкубационного периода гриппа и ОРВИ, как правило, не превышает 3 дней. При гриппе заболевание начинается резко, при COVID-19 и ОРВИ, как правило, постепенно. Как при COVID-19, так и при гриппе может отмечаться высокая лихорадка, кашель, слабость. При течении ОРВИ высокая лихорадка, слабость встречаются редко. При этом при гриппе и ОРВИ одышка и затрудненное дыхание отмечаются значительно реже, чем при COVID-19.

При проведении дифференциальной диагностики необходимо учитывать данные эпидемиологического анамнеза, клинические симптомы и их динамику. Во всех подозрительных случаях показано обследование на SARS-COV-2 и возбудителей респираторных инфекций: вирусы гриппа типа А и В, парагриппа, респираторно- синцитиальный вирус, риновирусы, аденовирусы, человеческие метапневмовирусы.

Дифференциальная диагностика острый респираторных вирусных инфекций представлена в Приложении Г2.

2.7. Обоснование и формулировка диагноза

При формулировке диагноза «Острая респираторная вирусная инфекция» учитывают особенности клинического течения заболевания (нозологическая форма, клиническая форма, степень тяжести, период болезни) и приводят его обоснование.

При наличии осложнений и сопутствующих заболеваний запись делается отдельной строкой:

  • Осложнение:

  • Сопутствующее заболевание:

При обосновании диагноза следует указать эпидемиологические, клинические, лабораторные, инструментальные данные и результаты специальных методов исследования, на основании которых подтвержден диагноз: «Острая респираторная вирусная инфекция».

3. Лечение, включая медикаментозную и немедикаментозную терапии, диетотерапию, обезболивание, медицинские показания и противопоказания к применению методов лечения

Принципы лечения больных с ОРВИ предусматривают решение следующих задач:

  • предупреждение дальнейшего развития патологического процесса, обусловленного заболеванием, достижение полного и стойкого выздоровления;

  • профилактика развития возможных осложнений заболевания.

На выбор тактики лечения оказывают влияние следующие факторы [1, 2, 3, 5, 13, 19, 23, 26, 27, 65, 88]:

  • период заболевания; тяжесть заболевания; клиническая форма заболевания; ведущие клинические проявления и особенности течения заболевания с учетом признаков иммунодефицита (хронический алкоголизм, истощение, тяжелая сопутствующая патология, пожилой возраст); возраст больного; наличие и характер осложнений; доступность и возможность выполнения лечения в соответствии с необходимым видом оказания медицинской помощи.

Рекомендовано лечение в амбулаторных условиях пациентов с легкой и среднетяжёлой формой ОРВИ. В случае безуспешности проводимого лечения или невозможности его проведения в амбулаторных условиях рассматривается вопрос о госпитализации в стационар.

Рекомендована госпитализация в инфекционные отделения медицинских организаций, оказывающих медицинскую помощь взрослым пациентам с инфекционными заболеваниями, пациентов, переносящих заболевание в тяжелой форме, с осложнениями болезни, а также по эпидемическим показаниям, в том числе и с легким течением болезни [2, 3].

Уровень убедительности рекомендаций С (уровень достоверности доказательств – 5).

Комментарии: Информация, касающаяся доз, показаний к применению и способов применения лекарственных средств, содержащаяся в данных рекомендациях, может отличаться от информации, указанной в инструкции по медицинскому применению (ИМП). Для получения полной информации о применении того или иного ЛС следует ознакомиться с ИМП. Персональная ответственность за интерпретацию и использование настоящих рекомендаций лежит на лечащем враче.

3.1. Консервативное лечение

3.1.1. Этиотропная (противовирусная терапия)

  • Рекомендовано назначение пациентам с симптомами ОРВИ противовирусных препаратов для прекращения репликации вирусов [1, 2, 3, 5, 13, 16, 19, 23, 32].

Уровень убедительности рекомендаций В (уровень достоверности доказательств – 3)

Комментарии: Целесообразность назначения противовирусных препаратов определяется врачом индивидуально для каждого пациента.

  • Рекомендовано использование препаратов с прямым противовирусным действием:

    • Умифеновир [27, 28, 39, 40, 52, 53, 62].

      1. Уровень убедительности рекомендаций А (уровень достоверности доказательств – 1)

      2. Комментарии: умифеновир** обладает широким спектром противовирусной активности: подавляет in vitro вирусы гриппа А и В, включая высокопатогенные подтипы A(H1N1)pdm09 и A(H5N1), и вирусы других ОРВИ, взаимодействуя с гемагглютинином вируса и препятствуя слиянию липидной оболочки вируса и клеточных мембран (ингибитор фузии). Обладает умеренной иммуномодулирующим действием и интерферон-индуцирующей активностью. Рекомендованная схема назначения препарата 200 мг - 800 мг/сут в сутки в 4 приёма перорально, курс – 5 дней. Противопоказан при гиперчувствительности к компонентам препарата, в первом триместре беременности, дефиците сахаразы/изомальтазы, непереносимости фруктозы, глюкозно-галактозной мальабсорбции.

    • Энисамия йодид [44, 45, 45, 68, 69].

      1. Уровень убедительности рекомендаций B (уровень достоверности доказательств – 2)

      2. Комментарий: Рекомендованная схема назначения препарата по 500 мг 3 раза в сутки перорально, курс 5–7 дней. Противопоказан при повышенной чувствительности к компонентам препарата, дефиците лактазы, непереносимости лактозы, глюкозно-галактозной мальабсорбции, дефиците сахаразы/изомальтазы, непереносимости фруктозы, беременности и периоде грудного вскармливания, аллергических реакциях в анамнезе, тяжёлых органических поражениях печени и почек.

    • Риамиловир [74, 75].

      1. Уровень убедительности рекомендаций В (уровень достоверности доказательств – 3).

      2. Комментарии: риамиловир («предложенное МНН»; до решения осенней 65-ой сессии Консультативной группы экспертов ВОЗ по Международной фармакопее и фармацевтическим препаратам 17-20.10.2017 под наименованием действующего вещества - метилтионитрооксодигидротриазолотриазинид натрия) обладает широким спектром противовирусной активности в отношении РНК-содержащих вирусов, благодаря подавлению синтеза вирусных РНК и репликации геномных фрагментов. Активное вещество является синтетическим аналогом оснований пуриновых нуклеозидов (гуанина). Не входит в перечень ЛС, рекомендуемых международными клиническими рекомендациями по лечению и профилактике гриппа. Лечение необходимо начать не позднее 2-го дня от появления клинических симптомов болезни: внутрь независимо от приема пищи по 1 капсуле (250 мг) 3 раза в день (суточная доза - 750 мг) в течение 5 дней, при необходимости - до 7 дней. Противопоказан при повышенной чувствительности к компонентам препарата; беременности, в период грудного вскармливания. У пациентов в возрасте до 18 лет и при почечной/печеночной недостаточности эффективность и безопасность не определены.

      3. Рекомендовано использование препаратов с широким противовирусным действием. Назначение индукторов интерферона целесообразно с целью профилактики или в первые сутки заболевания, в разгар заболевания эффективность значительно снижается [36, 37].

    • Имидазолилэтанамид пентандиовой кислоты [12-23, 36, 46, 47].

      1. Уровень убедительности рекомендаций В (уровень достоверности доказательств – 3).

      2. Комментарии: Механизм действия имидазолилэтанамид пентандиовой кислоты** реализуется на уровне инфицированных клеток за счет стимуляции факторов врожденного иммунитета, подавляемых вирусными белками. Препарат усиливает экспрессию интерфероновых рецепторов на клеточной мембране. Вызывает повышение уровня интерферона в крови до физиологической нормы, обладает противовоспалительной активностью. Рекомендованная схема применения по 90 мг один раз в день вне зависимости от приема пищи, длительность лечения 5–7 дней в зависимости от тяжести состояния. Желательно начать прием препарата не позднее двух суток с момента начала заболевания. Противопоказан при гиперчувствительности к компонентам препарата, беременности, в периоде лактации, дефиците лактазы, непереносимости лактозы, глюкозо-галактозной мальабсорбции.

    • Кагоцел[1] [6, 7, 20, 21, 22, 48, 49, 50].

      1. Уровень убедительности рекомендаций В (уровень достоверности доказательств – 3).

      2. Комментарии: Индуктор интерферонов. Обладает опосредованным противовирусным действием на вирусы гриппа). Рекомендованная схемы назначения препарата: перорально по 24 мг (2 таблетки) 3 раза в сутки в первые 2 дня, затем по 12 мг (1 таблетка) 3 раза в сутки в течение 2 дней (курсовая доза 216 мг, 18 таблеток) до 4 дня болезни или в течение 5 – 7 дней в период реконвалесценции. Для достижения лечебного эффекта препарат следует принимать не позднее 4 дня заболевания. Противопоказан повышенной чувствительности к компонентам препарата, беременности, в период лактации, дефиците лактазы, непереносимости лактозы, глюкозо-галактозной мальабсорбции.

    • Тилорон [51, 52, 93, 94].

      1. Уровень убедительности рекомендаций С (уровень достоверности доказательств – 5)

      2. Комментарии: Индуктор интерферонов. Рекомендован к применению в составе комплексной терапии. Рекомендованная схема применения для лечения гриппа и ОРВИ – по 125 мг в сутки в первые два дня лечения, затем по 125 мг, каждые 48 часов. Противопоказан при гиперчувствительности к компонентам препарата, беременности, в периоде лактации, дефиците лактазы, непереносимости лактозы, глюкозо- галактозной мальабсорбции.

    • Меглюмина акридонацетат [11, 54, 55, 56].

      1. Уровень убедительности рекомендаций С (уровень достоверности доказательств – 5).

      2. Комментарии: Индуктор интерферонов. Рекомендованная схема применения для лечения ОРВИ по 4 таблетки однократно на 1, 2, 4, 6, 8 сутки (20 таблеток). Противопоказан при повышенной чувствительности к компонентам препарата, беременности, в период лактации.

    • Эргоферон (Антитела к гамма-интерферону афинно очищенные)[76-80].

      1. Уровень убедительности рекомендаций В (уровень достоверности доказательств – 3)

      2. Комментарии: Препарат обладает противовирусным, иммуномодулирующим, противовоспалительным и антигистаминным действием, может быть назначен в виде монотерапии либо в сочетании с другими средствами противовирусного, антибактериального, патогенетического и симптоматического действия.

      3. Первые 2 часа принимают по 1 таблетке каждые 30 минут (всего 5 таблеток), затем в течение первых суток осуществляют еще 3 приема через равные промежутки времени. Со вторых суток и далее принимают по 1 таблетке 3 раза в сутки до полного выздоровления.

      4. Не рекомендован при врожденной галактоземии, синдроме мальабсорбции глюкозы или галактозы, при врожденной лактазной недостаточности. У беременных и в период лактации эффективность и безопасность препарата не изучались.

  • Рекомендуется использование препаратов интерферона

    • Интерферон альфа 2b** или Интерферон гамма**[58, 59, 59].

      1. Уровень убедительности рекомендаций В (уровень достоверности доказательств – 3).

      2. Комментарии: Интерферон альфа 2b и интерферон гамма, вводимые интраназально, обладают опосредованным противовирусным действием на вирусы ОРВИ. При интраназальном применении концентрация действующего вещества, достигаемая в крови, не имеет клинической значимости. Используются в схемах комплексной терапии ОРВИ при первых признаках заболевания. Не входят в перечень ЛС, рекомендуемых международными клиническими рекомендациями по лечению и профилактике ОРВИ.

      3. Интерферон альфа 2b назначают интраназально по 3 капли/дозы в каждый носовой ход 5–6 раз в день (разовая доза – 3000 ME, суточная доза – 15000–18000 ME) в течение 5 дней;

      4. Интерферон гамма** назначают интраназально по 2 капли в каждый носовой ход 5 раз в день (разовая доза – 4000 ME, суточная доза – 20000 ME) до 3 дня от начала болезни или в течение 5–7 дней в период реконвалесценции

3.1.2. Патогенетическая и симптоматическая терапия

  • Рекомендуется обязательное проведение базисной терапии всем пациентам независимо от тяжести течения заболевания [2, 3, 35].

Уровень убедительности рекомендаций В (уровень достоверности доказательств – 3).

Комментарии: Базисная терапия включает в себя постельный режим, диету и обильное питье. В рацион включают легко усвояемые продуты, богатые витаминами (нежирные сорта мяса, рыбы, молочные продукты, фрукты, овощи, соки, компоты). Запрещается алкоголь в любых видах.

  • Рекомендуется проведение дезинтоксикационной терапии всем пациентам с симптомами ОРВИ для купирования синдрома интоксикации [1, 2, 3, 13, 29].

Уровень убедительности рекомендаций В (уровень достоверности доказательств – 3).

Комментарии: объем зависит от степени тяжести пациента

Легкая и средняя степень тяжести – пероральная дезинтоксикация в объеме 2–3 литров жидкости в сутки (некрепко заваренного чая с молоком, медом, вареньем, а также отвара шиповника, свежеприготовленных фруктовых и ягодных соков, компотов, щелочных минеральных вод).

Средняя степень тяжести при лечении больного в условиях стационара – инфузионная терапия: 800–1200 мл глюкозо-солевых растворов. У пациентов с увеличенным уровнем глюкозы в крови рекомендовано введение натрия хлорида раствора сложного [Калия хлорид+Кальция хлорид+Натрия хлорид]**, раствора калия хлорида+натрия ацетата+натрия хлорида**, раствора натрия ацетата+натрия хлорида, раствора калия хлорида+натрия гидрокарбоната+натрия хлорида, 0,9% раствора натрия хлорида** в суточной дозе – 5 – 20 мл/кг. Длительность определяется выраженностью синдрома интоксикации.

При осложнённом и тяжёлом течении ОРВИ - внутривенная дезинтоксикация с восполнением электролитных нарушений.

  • Рекомендуется назначение Натрия хлорида**.

Комментарий: до 2000 мг/сут, внутривенно, курс до 15 дней.

  • Рекомендуется назначение Калия хлорида**.

Комментарий: рекомендованная доза 2,5 г в 500 мл 5% раствора декстрозы или 0,9% раствора натрия хлорида до 10 дней;

  • Рекомендуется применение комплексных составов (растворов):

    • Калия хлорид + Натрия ацетат + Натрия хлорид + Кальция хлорид + Магния хлорид.

    • Натрия хлорида раствор сложный: Калия хлорид + Кальция хлорид + Натрия хлорид.

Уровень убедительности рекомендаций С (уровень достоверности доказательств – 4).

Комментарий: 400 – 1200 мл, внутривенно, курс до 4 дней.

  • Рекомендовано назначение нестероидных противовоспалительных препаратов пациентам с гипертермией выше 38oС, мышечными и суставными болями с жаропонижающей, болеутоляющей и противовоспалительной целью [1, 19, 27, 60, 88, 89]:

    • Диклофенак**.

      1. Уровень убедительности рекомендаций С (уровень достоверности доказательств – 5).

      2. Комментарий: диклофенак, 25 мг, 75–150 мг/сут перорально в 2–3 приёма; 25-50 мг/мл – внутримышечно до 3 р/сут, курс до 7 дней

    • Ибупрофен**

      1. Комментарий: перорально по 200–400 мг 3–4 раза в сутки в течение 3–10 дней (максимальная суточная доза — 1200 мг).

      2. Уровень убедительности рекомендаций С (уровень достоверности доказательств – 5).

    • Парацетамол**

      1. Уровень убедительности рекомендаций С (уровень достоверности доказательств – 5).

      2. Комментарий: перорально по 1–2 табл. (500–1000 мг) до 4 раз в сутки (максимальная суточная — 4000 мг.)

  • Не рекомендуется назначение производных ацетилсалициловой кислоты, вследствие возможных побочных явлений в виде нарушения гемостаза и обострения язвенной болезни желудка и 12-ти перстной кишки [1, 3, 19, 58, 88].

Уровень убедительности рекомендаций С (уровень достоверности доказательств – 5)

  • Рекомендуется введение физиологического раствора интраназально 2–3 раза в день для разжижения секрета, удаления слизи и восстановления работы мерцательного эпителия [29, 52, 88, 89].

Уровень убедительности рекомендаций С, уровень достоверности доказательств - 2)

  • Рекомендуется местное применение сосудосуживающих средств пациентам с выраженным затруднением носового дыхания в комплексной терапии ринита, риносинусита для облегчения заложенности носа и восстановления проходимости слуховой трубы [1, 88, 89, 90]. Ксилометазолин**. Интраназально. Рекомендованная доза: 1–2 капли (по 1 впрыскиванию) – 3 раза в день

Уровень убедительности рекомендаций С (уровень достоверности доказательств – 4)

Комментарии: Нафазолин – интраназально (в каждый носовой ход) по 1–3 капли 0,05–0,1% раствора 3–4 раза в сутки;

Ксилометазолин** – интраназально (в каждый носовой ход), по 2–3 капли 0,1% раствора или одно впрыскивание из распылителя в каждую ноздрю 4 раза в день;

Оксиметазолин – интраназально (в каждый носовой ход), по 1–2 капли 0,025– 0,05% раствора 2–3 раза в сутки или по 2–3 впрыскивания 0,05% спрея.

Не рекомендуется применение лекарственных средств на основе ксилометазолина более 5 дней, вследствие развития повреждения слизистой носоглотки.

  • Рекомендуется терапия местными средствами в виде полосканий, инсуфляций, ингаляций, таблеток и пастилок для рассасывания целью уменьшения местного воспаления, выраженности болевого синдрома, профилактика вторичного инфицирования повреждённой слизистой ротоглотки [29, 88, 89].

Уровень убедительности рекомендаций С (уровень достоверности доказательств 5)

Комментарии: Рекомендуются местные анестетики: цетилпиридиния хлорид, гексэтидин, лизоцим+пиридоксин, хлоргексидин, бензилдиметил, биклотимол, препараты иода, аммоний хлорид моногидрат.

  • Рекомендовано назначение муколитических средств пациентам с бронхообструкцией и влажным кашлем для разжижжения и улучшения отхождения мокроты [2, 3, 24, 36, 37].

Уровень убедительности рекомендаций С (уровень достоверности доказательств – 5).

Комментарии: Ацетилцистеин – внутрь 200 мг, 600 мг/сут, перорально, курс до 5 дней;

Бромгексин – внутрь по 8 мг 3 (1–2 таблетки) 3–4 раза в сутки;

Амброксол – внутрь 30 мг, 90 мг/сут, курс до 5 дней;

Амброксол + Натрия Глицирризинат – (экстракт солодки) + Тимьяна ползучего травы экстракт - внутрь 40 мл/сут (10 мл в 4 приёма).

  • Рекомендуется назначение противокашлевых средств при лечении ОРВИ пациентам с сухим непродуктивным надсадным кашлем, значительно ухудшающим качество жизни пациента [2, 3, 24, 36, 37].

Уровень убедительности рекомендаций С (уровень достоверности доказательств – 4).

Комментарии: Препаратами выбора являются: Декстрометорфан (входит в состав многокомпонентных препаратов);

Бутамират – внутрь по 15 мл 4 раза в сутки (сироп).

  • Рекомендовано применение противокашлевого препарата Ренгалин[2] пациентам с сухим непродуктивным надсадным кашлем [81-83].

Уровень убедительности рекомендаций В (уровень достоверности доказательств – 3)

Комментарии: Препарат обладает противокашлевым, противовоспалительным, противоотёчным, антиаллергическим, спазмолитическим действием, может быть назначен в виде монотерапии либо в сочетании со средствами противовирусного, антибактериального, патогенетического и симптоматического действия. При необходимости возможно сочетание с муколитиками.

Схема: по 1-2 таблетке (или 5-10 мл раствора для приема внутрь) 3 раза в сутки вне приёма пищи. В зависимости от тяжести состояния в первые три дня частота приёма может быть увеличена до 4-6 раз в сутки. Длительность терапии зависит от тяжести заболевания и определяется лечащим врачом. Не рекомендован при наследственной непереносимости фруктозы. У беременных и в период лактации эффективность и безопасность препарата не изучались.

  • Не рекомендовано одновременное применение отхаркивающих и противокашлевых средств пациентам с кашлем, что может способствовать застою мокроты за счет подавления кашлевого рефлекса [1, 3, 24, 36].

Уровень убедительности рекомендаций С (уровень достоверности доказательств – 5).

  • Рекомендовано назначение селективных бета 2-адреномиметиков у пациентов с наличием бронхообструктивного синдрома, связанного с бронхоспазмом [36, 37, 60].

Уровень убедительности рекомендаций С (уровень доказательности - 5).

Комментарии: рекомендуется назначение Сальбутамола** в дозе 100–120 мкг, (1–2 вдоха) до 3–4 раза в сутки

  • Рекомендовано назначение ксантинов у пациентов с наличием бронхообструктивного синдрома [36, 60].

Уровень убедительности рекомендаций С (уровень достоверности доказательств – 5).

Комментарии: рекомендуется назначение Аминофиллина** в дозе: 100–300 мг перорально, 3–4 р/сут, до 1200 мг/сут; 5-10 мл (0,12-0,24 г), в 10-20 мл 0,9% раствора натрия хлорида до 3 р/сут, курс до 14 дней

  • Рекомендуется назначение Фенспирида** при выраженном отёке слизистой верхних и нижних дыхательных путей (при ларингите, ринофарингите, трахеобронхите и бронхите) [60].

Уровень убедительности рекомендаций С (уровень достоверности доказательств – 5)

Комментарий: рекомендованная доза 240 мг/сут (внутрь, 2–3 приёма), курс до 5 дней.

Антибактериальные препараты [1, 2, 3, 23, 42, 58, 60, 63, 64, 65, 70]

  • Не рекомендуется применение антибактериальных препаратов при неосложнённых ОРВИ, в том числе при наличии ринита, конъюнктивита, затемнения синусов при рентгенографии, ларингита, крупа, бронхита и бронхо-обструктивного синдрома в течение до 10–14 дней во взрослой и детской практике.

Уровень убедительности рекомендаций С (уровень достоверности доказательств – 5)

  • Рекомендовано применение антибактериальной терапии при развитии острого тонзиллита (при среднетяжёлом и тяжёлом течении ОРВИ), при подтвержденном бактериальном поражении методами микробиологической диагностики (высев на микробиологических питательных средах, результат молекулярно-генетическое исследование (ПЦР), нарастание титров специфических антител в периферической крови). В случае неэффективности проводимой патогенетической, симптоматической и противовирусной терапии, при развитии других осложнений (при среднетяжёлом и тяжёлом течении ОРВИ), вызванных присоединением бактериальной флоры (бронхиты, пневмонии и др.)

Уровень убедительности рекомендаций В (уровень достоверности доказательств – 3)

Комментарий: эмпирическую терапию не следует начинать с более современных препаратов во избежание формирования антибиотикорезистентности. Препаратами выбора при бактериальных риносинуситах являются:

  • Амоксицилин** - 500 мг; до 3000 мг/сут. перорально, курс 7–10 дней.

  • Амоксициллин + [Клавулановая кислота]** 500+100 мг, до 1000 + 200 мг/сут. перорально, курс 7–10 дней.

  • Азитромицин** - 500 мг, 1 раз в сутки перорально, курс 3–5 дней.

  • Кларитромицина** - 500 мг (1 раз в сутки), курс 7–10 дней.

  • Рекомендуется применение препарата Левофлоксацин** при возможной сопутствующей бактериальной инфекции, вызванной устойчивой к другим антибиотикам микрофлорой, при неэффективности лечения другими антибактериальными средствами, и при проявлениях экзантемы или лекарственной аллергии в анамнезе на другие антибиотики.

Комментарии: Рекомендуемые дозы Левофлоксацина** - 500 мг, перорально, курс до 5–7 дней.

Лечение пневмонии в данных рекомендациях не рассматривается, проводится в соответствии с клиническими рекомендациями по лечению внебольничной пневмонии у взрослых!

  • Рекомендовано назначение противогрибковых препаратов при наличии сопутствующих грибковых инфекций (в том числе на фоне антибиотикотерапии).

Уровень убедительности рекомендаций С (уровень достоверности доказательств – 5)

Комментарии: Флуконазол**. Рекомендованная доза – 100–200 мг/сут, курс – до 14 сут.

  • Рекомендовано назначение глюкокортикостероидов при тяжёлом течении ОРВИ (инфекционно-токсический шок, отёк головного мозга) [24, 34, 42, 58, 63, 66, 72].

Уровень убедительности рекомендаций С (уровень достоверности доказательств – 5)

Комментарии: Лечение в данном случае будет осуществляться по клиническим рекомендациям по неотложным состояниям в условиях отделения реанимации и интенсивное терапии!

  • Рекомендуется назначение кислорода при развитии осложнений острой респираторной вирусной инфекции в виде пневмонии с дыхательной недостаточностью. Рекомендованная доза: 200000 мл/сут, курс - до 10 дней [25, 26, 28, 65, 72].

Уровень убедительности рекомендаций С (уровень достоверности доказательств – 5).

Комментарии: кислородотерапия показана при возникновении острой дыхательной недостаточности. Показания: снижении PaO2 <60 мм.рт.ст., или Sa(p)O2 <90% (FiO2 =0,21).

3.1.3. Прочие препараты

  • Рекомендуется назначение гипосенсибилизирующих (противоаллергических) препаратов при наличии токсикодермии, аллергической реакции на препараты в ходе лечения [60].

Уровень убедительности рекомендаций В (уровень достоверности доказательств – 1)

Комментарии: Рекомендованная схема: Хлоропирамин, 25 мг, 50 мг/сут – перорально; 20 мг/1 мл, 40 мг/2 мл в сутки – внутримышечно, курс до 5 дней.

  • Рекомендуется назначение производных бензодиазепина при наличии тревожных расстройств и нарушения сна, наличии судорожного синдрома на фоне лихорадки или при развитии менингеального синдрома [60].

Уровень убедительности рекомендаций С (уровень достоверности доказательств – 5)

Комментарии: Рекомендованная доза Диазепама**: до 5–20 мг/сут, внутримышечно и внутривенно.

  • Рекомендуется назначение гастропротектора омепразола** с целью протективного действия на слизистую пищевода, желудка и двенадцатиперстной кишки на фоне приёма различных препаратов, в том числе нестероидных противовоспалительных средств [9, 59, 67].

Уровень убедительности рекомендаций С (уровень достоверности доказательств – 5)

Комментарии: Рекомендованная доза: 20–40 мг/сут перорально, курс 15 дней.

4. Медицинская реабилитация и санаторно-курортное лечение, медицинские показания и противопоказания к применению методов медицинской реабилитации, в том числе основанных на использовании природных лечебных факторов

  • Рекомендуется начинать реабилитационные мероприятия уже в периоде разгара или в периоде ранней реконвалесценции [2, 3, 25, 72].

Уровень убедительности рекомендаций С (уровень достоверности доказательств – 4).

  • Рекомендуется комплексный характер восстановительных мероприятий с участием различных специалистов и с применением разнообразных методов воздействия, исходя из преобладающих симптомов и синдромов [1, 2, 3, 26, 72].

Уровень убедительности рекомендаций C (уровень достоверности доказательств – 4).

  • Рекомендуется соблюдать последовательность и преемственность проводимых мероприятий, обеспечивающих непрерывность на различных этапах реабилитации и диспансеризации [1, 2, 3, 26, 72].

Уровень убедительности рекомендаций C (уровень достоверности доказательств – 4).

  • Рекомендуется адекватность реабилитационных и восстановительных мероприятий и воздействий адаптационным и резервным возможностям пациента [1, 2, 3, 26, 72].

Уровень убедительности рекомендаций С (уровень достоверности доказательств – 4).

Комментарии: Важны постепенность возрастания дозированных физических и умственных нагрузок, а также дифференцированное применение различных методов воздействия.

  • Рекомендуется постоянный контроль эффективности проводимых мероприятий.

Уровень убедительности рекомендаций С (уровень достоверности доказательств – 4).

Комментарии: учитываются скорость и степень восстановления функционального состояния и профессионально-значимых функций, переболевших (косвенными и прямыми методами).

5. Профилактика и диспансерное наблюдение, медицинские показания и противопоказания к применению методов профилактики

5.1. Специфическая профилактика

Специфическая вакцинопрофилактика острых респираторных вирусных инфекций не разработана.

5.2. Неспецифическая профилактика [2, 3, 7, 23, 72].

  • Рекомендовано выявление больных или лиц с подозрением на заболевания ОРВИ среди контактных.

Уровень убедительности рекомендаций С (уровень достоверности доказательств – 5).

  • Рекомендовано соблюдение масочного режима, со сменой масок каждые 3–4 часа работы, при работе с больными ОРВИ.

Уровень убедительности рекомендаций С (уровень достоверности доказательств – 5).

  • Рекомендована организация санитарно-противоэпидемических (профилактических) мероприятий, предусматривающий обязательное обеззараживание посуды, воздуха и поверхностей в помещениях с использованием эффективных при вирусных инфекциях дезинфицирующих средств и методов, разрешенных к применению, а также текущую влажную уборку и проветривание помещений.

Уровень убедительности рекомендаций С (уровень достоверности доказательств – 5).

  • Рекомендована экстренная неспецифическая профилактика с целью предупреждения возникновения последующих случаев заболеваний ОРВИ в организованных коллективах детей и взрослых.

Уровень убедительности рекомендаций С (уровень достоверности доказательств – 5).

  • Рекомендовано использование Умифеновира** [27, 62]:

    • для постконтактной профилактики - 200 мг/сут, в течение 10–14 дней;

    • для сезонной профилактики - 200 мг 2 раза в неделю, курс - 3 недели.

Уровень убедительности рекомендаций A (уровень достоверности доказательств - 1).

  • Рекомендовано использование оксодигидроакридинилацетата натрия [85-86]:

    • разовая профилактическая доза составляет 250 мг (1 ампула) или 4 – 6 мг на кг массы тела. При длительном применении рекомендуемый интервал между введениями 3–7 суток.

Уровень убедительности рекомендаций A (уровень достоверности доказательств - 1).

  • Рекомендовано использование препаратов интерферона [56, 57]. Интерферон альфа (лиофилизат для приготовления назального введения) – содержимое растворяют в 5 мл воды для инъекций, интраназально по 3 капли в каждый носовой ход 2 раза в сутки (разовая доза – 3 тыс. МЕ, суточная доза – 15-18 тыс. МЕ), в течение 5 – 7 дней. При однократном контакте достаточно одного закапывания. При необходимости профилактические курсы повторяют. При сезонном повышении заболеваемости в указанной дозе, утром 1–2 дня.

Интерферон гамма** (лиофилизат для приготовления назального введения) – содержимое растворяют в 5 мл воды для инъекций, интраназально по 2–3 капли в каждый носовой ход за 30 мин до завтрака в течение 10 дней. При необходимости профилактические курсы повторяют.

Уровень убедительности рекомендаций В (уровень достоверности доказательств – 3).

  • Рекомендовано использование препаратов – индукторов интерферонов [1, 2, 3, 7, 11, 35, 84, 93].

    1. кагоцел** – по 24 мг (2 таблетки) 1 раз в день в течение 2 дней, затем перерыв 5 дней, затем цикл повторить; длительность приема от 1 недели до нескольких месяцев.

    2. тилорон** – 125 мг 1 раз в неделю в течение 6 недель, курсовая доза составляет 750 мг.

    3. меглюмина акридонацетат** (экстренная и сезонная) – приём 1 раз в сутки, в дозе 600 мг за 30 минут до еды не разжевывая. Дни приёма: 1, 2, 4, 6, 8, 11, 14, 17, 20 и 23. Общий курс - от 5 до 10 приёмов.

Уровень убедительности рекомендаций В (уровень достоверности доказательств – 3).

Больного изолируют в домашних условиях, при необходимости в условиях стационара в отдельном боксе до полного клинического выздоровления (в среднем на 1–2 недели). После клинического выздоровления пациент допускается к работе. Мероприятия в очаге не проводятся. Необходимо обеспечение больного отдельной посудой, предметами ухода.

Карантинно-изоляционные мероприятия в отношении контактных лиц не организовываются.

5.3. Диспансерное наблюдение [2, 3]

  • Рекомендовано диспансерное наблюдение у врача терапевта при развитии осложнений.

  • Рекомендовано диспансерное наблюдение в кабинете инфекционных заболеваний поликлиники при аденовирусной инфекции

Уровень убедительности рекомендаций В (уровень достоверности доказательств – 3).

  • После выписки в течение 1 месяца рекомендовано воздержаться от профилактических прививок, кроме (при наличии показаний) анатоксина столбнячного и вакцины для профилактики бешенства.

Уровень убедительности рекомендаций В (уровень достоверности доказательств – 3).

Таблица 1. Медицинские услуги при амбулаторном наблюдении для лечения (при необходимости) заболевания, оценки состояния и контроля за лечением
Перечень лабораторных и других специальных методов исследования Лечебно-профилактические мероприятия Клинические критерии эффективности диспансеризации Порядок допуска переболевших на работу

Клинический анализ крови - однократно, анализ мочи – однократно, б/х анализ – однократно (при аденовирусной инфекции), УЗИ органов брюшной, рентгенологическое исследование органов брюшной полости (контрольное) - по показаниям.

Медицинский отвод от вакцинации после перенесенной ОРВИ - 1 мес.
Ограничение инсоляции - от 2 нед до 1 мес. - в зависимости от тяжести перенесенного заболевания

Отсутствие рецидива заболевания.
Отсутствие осложнений.

Клиническое выздоровление

6. Организация оказания медицинской помощи

На выбор тактики лечения оказывают влияние следующие факторы [1, 2, 3, 15, 34, 72]: возраст пациента; характер сопутствующих заболеваний; клиническая форма болезни; характер течения болезни (динамики нарастания симптомов); тяжесть заболевания; наличие и характер осложнений.

  • Рекомендуется до принятия решения о тактике ведения больного ОРВИ установить дефиницию случая ОРВИ у больного: неосложненное течение или осложненное течение [1, 2, 3, 19, 72, 88].

Уровень убедительности рекомендаций С (уровень достоверности доказательств – 4).

  • Рекомендована госпитализация в медицинскую организацию пациентов: с тяжелым и среднетяжелым течением ОРВИ, проживающих в общежитиях и в условиях неблагоприятных факторов жилой среды, из группы риска развития неблагоприятного течения болезни[3].

Уровень убедительности рекомендаций В (уровень достоверности доказательств – 3).

Комментарий: группы риска развития неблагоприятного течения болезни описаны в п.7

  • Рекомендована срочная госпитализация больного ОРВИ в стационар при наличии следующих критериев [65]:

    • тахипноэ более 24 дыханий в минуту;

    • гипоксемия (SрO2 <95%);

    • наличие очаговых изменений на рентгенограмме грудной клетки.

Уровень убедительности рекомендаций В (уровень достоверности доказательств – 3).

  • Рекомендован перевод в отделение реанимации и интенсивной терапии при наличии следующих критериев [1, 3, 72]:

    • Клиническая картина быстро прогрессирующей острой дыхательной недостаточности (ЧД >30 в мин, SpO2 <90%, АДсист. <90 мм рт.ст.)

    • Другая органная недостаточность (острая почечная недостаточность).

Уровень убедительности рекомендаций С (уровень достоверности доказательств – 4).

  • Рекомендуется срочно пересмотреть схемы ведения больного ОРВИ при появлении признаков (симптомов) прогрессирующего течения болезни[4].

Уровень убедительности рекомендаций В (уровень достоверности доказательств – 3).

Комментарии:

  1. при симптомах, свидетельствующих об ухудшении снабжения организма кислородом или сердечно-легочной недостаточности (одышка (при движении или в состоянии покоя), затрудненное дыхание, синюшность, кровянистая или окрашенная мокрота, боль в груди, гипотония; гипоксия, определяемая по показаниям пульсоксиметра);

  2. при симптомах, свидетельствующих об осложнениях со стороны ЦНС (измененное психическое состояние, бессознательное состояние, сонливость или трудности с пробуждением и периодические или постоянные конвульсии (судороги), спутанность сознания, сильная слабость или паралич);

  3. при подтверждении вторичной бактериальной инфекции, основанное на результатах лабораторных исследований или клинических признаках (например, сохранение постоянной высокой температуры тела и других симптомов более 3 дней);

  4. при появлении тяжелого обезвоживания, проявляющегося в пониженной активности, головокружении, сниженном диурезе и вялости.

Показания к выписке пациента из медицинской организации:

  • стойкое улучшение клинической картины;

  • нормализация температуры тела

  • купирование респираторно-катарального синдрома.

  • нормальные показатели общего анализа крови.

Условия оказания медицинских услуг

Медицинская помощь оказывается в форме:

  • экстренной медицинской помощи;

  • неотложной медицинской помощи;

Медицинская помощь оказывается в виде:

  • первичной медико-санитарной помощи;

  • скорой, в том числе скорой специализированной, медицинской помощи;

  • специализированной, в том числе высокотехнологичной, медицинской помощи.

Медицинская помощь взрослым больным ОРВИ может оказываться в следующих условиях:

  • амбулаторно (в условиях, не предусматривающих круглосуточное медицинское наблюдение и лечение);

  • стационарно (в условиях, обеспечивающих круглосуточное медицинское наблюдение и лечение).

Первичная медико-санитарная помощь пациентам оказывается в амбулаторных условиях и в условиях дневного стационара.

Первичная доврачебная медико-санитарная помощь в амбулаторных условиях осуществляется в фельдшерско-акушерских пунктах.

Первичная врачебная медико-санитарная помощь осуществляется врачом- терапевтом участковым, врачом общей практики (семейным врачом) в амбулаторных условиях.

Первичная специализированная медико-санитарная помощь осуществляется врачом- инфекционистом медицинской организации, оказывающим медицинскую помощь пациентам в амбулаторных условиях.

Специализированная, в том числе высокотехнологичная, медицинская помощь оказывается в условиях стационара врачами-инфекционистами и другими врачами-специалистами и включает в себя профилактику, диагностику, лечение заболеваний и состояний, требующих использования специальных методов и сложных медицинских технологий, а также медицинскую реабилитацию.

Лечение пациентов осуществляется в условиях стационара по направлению врача-терапевта участкового, врача общей практики (семейного врача), врача-инфекциониста, медицинских работников, выявивших ОРВИ.

7. Дополнительная информация (в том числе факторы влияющие на исход заболевания или состояния)

К группам риска тяжелого течения ОРВИ относятся следующие лица[5]:

  • беременные на любом сроке беременности и в послеродовый период;

  • лица с хроническими заболеваниями легких (бронхиальная астма, ХОБЛ и др.);

  • лица с хроническими заболеваниями сердечно-сосудистой системы (пороки сердца, ГБ, ИБС с признаками сердечной недостаточности и др.);

  • лица с нарушениями обмена веществ (сахарный диабет, ожирение 2–3 степени и др.);

  • лица с хронической болезнью почек;

  • лица с хроническими заболеваниями печени;

  • лица, с определенными неврологическими состояниями (включая нейромускульные, нейрокогнитивные нарушения, эпилепсию);

  • лица с гемоглобинопатиями;

  • лица с первичными и вторичными иммунодефицитами (ВИЧ-инфекция, прием иммуносупрессорных медикаментов и т.п.);

  • лица со злокачественными новообразованиями;

  • лица в возрасте 65 лет и старше.

Критерии оценки качества медицинской помощи

Критерии качества

Уровень достоверности доказательств

Уровень убедительности рекомендаций

1. Этап постановки диагноза

1

Выполнен осмотр ротоглотки

5

C

2

Выполнены осмотр и пальпация лимфоузлов головы и шеи

5

C

3

Выполнено физикальное обследование лёгких (пальпация, перкуссия, аускультация)

5

C

4

Выполнен общий анализ крови

2

В

5

Выполнен молекулярно-генетический метод (ПЦР) (ОРВИ-скрин)

1

А

6

Выполнен экспресс-тест на COVID-19

5

C

7

Выполнена рентгенограмма органов грудной клетки (при подозрении на наличие осложнений)

1

В

8

Выполнена рентгенограмма придаточных пазух (при подозрении на наличие осложнений)

2

С

2. Этап лечения

1.

Проведена патогенетическая и симптоматическая терапия

3

B

2.

Проведена этиотропная терапия противовирусными препаратами

3

B

3.

Проведена терапия антибактериальными препаратами - в случае осложнений ОРВИ

5

C

3. Этап контроля эффективности лечения.

1

Выполнен осмотр ротоглотки после лечения

2

B

2

Выполнены осмотр и пальпация лимфоузлов головы и шеи после лечения

2

B

3

Выполнено физикальное обследование лёгких (пальпация, перкуссия, аускультация) после лечения

2

B

4

Выполнен общий анализ крови после лечения

2

B

5

Рентгенограмма органов грудной клетки (при осложнениях - после курса антибактериальной терапии)

1

A

Список литературы

  1. Инфекционные болезни. Национальное руководство. Под ред. акад. РАМ Н.Д. Ющука, акад. РАЕН Ю.Я. Венгерова. – 2-е изд., перераб. и доп. М.: Издательство ГЭОТАР-Медиа, 2019. –1004 с.

  2. Лобзин Ю.В., Жданов К.В. Руководство по инфекционным болезням. 4-е изд., доп. и перераб. СПб, 2011; 1408с.

  3. Клинические рекомендации «Острые респираторные вирусные инфекции у взрослых». Москва, Некоммерческое партнерство «Национальное научное общество инфекционистов», 2014.

  4. Медицинская микробиология, вирусология и иммунология: Учебник / Под. ред. В.В. Зверева, А.С. Быкова. М.: ООО «Издательство «Медицинское информационное агентство». 2016; c. 331–333, 695–700.

  5. Романцов М.Г., Киселев О.И., Сологуб Т.В. Этиопатогенетическая фармакотерапия ОРВИ и гриппа. Лечащий врач. 2011; с.2.

  6. Кареткина Г.Н. Применение индукторов интерферонов для лечения и профилактики гриппа и других острых респираторных вирусных инфекций. Лечащий врач; 2009. https://www.lvrach.ru/2009/10/10861672/.

  7. Кареткина Г.Н. Грипп и ОРВИ: лечение и профилактика в наступившем эпидсезоне 2015–2016 гг. http://www.lvrach.ru/2015/11/15436338/.

  8. Бургасова О.А., Краева Л.А., Петрова И.С., Келли Е.И. Случай тяжелого течения смешанной респираторно-вирусной инфекции (грипп А (H1N1) + RS-вирусная), осложненной внебольничной пневмонией, вызванной Streptococcus equi. Инфекционные болезни. 2015; № 1 (13): с. 71–74.

  9. Hawkey C.J., Lanas A.I. Doubt and certainty about non-steroidal anti-inflammatory drugs in the year 2000: a multidisciplinary expert statement. Am. J. Med. 2001; Vol. 110: 79–100.

  10. Legand, Anaïs et al. Addressing the Public Health Burden of Respiratory Viruses: The Battle against Respiratory Viruses (BRaVe) Initiative. Future Virology. 2013; 8(10): 953–968. http://www.futuremedicine.com/doi/10.2217/fvl.13.85.

  11. Ershov F.I., Kovalenko A.L., Garashchenko T.I., Sel’kova E P., Botvin’eva V.V. Cycloferon—​a new domestic preparation for the prophylaxis of influenza and other acute respiratory viral infections. Zhurnal Mikrobiologii, Epidemiologii, I Immunobiologii. 2004; 6: 47–51.

  12. Ашахер Т., Крохин А., Кузнецова И. c соавт. Влияние препарата Ингавирин® (имидазолилэтанамида пентандиовой кислоты) на интерфероновый статус клеток в условиях вирусной инфекции. Эпидемиология и инфекционные болезни. 2016; 21(4): 196–205.

  13. Викулов Г.Х. Новые и возвращающиеся респираторные вирусные инфекции: алгоритмы диагностики и терапии // РМЖ. Медицинское обозрение. 2018, №8 (1). – с. 5–11.

  14. Малкоч А.В., Анастасевич Л.А., Боткина А.С. Острые респираторные заболевания и возможности иммуномодулирующей терапии. Лечащий врач. 2008. https://www.lvrach.ru/2008/08/5615064.

  15. Булгакова В.А., Поромов А.А., Грекова А.И., Пшеничная Н.Ю., Сельскова Е.П., Львов Н.И., Ленева И.А., Шестакова И.В., Малеев В.В. Фармакоэпидемиологическое исследование течения гриппа и других ОРВИ в группах риска. Терапевтический Архив. 01.2017; с. 61–70.

  16. Денисова А.Р., Максимов М.Л. Острые респираторные вирусные инфекции: этиология, диагностика, современный взгляд на лечение // РМЖ. Медицинское обозрение. 2018, №1 (II). – С. 99–103.

  17. Кареткина Г.Н. Острые респираторные инфекции: профилактика и лечение в предстоящем эпидемическом сезоне. Медицинский алфавит. 2017; 3(30): 7–14.

  18. Селькова Е.П., Гренкова Т.А., Гудова Н.В., Оганесян А.С. Итоги эпидсезона 2017/18 гг. по гриппу и острой респираторной вирусной инфекции. Особенности этиотропной терапии // РМЖ. Медицинское обозрение. 2018, №11. – С. 49–53.

  19. Селькова Е.П., Калюжин О.В. ОРВИ и грипп. В помощь практикующему врачу. Мю: МИА; 2015; 224 с.

  20. Силина Е.В., Ситников И.Г., Фазылов В.Х., Еганян Г.А. / Лечение острых респираторных вирусных инфекций и гриппа у пациентов с артериальной гипертензией // Терапевтический архив, №9, 2019, С. 53–61.

  21. Ситников И.Г., Фазылов В.Х., Силина Е.В., Шевченко С.Б., Малышев Н.А., Еганян Г.А., Гроппа Л.Г., Корсантия Б.М. Влияние сроков начала терапии острой респираторной вирусной инфекции и гриппа на динамику клинических симптомов и исход заболевания (результаты когортного международного наблюдательного исследования FLUEE). // Клин. мед. – 2017. - 95(7). - 634—641.

  22. Ситников И.Г., Фазылов В.Х., Силина Е.В. / Лечение гриппа и других ОРВИ у больных сахарным диабетом // Терапевтический архив, №10, 2019, С. 4–12.

  23. Карпухин Г.И., Карпухина О.Г. Диагностика, профилактика и течение острых респираторных заболеваний. СПб.: Гиппократ. 2000; 184 с.

  24. Острый тонзиллофарингит. Клинические рекомендации. Поляков Д.П., Карнеева О.В., Рязанцев С.В., Гаращенко Т.И., Гуров А.В., Казанова А.В., Максимова Е.А. 2016; 19 с.

  25. Клинические рекомендации по диагностике, лечению и профилактике тяжёлой внебольничной пневмонии у взрослых. Чучалин А.Г., Синопальников А.И., Козлов Р.С., Авдеев С.Н., Тюрин И.Е., Руднов В.А., Рачина С.А., Фесенко О.В. 2014; 82 с.

  26. Малявин А.Г., Бабак С.Л. с соавт. Физиотерапия и кислородотерапия пациентов с дыхательными расстройствами и нарушением мукоцилиарного клиренса. Клинические рекомендации РНМОТ. Терапия. 2019; 5:101-152.

  27. Huang L. Zhang L. Liu Y. Luo R. Zeng L. et. al. Arbidol for preventing and treating influenza in adults and children. Cochrane Database of Systematic Reviews. City: Chichester, UK Editors: Zhang L. Publisher: John Wiley & Sons, Ltd. 2015.

  28. Мартынов А.И., Малявин А.Г., Журавлева М.В. с соавт. Консенсус экспертного совета РНМОТ «Улучшение результатов лечения инфекций дыхательных путей». Профилактическая медицина. 2019; 22(4): 144–151.

  29. King D, Mitchell B, Williams CP, Spurling GK. Saline nasal irrigation for acute upper respiratory tract infections. Cochrane Database Syst Rev. 2015 Apr 20;(4):CD006821.

  30. Beale J., Jayaraman A., Jackson D.J. et al. Rhinovirus-induced IL-25 in asthma exacerbation drives type 2 immunity and allergic pulmonary inflammation. Science Translational Medicine. 2014; Oct. Vol. 6; p. 256.

  31. Войтенков В.Б. Инструментальные методы диагностики кардиальной патологии при инфекционных заболеваниях / В.Б. Войтенков, С.Н. Чупрова, И.В. Бабаченко и др. // Журнал инфектологии, 2018. - №1 (т.10). – С 15–23.

  32. Купченко А.Н. Клиническая эффективность стандартных противовирусных препаратов в лечении больных острыми респираторными вирусными инфекциями с осложнениями / А.Н. Купченко, Ж.Б. Понежева, В.Б. Ромейко // Эпидемиология и инфекционны болезни. Актуальные вопросы, 2016. - №6. - С.48-51.

  33. Федеральные клинические рекомендации по оказанию скорой медицинской помощи при острой лихорадке у детей. Баранов А.А. 2015; 12 с.

  34. Клинические рекомендации по диагностике и лечению тяжелого сепсиса и септического шока в лечебно-профилактических организациях Санкт-Петербурга. Бубнова Н.А., Зуева Л.П., Колбин А.С., Колосовская Е.Н., Луфт В.М., Насер Н.Р. и др. 2016; 94с.

  35. Фазылов В.Х., Ситников И.Г., Силина Е.В., Шевченко С.Б., Малышев Н.А., Еганян Г.А., Гроппа Л.Г., Корсантия Б.М. Лечение ОРВИ и гриппа в рутинной клинической практике (результаты многоцентрового международного наблюдательного исследования FLU-EE).

  36. Малявин А.Г. Мифы острого бронхита. Non nocere. 2019; 9:19-24.

  37. Малявин А.Г. Острый бронхит и роль вирусной инфекции при этом заболевании. Non nocere. 2020; 11: 84–93.

  38. Киселев О.И., Малеев В.В., Деева Э.Г., Ленева И.А., Селькова Е.П., Осипова Е.А., Обухов А.А., Надоров С.А., Куликова Е.В. Клиническая эффективность препарата Арбидол (умифеновир) в терапии гриппа у взрослых: промежуточные результаты многоцентрового двойного слепого рандомизированного плацебо-контролируемого исследования АРБИТР. Терапевтический Архив. 01.2015; с. 88–96.

  39. Ленёва И.A., Фалынскова И.H., Леонова Е.И., Федякина И.Т., Махмудова Н.Р., Осипова Е.А.и др. Эффективность умифеновира (Арбидола) на модели экспериментальной сочетанной вирусно-бактериальной пневмонии мышей. Антибиотики и химиотерапия. 2014; №9–10: с. 17–24.

  40. Fendrick A.M., Monto A.S., Nightengale B., Sarnes M. The economic burden of non-influenza-related viral respiratory tract infection in the United States. Arch Intern Med. 2003 Feb 24; 163(4): 487-489.

  41. Грипп и другие острые респираторные вирусные инфекции: принципы выбора препаратов для лечения (доказательная медицина) и схемы назначения, алгоритмы оказания медицинской помощи больным. Специфическая профилактика гриппа. Метод. Рекомендации [авторы-составители: Никифоров В.В. и др.]. – М.: Спецкнига – 2019. – 32 с.

  42. Kenealy T., Arol B. Antibiotics for common cold and acutepurulent rhinitis. Cochrane Database Syst. Rev. 2013; 6: CD000247.

  43. Зырянов С.К., Бутранова О.И., Гайдай Д.С., Крышень К.Л. Фармакотерапия острых респираторных инфекций, вызванных вирусами гриппа: современные возможности. Терапевтический архив, №1–2021.

  44. Зарубаев В.В., А.В. Слита, Е.О. Синегубова, А.А. Мурылёва, И.Н. Лаврентьева. Противовирусная активность энисамия йодида в отношении вирусов гриппа и ОРВИ in vitro на разных клеточных линиях. Терапевтический архив, №11 2020г., стр. 45–50.

  45. Лиознов Д.А., Карнаухова Е.Ю., Зубкова Т.Г., Шахланская Е.В. Оценка эффективности схемы лечения ОРВИ, включающей этиотропную (энисамия йодид) и симптоматическую терапию. Терапевтический архив, том 92 (№3 2020 г.), стр. 50–55.

  46. Колобухина Л.В., Меркулова Л.Н., Григорян С.С., Щелканов М.Ю. Оспельникова Т.П., Гусева О.А., Бурцева Е.И., Исаева Е.И., Орлова С.Н., Борзунов В.М., Волжанин В.М., Шульдяков А.А., Суточникова О.А., Малышев Н.А., Чучалин А.Г., Львов Д.К. Эффективность и безопасность препарата Ингавирин® в лечении гриппа и других ОРВИ у взрослых. Справочник поликлинического врача 2010 (№9); с 1–6.

  47. Геппе Н.А., Малахов А.Б., Кондюрина Е.Г. Обоснование выбора противовирусной терапии ОРВИ в педиатрии (мета-анализ клинических исследований эффективности имидазолилэтанамида пентандиовой кислоты у детей разных возрастных групп). Вопросы практической педиатрии. 2020; 15(3): 106–114.

  48. Сологуб Т.В. Грипп в современных условиях: Противовирусная терапия прямого действия. Медицинский совет. 2015; №4: с. 36–45.

  49. Сологуб Т.В., Цветков В.В. Кагоцел в терапии гриппа и острых респираторных вирусных инфекций: анализ и систематизация данных по результатам доклинических и клинических исследований// Терапевтический архив. – 2017. - №8.

  50. Фазылов В.Х., Ситников И.Г., Силина Е.В., Шевченко С.Б., Малышев Н.А., Еганян Г.А., Гроппа Л.Г., Корсантия Б.М. Влияние противовирусной терапии на частоту развития бактериальных осложнений и назначения антибактериальных препаратов для системного использования у пациентов с ОРВИ и гриппом (результаты международного когортного наблюдательного исследования FLU – EE). // Антибиотики и химиотерапия. 2016. 61. 11–12.

  51. Учайкин В.Ф., Чешик С.Г., Балаболкин И.И. Терапевтическая эффективность и безопасность амиксина при гриппе и других респираторных вирусных инфекциях у детей. РМЖ. 2001; №19: с. 803.

  52. Papsin B, McTavish A. Saline nasal irrigation: Its role as an adjunct treatment. Can Fam Physician. 2003.

  53. Pecheur E. Borisevich V. Halfmann P. Morrey J. Smee D. et. al. The Synthetic Antiviral Drug Arbidol Inhibits Globally Prevalent Pathogenic Viruses. Journal of virology. 2016; vol: 90 (6): 3086-3092.

  54. Alimbarova L. The use of Cycloferon for the treatment and prevention of influenza and acute respiratory viral infections. Klinicheskaia Meditsina. 2015; 93, №3: с. 57–63.

  55. Мазина Н.К., Шешунов И.В., Мазин П.В., Мазин В.П., Коваленко А.Л.. Заплутанов В.А. Клиническая эффективность иммуномодулятора циклоферона (таблетки) при вирусных инфекциях органов дыхания: результаты систематического обзора и метаанализа. Терапеватический архив 11, 2017. С. 84-92.

  56. Колобухина Л.В., Меркулова Л.Н., Малышев Н.А. и др. Применение местной интерферонотерапии в комплексном лечении гриппа, осложнённого ангиной. В сб.: Ершов Ф.И., Наровлянский А.Н., ред. Интерферон-2011. М., 2012. С. 174–178.

  57. Малеев В. В., Киселев О. И., Сологуб Т. В., и др. Использование препаратов «Ингарон» и «Альфарона» в лечении и профилактике гриппа, в том числе птичьего происхождения. Врач. Новое в медицине. - 2006.-С.49-53.

  58. Малышев Н.А., Эсауленко Е.В., Яковлев А.А. и др. Рекомендации по диагностике и лечению гриппа у взрослых пациентов (с моделями пациентов). Современная медицина; 2015: С. 2–56.

  59. Сологуб Т.В., Голобоков Г.С., Цветков В.В., Токин И.И. Интерферон гамма в терапии гриппа и других респираторные вирусных инфекций. Медицинский совет. 2015. № 7. С. 54–58.

  60. Федеральное руководство по использованию лекарственных средств (формулярная система). Выпуск XVII. Под. ред. Чучалина А.Г., Яснецова В.В. М.: Видокс. 2016; 1045 с.

  61. Hawkey C.J., Karrasch J.A., Szczepanski L. et al. Omeprazole compared with misoprostole for ulcers associated with non-steroidal anti-inflammatory drugs // N. Engl. J. Med. 1998; Vol. 338: 727–734.

  62. Julie Blaising, Pierre J. Polyak, Megan Stanifer, Steeve Boulant, Eve-Isabelle Pecheur. Arbidol inhibits viral entry by interfering with clathrin-dependent trafficking. Antiviral Research, 100. 2013; 215–219. http://dx.doi.org/10.1016/j.antiviral.2014.04.006

  63. Boccazzi A., Garotta M., Pontari S., Agostoni C.V. Streptococcal tonsillopharyngitis: clinical vs. microbiological diagnosis. Infez. Med. 2011; 19 (2): 100-105.

  64. Harris A.M., Hicks L.A., Qaseem A. Appropriate Antibiotic Use for Acute Respiratory Tract Infection in Adults: Advice for High-Value Care from the American College of Physicians and the Centers for Disease Control and Prevention. Ann Intern Med. 2016; 164(6):425-34 (ISSN: 1539-3704).

  65. Национальные рекомендации по диагностике и лечению тяжёлых форм гриппа. Чучалин А.Г., Авдеев С.Н., Черняев А.Л., Опипова Г.Л., Самсонова М.В. 2013; 19 с.

  66. Малявин А.Г., Бабак С.Л. с соавт. Физиотерапия и кислородотерапия пациентов с дыхательными расстройствами и нарушением мукоцилиарного клиренса. Клинические рекомендации РНМОТ. Терапия. 2019; 5:101-152.

  67. Лапина Т.Л. Лечение и профилактика гастропатий, индуцированных нестероидными противовоспалительными средствами, в практике терапевта. Российский журнал гастроэнтерологии, гепатологии, колопроктологии. 2009; (19) № 4: с. 13–18.

  68. D. Boltz et al. Antiviral Activity of Enisamium Against Influenza Viruses in Differentiated Normal Human Bronchial Epithelial Cells. III antivirus congress. Amsterdam, 12–14 October 2014.

  69. D. Boltz et al. Activity of enisamium, an isonicotinic acid derivative, against influenza viruses in differentiated normal human bronchial epithelial cells. Boltz D, et al. Antivir Chem Chemother. 2018 Jan-Dec.

  70. Булгакова В.А., Поромов А.А., Грекова А.И., Пшеничная Н.Ю., Сельскова Е.П., Львов Н.И., Ленева И.А., Шестакова И.В., Малеев В.В. Фармакоэпидемиологическое исследование течения гриппа и других ОРВИ в группах риска. Терапевтический Архив. 01.2017; с. 61–70.

  71. Лабораторная диагностика гриппа и других ОРВИ методом полимеразной цепной реакции. Клинические рекомендации // ФБУН «Центральный научно-исследовательский институт эпидемиологии» Роспотребнадзора, Москва –2016.–62 с.

  72. Временные методические рекомендации «Профилактика, диагностика и лечение новой коронавирусной инфекции (COVID-19)» Версия 11 (07.05.2021)

  73. Пшеничная Н.Ю. Обзор текущих и перспективных направлений противовирусной терапии гриппа и острых респираторных вирусных инфекций в России / Н.Ю. Пшеничная, В.А. Булгакова, Е.В. Волчкова и др. // Терапевтический архив, 2019. - №11. – С. 105–109.

  74. Токин И.И., Зубкова Т.Г., Дроздова Ю.В., Лиознов Д.А. Опыт этиотропной терапии ОРВИ отечественным противовирусным препаратом. Инфекционные болезни. 2019; 17(4): 13–17. DOI: 10.20953/1729-9225-2019-4-13-17

  75. Лиознов Д.А., Токин И.И., Зубкова Т.Г., Сорокин П.В. Практика применения отечественного противовирусного препарата в этиотропной терапии острой респираторной вирусной инфекции. Терапевтический архив. 2020; 92 (12). DOI: 10.26442/00403660.2020.12.200427

  76. Rafalsky V., Averyanov A., Bart B., Minina E., Putilovskiy M., Andrianova E. et al. Efficacy and safety of Ergoferon versus oseltamivir in adult outpatients with seasonal influenza virus infection: a multicenter, open-label, randomized trial. International Journal of Infectious Diseases. 2016; 51: 47-55.

  77. Селькова Е.П., Костинов М.П., Барт Б.Я., Аверьянов А.В., Петров Д.В. Лечение острых респираторных вирусных инфекций у взрослых: результаты рандомизированного двойного слепого плацебо-контролируемого клинического исследования. Пульмонология. 2019; 29(3): 302-10.

  78. Костинов М.П., Хамитов Р.Ф., Бабкин А.П., Минина Е.С., Барт Б.Я., Михайлусова М.П. с соавт. Лечение острой респираторной инфекции у взрослых: результаты многоцентрового рандомизированного двойного слепого плацебо-контролируемого клинического исследования. Лечащий врач. 2019; 10: 74-80.

  79. Никифоров В.В., Руженцова Т.А. Клиническая эффективность и безопасность Эргоферона при гриппе и других острых респираторных вирусных инфекциях: критическая оценка с позиций доказательной медицины. Инфекционные болезни: новости, мнения, обучение. 2019; 8(4): 84–97.

  80. Жданов К.В., Хамитов Р.Ф., Рафальский В.В., Михайлусова М.П., Шаповалова Ю.С., Осешнюк Р.А., Алпенидзе Д.Н. Применение противовирусного препарата, содержащего технологически обработанные антитела к интерферону-γ, CD4-рецептору и гистамину для лечения гриппа у взрослых: результаты многоцентрового открытого рандомизированного сравнительного с осельтамивиром исследования. Инфекционные болезни. 2021; 19(1): 39– 57. DOI: 10.20953/1729-9225-2021-1-39-57.

  81. Хамитов Р.Ф., Илькович М.М., Акопов А.Л., Михайлусова М.П., Петров Д.В., Алпенидзе Д.Н., Шаповалова Ю.С., Козырев О.А., Абраменкова Н.Ю., Шуньков В.Б., Павлыш Е.Ф., Ерофеева С.Б. Результаты многоцентрового рандомизированного двойного слепого плацебо-контролируемого исследования эффективности и безопасности применения Ренгалина для лечения кашля при острой респираторной инфекции у взрослых пациентов. Терапия.2019, Т.5, №1(27):38-53.

  82. Акопов А.Л., Александрова Е.Б., Илькович М.М., Петров Д.В., Трофимов В.И. Ренгалин – новый эффективный и безопасный препарат в лечении кашля. Результаты многоцентрового сравнительного рандомизированного клинического исследования у больных с острыми респираторными инфекциями. Антибиотики и химиотерапия, 2015: 60: 19-26.

  83. Геппе Н.А., Кондюрина Е.Г., Галустян А.Н., Пак Т.Е., Бальцерович Н.Б., Жиглинская О.В., Камаев А.В., Лазарева С.Г., Лалэко С.Л., Мельникова И.М., Михайлова Е.В., Перминова О.А., Сабитов А.У., Спиваковский Ю.М., Шамшева О.В., Черная Н.Л. Новые возможности эффективной терапии кашля при острых респираторных инфекциях у детей. Лечащий врач. 2017; 10: 25-33.

  84. Маринич В.В., Мизерницкий Ю.Л. Эффективность профилактики респираторных заболеваний у спортсменов-подростков. // Лечащий врач. – 2017. - №9.

  85. Захаров К.А., Сурков К.Г., Василюк В.Б., Синенченко А.Г., Волков Г.А., Сухорук А.А., Эсауленко Е.В. Эффективность применения препарата неовир для профилактики заболеваемости острыми респираторными заболеваниями и гриппом в производственном коллективе. Фарматека. 2015. № 11 (304). С. 72-77.

  86. Volkov G.A., Zakharov K.А., Surkov K.G., Vasilyuk V.B., Sinenchenko A.G., Sukhoruk A.A., Esaulenko E.V. The use of low-molecular interferon inducer neovir for prevention of acute respiratory diseases in a production collective. В сборнике: Материалы II съезда инфекционистов Узбекистана. 2015. С. 201-202.

  87. Moore N., Le Parc J.M., van Ganse E. et al. Tolerability of ibuprofen, aspirin and paracetamol for the treatment of cold and flu symptoms and sore throat pain. Int J Clin Pract 2002;56(10):732- 4.

  88. Лопатин А.С., Свистушкин В.М. Острый риносинусит: этиология, патогенез, диагностика и принципы лечения. Клинические рекомендации. М.: Российское общество ринологов. - 2009-26 с.

  89. Oстрый риносинусит. Клинические рекомендации. М-Ростов-на-Дону: Общероссийская общественная организация "Ассоциация врачей общей практики (семейных врачей) Российской Федерации. - 2014-27с.

  90. Карнеева О.В., Дайхес Н.А., Поляков Д.П. Протоколы диагностики и лечения острых тонзиллофарингитов. Русский медицинский журнал «Оториноларингология". 2015; № 6: с. 307-311.

  91. Tai CF, Lu CY, Shao PL et al. Rapid-test sensitivity for novel swine-origin pandemic influenza A. J Formos Med Assoc. 2012; 111(8):427-430.

  92. Кладова О.В., Молочкова О.В., Вальтц Н.Л., Компаниец Ю.В., Гришкевич Н.Л. Значение индукторов интерферона в лечении и профилактике респираторных инфекций// Детские инфекции – 2016;4: 48-53.

  93. Шульженко А. Е, Зуйкова И. Н., Караулов А. В, Щубелко Р. В. Эффективность низкомолекулярного индуктора интерферона Амиксина в лечении и профилактике хронических рецидивирующих воспалительных заболеваний верхних дыхательных путей// Российский биотерапевтический журнал – 2016; 2 (15): 66-75.

Приложение А1. Состав рабочей группы

  1. Чуланов В.П. – д.м.н., профессор, заместитель директора по научной работе и инновационному развитию ФГБУ НМИЦ Фтизиопульмонологии и инфекционных болезней МЗ РФ

  2. Горелов А.В. – член – корреспондент РАН, профессор, заместитель директора по научной работе ФБУН Центральный НИИ эпидемиологии Роспотребнадзора

  3. Малявин А.Г. – д.м.н., профессор, профессор кафедры фтизиатрии и пульмонологии лечебного факультета ФГБОУ ВО «Московский государственный медико-стоматологический университет им. А.И. Евдокимова» Минздрава России, Руководитель Центра респираторной медицины.

  4. Зайцев А.А. – д.м.н. профессор ФГКУ «Главный военный клинический госпиталь им. академика Н.Н. Бурденко» главный пульмонолог МО РФ

  5. Малеев В.В. – академик РАН, д.м.н., профессор, Советник директора по научной работе ФБУН Центральный НИИ эпидемиологии Роспотребнадзора,

  6. Арсланова Л. В., к.м.н., доцент кафедры инфекционных болезней с курсом ИДПО ФГБОУ ВО «Башкирский государственный медицинский университет» Минздрава России

  7. Бабак С.Л. – доцент, профессор кафедры фтизиатрии и пульмонологии лечебного факультета ФГБОУ ВО «Московский государственный медико-стоматологический университет им. А.И. Евдокимова» Минздрава России Минздрава России

  8. Валишин Д. А., д.м.н., профессор, заведующий кафедрой инфекционных болезней с курсом ИДПО ФГБОУ ВО «Башкирский государственный медицинский университет» Минздрава России

  9. Зайцев А.А. – д.м.н. профессор ФГКУ «Главный военный клинический госпиталь им. академика Н.Н. Бурденко» главный пульмонолог МО РФ

  10. Кравченко И.Э. д.м.н., доцент, профессор кафедры инфекционных болезней ФГБОУ ВО «Казанский государственный медицинский университет» Минздрава России

  11. Лиознов Д.А. – д.м.н., директор ФГБУ НИИ гриппа им. А.А. Смородинцева Минздрава России

  12. Эсауленко Е.В., д.м.н., профессор, заведующая кафедрой инфекционных болезней взрослых и эпидемиологии ФГБОУ ВО «Санкт-Петербургский государственный педиатрический медицинский университет» Минздрава России

  13. Новак К.Е. к.м.н. доцент кафедры инфекционных болезней взрослых и эпидемиологии ФГБОУ ВО «Санкт-Петербургский государственный педиатрический медицинский университет» Минздрава России

  14. Никифоров В.В. – д.м.н., профессор, заведующий кафедрой инфекционных болезней и эпидемиологии ФГБОУ ВО «Российского национального исследовательского медицинского университета им. Н.И. Пирогова» Минздрава России

  15. Попов А.Ф. – д.м.н., профессор, профессор кафедры инфекционных болезней ФГБОУ ВО «Тихоокеанский государственный медицинский университет» МЗ РФ

  16. Усенко Д. В. – д. м. н., руководитель образовательного центра, ведущий научный сотрудник клинического отдела инфекционной патологии ФБУН Центральный НИИ эпидемиологии Роспотребнадзора

  17. Фазылов В.Х., д.м.н., профессор, профессор кафедры поликлинической терапии и общеврачебной практики ФГБОУ ВО «Казанский государственный медицинский университет» Минздрава России, заслуженный врач РТ, заслуженный деятель науки РТ

  18. Шайхуллина Л. Р., к.м.н., доцент кафедры инфекционных болезней с курсом ИДПО ФГБОУ ВО «Башкирский государственный медицинский университет» Минздрава России

Все члены рабочей группы являются членами Некоммерческого партнерства «Национальное научное общество инфекционистов» (ННОИ) или Российского научного медицинского общества терапевтов (РНМОТ)

Конфликт интересов отсутствует.

Приложение А2. Методология разработки клинических рекомендаций

Целевая аудитория клинических рекомендаций:

  1. Врач-инфекционист;

  2. Врач-терапевт;

  3. Врач общей практики;

  4. Студенты медицинских ВУЗов, ординаторы, аспиранты.

В данных клинических рекомендациях все сведения ранжированы по уровню достоверности (доказательности) в зависимости от количества и качества исследований по данной проблеме.

Определение уровней достоверности доказательств и убедительности рекомендаций для диагностических вмешательств

Таблица П1. Уровни достоверности доказательности для диагностических вмешательств
УДД Иерархия дизайнов клинических исследований по убыванию уровня достоверности доказательств от 1 до 5

1

Систематические обзоры исследований с контролем референсным методом[6]

2

Отдельные исследования с контролем референсным методом

3

Исследования без последовательного контроля референсным методом или исследования с референсным методом, не являющимся независимым от исследуемого метода

4

Несравнительные исследования, описание клинического случая

5

Имеется лишь обоснование механизма действия или мнение экспертов

Таблица П2. Шкала определения УУР для диагностических вмешательств
УУР Иерархия дизайнов клинических исследований по убыванию уровня достоверности доказательств от 1 до 5

А

Однозначная (сильная) рекомендация (все исследования имеют высокое или удовлетворительное методологическое качеств, их выводы по интересующим исходам являются согласованными)

В

Неоднозначная (условная) рекомендация (не все исследования имеют высокое или удовлетворительное методологическое качество и/или их выводы по интересующим исходам не являются согласованными)

С

Низкая (слабая) рекомендация – отсутствие доказательств надлежащего качества (все исследования имеют низкое методологическое качество и их выводы по интересующим исходам не являются согласованными)

Таблица П3. Возможные комбинации УДД и УУР для диагностических вмешательств

УДД

Критерии определения УУР

Итоговый УУР

1=Наиболее достоверные доказательства: систематические обзоры исследований с контролем референсным методом

Одновременное выполнение двух условий:

  1. Все исследования имеют высокое или удовлетворительное методологическое качество;

  2. Выводы исследований по интересующим исходам являются согласованными*

А

Выполнение хотя бы одного из условий:

  1. Не все исследования имеют высокое или удовлетворительное методологическое качество;

  2. Выводы исследований по интересующим исходам не являются согласованными*

В

Выполнение хотя бы одного из условий:

  1. Все исследования имеют низкое методологическое качество;

  2. Выводы исследований по интересующим исходам не являются согласованными*

С

2=Отдельные исследования с контролем референсным методом

Одновременное выполнение двух условий:

  1. Все исследования имеют высокое или удовлетворительное методологическое качество;

  2. Выводы исследований по интересующим исходам являются согласованными*

А

Выполнение хотя бы одного из условий:

  1. Не все исследования имеют высокое или удовлетворительное методологическое качество;

  2. Выводы исследований по интересующим исходам не являются согласованными*

В

Выполнение хотя бы одного из условий:

  1. Все исследования имеют низкое методологическое качество;

  2. Выводы исследований по интересующим исходам не являются согласованными*

С

3=Исследования без последовательного контроля референсным методом или исследования с референсным методом не являющимся независимым от исследуемого метода

Выполнение хотя бы одного из условий:

  1. Не все исследования имеют высокое или удовлетворительное методологическое качество;

  2. Выводы исследований по интересующим исходам не являются согласованными*

В

Выполнение хотя бы одного из условий:

  1. Все исследования имеют низкое методологическое качество;

  2. Выводы исследований по интересующим исходам не являются согласованными*

С

4=Несравнительные исследования, описание клинического случая

С

5=Наименее достоверные доказательства: имеется лишь обоснование механизма действия или мнение экспертов

С

*Если оценивается одно КИ, то данное условие не учитывается

Определение уровня достоверности доказательств и убедительности рекомендаций для лечебных, реабилитационных, профилактических вмешательств

Таблица П4. Уровни достоверности доказательности для лечебных, реабилитационных, профилактических вмешательств
УДД Иерархия дизайнов клинических исследований по убыванию уровня достоверности доказательств от 1 до 5

1

Систематический обзор рандомизированных клинических исследований с применением мета-анализа

2

Отдельные рандомизированные клинические исследования и системные обзоры исследований любого дизайна за исключением рандомизированных клинических исследований с применением мета-анализа

3

Нерандомизированные сравнительные исследования, в том числе когортные исследования

4

Несравнительные исследования, описание клинического случая или серии случаев, исследование «случай-контроль»

5

Имеется лишь обоснование механизма действия вмешательства(доклинические исследования) или мнения экспертов

Таблица П5. Шкала определения уровни убедительности рекомендаций для лечебных, реабилитационных, профилактических вмешательств
УУР Расшифровка

А

Однозначная (сильная) рекомендация (все рассматриваемые критерии эффективности (исходы) являются важными, все исследования имеют высокое или удовлетворительное методологическое качество, их выводы по интересующим исходам являются согласованными)

В

Неоднозначная (условная) рекомендация (не все критерии эффективности (исходы) являются важными, не все исследования имеют высокое или удовлетворительное методологическое качество и/или их выходы по интересующим исходам не являются согласованными)

С

Низкая (слабая) рекомендация – отсутствие доказательств надлежащего качества (все рассматриваемые критерии эффективности (исходы) являются неважными, все исследования имеют низкое методологическое качество и их выводы по интересующим исходам не являются согласованными)

Порядок обновления клинических рекомендаций Клинические рекомендации обновляются каждые 3 года.

Приложение А3. Связанные документы

Данные клинические рекомендации разработаны с учётом следующих нормативно-правовых документов:

  1. Федеральный закон от 17 сентября 1998г. №157-ФЗ «Об иммунопрофилактике инфекционных заболеваний»

  2. Федеральный закон Российской Федерации от 29 ноября 2010г. №326-ФЗ «Об обязательном медицинском страховании в Российской Федерации».

  3. Федеральный закон от 21 ноября 2011г. №323-ФЗ «Об основах охраны здоровья граждан в Российской Федерации».

  4. Приказ Минздравсоцразвития России от 9 августа 2005г. №494 «О порядке применения лекарственных средств у больных по жизненным показаниям».

  5. Приказ Минздравсоцразвития России от 27 декабря 2011г. №1664н «Об утверждении номенклатуры медицинских услуг».

  6. Приказ Минздравсоцразвития России от 31 января 2012г. № 69н «Об утверждении Порядка оказания медицинской помощи взрослым больным при инфекционных заболеваниях».

  7. Приказ Минздрава России от 20 декабря 2012г. №1183н «Об утверждении Номенклатуры должностей медицинских работников и фармацевтических работников»

  8. Приказ Минздрава России от 07 октября 2015г. №700н «О номенклатуре специальностей специалистов, имеющих высшее медицинское и фармацевтическое образование».

  9. Приказ Минздрава России от 17 декабря 2015г. № 1024н «О классификации и критериях, используемых при осуществлении медико-социальной экспертизы граждан федеральными государственными учреждениями медико-социальной экспертизы».

  10. Приказ Минздрава России от 10 мая 2017г. №203н «Об утверждении критериев оценки качества медицинской помощи».

  11. Санитарно-эпидемиологические правила СП 3.1.2.3117-13 "Профилактика гриппа и других острых респираторных вирусных инфекций" (утв. постановлением Главного государственного санитарного врача РФ от 18 ноября 2013 года N 63).

Приложение Б. Алгоритм ведения пациента

  1. Алгоритм ведения больного ОРВИ в амбулаторных условиях

image1
  1. Алгоритм ведения больного ОРВИ в условиях стационара

image2

Приложение В. Информация для пациента

В клинической практике существует собирательное понятие «острые респираторные вирусные заболевания» (ОРВИ), которое включает ряд заболеваний преимущественно верхних дыхательных путей, вызываемых вирусами, среди которых вирусы парагриппа, респираторно-синцитиальный вирус, аденовирусы, риновирусы, коронавирусы человека, в том числе коронавирус вызывающий тяжелый острый респираторный синдром (ТОРС).

Они способны вызывать такие привычные для человека клинические проявления заболевания, как острый ринит (насморк), фарингит (воспаление слизистой ротоглотки, сопровождающееся болями в горле и покраснением слизистых), ларингит (воспаление слизистой гортани, где находятся голосовые связки, сопровождается осиплостью или потерей голоса) и поражением нижних дыхательных путей – трахеи (трахеит) и бронхов разного калибра (бронхит). При поражении гортани и нижних дыхательных путей у человека частым симптомом является кашель, который вначале бывает сухим, без выделения мокроты, а затем становится влажным, с мокротой.

При ОРВИ человек также часто ощущает слабость, недомогание, повышение температуры тела, иногда головные боли. Это связано с интоксикацией на фоне распада вирусных частиц, а также разрушением некоторых клеток организма и выхода в кровь токсических субстанций.

Несмотря на то, что группа заболеваний, называемых ОРВИ хорошо известна и знакома практически каждому человеку, они обычно носят преходящий характер и благополучно заканчиваются, нужно знать о том, что нельзя относиться к ним, как к чему- то простому и несерьёзному. Это инфекционные заболевания, которые могут протекать легко, могут иметь среднетяжёлое, а иногда и тяжёлое течение, которое проявляется высокой температурой (лихорадкой), в редких случаях - развитием таких осложнений, как воспаление оболочек головного мозга (менингит) и отёк головного мозга, а также дыхательная и сердечно-сосудистая недостаточность, что может привести к смертельному исходу.

Эти осложнения чаще бывают у пожилых людей, имеющих сопутствующие заболевания. Также осложнениям подвержены дети, у которых незрелая иммунная система.

Также при ОРВИ возможны осложнения, вызванные присоединение вторичной бактериальной флоры, такие, как отит (воспаление уха, проявляющееся постоянными или пульсирующими, стреляющими болями в ухе), синуситы (гайморит, фронтит), бронхит и воспаление лёгких (пневмония). Бронхит может быть проявлением заболевания (при некоторых вирусных заболеваниях), а может быть и бактериальным осложнением ОРВИ. В последнем случае мокрота приобретает зеленоватый, гнойный характер. Часто ОРВИ осложняются бронхитом у курильщиков.

ОРВИ являются социально и экономически значимыми заболеваниями. Причина тому высокая частота заболеваемости в популяции людей по сравнению с другими заболеваниями.

Как уберечься от ОРВИ.

Для профилактики ОРВИ могут быть использованы ряд неспецифических мер:

  1. Избегать переохлаждений. Особенно важно держать в тепле ноги и не вдыхать воздух открытым ртом в холодную погоду. Не следует находиться на улице на сильном морозе более 20 минут. Нельзя выходить на улицу в мороз в состоянии алкогольного опьянения и выпивать перед выходом горячие напитки – это способствует переохлаждению. Не следует также выходить на улицу в момент выраженного потоотделения. Не следует долго находиться под прямым потоком воздуха вблизи кондиционера и на сквозняках.

  2. Избегать тесного контакта с больным ОРВИ. Не использовать общие столовые принадлежности.

  3. Ношение маски в общественных местах. Однако маска эффективна до того момента, пока она не промокла (от пота и др.).

  4. Промывание носоглотки и ротоглотки водой после посещения общественных мест.

  5. Химиопрофилактика.

При появлении симптомов ОРВИ рекомендуется обращаться за медицинской помощью в поликлинику или вызвать врача на дом (при температуре свыше 38,5oС). Не следует заниматься самолечением!

Особенно важно обратиться за медицинской помощью при высокой температуре тела, при появлении одышки, стойкой головной боли, повторной рвоте, не приносящей облегчения, при выраженном падении артериального давления!

Приложение Г1. Возбудители ОРВИ

Возбудители Основные синдромы поражения дыхательных путей

Вирусы парагриппа

Ларингит, ринофарингит, ложный круп

Респираторно-синцитиальный вирус

Бронхит, бронхиолит

Аденовирусы

Фарингит, тонзиллит, бронхит

Риновирусы

Ринит, фарингит

Коронавирусы человека

Ринофарингит, бронхит

Коронавирус ТОРС

Бронхит, бронхиолит, респираторный дистресс-синдром

Приложение Г2. Дифференциальная диагностика гриппа и других ОРВИ

Признаки

Нозологическая форма ОРВИ

Птичий грипп

Сезонный грипп

ТОРС*

Пара-грипп

РС-инфекция**

Аденовирусная инфекция

Возбудитель

Вирус гриппа А (H5N1)

Вирусы гриппа: 3 серотипа (А, В, С)

Короновирус SARS

Вирусы пара- гриппа: 5 серотипов (15)

Респираторно-синтициальный вирус: 1 серотип Аденовирусы: 49 серотипов

Аденовирусы: 49 серотипов

Инкубационный период

1-7 сут., в среднем 3 сут.

От нескольких часов до 1,5 суток

2-7 суток, иногда до 10 суток

2-7 сут., чаще 3-4 сут.

3-6 сут

4-14 сут

Начало

Острое

Острое

Острое

Постепенное

Постепенное

Постепенное

Течение

Острое

Острое

Острое

Подострое

Подострое, иногда затяжное

Затяжное, волнообразное

Ведущий клинический синдром

Интоксикация

Интоксикация

Дыхательная недостаточность

Катаральный

Катаральный, дыхательная недостаточность

Катаральный

Выраженность интоксикации

Сильная

Сильная

Сильно выраженная

Слабая или умеренная

Умеренная или слабая

Умеренная

Длительность интоксикации

7-12 сут

2-5 сут

5-10 сут

1-3 сут

2-7 сут

8-10 сут

Температура тела

38°С и выше

Чаще 39°С и выше, но может быть субфебрильная

38°С и выше

37-38°С, может длительно сохраняться

Субфебрильная, иногда нормальная

Фебрильная или субфебрильная

Катаральные проявления

Отсутствуют

Умеренно выражены, присоединяются позднее

Умеренно выражены, экссудация слабая

Выражены с первого дня течения заболевания. Осиплость голоса

Выражены постепенно нарастают

Сильно выражены с постепенным течением заболевания

Ринит

Отсутствует

Затруднение носового дыхания, заложенность носа. Серозные, слизистые

Возможен в начале заболевания

Затруднение носового дыхания, заложенность носа

Заложенность носа, необильное серозное отделяемое

Обильное слизисто-серозное отделяемое, резкое затруднение

Кашель

Выраженный

Сухой, мучительный, надсадный, с болями за грудиной, на 3 сут. влажный, до 7-10 сут. течения

Сухой, умеренно выраженный

Сухой, лающий может сохраняться длительное время (иногда до 12-21 сут.)

Сухой приступообразный (до 3 нед.), сопровождающийся болями за грудиной

Влажный

Изменения слизистых оболочек

Отсутствуют

Слизистая оболочка глотки и миндалин синюшная, умеренно гиперемирована; инъекция сосудов.

Слабая или умеренная гиперемия слизистых оболочек

Слабая или умеренная гиперемия зева, мягкого неба, задней стенки глотки

Слабая
Гиперемия слизистых оболочек

Умеренная гиперемия гиперплазия фолликул и задней стенки глотки

Физикальные признаки поражения легких

Со 2-3-х сут течения заболевания

Отсутствуют, при наличии бронхита -сухие рассеянные хрипы

С 3-5-х сут. течения заболевания часто выявляют признаки интерстициальной пневмонии

Отсутствуют

Рассеянные сухие и редко влажные среднепузырчатые хрипы, признаки пневмонии

Отсутствуют.
При бронхита - сухие, р хрипы.

Ведущий синдром респираторных поражений

Нижний респираторный синдром

Трахеит

Бронхит, острый респираторный дистресс синдром

Ларингит, ложный круп выявляют крайне редко

Бронхит, бронхиолит, возможен бронхоспазм

Ринофаринго-конъюнкт тонзиллит

Увеличение лимфатических узлов

Отсутствует

Отсутствует

Отсутствует

Заднешейные, реже подмышечные лимфатические лимфоузлы увеличены и умеренно болезненные

Отсутствует

Может быть полиаденит

Увеличение печени и селезенки

Возможно

Отсутствует

Выявляют

Отсутствует

Симптомы токсического гепатита

Выражено

Поражение глаз

Отсутствует

Инъекция сосудов склер

Редко

Отсутствует

Отсутствует

Конъюнктивит, кератит

Поражение других органов

Диарея, возможно поражение печени, почек, лейко-, лимфо-, тромбоцитопения

Отсутствует

Часто в начале заболевания развивается диарея

Отсутствует

Отсутствует

Может быть экзантема, диарея

* ТОРС – тяжелый острый респираторный синдром

** РС-инфекция – инфекция, вызванная респираторно-синцитиальным вирусом


1. Согласно приказу Минздрава России от 20 декабря 2012 г. №1175н «Об утверждении порядка назначения и выписывания лекарственных препаратов, а также форм рецептурных бланков на лекарственные препараты, порядка оформления указанных бланков, их учета и хранения», назначение и выписывание лекарственных препаратов осуществляется медицинским работником по МНН, а в его отсутствие – по группировочному наименованию. В отсутствие МНН и группировочного наименования лекарственного препарата он назначается и выписывается медицинским работником по торговому наименованию. В настоящее время решается вопрос о выборе группировочного названия действующего вещества для данного соединения.
2. Согласно приказу Минздрава России от 20 декабря 2012 г. №1175н «Об утверждении порядка назначения и выписывания лекарственных препаратов, а также форм рецептурных бланков на лекарственные препараты, порядка оформления указанных бланков, их учета и хранения», назначение и выписывание лекарственных препаратов осуществляется медицинским работником по МНН, а в его отсутствие – по группировочному наименованию. В отсутствие МНН и группировочного наименования лекарственного препарата он назначается и выписывается медицинским работником по торговому наименованию. В настоящее время решается вопрос о выборе группировочного названия действующего вещества для данного соединения.
3. Санитарно-эпидемиологические правила СП 3.1.2.3117-13 «Профилактика гриппа и других острых респираторных вирусных инфекций» (утверждены Постановлением Врио Главного государственного санитарного врача Российской Федерации от 18 ноября 2013г. N 63)(зарегистрированы. в Минюсте 4 апреля 2014 года, регистрационный N 31831).
4. Письмо Федеральной службы по надзору в сфере защиты прав потребителей и благополучия человека Российской Федерации от 26.11.2009 № 01/17863-9–32 «О направлении документа ВОЗ «Клинические методы ведения больных, инфицированных пандемическим вирусом гриппа (H1N1)2009»
5. Санитарно-эпидемиологические правила СП 3.1.2.3117-13 «Профилактика гриппа и других острых респираторных вирусных инфекций» (утверждены Постановлением Врио Главного государственного санитарного врача Российской Федерации от 18 ноября 2013г. N 63)(зарегистрированы. в Минюсте 4 апреля 2014 года, регистрационный N 31831).
6. Общепринятым стандартом КИ диагностических вмешательств является одномоментный дизайн исследования, в котором к каждому включённому пациенту параллельно и в одинаковых условиях применяются исследуемый диагностический метод и референсный метод, являющийся «золотым стандартом» диагностики изучаемого заболевания или состояния, при этом исследуемый и референсный методы должны применяться независимо друг от друга (т.е. исследуемый метод не может быть частью референсного) и должны интерпретироваться исследователем без знания результатов применения другого метода (рекомендуется использовать ослепление)