cap

Клинические рекомендации

Диагностика и лечение гипогликемии новорожденных

Клинические рекомендации Российской ассоциацией специалистов перинатальной медицины. Диагностика и лечение гипогликемии новорожденных. 2015 г.

Подготовлены: Российской ассоциации специалистов перинатальной медицины

Одобрены: Союзом педиатров России

Авторский коллектив: Иванов Д.О., Шабалов Н.П., Петренко Ю.В.

Клинические рекомендации подготовлены при участии:

  • ФГБУ «Федеральный медицинский исследовательский центр имени В.А. Алмазова»

  • Союза педиатров Санкт-Петербурга

Актуальность. исторические аспекты

Глюкоза крови является одним из компонентов внутренней среды организма и концентрация ее в крови поддерживается на относительно постоянном уровне. Из этого совершенно ясно, что обсуждаемая проблема неразрывно связана с учением о постоянстве внутренней среды организма.

Основоположником учения о постоянстве внутренней среды организма (гомеостазе) является Клод Бернар (1813-1878). Широко известна его формулировка: «Постоянство внутренней среды – залог свободной и независимой жизни», являющаяся актуальной и в настоящее время. В наиболее четком и ясном виде положения своего учения он сформулировал в 1871 году, незадолго до смерти. И вот уже более 130 лет различные научные школы разрабатывают проблемы, впервые сформулированные эти великим физиологом. Вот некоторые из них:

  1. Бернар К. впервые установил происхождение глюкозы крови. Он доказал, что глюкоза крови происходит из печени.

  2. Он установил, что в печени глюкоза скапливается и превращается в гликоген, а при недостаточном содержании сахара в крови гликоген печени снова превращается в глюкозу.

  3. Он впервые высказал мысль о ферментативном характере расщепления углеводов, о наличии фермента, быстро разрушающего сахар крови в молочную кислоту, о том, что этот фермент встречается в мышцах, в печени, особенно же много его в эмбриональной ткани.

  4. Бернар К. впервые описал развитие гипергликемии у больного постгеморрагическим шоком. [1,2]

В настоящее время гипогликемия и/или гипергликемия рассматривается как маркер остро развившегося критического состояния, зачастую отражающего его тяжесть и инсулиновую резистентность. Не последнюю роль в ее развитии играют контринсулярные гормоны, обеспечивающие регуляцию гомеостаза в норме и в условиях критического состояния. Вначале гипогликемия была описана у детей, рожденных от матерей с сахарным диабетом, поэтому повреждения связывали не только с нарушениями обмена глюкозы, но и с другими патогенетическими звеньями диабетической фетопатии.

В 1959 году Корнблат М. [3] описал 8 детей, рожденных от матерей с гестозами, у которых клинические признаки (апноэ, цианоз, кома, судороги) были связаны с уменьшением концентрации глюкозы и были купированы внутривенной ее инфузией. Кроме того, впоследствии у двух детей из этой группы развились тяжелые неврологические нарушения, а один ребенок погиб. Эти наблюдения послужили толчком к многочисленным исследованиям, целью которых являлось выявление критического уровня глюкозы и частоты гипогликемий у новорожденных.

Вопросы этиопатогенеза

Особенности обмена глюкозы у новорожденных.

У плода примерно 50% всей энергетической потребности организма обеспечивает глюкоза. Еще половину – аминокислоты и лактат. Глюкоза трансплацентарно попадает к плоду по градиенту концентрации, поэтому уровень глюкозы в плазме крови плода в норме составляет примерно 60-80% от концентрации глюкозы в плазме матери (беременной женщины).

Потребление глюкозы плодом достаточно высокое и составляет приблизительно 7 граммов на 1 килограмм веса в сутки, или 5 мг/кг в минуту. Указанная величина примерно равна эндогенному образованию глюкозы после рождения. Установлено, что ферментативные системы, участвующие в глюконеогенезе и гликогенолизе, имеются в печени плода, по крайней мере, в 3 триместре беременности [4, 5], но остаются в эмбриональный период неактивными, если не оказывают действие дополнительные факторы, например, голодание матери. Хотя печень плода содержит в 3 раза больше гликогена, чем печень взрослого человека, при рождении печеночный гликоген составляет примерно всего 1% общих запасов энергии. Таким образом, плод практически целиком зависит от уровня глюкозы в крови матери, так как сам активно ее образовывать не может.

Если же потребности тканей плода не может быть обеспечены из-за гипогликемии у матери или плацентарной недостаточности, то плод может использовать альтернативные источники энергии, такие как кетоновые тела, полученные при окислении жирных кислот.

При низком поступлении глюкозы, длительно сохраняющемся, ткани плода начинают продукцию глюкозы, сначала путем гликогенолиза, а затем и глюконеогенеза. Кроме того, происходят комплексные изменения в метаболизме глюкозы, влияющие на рост и развития плода и имеющие непредсказуемые метаболические изменения в последующем [6,7].

Инсулин не проходит трансплацентарно, и поэтому его уровень у плода не зависит от уровня у матери. β-клетки поджелудочной железы плода только в последний триместр беременности становятся чувствительными к концентрации глюкозы. Именно в этот момент они заметно увеличиваются в объеме.

Другая ситуация возникает при низком поступлении глюкозы к плоду. Повышается чувствительность тканей к инсулину и усиленное поступление глюкозы внутрь клеток.

Продолжающийся дефицит глюкозы приводит к нарушению функций β-клеток поджелудочной железы и снижению выработки ими инсулина. Кроме того, на этом фоне возникает блокирование «проксимального» сигнала инсулина в печени, приводящего к повышению активности фосфоэнолпируват карбоксиназы (фермента глюконеогенеза) и повышению синтеза глюкозы, а, соответственно, гипергликемии [8, 9, 10]. При этом необходимо учитывать, что длительная гипергликемия, подобно тому как это происходит при гестационно-зависимом сахарном диабете у женщин, может вызвать как снижение синтеза инсулина, так и снижение чувствительности тканей к нему [11]. Вышеперечисленное, отчасти объясняет склонность детей с задержкой внутриутробного развития, как к гипо-, так и гипергликемиям.

Баланс между глюконеогенезом и гликогенолизом поддерживается с помощью ферментов: глюкогенсинтетазы и фосфорилазы соответственно. Протеинкиназы, активируя повышение цАМФ в гепатоците, стимулируют активность печеночной фосфорилазы и инактивируют гликогенсинтетазу. Таким образом, повышение уровня цАМФ в гепатоците стимулирует гликогенолиз, а снижение – глюконеогенез.

Изменение уровня цАМФ в гепатоцитах зависит от гормонов, регулирующих метаболизм глюкозы. Это инсулин и так называемые контринсулярные (противорегулирующие) гормоны (глюкагон, соматостатин, гормон, катехоламины, кортизол). Основными контринсулярными гормонами являются глюкагон и адреналин. Адреналин стимулирует выброс из клеток лактата и аланина, стимулируя периферические β-рецепторы. Другие гормоны действуют пермиссивно, а кортизол имеет очень кратковременный эффект на уровень глюкозы крови.

Выработку инсулина стимулирует повышение глюкозы крови. Уровень цАМФ в гепатоците снижается в присутствии инсулина, таким образом, стимулируя синтез гликогена.

В большинство тканей, в том числе и в мозг, глюкоза поступает по градиенту концентрации, но мышечные, жировые клетки, а также гепатоциты являются инсулинзависимыми. Внутриклеточная глюкоза фосфорилирована. Когда в клетках происходит окисление жирных кислот цитоплазматической глюкозо-6-фосфотазой, ее концентрации возрастают, ингибируя активность гексокиназы, и уменьшая способность клетки фосфорилировать глюкозу. В целом, окисление жира в клетках снижает образование глюкозы в них и стимулирует глюконеогенез в печени таким образом, в организме поддерживается баланс между образованием глюкозы и ее использованием. В последние 30 лет появилась возможность, используя глюкозу, меченную радиоактивными изотопами, оценить продукцию глюкозы у новорожденных. Так, Kalhan S.C. с соавторами [12, 13, 14], исследуя образование глюкозы у детей, начиная со вторых суток жизни, получили величины 4,3-8,5 мг/кг·мин. Другие исследователи приводят меньшие значения глюкогенеза (3,8-4,9 мг/кг·мин).

Доказано [15], что инфузия глюкозы у взрослых подавляет эндогенное образование глюкозы за счет увеличения синтеза инсулина. Такое же явление доказано у здоровых новорожденных, а у больных указанный эффект менее выражен, особенно у глубоконедоношенных детей. Эти исследования доказывают вариабельность контррегулирующего ответа у больных и недоношенных новорожденных.

Еще один интересный факт, доказанный в последнее десятилетие [16]: высокое потребление экзогенной глюкозы в третьем триместре беременности беременной женщиной приводит к развитию гипокальциемии. Этот эффект связывают со стимуляцией глюкозой синтеза энтероглюкагона и гастрина, приводящих к высокой продукции кальцитонина, с последующим снижением концентрации кальция в крови. Согласно этим же наблюдениям прием глюкозы не влияет на концентрацию магния в крови. С другой стороны, показано, что у женщин, имевших транзиторную гипогликемию во время беременности, чаще развивается преэклампсия [17].

При рождении у новорожденного должно произойти достаточно резкое переключение на самостоятельное образование глюкозы. Создание нормогликемии зависит от достаточного количества гликогена, зрелости механизмов глюконеогенеза и гликогенолиза, а также интегрированного эндокринного ответа. Большое значение в нем отводится катехоламинам, активирующим, совместно с глюкагоном, печеночную фосфорилазу, стимулирующую гликогенолиз. Катехоламины так же стимулируют липолиз и ферменты, участвующие в глюконеогенезе. Повышение секреции кортизола стимулирует печеночную глюкозо-6-фосфатазу и выброс гепатоцитами глюкозы [18, 19].

В постнатальном периоде поддержание гомеостаза глюкозы зависит от баланса между синтезом глюкозы печенью и потреблением ее тканями. У доношенных новорожденных глюкоза потребляется со скоростью от 4 до 6 мг/кг/мин, у плода в 3 триместре беременности и недоношенных детей приблизительно в 1-1,5 раза больше (8–9 мг/кг/мин). Некоторые патологические процессы, возникающие в неонатальном периоде, приводят к увеличению потребления глюкозы тканями. Например, при гипоксии из-за неэффективного анаэробного гликолиза или холодовом стрессе из-за активации симпатической нервной системы и повышенной продукции гормонов щитовидной железы [6]. С другой стороны, при полноценном энтеральном питании глюкоза, путем глюконеогенеза, происходит из аминокислот и глицерина, галактоза, образовавшаяся путем гидролиза лактозы в кишечнике, увеличивает синтез печеночного гликогена. Энтеральное питание также способствует образованию кишечных пептидов (инкретинов), стимулирующих секрецию инсулина. Инсулин тормозит образование глюкозы гепатоцитами, способствуя образованию гликогена.

Недоношенные дети имеют многочисленные причины для развития гипогликемии:

  • Во-первых, у них меньше энергетические запасы (гликоген печени и жир).

  • Во-вторых, они имеют более высокие концентрации инсулина.

  • В-третьих, у недоношенных новорожденных гораздо хуже развиты механизмы глюконеогенеза. Например, Hume R. и Burchell A. [20] установили низкую концентрацию микросомальной глюкозо-6-фосфатазы в печени у детей, родившихся на сроке гестации 24-36 недель. Интересно, что низкие концентрации указанного фермента в данной группе сохранялись до 1 года жизни.

Кроме того, у недоношенных снижены концентрации других метаболических субстратов (жирных кислот) [21], а некоторые исследователи обнаружили у недоношенных детей низкие концентрации глюкагона [22]. Вышеуказанные изменения еще более характерны для детей, «незрелых к сроку гестации» [14,21,23]. Кроме недоношенности и незрелости к сроку гестации, имеется еще достаточно большое количество состояний неонатального периода, сопровождающихся гипогликемией. Наиболее частые причины – перенесенная асфиксия, сепсис, гипотермия, полицитемия, наличие сахарного диабета у матери и т.д.

Определение

Критерием гипогликемии у новорожденных считается уровень глюкозы менее 2,6 ммоль/л в любые сутки жизни. [24,25,26,27]

Уровень доказательности 3/4

Противоречивость мнений, касающихся вопроса об уровне нормогликемии связана, на наш взгляд, с использованием различных методов для определения «безопасного» уровня глюкозы.

В основном указываются четыре метода, использованные разными исследователями: статистические, метаболические, нейрофизиологические и катамнестическая оценка нервно-психического развития.

Большинство исследователей указывают, что на уровень гликемии значительно влияют тип вскармливания, время прикладывания к груди, срок гестации и т.д.

До 80-х гг. прошлого века критерием гипогликемии служили данные, полученные Cornblath М. и Reisner S.H., и опубликованные в 1965 году [28]. Они предложили считать гипогликемией уровень глюкозы у доношенных менее 1,67 ммоль/л (30 мг%) в первые 72 часа, а затем 2,2 ммоль/л (40 мг%), а у недоношенных детей при рождении – 1,1 ммоль/л (20 мг%). Затем, в середине–конце 80-х, основываясь на данных Lucas A. [29], Srinivasan G. [30], Heck L.J. и Erenburg A. [31] гипогликемией стали считать уровень глюкозы менее 2,2 ммоль/л.

Это произошло в силу целого ряда обстоятельств, в частности, в связи с использованием «бумажных полос» для определения концентрации глюкозы крови.

«Порог чувствительности» указанных тестов начинается именно с концентрации 2,2 ммоль/л.

Примерно в то же время некоторые исследователи [21, 23] предлагали определять гипогликемию, основываясь на метаболических показателях. Они исходили из того положения, что если рассматривать глюкозу как «первичный» метаболический субстрат, то за уровень гипогликемии необходимо принимать такую концентрацию глюкозы, при которой в крови начинает увеличиваться концентрация альтернативных источников энергии (кетоновых тел, лактата и т.д.). Концентрации глюкозы, предложенные этими авторами, близки к тем, которые предлагали Cornblath М. и Reisner S.H. в 1965 году (2,2 ммоль/л-40 мг%) [28].

Следующие методы (нейрофизиологический и катамнестического неврологического исследования) начали использовать с конца 80-х гг. Наиболее крупное исследование провел Lucas A. с соавторами в 1998 году [32]. Оно охватило 661 новорожденного ребенка. Дети наблюдались до 18 месяцев жизни. Произведена обширная статистическая обработка. В результате работы авторы пришли к мысли, что безопасным уровнем глюкозы у новорожденных детей необходимо считать уровень более 2,6 ммоль/л.

Уровень доказательности 3/4

В случае симптоматической гипогликемии у новорожденных и уровне глюкозы менее 2,6 ммоль/л лечение должно быть начато как можно быстрее, так как этот уровень коррелирует с возникновением неврологических нарушений».

Уровень доказательности 3b.

Необходимо помнить, что снижение концентрации глюкозы крови в течение одного–двух часов после рождения отмечается у всех млекопитающих и отражает процесс адаптации к условиям внеутробной жизни. Одновременно со снижением концентрации глюкозы повышается содержание кетоновых тел, неэстерифицированных жирных кислот. В нашей стране традиционно такие состояния называются «пограничными». Очень важным является выделение «групп риска» или тех новорожденных, которым требуется мониторирование концентрации глюкозы крови. Какие же уровни глюкозы встречаются у новорожденных детей. Этому вопросу посвящено большое количество исследований, в том числе, проведенных и в последнее десятилетие.

Hoseth E. et al. [33] определили уровень глюкозы у 223 здоровых доношенных детей в течение первых 96 часов жизни. Результаты их исследования представлены на рисунке 1.

Как видно из рисунка 1, средняя концентрация глюкозы крови в первые сутки составила 3,1 ммоль/л. Авторы не обнаружили достоверной разницы между мальчиками и девочкам, детьми, рожденными вагинально и путем операции кесарева сечения, от курящих и не курящих матерей и т.д. Всего два ребенка из обследованных имели однократное снижение глюкозы менее 2,0 ммоль/л. Примерно такие же концентрации глюкозы крови получили Diwakar K.K., Sasidhar M.V. в 2002 году (таблица № 1), обследовав 200 здоровых доношенных детей.

im1
Рис. 1. Концентрация глюкозы крови у здоровых доношенных детей (Hoseth E. et al., 2000).
Таблица 1. Концентрации глюкозы (ммоль/л) у здоровых доношенных детей (Diwakar K.K., Sasidhar M.V., 2002) [34]
Часы жизни M±m Медиана Диапазон колебаний

3

3,0±1,05

2,8

1,4-8,3

6

2,95±0,75

2,8

1,6-5,4

24

2,89±0,79

2,9

1,3-7,6

72

3,0±0,79

2,8

1,4-7,1

Частота встречаемости гипогликемии, определенной как уровень глюкозы менее 2,6 ммоль/л, у детей с различной патологией представлена в таблице № 2.

Таблица 2. Частота гипогликемий у новорожденных при различной патологии (Graham J. Reynolds, 2000) [35]
Группы n Средний уровень Медиана (ммоль/л) Диапазон колебаний Количество детей с уровнем глюкозы < 2,6 ммоль/л

1

76

3,07 (0,51)

2,90

1,7-4,4

9 (11,8%)

2

15

3,13 (0,47)

3,1

2,5-4,2

1 (6,6%)

3

4

2,82 (0,5)

2,85

2,3-3,9

0

4

2

3,0

3,0

2,9-3,1

0

5

15

2,88 (1,7-3,5)

2,8

1,7-3,5

3 (20%)

Примечание. Группа 1 – дети, перенесшие асфиксию; группа 2 – дети с сепсисом; группа 3 – дети с родовой травмой; группа 4 – дети с полицитемическим синдромом; группа 5 – рожденные от матерей с сахарным диабетом.

При интерпретации полученных данных необходимо учитывать некоторые моменты, которые могут искажать истинный уровень глюкозы в крови: метод определения, место забора крови, сопутствующие состояния и т.д.

Например, показано [36], что если цельная кровь , взятая для анализа, хранится при комнатной температуре, то концентрация глюкозы снижается на 7% в час, поэтому эритроциты должны быть максимально быстро отделены от сыворотки (центрифугирование).

Установлено, что артериальная кровь имеет более высокие концентрации глюкозы, чем венозная. Если имеются нарушения микроциркуляции, то концентрация глюкозы в капиллярной крови может быть существенно изменена.

Известно, что уровень глюкозы в плазме крови в среднем на 18% выше, чем в цельной крови, поэтому величина гематокрита существенно влияет на этот показатель. Особенно это актуально для новорожденных, учитывая их склонность к полицитемии [37].

Kayıran S.M., Gürakan B. [38], обследовавшие 1540 здоровых доношенных детей показали, что дети, родившиеся путем операции кесарева сечения, имели значимо более низкие уровни глюкозы крови в первые четыре часа жизни, по сравнению с детьми, родившимися вагинально. Интересно, что по их данным 5,6% «здоровых» детей имели уровни глюкозы менее 2,6 ммоль/л.

Гипербилирубинемия, повышение уровня мочевой кислоты и гемолиз также приводят к ложному занижению концентрации глюкозы, особенно если используются бумажные тесты [39], поэтому считают, что при их использовании имеется только 75-85% достоверных результатов и предпочтительнее использовать биохимические методы.

Имеются данные, подтверждаемые не всеми исследователями, что дети, находящиеся на грудном вскармливании, имеют более низкие концентрации глюкозы (в среднем 3,6 ммоль/л, диапазон колебаний 1,5–5,3 ммоль/л) по сравнению с новорожденными, находящимися на искусственном вскармливании (в 4,0 ммоль/л, диапазон колебания 2,5–6,2) [40]. С другой стороны, у детей, находящихся на грудном вскармливании, более высокие концентрации кетоновых тел [21].

Кроме того, по мнению Pal D.K. et al. [31], на концентрацию глюкозы крови влияет время кормления. По их данным, если ребенок не получает адекватное энтеральное питание в первые 24 часа жизни, то «лабораторная» гипогликемия отмечается у 43% новорожденных.

Achoki R. с соавторами [41] в 2010 году проанализировали 72 работы, посвященные гипогликемиям у детей и опубликованные с января 2005 года по февраль 2009 года. При анализе научных исследований, они выявили ряд интересных закономерностей. Во-первых, большой диапазон колебаний уровней глюкозы крови у детей (от 1,8 до 6,2 ммоль/л). Во-вторых, хотя и не определен нижний уровень концентраций глюкозы, вызывающий повреждающий эффект на ЦНС, тем не менее имеется корреляционная связь между низким уровнем глюкозы и летальностью (рисунок № 2).

im2
Рис. 2. Взаимосвязь между уровнем глюкозы и летальностью новорожденных. (Achoki R., 2010) [41]

Примечание: по оси абсцисс – концентрация глюкозы крови (ммоль/л), по оси ординат – летальность новорожденных.

В-третьих, даже при очень низких уровнях глюкозы (менее 1,1 ммоль/л) у доношенных детей, рано начатое грудное вскармливание, профилактика гипотермии (контакт «кожа к коже» матери и ребенка) позволяет достичь достаточного уровня глюкозы в первые 48 часов жизни без дополнительной фармакологической поддержки.

Подчеркнем, что для недоношенных детей, по мнению большинства исследователей, критерии гипогликемии иные. Чаще всего указывают уровни 2,0 ммоль/л (36 мг%) в первые 2-3 часа жизни и менее 2,6 ммоль/л (45 мг%) между 4 и 24 часами жизни.

Доказательства: Глюкометр показывает большой диапазон в значениях по сравнению с лабораторными методами, особенно при низких концентрациях глюкозы, и не доказана наденость метода в подтверждении гипогликемии у новорожденных.

Следовательно, этот метод следует рассматривать только как предварительный, и не должен использоваться как основание диагноза.

«Глюкозооксидазный» (колориметрический метод) или «глюкозоэлектродный метод» (используется кровь - газоанализатор) - два широко используемых метода для анализа глюкозы в крови и являются точными и надежными. При проверке, важно помнить о том, что уровень в цельной крови на 10-15% меньше, чем в плазме образца. Необходимо помнить, что уровень глюкозы снижается от 14 до 18 мг/дл, за час (Уровень 3b). Ценность определения глюкозы в артериальной крови выше, чем капиллярные значения, и капиллярные значения выше, чем в венозной крови. Использование подкожных датчиков непрерывного контроля уровня глюкозы рекомендовано у детей с очень низким весом при рождении, чтобы избежать повторного забора анализов.

Факторы риска развития гипогликемии у новорожденных:

  1. сахарный и гестационный диабет у матери

  2. нарушение толерантности к глюкозе,

  3. преэклампсия, гипертоническая болезнь,

  4. применение наркотиков,

  5. β-блокаторов, оральных сахаропонижающих препаратов,

  6. инфузия глюкозы во время родов и т.д. [24,42,43,44,45,46,47,48,49,50],

  • De Freitas P. et al. (2010) [51], обследовав 380 новорожденных у которых в первые сутки развилась гипогликемия, обнаружили, что у:

  1. 5,6% матерей имеется гестационный диабет,

  2. у 13,9% – гипертензия во время беременности,

  3. 4,5% применяли во время беременности антигипертензивные препараты,

  4. 56,6% женщин получали инфузию 5% глюкозы во время родов.

Интересно, что авторы отмечают, что, несмотря на рекомендации ВОЗ, только 28,9% женщин получали какую-либо пищу во время родов.

Этот факт, конечно, также может способствовать развитию гипогликемии у новорожденных. Для нашей страны это также имеет большое значение, поскольку в большинстве наших родильных домов женщины во время родов питание не получают, а вот глюкоза парентерально «по поводу и без повода» им вводится достаточно часто.

В последнее десятилетие, начали обращать внимание еще на один аспект: влияние лекарственных препаратов (за исключением сахаропонижающих) на уровень глюкозы крови у новорожденных детей. В обзоре литературы, посвященной данной проблеме, Murad M.H. с соавторами [51] отмечают несколько интересных фактов. Во-первых, что научных исследований, посвященных данной проблеме, очень мало. Они нашли всего 448 исследований с 1940 по 2007 год, в которых описаны 2696 эпизодов гипогликемии, связанные со 164 различными лекарственными средствами. Качества доказательств, подтверждающих связь между лекарствами и индуцированной ими гипогликемией в основном очень низка из-за методологических недостатков и неточностей. Наиболее часто гипогликемию вызывают фторхинолоны, пентамидин, хинин, β-блокаторы, ингибиторы ангиотензин-превращающего фермента.

Во-вторых, у новорожденных детей наиболее часто гипогликемию вызывает индометацин, назначенный для закрытия открытого артериального протока и гепарин.

Недавно описаны случаи гипогликемии у новорожденных детей, родившихся от матерей больных эпилепсией и получавших противоэпилептические препараты (вальпроевая кислота, фенитоин) во время беременности (Coban D. et al., 2010) [52].

Рекомендации: У всех новорожденных из «групп риска» и больных детей должно проводиться наблюдение за уровнем глюкозы в крови.

Здоровые доношенные дети без каких-либо факторов риска не должны контролироваться регулярно.

Новорожденные из групп риска при отсутствии симптомов гипогликемии, должны быть обследованы в течение двух часов после рождения и наблюдаться с интервалом 4-6 часов при неконтролируемом энтеральном питании, либо инфузионной нагрузке. Максимальный риск гипогликемии в первые 24 часа, но, как правило, сохраняется до 72 часов.

У здоровых младенцев с бессимптомной гипогликемией, первоначально грудное молоко (контролируемый объем) может быть дано с помощью ложки или через зондовое питание. Если грудное молоко не доступно, то может быть использована адаптированная молочная смесь.

Проверьте уровень глюкозы в крови за 30-60 мин до следующего кормления, чтобы подтвердить эугликемию. При сохраняющейся гипогликемии ниже 2,6 ммоль/л начать инфузионную терапию. [53]

Частота

Корблант М., определявший гипогликемию как концентрацию глюкозы крови менее 30 мг% (1,67 ммоль/л) в первые 72 часа жизни, обнаружил ее у 4,4‰ всех живорожденных.

В 1971 году Lubchenco L.O. и Bard H. [54], используя критерии Корбланта М., выявили гипогликемии у новорожденных с большей частотой. Так, они обнаружили, что если скрининг проводился в первые 6 часов жизни, то гипогликемия выявлялась у 11,4% всех живорожденных новорожденных. У недоношенных – еще чаще (20,3%).

Что касается работ последних десятилетий, то, взяв за критерий уровень глюкозы 2,6 ммоль/л в первые 50 часов жизни, Anderson D.M. с соавторами [55] обнаружили гипогликемию у 38% всех новорожденных. Особенно часто отмечена гипогликемия у охлажденных детей. Показано, что если ректальная температура у новорожденных ниже 35°С, то гипогликемия встречается у 57% детей. На наш взгляд, это очень важное исследование, показавшее, что гипогликемия, как правило, вторична, т.е. сначала нарушается способность поддерживать температурный баланс и лишь потом способность сохранять нормогликемию.

В 2000 году Pal D.К. с соавторами [56] опубликовали данные, полученные при обследовании 578 новорожденных детей в Непале. По их данным, гипогликемия встречается не менее чем у 40% детей (таблица № 3).

Таблица 3. Частота гипогликемии у новорожденных в Непале (Pal D.К. et al., 2000) [56]

Часы жизни

Кол-во обследованных (n)

Концентрация глюкозы

≤ 2,6 ммоль/л

≤ 2,0 ммоль/л

Количество детей = n (%)

0-6

73

35 (48)

12 (16)

6-12

97

53 (55)

13 (13)

12-18

72

25 (35)

8 (11)

18-24

106

50 (47)

11 (10)

24-30

85

34 (40)

13 (15)

30-36

58

22 (38)

4 (7)

36-42

42

11 (26)

3 (7)

42-48

45

8 (18)

2 (4)

0-48

578

238 (41)

66 (11)

Osier F. с соавторами [57], обследовавшие 3742 детей в 2003 году в Кении, установили, что у 23% новорожденных, поступивших в больницу, была зарегистрирована гипогликемия.

Смертность у них была 45,2% по сравнению с 19,6% у «нормогликемичных» новорожденных (р<0,001). Гипергликемия обнаружена у 2,7% детей, и было связана с более высокой смертностью, чем «нормогликемичных» детей, 14,0% против 3,8% соответственно (р <0,001).

Hewitt V. с соавторами [58] указывают, что частота гипогликемии, определенная как концентрация глюкозы менее 1,1 ммоль/л у доношенных детей, составляет от 1 до 5 случаев на 1000 живорожденных детей.

Mejri А. c соавторами из Монреаля, обследовав в 2010 году 187 доношенных детей, родившихся с массой тела ниже 10 перцентиля, обнаружили гипогликемию (глюкоза крови менее 2,6 ммоль/л) у 22% младенцев [59]. Средние значения (± SD) составили 2,1±0.4 ммоль/л (диапазон колебаний от 0,6 до 2,5 ммоль/л). Указанные исследователи отмечают, что у 56% детей зарегистрирован только один эпизод гипогликемии и у большинства из них снижение концентрации глюкозы отмечено в первые 12 часов жизни (рисунок № 3). Только у четверых детей с низкими уровнями глюкозы отмечены клинические проявления гипогликемии (тремор и тахипноэ). У двоих детей выявлено по одному эпизоду гипогликемии (у одного – в 4 часа жизни, у второго – в 11 часов). У обоих уровень глюкозы был 2,5 ммоль/л. Еще у двух детей было 3 эпизода гипогликемии, уровень глюкозы при котором появилась клиника = 1,8 и 1,9 ммоль/л, соответственно. Только один ребенок из четверых потребовал для коррекции гипогликемии внутривенного введения глюкозы. В заключение работы авторы указывают, что возможно если брать пороговый уровень глюкозы равным 2,6 ммоль/л, то количество детей с диагнозом «неонатальная гипогликемия» будет неоправданно завышенным и указанная концентрация не позволяет выявить детей с клинически значимой гипогликемией. Они также отмечают, что если использовать критерии Lubchenco L.O. и Bard H., предложенные в 1971 году, то частота выявленных гипогликемий составит в данной группе детей 5,3%.

im3
Рис. 3. Частота развития гипогликемии в зависимости от возраста ребенка (Mejri А. et al., 2010). [59]

Примечание: По оси абсцисс – возраст ребенка в часах, по оси ординат - концентрация глюкозы в ммоль/л.

По мнению большинства исследователей [60, 61, 62, 63] низкие концентрации глюкозы крови значительно чаще встречается у недоношенных и больных детей.

Классификация неонатальных гипогликемий

Клиническая классификация неонатальных гипогликемий (Cornblath & Schwartz, 1993)

  1. Ранняя неонатальная гипогликемия (первые 6-12 часов жизни). Группа риска: дети с ЗВУР, от матерей с сахарным диабетом, тяжелой ГБН или асфиксией.

  2. Классическая транзиторная гипогликемия (12-48 часов жизни). Группа риска: недоношенные, дети с ЗВУР, близнецы, новорожденные с полицитемией.

  3. Вторичная гипогликемия (независимо от возраста). Группа риска: сепсис, нарушения температурного режима, внезапное прекращение инфузий глюкозы, кровоизлияния в надпочечники, поражения нервной системы, у детей, матери которых перед родами принимали антидиабетические препараты, глюкокортикоиды, салицилаты.

  4. Персистирующая гипогликемия (после 7 суток жизни).

Причины:

  • а) дефицит гормонов:

    • туитаризм;

    • дефицит глюкагона;

    • дефицит гормона роста;

    • дефицит кортизола;

    • сниженная чувствительность к АКТГ;

  • б) гиперинсулинизм:

    • синдром Беквита–Видемана;

    • гиперплазия или аденома клеток островков Лангерганса;

    • синдром «дизрегуляции» β-клеток (низидиобластоз);

  • в) болезни, связанные с нарушением синтеза аминокислот:

    • болезнь кленового сиропа;

    • метилмалоновая ацидемия;

    • пропионовая ацидемия;

    • тирозинемия;

  • г) болезни, связанные с нарушением окисления жирных кислот:

    • дефицит дегидрогеназы ацетилкоэнзима А длинно- и короткоцепочечных жирных кислот;

  • д) болезни, связанные с нарушением образования глюкозы печенью:

    • I тип гликогенной болезни (дефицит глюкозо-6-фосфатазы)

    • галактоземия;

    • дефицит гликогенсинтетазы;

    • дефицит фруктозо-1,6-дифосфатазы.

Заметим, что, конечно, не все патологические состояния, встречающиеся в неонатальный период и сопровождающиеся гипогликемией, учтены в данной классификации. Прежде всего, это относится к наследственным заболеваниям. В 2010 году Steward C.G. et al. [64] описали пациентов с синдромом Barth (Барта), у которых была отмечена глубокая гипогликемия в неонатальный период. Напомним, что это связанное с Х хромосомой, мультисистемное наследственное заболевание, описанное в 1983 году Barth PG et. al. [65]. Клинически синдром обычно характеризуется дилатационной кардиомиопатией, эндокардиальным фиброэластозом, задержкой роста, нейтропенией, органической ацидурией и т.д. Достаточно часто в семейном анамнезе имеются указания на выкидыши и мертворождения. Ген TAZ, прежде обозначаемый в научной литературе как tafazzin, расположен на Xq28.

Клиника

Концентрация глюкозы у новорожденного в крови вены пуповины составляет от 60 до 80% от концентрации в венозной крови матери. Сразу же после рождения ее концентрация снижается, а через 2-3 часа после рождения начинает повышаться и стабилизироваться. Это повышение обусловлено «выбросом» глюкозы печенью и составляет, как мы уже указывали, 4-6 мг/кг·мин. Доказано, что у новорожденного ребенка активируется не только гликогенолиз, но и глюконеогенез. Известно, что многие патологические процессы могут нарушать механизмы адаптации новорожденного, и поэтому как и при развитии других форм патологии, при неонатальной гипогликемии принято выделять факторы риска (таблица № 4). Соответственно, у детей из этих групп необходимо мониторировать концентрацию глюкозы крови.

Таблица 4. Группы высокого риска новорожденных по развитию гипогликемии (Cornblath М. et al., 2000 с изменениями)

Ассоциированные с изменением метаболизма у матери

1

Введение глюкозы в родах

2

Лекарственные препараты

A

тербуталин, ритодрин, пропранолол

B

оральные противогликемические препараты

3

Диабет во время беременности или нарушение толерантности

4

Преэклампсия или повышение давления во время беременности

5

Рождение, предыдущих детей с крупной массой тела

Ассоциированные с нарушениями у новорожденного

1

Нарушения адаптации

2

Асфиксия новорожденного

3

Гипотермия

4

Повышение вязкости крови

5

Полицетемический синдром

6

Инфекционный процесс

Другие

7

A

иатрогенные

B

врожденные пороки сердца

8

Нарушения развития плода

9

Гиперинсулинизм

10

Эндокринные заболевания

11

Нарушения метаболизма

К сожалению, каких-либо специфических симптомов гипогликемии не существует, и поскольку ее клинические проявления могут встречаться при других заболеваниях периода новорожденности, таких как асфиксия, сепсис, другие метаболические нарушения, то за рубежом для постановки диагноза «неонатальная гипогликемия» используют так называемую триаду Whipple’s:

  1. Наличие характерных клинических проявлений гипогликемии;

  2. Клинические проявления совпадают с низкими концентрациями глюкозы крови, определенными достоверными и точными методами;

  3. Клинические проявления исчезают через какое-то время (от нескольких минут до нескольких часов) после достижения нормогликемии.

Считают [1], что только если имеются все три признака, можно быть уверенным в диагнозе.

В нашей стране, как правило, используют триаду клинических симптомов наиболее часто встречающихся у новорожденных детей при гипогликемии:

  • первыми чаще появляются симптомы со стороны глаз (плавающие круговые движения глазных яблок, нистагм, снижение тонуса глазных мышц и исчезновение окулоцефального рефлекса);

  • слабый высокочастотный пронзительный неэмоциональный крик,

  • исчезновение коммуникабельности, слабость, срыгивания, анорексия;

  • вялость, бедность движений или тремор, подергивания, повышенная возбудимость, раздражительность, повышенный рефлекс Моро;

К менее частым клиническим симптомам при гипогликемии относят:

  • jitteriness (ритмический тремор постоянной амплитуды вокруг фиксированной оси), часто сочетающийся с повышением мышечного тонуса и периостальных рефлексов и стойкими рефлексами новорожденных);

  • судороги;

  • апноэ;

  • периоральный, общий или акроцианоз;

  • нестабильность температуры тела;

  • кому;

  • тахикардию, тахипноэ;

  • артериальную гипотензию;

  • повышенное потоотделение;

  • бледность кожных покровов.

Диагноз

Общепринятым мнением является, что у детей из групп риска первое определение глюкозы в крови должно быть сделано через 30 минут после рождения, а далее каждые 3 часа в течение первых двух суток. В последующие трое суток каждые 6 часов, а начиная с 5 суток жизни – 2 раза в сутки. Связано это с тем, что чаще всего низкие концентрации глюкозы наблюдаются в первые 3 суток (таблица № 5).

Таблица 5. Время выявления гипогликемий у новорожденных (Alet H. еt al., 1987)
Дни жизни Число детей % детей с выявленной гипогликемией от общего числа детей

1

81

47,6

2

21

12,3

3

23

13,5

4

25

14,6

5

11

6,5

6

4

3,6

7

3

2,4

8-9

-

-

10

2

1,2

Всего

170

100%

Лечение. Как указывают эксперты ВОЗ (1997), [66] для новорожденных, не имеющих клинических признаков гипогликемии (бессимптомное течение), концентрация глюкозы крови должна поддерживаться более 2,6 ммоль/л. По мнению экспертов ААП (1993, 2005) [67,68] «Ни одно исследование не показало, что лечение бессимптомной гипогликемии имеет лучшее краткосрочные или долгосрочные результаты, чем исход без лечения. Кроме того, нет доказательств того, что младенцы с бессимптомной гипогликемией имеют пользу от лечения или добавки, такие как вода, глюкоза, молочные смеси или другие жидкости». На наш взгляд, это очень взвешенный и правильный подход. Но при этом необходимо помнить, что такой ребенок требует очень тщательного наблюдения, поскольку, несмотря на отсутствие симптоматики гипогликемии у него происходит усиленная выработка катехоламинов, что приводит к снижению перистальтики кишечника, перевариванию лактозы, а, соответственно, образованию глюкозы.

Если концентрация глюкозы крови у новорожденного ребенка ниже 2,6 ммоль/л, то эксперты ВОЗ (1997) рекомендуют:

  • новорожденный должен получать питание. Если же он не может находиться на грудном вскармливании, то ему можно давать молоко (смесь) из бутылочки или через зонд;

  • измерение глюкозы крови должно быть повторено через 1 час и перед следующим кормлением (через 3 часа). Если концентрация глюкозы менее 2,6 ммоль/л, то надо рассматривать вопрос о внутривенном введении глюкозы;

  • если средства для внутривенного введения глюкозы отсутствуют или недоступны, то дополнительное питание нужно дать через зонд;

  • грудное вскармливание должно продолжаться.

В нашей стране [61] парентеральное введение растворов глюкозы начинают при ее концентрации в крови менее 2,6 ммоль/л при доказанном усваивании физиологического объема энтеральной нагрузки соответственно возрасту.

Хотелось бы отметить, что в большинстве стран мира применяют растворы декстрозы (с буфером, нейтрализующим соляную кислоту, стабилизатор) из-за низкого рН растворов глюкозы (около 3,0). Иначе это может способствовать прогрессированию метаболического ацидоза, особенно у больных детей.

Имеются две тактики при начале парентерального введения глюкозы (декстрозы) для коррекции гипогликемий у новорожденных. Первая. Раствор глюкозы начинают вводить из расчета 0,4-0,8 г/кг (2-4 мл 20% или 4-8 мл 10% (что предпочтительнее) раствора глюкозы на кг массы тела) со скоростью не более 1,0 мл в минуту в течение 5 минут. Такая тактика получила название у американских педиатров «миниболюс» [98]. Затем переходят на постоянную внутривенную инфузию глюкозы со скоростью 2,4-4,6 мл/кг·час (4-8 мг/кг·мин) 10% раствором глюкозы. При этом нужно учитывать, что новорожденные с различной патологией имеют неодинаковые потребности в экзогенной глюкозе (таблица № 6).

Таблица 6. Потребности в глюкозе у различных групп новорожденных
Группы детей Скорость инфузии глюкозы (мг/кг·мин)

Доношенные

3-5

Недоношенные

4-6

«Незрелые» к сроку гестации

6-8

Концентрация глюкозы крови должна быть определена через 30 минут после начала терапии. Вторая тактика или подход. По мнению некоторых исследователей, он является более предпочтительным, поскольку не создает резких перепадов осмолярности, хотя чаще всего и позволяет добиться нормогликемии через более длительное время. Хотя это время занимает всего 5-10 минут. Хотя, кроме гиперосмии возможно развитие чрезмерно быстрой утилизации глюкозы, стойкого гиперинсулинизма, нарушения обмена веществ (метаболический ацидоз, гиперкапния, высокая концентрация лактата, а, по прошествии времени, жировая инфильтрация органов и ожирение). Суть второго подхода проста: постоянная инфузия глюкозы (декстрозы) 6-8 мг/кг мин.

Если гипогликемия сохраняется, то скорость инфузии может быть увеличена до 10 мл/кг·час (15 мг/кг·мин) 10% раствора глюкозы. У ребенка, получающего вышеуказанную терапию, должна мониторироваться глюкоза крови, так как возможно развитие гипергликемий и всех вышеуказанных осложнений.

Если для создания или поддержания нормогликемии требуется инфузия глюкозы более 15 мг/кг·мин, то дальнейшее увеличение скорости и концентрации вводимой глюкозы нежелательно. В этом случае ребенку должны вводиться контринсулярные препараты, способствующие увеличению концентрации глюкозы крови. При этом необходимо помнить два момента. Во-первых, нельзя допускать гипергликемии (повышение концентрации глюкозы крови более 4,5 ммоль/л (80 мг/%)). Во-вторых, ребенок должен получать полноценное энтеральное питание. Лактоза является предпочтительнее, чем сахароза, поскольку не вызывает стимуляции выработки инсулина. Среди контринсулярных препаратов, которые могут быть назначены новорожденным детям, следующие:

  • глюкагон (0,1-0,5 мг/кг внутримышечно 2 раза в сутки). Побочные эффекты глюкагона: рвота, диарея, гипокалиемия. В высоких дозах стимулирует выработку инсулина;

  • гидрокортизон (5-10 мг/кг в сутки) или преднизолон (2-3 мг/кг в сутки).

Гидрокортизон или преднизолон можно использовать, если гипогликемия не поддается терапии внутривенной инфузией глюкозы в течение 24-48 часов. Глюкокортикоиды в данной ситуации не могут быть использованы более 2 суток;

Лечение гиперинсулинемической гипергликемии

Препараты назначаются только после верификации диагноза.

Препараты назначаются решением консилиума с обязательным участием эндокринолога.

  • актреотид
    Начальная доза: 1 мкг/кг. массы тела каждые 6 часов подкожно или внутривенно. Титровать по возрастающей до получения желаемого результата. Первая реакция должна последовать в течение 8 часов; в течение нескольких дней возможно развитие тахифилаксии.
    Максимальная доза: 10 мкг/кг. массы тела каждые 6 часов.

  • диазоксид (суточная доза 5-15 мг/кг с возможным увеличением до 20-25 мг/кг внутрь 3 раза в сутки);

  • соматостатин (2-8 мкг/кг·мин внутривенно капельно). Если у новорожденного отмечается персистирующая гипогликемия, необходимо установить причину данного состояния.

Прежде всего, необходимо провести тщательную оценку клинического состояния новорожденного. Необходимо помнить, что неонатальная гипогликемия может быть проявлением наследственных синдромов, которые далеко не всегда дают развернутую клиническую картину в неонатальный период.

Считают [5], что если у ребенка имелся длительный эпизод гипогликемии, то он не может быть выписан домой без обследования и постановки диагноза, а также без достижения нормогликемических показателей, сохраняющихся, по крайней мере, в течение 72 часов.

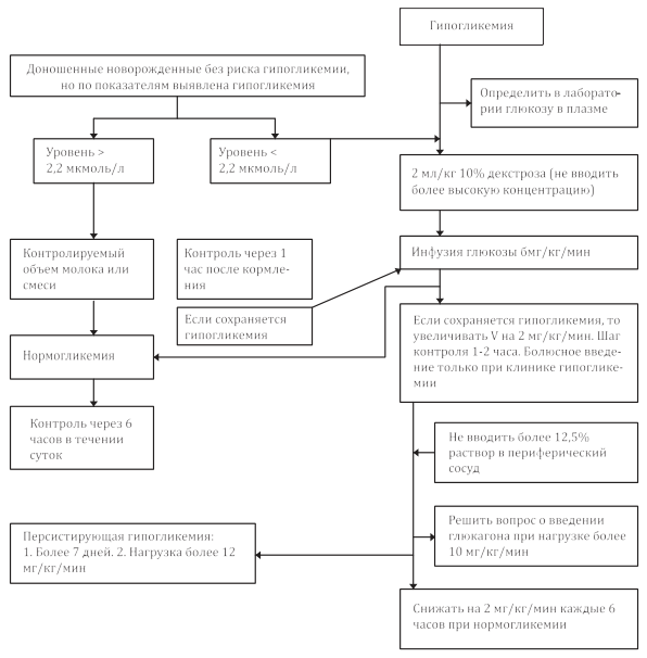
Алгоритм действий при диагностировании гипогликемии (NNF) с изменениями

algo

Персистирующая гипогликемия:

  1. более 7 дней

  2. Нагрузка более 12 мг/кг/мин

  • Решить вопрос о введении глюкагона при нагрузке более 10 мг/кг/мин снижать на 2 мг/кг/мин каждые 6 часов при нормогликемии

Влияние гипогликемии на нервнопсихическое развитие

В настоящее время существуют определенные противоречия, касающиеся влияния гипогликемии на возникновение отдаленных психоневрологических расстройств, особенно это касается «бессимптомной гипогликемии», то есть не имеющей выраженных клинических проявлений.

Уже в ранних работах [69] указывалось, что неврологические проблемы возникают у 35% детей, имеющих клинические признаки, и у 20% новорожденных с бессимптомной гипогликемией. Хотя другие исследователи как в 60-70-е гг. [70], так и позже не обнаружили таких закономерностей.

Koivisto M. С соавторами [71] ретроспективно исследовали истории развит ия 151 ребенка в возрасте 4 лет, перенесших неонатальную гипогликемию (которую определяли как снижение уровня глюкозы менее 1,67 ммоль/л). Группу контроля составили 56 детей, не имевших лабораторных или клинических признаков неонатальной гипогликемии. Оказалось, что 94% из 66 детей, имевших бессимптомную гипогликемию, и 95% из группы контроля к 4 годам имели нормальное неврологическое развитие. Среди 85 детей, имевших клинические признаки гипогликемии, ситуация была иной. У 50% детей, развивших судорожный синдром, отмечены отдаленные неврологические расстройства. Если же гипогликемических судорог не было, то нормальное развитие к 4 годам отмечено у 88% пациентов. В заключении работы авторы отметили несущественное влияние бессимптомной гипогликемии на возникновении неврологических нарушений. Подобные заключения были сделаны Singh M. С соавторами [72] после исследования, охватившего 107 детей, перенесших неонатальную гипогликемию.

Все эти наблюдения привели к тому, что в литературном обзоре, посвященном неонатальным гипогликемиям, Cornblath M. с соавторами пришли к убеждению: в настоящее время нет исследований, демонстрирующих «категорическую» связь между наличием гипогликемии и последующим нервно-психическим развитием. Авторы отмечают, что необходимы дальнейшие рандомизированные исследования на этот счет, и подчеркивают, что создание единой строгой классификации неонатальных гипогликемий, включающей бессимптомные и клинически значимые формы, крайне затруднительно.

В июне 2006 года в журнале «Pediatrics» Boluyt N. с соавторами [74] из Нидерландов опубликовали обзорную работу, посвященную нервнопсихическому развитию детей, перенесших неонатальную гипогликемию. Они проанализировали все опубликованные работы, посвященные данной проблеме с 1966 по 2006 гг. Из 5200 публикаций независимые эксперты согласно общепринятым критериям достоверности (наличия группы сравнения, долговременного катамнеза и т.д.) отобрали всего 18 работ, охвативших 1583 ребенка, перенесших гипогликемию в неонатальный период. Анализируя данные работы, авторы приходят к заключению, что некоторые исследователи не обнаружили никаких различий между детьми, перенесшими неонатальную гипогликемию и не перенесшими, некоторые обнаружили эти различия (таблица № 7). Более того, неизвестна продолжительность гипогликемии, влияющей на нервнопсихическое развитие, а также ее глубина. В заключение авторы указывают, что анализ данных работ не позволяет сделать каких-либо определенных клинических рекомендаций, и необходимы дальнейшие масштабные исследования на эту тему.

Таблица 7. Влияние неонатальной гипогликемии на нервно-психическое развитие (суммарные литературные данные) (Boluyt N. et al., 2006, c изменениями) [74]
Автор, год Основные результаты

Доношенные, крупные к сроку гестации

Brand P.L. [75] (2004)

Гипогликемия у 60 (80%). Нет достоверных различий между детьми, перенесшими гипогликемию и без нее при оценке интеллекта, шкале Demos и шкале детского поведения (CBCL). IQ статистически достоверно ниже у детей, перенесших гипогликемию: 107,6 (15,0) и 116,9 (16,1); нет достоверной корреляции между наименьшим уровнем глюкозы и IQ

Доношенные, нормальные и с ЗВУР

Gentz J. et al. [76] (1969)

2 (17%) из 12 новорожденных, у которых отмечалась клиническая симптоматика, имели серьезные поражения мозга (не определенные), 1 ребенок (8%) из 12 имел пограничное психическое развитие и легкий мышечный гипертонус, 9 детей (75%) из 12 – нормальные. 6 из 6 перенесших бессимптомную гипогликемию имели нормальные показатели всех тестов

Kinnala A. et al. [77] (1999)

МРТ, УЗИ: RR 3.7 (90% CI: 1.11 к 12.28) без каких-либо изменений в мозге; хорошая тенденция к выздоровлению (5 из 7); 17 (94%) из 18 детей имели нормально психическое развитие

Только недоношенные

Lucas A. et al. [32] (1988)

Максимальные статистически достоверные различия выявлены: при оценке моторного и умственного развития при использовании порогового уровня глюкозы = 2,5 ммоль/л; ДЦП и задержка психомоторного развития у детей, перенесших гипогликемию, выявлена в 5 раз чаще, чем у детей без гипогликемии, но в возрасте 7,5 лет, группы были практически сравнимы

Доношенные и недоношенные

Creery R.D. [78] (1966)

5 (23%) из 22 умерли, 7 (32%) из 22 имели поражения мозга (5-первичную родовую травму, 2 инфантильные судороги), 10 (45%) из 22 были нормальными

Haworth J.C., McRae K.N. [79] (1967)

Из 17 детей с симптоматической гипогликемией: у 12 идиопатическая (быстрое исчезновение симптомов после введения глюкозы); гипогликемия – 3 (25%) из 12 имели умственную отсталость; у 2 – вторичная по отношению к заболеваниям мозга (1 из 2 имел умственную отсталость); 3–инсулинзависимый СД: 2 (67%) из 3 имели умственную отсталость. Из 15 детей 2 (13%) с асимптомной гипогликемией, возможно, имели задержку развития

Griffiths A.D., Bryant G.M. [70] (1971)

Поражение мозга: 6 (14,6%) из 41 детей, 5 (12,2%) из 41 в контрольной группе. IQ: 99,8 ± 10,2 и 100,4 ± 11,9 в контроле; локомоторные нарушения: 102,6±8,1 и 102,3 ± 9,3 в контроле

Kumari S. et al. [80] (1971)

4 (21%) из 19 умерли, 1 (5%) из 19 имел неврологические нарушения, 11 (55%) из 19 нормальные, 3 (16%) из 19 не были обследованы

Koivisto M. et al. [71] (1972)

Симптоматическая (судороги): 4 (50%) из 8 поражены (2 инфантильные судороги, 1 серьезное моторное отставание, 1 развитие идиопатической гипогликемии в последующей жизни). Симптоматическая (но без судорог): 9 (12%) из 77 с отклонениями. Асимптоматическая: 4 (6%) из 66 с отклонениями. Контроль: 3 (5%) из 56 с отклонениями

Pildes R.S. et al. [81] (1974)

После двух лет у 22 из 27 новорожденных, перенесших гипогликемию, и у 15 из 29 в группе контроля имелись отклонения, выявленные при неврологическом обследовании. Нет достоверной разницы в отклонениях, выявленных на ЭЭГ. В 1-4 года нет разницы в уровне IQ, с 5 до 7 лет 13 из 26 с гипогликемией и 6 из 27 контроля имели IQ меньше 86

Fluge G. [82] (1975)

Бессимптомная: 1 (14%) из 7 имел ММД. Проходящая симптоматика: 3 (33%) из 9 имели ММД или серьезную задержку. Вторичная: 4 (19%) из 21 имели ММД или задержку ПМР

Abel H.T. et al. [83] (1987)

45% новорожденных, перенесших гипогликемию, имели задержку психомоторного развития

Singh M. et al. [72] (1991)

С клиническими проявлениями: MDI (индекс умственного развития) 76,6 ± 10,3; PDI (индекс психомоторного развития) = 74,5 ± 13,1. Без клинических проявлений: MDI = 93,2±5,7, PDI = 94,0±5,5; контроль: MDI = 92,2±6,2; PDI = 91,1± 6,1. Длительность гипогликемии коррелировала с неврологическими результатами

Yamaguchi K. et al [84] (1997)

15 (11%) из 135 детей имели серьезные неврологические последствия. DQ (коэффициент развития) в 2 и 5 лет: 103,8±24,2 при гипогликемии и 116,8±20,7 в контроле; IQ в 6 лет 97,9±22,2 и 106,6±20,7 соответственно. Выявленные различия были статистически недостоверны

Дети от матерей с сахарным диабетом

Haworth J.C. et al. [85] (1976)

Гипогликемия: 7 (28%) из 25 имели неврологические нарушения; DQ =94 ± 2. У детей без гипогликемии: 4 (33%) из 12 имели неврологические нарушения, DQ = 98 ± 3

Persson B., Gentz J. [86] (1984)

18 новорожденных с глюкозой менее 1,7 ммоль/л: у всех нормальный IQ. Нет связи между уровнем сахара через 2-4 часа после рождения и IQ в дальнейшем

Персистирующая гиперинсулинемическая гипогликемия

Cresto J.C. et al. [87] (1998)

10 из 26 детей имели неврологические нарушения: 4 – поражение мозга, 4 – судороги, 2 – легкие моторные нарушения, 4 – IQ < 60

Dacou-Voutetakis C. et al. [88] (1998)

13 (100%) из 13 детей имели нормальное психомоторное развитие

Несмотря на недостаточность клинических доказательств того, что гипогликемия приводит к неврологическим нарушениям, экспериментальных работ, указывающих, что выраженная и/или длительная гипогликемия коррелирует с неврологическими повреждениями, достаточно много. Например, в литературном обзоре Auer R.N. и Siesjo B. [89] указывается, что кора головного мозга, гиппокамп и хвостатое ядро – те области, на которые преимущественно влияет экспериментальная гипогликемия. Эти авторы указывают на специфичность поражения при этом процессе, так как при ишемии мозга повреждение будет локализоваться в других областях. С помощью электронной микроскопии доказано, что поражение нейронов – результат не просто метаболического истощения, но активного повреждения.

Конечно, у конкретного ребенка, особенно с бессимптомной гипогликемией, достаточно сложно с большой уверенностью утверждать о повреждении мозга, тем более что установлены компенсаторные механизмы, препятствующие развитию повреждений ткани ЦНС. Считают, что, прежде всего, к этим механизмам относится использование альтернативных субстратов энергии.

Имеется также достаточно большое количество исследований [90, 91, 92], продемонстрировавших, что мозг новорожденного лучше, чем мозг взрослого (достаточно быстро и в большом количестве) может усваивать кетоновые тела. Кетоновые тела могут обеспечивать до 10% энергетических потребностей мозга новорожденного. Некоторые исследователи даже считают, что в отличие от взрослых, именно кетоновые тела и прежде всего гидроксибутират, а не лактат, являются для нейронов новорожденного ребенка основным альтернативным источником энергии. Например, продемонстрировано, что при голодании уже в первые сутки жизни организм доношенного новорожденного увеличивает образование кетоновых тел до 17 нмоль/кг·мин.

Такое значительное образование кетоновых тел возможно у взрослых после длительного периода голодания. Обнаружена высокая корреляция между уровнем кетоновых тел и концентрацией свободных жирных кислот у младенцев. Kalhan S.C. с соавторами [93] указывают, что при гиперинсулинизме нейроны ЦНС новорожденного увеличивают утилизацию жирных кислот на 50%. Таким образом, данные литературы позволяют сделать вывод о том, что организм новорожденного ребенка при недостатке глюкозы может мобилизовать жирные кислоты, а также формировать и утилизировать кетоновые тела. Возможно, что при гипогликемии задействованы и другие механизмы. Например, в ряде работ [86, 94] доказано, что нейроны ЦНС новорожденных щенков могут окислять аминокислоты и лактат. Вышесказанное хорошо подтверждают результаты исследования англичан [95], проведенного в Непале.

Из таблицы № 8 видно, что у новорожденных детей в первые 48 часов жизни достаточно высоки концентрации альтернативных источников энергии. Кроме того, в этом диапазоне происходит их смена: снижается концентрация лактата, но зато увеличивается пируват.

Таблица 8. Метаболический статус у новорожденных в первые 48 часов жизни (de L Costello M.A. et al., 2000) [95]

Показатель

0-48 часов (n = 558)

0-12 часов (n =162)

12-48 часов (n = 396)

диапазон колебаний

среднее геометрич. (SD)

диапазон колебаний

среднее геометрич. (SD)

диапазон колебаний

Сахар крови (ммоль/л)

2,69

(1,47)

0,1-5,8

2,47

(1,62)

0,1-5,8

2,79

(1,39)

0,1-5,7

Гидроксибутират (нмоль/л)

110 (3,5)

2-1338

41 (3,5)

2-379

165 (2,8)

2-1338

Лактат (ммоль/л)

2,40

(1,50)

0,3-12,7

2,39

(1,63)

0,3-12,7

2,4 (1,45)

0,7-7,14

Пируват (нмоль/л)

136 (1,5)

14-322

119 (1,6)

14-268

144 (1,4)

43-322

Глицерол (нмоль/л)

380 (1,9)

35-2313

395 (1,8)

76-2313

374 (1,9)

35-1620

Свободные жирные кислоты

1,03

(1,77)

0,1-2,9

1,07

(1,98)

0,1-2,87

1,02

(1,68)

0,1-2,85

ТТГ (mU/l)

19,3 (2,0)

1,4-170

31,9

(1,74)

7,2-170

15,7 (1,9)

1,4-55,6

Свободный Т4 (пмоль/л)

27,8 (1,4)

11-70

21,1

(1,32)

11-46,4

31,1 (1,3)

11,9-70

Инсулин (пмоль/л)

1,03 (2,5)

0,1-7

1,17 (2,1)

0,1-4,5

1,03 (2,7)

0,1-7

Другая картина при низкой концентрации глюкозы (таблица № 9).

Все альтернативные источники энергии кроме свободных жирных кислот низки. Вероятно, они интенсивно потребляются.

Таблица 9. Метаболический статус у новорожденных с гипогликемиями (de L Costello M.A. et al. 2000)

Источник энергии

Среднее геометрическое в 95% доверительном интервале

t

p

глюкоза крови < 2,0 (ммоль/л)

глюкоза крови ≥ 2,0 (ммоль/л)

Лактат (ммоль/л)

2,01 (1,76- 2,29)

2,46 (2,38-2,54)

3,86

< 0,001

Пируват (нмоль/л)

111 (98-126)

140 (135-145)

4,44

< 0,001

Глицерол (нмоль/л)

314 (265-373)

390 (370-411)

2,69

0,007

Гидроксибутират (нмоль/л)

63 (43-93)

118 (106-131)

3,80

< 0,001

Свободные жирные кислоты (моль/л)

1,11 (0,97- 1,28)

1,02 (0,97-1,07)

1,07

0,28

К защитным механизмам при гипогликемиях также относят увеличение объемной скорости мозгового кровотока. Особенно значительно она увеличивается у недоношенных при концентрации глюкозы менее 1,7 ммоль/л [96].

Будущее в развитии данной проблемы:

  1. Создание неинвазивных методов по определению уровня гликемии пациентов из групп риска

  2. Профилактика нарушений обмена глюкозы у женщин во время беременности, что приведет к снижению неонатальных гипогликемий

  3. Профилактика невынашивания

  4. Уточнение пороговых значений гипогликемии и сроков длительности гипогликемии, вызывающих поражение ЦНС у новорожденных

Список литературы

  1. Бернар К. Лекции по экспериментальной патологии. (Lecons de pathologie experimentale, 1871) Перевод Д.Е. Жуковского. Редакция, вступительная статья и примечания Л.Н. Карлик.(М.-Л.: Биомедгиз, 1937. – (Классики биологии и медицины)

  2. Карлик Л.Н., Клод Бернар. // М.:Наука, 1964

  3. Cornblath M, Odell GB, Levin EY. J Pediatr. Symptomatic neonatal hypoglycemia associated with toxemia of pregnancy. 1959 Nov;55:545-62

  4. Das U.G., Schroeder R.E., Hay W.W.Jr., Devaskar S.U. Time-dependent and tissue-specific effects of circulating glucose on fetal ovine glucose transporters. // Am. J. Physiol., 1999, Vol. 276, p. 809–817.

  5. Rozance P.J., Hay W.W. Jr. Describing hypoglycemia-definition or operational threshold? // Early Hum. Dev., 2010, May; Vol. 86(5), р. 275-280.

  6. Hay W.W. Jr Recent observations on the regulation of fetal metabolism by glucose. // J. Physiol., 2006, Vol. 572, p. 17–24.

  7. Wallace J.M., Milne J.S., Aitken R.P., Hay W.W. Jr Sensitivity to metabolic signals in late gestation growth restricted fetuses from rapidly growing adolescent sheep. // Am. J. Physiol. Endo. Metab., 2007, Vol. 293, p. 1233–1241.

  8. Desai M., Byrne C.D., Zhang J., Petry C.J., Lucas A., Hales C.N. Programming of hepatic insulin-sensitive enzymes in offspring of rat dams fed a protein-restricted diet. // Am. J. Physiol., 1997, Vol. 272, p. 1083–1090.

  9. Limesand S.W., Jensen J., Hutton J.C., Hay W.W. Jr Diminished β-Cell Replication Contributes to Reduced β-Cell Mass in Fetal Sheep with Intrauterine Growth Restriction. // Am. J. Physiol. Reg. Integr. Comp. Physiol., 2005, Vol. 288, p. 1297–1305.

  10. Limesand S.W., Rozance P.J., Zerbe G.O., Hutton J.C., Hay W.W. Jr Attenuated Insulin Release and Storage in Fetal Sheep Pancreatic Islets with Intrauterine Growth Restriction. // Endocrinology, 2006, Vol. 147, p. 1488–1497.

  11. Carver T.D., Anderson S.M., Aldoretta P.W., Esler A.L., Hay W.W. Jr Glucose suppression of insulin secretion in chronically hyperglycemic fetal sheep. // Pediatr. Res. 1995, Vol. 38, p. 754–762.

  12. Kalhan S.C., Parimi P.S. Metabolic and endocrine disorders, part one: disorders of carbohydrate metabolism. In: Martin R.J., Fanaroff A.A., Walsh M.C., editors. Neonatal-Perinatal Medicine: Diseases of the Fetus and Newborn. 8. Philadelphia: Mosby-Elsevier; 2006. pp. 1467–1491.

  13. Kalhan S.C., Savin S.M., Adam P.A.J. Measurement of glucose turnover in the human newborn with glucose-1-13C. // Journal of clinical endocrinology and metabolism, 1976, Vol. 43, Р. 704-707.

  14. Kalhan S.C., Oliven A., King K.C., Lucero C. Role of glucose in the regulation of endogenous glucose production in the human newborn. // Pediatric research, 1986, Vol. 20, Р. 49-52.

  15. Sunehag A., Gustafsson J., Ewald U. Very immature infants (≤30 wk) respond to glucose infusion with incomplete suppression of glucose production. // Pediatric research, 1994, Vol. 36, р. 550-555.

  16. Bracero L.A., Mimouni F., Hafeez A. Glucose ingestion and whole blood ionized calcium and magnesium in the third trimester of pregnancy. // J. Am. Coll. Nutr., 1998, Vol. 17(4), p. 385-387.

  17. Pugh S.K., Doherty D.A., Magann E.F., Chauhan S.P., Hill J.B., Morrison J.C. Does hypoglycemia following a glucose challenge test identify a high risk pregnancy? // Reprod Health., 2009, Vol. 14, p. 6-10.

  18. Girard J. Metabolic adaptations to change of nutrition at birth. // Biology of the neonate. 1990, Vol. 58(Suppl 1), p. 3–15.

  19. Fowden A.L., Mundy L., Silver M. Developmental regulation of glucogenesis in the sheep fetus during late gestation. // J. Physiol., 1998, Vol. 508, p. 937–947.

  20. Hume R., Burchell A. Abnormal expression of glucose-6-phosphatase in preterm infants. // Archives of disease in childhood, 1993, Vol. 68, Р. 202-204.

  21. Hawdon J.M, Weddell A., Aynsley-Green A., Ward-Platt M. Hormonal and metabolic response to hypoglycaemia in small for gestational age infants. // Archives of disease in childhood, 1993,Vol. 68, Р. 269-273.

  22. Mehta A. Hyperinsulinaemic hypoglycaemia in small for dates babies // Archives of disease in childhood, 1991, Vol. 66, P. 749.

  23. Hawdon J.M., Hubbard M., Hales C.N., Clark P. The use of a specific radioimmunometric assay to determine preterm neonatal insulin-glucose relationships. // Archives of disease in childhood, 1995, Vol. 73, Р. 166-169.

  24. Cornblath M, Hawdon JM, Williams AF, Aynsley-Green A, Ward-Platt M. P, Schwartz R, et al. Controversies Regarding Definition of Neonatal Hypoglycaemia: Suggested Operational Thresholds. Pediatr 2000;105(5):1141-5

  25. Koh TH, Eyre JA., Aynsley-Green A. Neonatal hypoglycaemia - the controversy regarding definition. Arch Dis Child 1988;63:1386-1398.

  26. Davies MW, Cartwright D. Hypoglycaemia. In: Davies MW, Cartwright DW, Ingliss GDT, editors. Pocket Notes on Neonatology. 2nd ed. Australia: Churchill Livingstone; 2008. p. 77-79.

  27. Alkalay AL, Sarnat HB, Flores-Sarnat L, Elashoff JD, Farber SJ, Simmons CF. Population meta-analysis of low plasma glucose thresholds in full-term normal newborns. Am J Perinatol. 2006 Feb;23(2):115-9

  28. Cornblath M., Reisner S.H. Blood glucose in the neonate and its clinical significance. // New England journal of medicine, 1965, Vol. 273, Р. 378-381.

  29. Lucas A., Boyes S., Bloom S.R., Aynsley-Green A. Metabolic and endocrine responses to a milk feed in six-day-old term infants: differences between breast and cow’s milk formula feeding. // Acta paediatrica Scandinavica, 1981, Vol. 70, P. 195-200.

  30. Srinivasan G., Pildes R.S., Cattamanchi G., Voora S., Lilien L.D. Plasma glucose values in normal neonates: A new look. // Journal of pediatrics, 1986, Vol. 109, P. 114-117.

  31. Heck L.J., Erenburg A. Serum glucose levels in term neonates during the first 48 hours of life. // Journal of pediatrics, 1987, Vol. 110, Р. 119-122.

  32. Lucas A., Morley R., Cole T.J. Adverse neurodevelopmental outcome of moderate neonatal hypoglycaemia. // British medical journal (BMJ), 1988, Vol. 297, P. 1304-1308.

  33. Hoseth E., Joergensen A., Ebbesen F., Moeller M. Blood glucose levels in a population of healthy, breast fed, term infants of appropriate size for gestational age. // Arch.Dis.Child Fetal Neonatal Ed., 2000 Sep, Vol. 83(2), p. 117-119.

  34. Diwakar K.K., Sasidhar M.V. Plasma glucose levels in term infants who are appropriate size for gestation and exclusively breast fed. // Archives of Disease in Childhood, 2002, Vol. 87, p. 46-48.

  35. Graham J. Reynolds, 2000, Частота гипогликемий у новорожденных при различной патологии

  36. Overfield C.V., Savory J., Heintges M.A. Gycolysis: a re-evaluation of the effect on blood glucose. // Clin.Chim.Acta., 1972, Vol. 39, p. 35-40.

  37. Aynsley-Green A. Glucose: A fuel for thought! // Journal of paediatrics and child health, 1991, Vol. 27, Р. 21-30.

  38. Kayıran S.M., Gürakan B.Screening of blood glucose levels in healthy neonates. // Singapore Med. J., 2010, Vol. 51(11), p. 853-835.

  39. Fox R.E., Redstone D. Sources of error in glucose determinations in neonatal blood by glucose oxidase methods, including dextrostix. // American journal of clinical pathology, 1976, Vol. 66, P. 658-666.

  40. Nicholl R. What is the normal range of blood glucose concentrations in healthy term newborns? // Archives of Disease in Childhood, 2003, Vol.88, p. 238-239.

  41. Achoki R., Opiyo N., English M. Mini-review: Management of hypoglycaemia in children aged 0-59 months. // J. Trop. Pediatr., 2010, Vol. 56(4), p.227-234.

  42. Haninger N.C., Farley C.L. Screening for hypoglycemia in healthy term neonates: effects on breastfeeding. // J Midwifery Womens Health., 2001 Sep-Oct., Vol. 46(5), p. 292-301.

  43. DePuy A.M., Coassolo K.M., Som D.A., Smulian J.C. Neonatal hypoglycemia in term, nondiabetic pregnancies. // Am. J. Obstet. Gynecol., 2009 May., Vol. 200(5), p. 45-51.

  44. Deshpande S, Platt M W. The investigation and management of neonatal hypoglycaemia. Seminars in Fetal and Neo Med 2005;10(4):351-361.

  45. Williams AF. Hypoglycaemia of the newborn. Review of the literature. World Health Organisation. 1997.

  46. Williams AF. Neonatal hypoglycaemia: Clinical and legal aspects. Seminars in Fetal and Neo Med 2005;10(4):363-368.

  47. Aynsley-Green A, Hussain K, Hall J, Saudubray JM, Nihoul-Fékété C, De Lonlay-Debeney P, et al. Practical management of hyperinsulinism in infancy. Arch Dis Child Fetal Neo. Ed 2000;82(2):F98-F107.

  48. Canadian Paediatric Society. Screening Guidelines for newborns at risk of hypoglycaemia. Paedri And Child Hlth 2004;9(10): 723-729.

  49. Wight N, Marinelli A. ABM Clinical Protocol # 1: Guidelines for Glucose Monitoring and Treatment of Hypoglycaemia in Breastfed Neonates. Breastfeeding Med 2006;1:3.

  50. Edmund H. Neonatal Formulary: Drug Use in Pregnancy and the First Year of Life. 5th ed. Australia: Blackwell Publishing; 2007. p. 253.

  51. Murad M.H., Coto-Yglesias F., Wang A.T., Sheidaee N., Mullan R.J., Elamin M.B., Erwin P.J., Montori V.M. Clinical review: Drug-induced hypoglycemia: a systematic review. // J. Clin. Endocrinol. Metab., 2009, Vol. 94(3), p. 741-745.

  52. Carver T.D., Anderson S.M., Aldoretta P.W., Esler A.L., Hay W.W. Jr Glucose suppression of insulin secretion in chronically hyperglycemic fetal sheep. // Pediatr. Res. 1995, Vol. 38, p. 754–762.

  53. Alkalay AL, Sarnat HB, Flores-Sarnat L, et al. Population meta-analysis of low plasma glucose thresholds in full-term normal newborns. Am J Perinatol 2006;23:115–119.

  54. Lubchenco L.O., Bard H. Incidence of hypoglycemia in newborn infants classified by birth weight and gestational age. // Pediatrics, 1971, Vol. 47, Р. 831-838.

  55. Anderson D.M., Kliegman R.M. The relationship of neonatal alimentation practices to the occurrence of endemic necrotising enterocolitis. // American journal of perinatology, 1991, Vol. 8, Р. 62-67.

  56. Pal D.K., Manandhar D.S., Rajbhandari S., Land J.M., Patel N., de L Costello A.M. Neonatal hypoglycaemia in Nepal 1. Prevalence and risk factors. // Arch.Dis.Child. 2000, Vol. 82, p. 46-51.

  57. Osier F.H., Berkley J.A., Ross A., Sanderson F., Mohammed S., Newton C.R. Abnormal blood glucose concentrations on admission to a rural Kenyan district hospital: prevalence and outcome. // Arch Dis Child., 2003 Jul., Vol. 88(7), p. 621-625.

  58. Hewitt V., Watts R., Robertson J., Haddow G. Nursing and midwifery management of hypoglycaemia in healthy term neonates. // Int J Evid Based Healthc., 2005 Aug., Vol.3(7), p. 169-205.

  59. Mejri A, Dorval VG, Nuyt AM,at al. Hypoglycemia in term newborns with a birth weight below the 10th percentile. Paediatr Child Health. 2010 May;15(5):271-5.

  60. Le Compte A., Chase J.G., Lynn A., Hann C., Shaw G., Wong X.W., Lin J. Blood glucose controller for neonatal intensive care: virtual trials development and first clinical trials. // J. Diabetes Sci. Technol., 2009, Vol. 3(5), p. 1066-1081.

  61. Шабалов Н.П. Неонатология // Санкт-Петербург, 2009, «МЕДпресс-информ», том 1, 735 стр.

  62. Guasch X.D., Torrent F.R., Martínez-Nadal S., Cerén C.V., Saco M.J., Castellví P.S. Late preterm infants: A population at underestimated risk. // An. Pediatr (Barc), 2009, Vol. 71(4), p.291-298.

  63. Tita A.T., Landon M.B., Spong C.Y., Lai Y., Leveno K.J., Varner M.W., Moawad A.H., Caritis S.N., Meis P.J., Wapner R.J., Sorokin Y., Miodovnik M., Carpenter M., Peaceman A.M., O’Sullivan M.J., Sibai B.M., Langer O., Thorp J.M., Ramin S.M., Mercer B.M.; Eunice Kennedy Shriver NICHD Maternal-Fetal Medicine Units Network. // Timing of elective repeat cesarean delivery at term and neonatal outcomes. // N Engl J Med., 2009 Jan 8; Vol. 360(2), p. 111-120.

  64. Steward C.G., Newbury-Ecob R.A., Hastings R., Smithson S.F., Tsai-Goodman B., Quarrell O.W., Kulik W., Wanders R., Pennock M., Williams M., Cresswell J.L., Gonzalez I.L., Brennan P. Barth syndrome: an X-linked cause of fetal cardiomyopathy and stillbirth. Prenat Diagn. 2010, Vol. 30(10), p. 970-976.

  65. Barth P.G., Scholte H.R., Berden J.A., Van der Klei-Van Moorsel J.M., Luyt-Houwen I.E., Van ‘t Veer-Korthof E.T., Van der Harten J.J., Sobotka-Plojhar M.A. An X-linked mitochondrial disease affecting cardiac muscle, skeletal muscle and neutrophil leucocytes. // J. Neurol. Sci. 1983 Dec., Vol. 62(1-3), p. 327-355.

  66. Как указывают эксперты ВОЗ (1997), [66] для новорожденных, не имеющих клинических признаков гипогликемии (бессимптомное течение), концентрация глюкозы крови должна поддерживаться более 2,6 ммоль/л. По мнению экспертов ААП (1993, 2005) [67,68]

  67. Как указывают эксперты ВОЗ (1997), [66] для новорожденных, не имеющих клинических признаков гипогликемии (бессимптомное течение), концентрация глюкозы крови должна поддерживаться более 2,6 ммоль/л. По мнению экспертов ААП (1993, 2005) [67,68]

  68. Как указывают эксперты ВОЗ (1997), [66] для новорожденных, не имеющих клинических признаков гипогликемии (бессимптомное течение), концентрация глюкозы крови должна поддерживаться более 2,6 ммоль/л. По мнению экспертов ААП (1993, 2005) [67,68]

  69. Haworth J.C., McRae K.N. The neurological and developmental effects of neonatal hypoglycaemia: A follow-up of 22 cases. // Canadian medical association journal, 1965, Vol. 92, р. 861-865.

  70. Griffiths A.D., Bryant G.M. Assessment of effects of neonatal hypoglycaemia: A study of 41 cases with matched controls. // Archives of disease in childhood, 1971, Vol. 46, Р. 819-827.

  71. Koivisto M., Blanco-Sequeiros M., Krause U. Neonatal sympomatic and asymptomatic hypoglycaemia: a follow-up study. // Developmental medicine and child neurology, 1972, Vol. 14, P. 603-614.

  72. Singh M., Singhal P.K., Paul V.K., Deorari A.K., Sundaram K.R., Ghorpade M.D., Agadi A. Neurodevelopmental outcome of asymptomatic and symptomatic babies with neonatal hypoglycaemia. // Indian journal of medical research [B],1991, Vol. 94, Р. 6-10.

  73. Management of neonatal hypoglycemia. NNF clinical practice guidelines. 2010

  74. Boluyt N., van Kempen A., Offringa M. Neurodevelopment After Neonatal Hypoglycemia: A Systematic Review and Design of an Optimal Future Study

  75. Brand P.L. What is the normal range of blood glucose concentration in healthy term newborns? //Arch. Dis. Child., 2004, Vol. 89, p. 375.

  76. Gentz J., Persson B., Zetterstrom R. On the diagnosis of symptomatic neonatal hypoglycemia. // Acta Paediatr Scand., 1969, Vol. 58, p. 449–459.

  77. Kinnala A., Rikalainen H., Lapinleimu H., Parkkola R., Kormano M., Kero P. Cerebral magnetic resonance imaging and ultrasonography findings after neonatal hypoglycemia. // Pediatrics, 1999, Vol. 103, p. 724–729.

  78. Creery R.D. Hypoglycaemia in the newborn: diagnosis, treatment and prognosis. // Dev Med Child Neurol., 1966, Vol. 8, p. 746–754.

  79. Haworth J.C., McRae K.N. Neonatal hypoglycemia: a six-year experience.

  80. Kumari S., Bhargava S.K., Ahmed S.H., Ghosh S. Transient symptomatic hypoglycemia in the newborn. // Indian Pediatr., 1971, Vol. 8, p. 762–769.

  81. Pildes R.S., Cornblath M., Warren I. A prospective controlled study of neonatal hypoglycemia. // Pediatrics, 1974, Vol. 54, p. 5–14.

  82. Fluge G. Neurological findings at follow-up in neonatal hypoglycaemia.

  83. Abel H.T., Lamme W., Theune L., Funfhausen H. Hypoglycemia in newborn infants: a follow-up of twins [in German]. // Padiatr Grenzgeb., 1987, Vol. 26, p. 173 –177.

  84. Yamaguchi K., Mishina J., Mitsuishi C., Takamura T., Nishida H. Follow-up study of neonatal hypoglycemia. // Acta Paediatr Jpn., 1997, Vol. 39 (suppl 1), p. 51–53.

  85. Haworth J.C., McRae K.N., Dilling L.A. Prognosis of infants of diabetic mothers in relation to neonatal hypoglycaemia. // Dev Med Child Neurol., 1976, Vol. 18, p. 471 – 479.

  86. Persson B., Gentz J. Follow-up of children of insulin-dependent and gestational diabetic mothers: neuropsychological outcome. // Acta Paediatr Scand., 1984, Vol. 73, p. 349 – 358.

  87. Cresto J.C., Abdenur J.P., Bergada I., Martino R. Long-term follow up of persistent hyperinsulinaemic hypoglycaemia of infancy. // Arch Dis Child., 1998, Vol. 79, p. 440–444.

  88. Dacou-Voutetakis C., Psychou F., Maniati-Christidis M. Persistent hyperinsulinemic hypoglycemia of infancy: long term results. // J Pediatr Endocrinol Metab., 1998, Vol. 11 (suppl 1), p. 131–141.

  89. Auer R.N., Siesjö B.K. Hypoglycaemia: brain neurochemistry and neuropathology. // Baillieres Clin Endocrinol Metab., 1993 Jul., Vol. 7(3), p. 611-625.

  90. Levitsky L.L., Fisher D.E., Paton J.B. Fasting plasma levels of glucose, acetoacetate, D-hydroxybutyrate, glycerol and lactate in the baboon infant: correlation with cerebral uptake of substrates and oxygen. // Pediatric research, 1977, Vol. 11, р. 298-302.

  91. Dombrowski G.J., Swiatek K.R., Chao K.L. Lactate, 3-hydroxybutyrate and glucose as substrates for the early postnatal rat brain. // Neurochemical research, 1989, Vol. 14, Р. 667-675.

  92. Nehlig A., Pereira de Vasconcelos A. Glucose and ketone body utilisation by the brain of neonatal rats. // Progress in Neurobiology, 1993, Vol.40, Р. 163-221.

  93. Kalhan S.C., Parimi P., Van Beek R., Gilfillan C., Saker F., Gruca L., Sauer P.J. Estimation of gluconeogenesis in newborn infants. // Am.J.Physiol. Endocrinol. Metab., 2001 Nov, Vol. 281(5), p. 991-997.

  94. Hellmann J., Vannucci R.C., Nardis E.E. Blood-brain barrier permeability to lactic acid in the newborn dog: lactate as a cerebral metabolic fuel. // Pediatr. Res., 1982 Jan, Vol. 16(1), p. 40-44.

  95. de L Costello А.M., Pal D.K., Manandhar D.S., Rajbhandari S., Land J.M., Patel N. Neonatal hypoglycaemia in Nepal 2. Availability of alternative fuels. // Arch.Dis.Child., 2000, Vol. 82, p. 52-58.

  96. Skov L., Pryds O. Capillary recruitment for preservation of cerebral glucose influx in hypoglycemic preterm newborns: Evidence for a glucose sensor? // Pediatrics,1992, Vol. 90, Р. 193-195.