
Клинические рекомендации
Ключевые слова
Саркома Капоши, HHV-8 (human herpesvirus 8, герпесвирус человека 8 типа), классическая Саркома Капоши, идиопатическая Саркома Капоши, спорадическая Саркома Капоши, европейская Саркома Капоши, эндемическая Саркома Капоши, африканская Саркома Капоши, эпидемическая Саркома Капоши, ассоциированная со СПИДом, иммунносупрессивная Саркома Капоши, ятрогенная Саркома Капоши (возникающая при проведении иммуносупрессивной терапии цитостатиками и иммунодепрессантами), злокачественная опухоль сосудистого происхождения, липосомальный доксорубицин, винбластин, интерферон-a, паклитаксел.
Список сокращений
ВИЧ – вирус иммунодефицита человека
ЕД – единица действия
ЖКТ – желудочно-кишечный тракт
МКБ – Международная классификация болезней
СК – саркома Капоши
СПИД – синдром приобретенного иммунодефицита
HHV-8 (human herpesvirus 8) – герпесвирус человека 8 типа
LANA-1 (latency-associated nuclear antigen-1) – ядерный антиген, ассоциированный с латентностью-1
ORF (opening reading frame) – открытая рамка считывания
vFLIP (viral FLICE-inhibitory protein) – вирусный белок, ингибирующий протеазу FLICE
Термины и определения
Саркома Капоши – многоочаговая злокачественная опухоль сосудистого происхождения с преимущественным поражением кожных покровов и вовлечением внутренних органов и лимфатических узлов.
HHV-8 (human herpesvirus 8, герпесвирус человека 8 типа) – гамма-герпесвирус, ассоциированный с саркомой Капоши.
1. Краткая информация
1.1 Определение
Саркома Капоши – многоочаговая злокачественная опухоль сосудистого происхождения с преимущественным поражением кожных покровов и вовлечением внутренних органов и лимфатических узлов, заболевание ассоциировано с вирусом герпеса человека 8 типа (HHV-8) и характеризуется множественными кожными и внекожными новообразованиями эндотелиальной природы.
1.2 Этиология и патогенез
Причина развития cаркомы Капоши (СК) – вирус герпеса человека 8 типа (HHV-8, KSHV – Kaposhi sarсoma herpes virus) относится к семейству g-herpesviridae, роду Rhadinovirus.
HHV-8 подразделяют на три варианта: А, В и С — на основании различий в нуклеотидных последовательностях субсегментов генома.
Вариант А связывают с классической СК и СПИД-ассоциированными поражениями кожи и внутренних органов, а В и С — с лимфопролиферативными заболеваниями (лимфомами, генерализованными лимфаденопатиями, болезнью Кастлемана).
Как у для других герпес-вирусов, экспрессия генов зависит стадии инфекции – латентной или литической. Во время латентной инфекции, геном HHV-8 представлен в виде эписомы и экспрессируются продукты 3 вирусных генов: ORF 72 (вирусный циклин D, угнетающий апоптоз инфицированных клеток), ORF 73 (LANA-1), и К13 (vFLIP). LANA-1 способствует распространению и транскрипции вируса в клетках за счет прикрепления ДНК HHV-8 к H1 гистону хроматина. LANA-1 угнетает транскрипционную активность р53, vFLIP защищает клетки, латентно инфицированные HHV-8 от апоптоза путем блокады Fas-рецептора и уничтожения цитотоксическими Т-лимфоцитами.
Продукт гена ORF 50 (RTA) инициирует литическую фазу жизненного цикла HHV-8. После инициации литической репликации, генные продукты производятся в упорядоченной последовательности, типичной для других герпесвирусов человека. Установлено, что до 10% вирусов HHV-8, выявляемых в очагах СК, находятся в литической фазе, однако HHV-8 в лимфоцитах периферической крови выявляется, как правило, только у больных с выраженной иммуносупрессией (СПИД-ассоциированным и иммуносупрессивным типом заболевания). Ротоглотка является местом наиболее выраженной репликации вируса; в слюне находится большое число копий вируса HHV-8.
1.3 Эпидемиология
Частота распространения классической формы саркомы Капоши (СК) значительно варьирует в различных географических областях от 0,14 на 1 млн. жителей (как мужчин, так и женщин) до 10,5 на 1 млн. мужчин и 2,7 на 1 млн. женщин. Мужчины болеют в 3 раза чаще. Начало заболевания СК регистрируется в возрасте 35-39 лет у мужчин и в возрасте 25-39 лет у женщин.
Большая частота встречаемости СК наблюдается в странах, расположенных на побережье Средиземного моря и центральной Африки (эндемическая саркома Капоши). В развитых странах у пациентов, инфицированных вирусом иммунодефицита человека (ВИЧ) –1, частота встречаемости HHV-8 наиболее высока среди мужчин гомо- и бисексуальной ориентации.
Трансплантационная СК наблюдается преимущественно при пересадке почки. Возможно развитие СК у пациентов, получающих иммуносупрессивную терапию при лечении аутоиммунных заболеваний.
Саркома Капоши является самой распространенной СПИД-ассоциированной опухолью у мужчин, практикующих сексуальные отношения с мужчинами, и наблюдается у 20% больных СПИДом.
Одним из основных путей передачи HHV-8 является половой, риск инфицирования повышается с увеличением числа сексуальных партнеров и практикой нетрадиционных видов половых контактов. Неполовой механизм передачи вируса через слюну является общепризнанным и имеет важное значение в заражении детей в эндемических областях. Вертикальный путь передачи HHV-8 от матери к плоду во время беременности и родов не имеет большого значения для распространения вируса. Вирус HHV-8 также может передаваться через кровь, продукты крови, донорские органы после трансплантаций. Вирусный геном HHV-8 обнаруживается во всех элементах СК при всех стадиях заболевания независимо от клинического варианта.
Вирус широко распространен в популяции: примерно от 1-3% доноров крови в Северной Америке до 70% в регионах Африки, где HHV-8 является эндемичным, 90% ВИЧ-инфицированных имеют антитела к литическим белкам HHV-8, сывороточные антитела к этому вирусу у здоровых доноров из России обнаруживались в 9,6% случаев.
Распространенность HHV-8 инфекции примерно отражает распространенность СК.
1.4 Кодирование по МКБ 10
С 46.0 – СК кожи
С 46.1 – СК легочных тканей
С 46.2 - СК неба
С 46.3 – СК лимфатических узлов
С 46.7 – СК других локализаций
С 46.8 – СК множественных локализаций
С 46.9 – СК неуточненных локализаций
В 21.0 – Болезнь, вызванная ВИЧ, с проявлением СК
2. Диагностика
2.1 Жалобы и анамнез
СК классическая (идиопатическая)
В большинстве случаев определяется субъективно-ассимптомное течение, но может беспокоить появление пятен на дистальных отделах нижних конечностей. Увеличение происходит медленно и субъективно не беспокоит. Появление болей может быть через 2-10 лет, при формировании узлов, их изъязвления. Возможно определяются лимфатические узлы.
СКэндемическая (африканская)
Преимущественно поражаются дети и молодые люди, характеризуется более «агрессивным» и молниеносным течением. При этом могут беспокоить появление большого числа болезненных подкожных узлов и язв, развивается нарушения внутренних органов.
СК, ассоциированная со СПИДом
Для этой формы характерно быстрое течение. Вначале появляются высыпания на коже головы (носа, век, ушных раковин) и на туловище. Высыпания вначале безболезненные, далее сопровождаются болью и приводят к нарушению функции органов.
До 10-15% больных беспокоит появление высыпаний в области твердого и мягкого неба и корня языка, где при изъязвлении появляется боль. При поражении глотки аналогичные изменения приводят к затруднению приема пищи, речи и дыхания.
При поражении желудка и двенадцатиперстной кишки появляются: «отрыжка», боли, кровотечение и непрохождение кишечника. При легочной форме СК: беспокоит бронхоспазм, кашель и прогрессирующая дыхательная недостаточность.
СК иммуносупрессивная
Кожные высыпания имеют ограниченный характер, не беспокоят. В дальнейшем распространение высыпаний сопровождается образованием узлов и их изъязвлением, что приводит к интенсивной локальной боли и напоминают проявления при СПИД-ассоцированной СК. Снижение дозы или отмена иммуносупрессивных препаратов приводит к полному регрессу кожных и висцеральных проявлений СК у 24-80% больных, однако возобновление их применения ведет к рецидиву заболевания.
Уровень убедительности рекомендаций – D (уровень достоверности доказательств – 4)
2.2 Физикальное обследование
СК классическая (идиопатическая) (гендерных различий нет)
Объективные симптомы:
-
на коже дистальных отделов нижних конечностей появляются одно- или двухсторонние синюшно-красные пятна диаметром 1-5 см с четкими границами, напоминающие гематому;
-
далее элементы медленно растут, трансформируясь в плотные узелки (при слиянии формируют бляшки) и узлы;
-
крупные узлы на нижних конечностях темнеют (из-за отложения гемосидерина) и изъязвляются, вызывая отторжение некротизированных тканей;
-
по периферии узелков наблюдаются выраженные отеки с явлениями лимфостаза (в дальнейшем образуются участки фиброза);
-
распространение высыпаний на другие участки тела, лимфатические узлы, слизистую оболочку полости рта и гениталий, внутренние органы (часто с бессимптомным течением) происходит через 2-3 года;
-
летальный исход при классической СК чаще наступает от других причин, т.к. болезнь наблюдается у лиц пожилого возраста и заболевание развивается медленно.
СК эпидемическая (африканская)
-
СК проявляется узловым, «цветистым», инфильтративным и лимфаденопатическим вариантами;
-
«цветистый», вегетирующий и инфильтративный варианты характеризуются более агрессивным течением с глубоким поражением дермы, подкожной клетчатки, мышц и костей;
-
лимфаденопатическая африканская СК преимущественно поражает детей и молодых людей и может иметь молниеносное течение с очень быстрым прогрессированием. Кожа и слизистые оболочки поражаются в меньшей степени.
СК эпидемическая (ассоциированная со СПИДом)
-
Характерно быстрое течение с мультифокальным диссеминированием;
-
первичные проявления СК на лице отмечаются чаще на коже носа, век, ушных раковин, на туловище - вдоль линий натяжения кожи;
-
при отсутствии лечения диссеминированные элементы могут сливаться с образованием крупных бляшек, распространяющихся на кожу лица, туловища или конечностей, что нередко приводит к нарушениям функции органов;
-
слизистая оболочка полости рта поражается у 10-15% больных. Наиболее типично расположение высыпаний в области твердого и мягкого неба и корня языка, где они быстро изъязвляются;
-
часто наблюдается поражение глотки, которое может приводить к затруднению приема пищи, речи и дыхания;
-
желудок и двенадцатиперстная кишка представляют собой места излюбленной локализации СК, и заболевание нередко сопровождается кровотечением и непроходимостью кишечника;
-
при легочной форме СК могут наблюдаться респираторные симптомы: бронхоспазм, кашель и прогрессирующая дыхательная недостаточность.
СК иммуносупрессивная
-
Развивается после трансплантации внутренних органов и обусловлена ятрогенным воздействием иммуносупрессивных препаратов;
-
кожные проявления вначале имеют ограниченный характер, затем распространяются и напоминают высыпания эпидемической СК.
-
снижение дозы или отмена иммуносупрессивных препаратов приводит к полному регрессу кожных и висцеральных проявлений СК у 24-80% больных, однако возобновление их применения ведет к рецидиву заболевания.
Уровень убедительности рекомендаций – D (уровень достоверности доказательств – 4)
2.3 Лабораторная диагностика
Рекомендуется верификация диагноза на основании гистологического исследования биоптатов кожи и идентификацию HHV-8 с помощью молекулярно-биологических методов исследования.
Учитывая высокую частоту ассоциации заболевания со СПИДом необходимо проведения серологического исследование на ВИЧ.
При морфологическом исследовании выделяют ангиоматозный, фибробластический и смешанный варианты СК. В пятнистых элементах определяется увеличение числа дермальных сосудов, окруженных эндотелиальными клетками, в прилегающих участках - отложения гемосидерина и экстравазальные эритроциты с умеренным периваскулярным инфильтратом. В бляшках при СК выявляется выраженная сосудистая пролиферация во всех структурах дермы, включая коллагеновые волокна. Характерным является наличие плотных тяжей и веретенообразных клеток между зазубренными сосудистыми клетками. В узлах больных СК определяются преимущественно веретеновидные клетки, участки ангиоматоза и плотные саркоматозные волокна. Воспалительный инфильтрат состоит из лимфоцитов, гистиоцитов и плазмоцитов.
Уровень убедительности рекомендаций С (уровень достоверности доказательств 2+)
2.4 Инструментальная диагностика
Не применяется.
2.5 Иная диагностика
Рекомендуется консультация стоматолога при поражении слизистой полости рта; оториноларинголога – при поражении гортани; гастроэнтеролога – при поражении ЖКТ; пульмонолога – при поражении органов дыхания.
Уровень убедительности рекомендаций – D (уровень достоверности доказательств – 4)
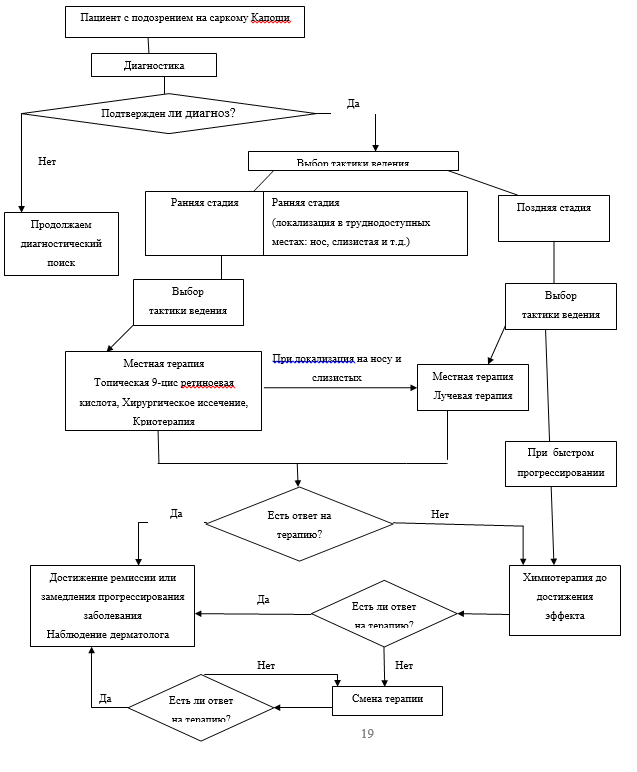
3. Лечение
Общие замечания по терапии
Методы лечения саркомы Капоши зависят от клинической формы заболевания, размера поражений и вовлеченных в патологический процесс органов и/или систем.
Несмотря на огромное число данных в пользу того, что онкогенная герпесвирусная инфекция, вызываемая HHV-8, играет в патогенезе саркомы Капоши центральную роль, применение специфических антигерпетических препаратов не рекомендовано вследствие низкой эффективности.
Показания к госпитализации
Диссеминированные формы СК (в т.ч. с поражением внутренних органов)
3.1 Локализованная форма СК
Рекомендуется:
Хирургическое лечение [1].
Уровень убедительности рекомендаций А (уровень достоверности доказательств 1+)
Иное лечение:
Консервативное лечение:
3.2 Диссеминированные формы СК (в т.ч. с поражением внутренних органов)
Консервативная терапия классической СК
Рекомендуется:
Уровень убедительности рекомендаций А (уровень достоверности доказательств 1+)
Уровень убедительности рекомендаций В (уровень достоверности доказательств 2++)
Уровень убедительности рекомендаций А (уровень достоверности доказательств 1+)
Уровень убедительных рекомендаций В (уровень достоверности доказательств 2++)
3.3 СК, ассоциированная со СПИДом
Консервативная терапия
Рекомендуется:
Уровень убедительности рекомендаций А (уровень достоверности доказательств 1+)
Уровень убедительности рекомендацийB (уровень достоверности доказательств 2++)
3.4 Терапия СК у больных, получающих иммуносупрессивную терапию
Консервативная терапия
Рекомендуется:
Уровень убедительности рекомендацийB (уровень достоверности доказательств 2++)
Уровень убедительности рекомендаций А (уровень достоверности доказательств 1+)
Уровень убедительности рекомендаций А (уровень достоверности доказательств 1+)
4. Реабилитация
Не применяется.
5. Профилактика
Рекомендуется профилактика и диспансерной наблюдение больных СК. Особое внимание уделяется пациентам, получающим иммуносупрессивную терапию, ВИЧ-инфицированным, с выявлением лиц, инфицированных HHV-8. Рекомендуется своевременная антиретровирусная терапия ВИЧ-инфицированных.
Вторичная профилактика включает диспансерное наблюдение за больными в целях предотвращения рецидива заболевания, осложнений после лечения.
Уровень убедительности рекомендаций – D (уровень достоверности доказательств – 4)
Критерии оценки качества медицинской помощи
№ |
Критерии качества |
Уровень достоверности доказательств |
Уровень убедительности доказательств |
1 |
Проведено гистологическое исследование биоптатов кожи |
1+ |
А |
2 |
Проведена идентификация HHV-8 с помощью молекулярно-биологических исследований |
1+ |
А |
3 |
Проведено хирургическое лечение и(или) консервативная терапия и(или) иное лечение |
1+, 2++, 2+ |
A, B, C |
4 |
Достигнута эрадикация HHV-8 |
4 |
D |
5 |
Достигнуто осутствие осложнений, клиническое выздоровление |
4 |
D |
Список литературы
-
Treatments for classic Kaposi sarcoma: A systematic review. Régnier-Rosencher E, Guillot B, Dupin N. J Am Acad Dermatol. 2013 Feb; 68(2):313-31.
-
Cianfrocc| M, Lee S, Von Roenn J, Tulpule A, Dezube BJ, Aboulafia DM, et al. Randomized trial of paclitaxel versus pegylated liposomal doxorubicin for advanced human immunodeficiency virus-associated Kaposi sarcoma: evidence of symptom palliation from chemotherapy. Cancer. Aug 15 2010;116(16):3969-77.
-
Di Lorenzo G, Konstantinopoulos PA, Pantanowitz L, et al. Management of AIDS-related Kaposi"s sarcoma. Lancet Oncol. Feb 2008;8(2):167-76.
-
Brinkhof MW, Pujades-Rodriguez M, Egger M. Mortality of patients lost to follow-up in antiretroviral treatment programmes in resource-limited settings: systematic review and meta-analysis. PLoS One. 2009;13:e5790. doi: 10.1371.
Приложение А
Приложение А1. Состав рабочей группы
-
Кубанова Анна Алексеевна – академик РАН, доктор медицинских наук, профессор, Президент Российского общества дерматовенерологов и косметологов. Конфликт интересов отсутствует.
-
Кубанов Алексей Алексеевич – доктор медицинских наук, профессор, член Российского общества дерматовенерологов и косметологов. Конфликт интересов отсутствует
-
Дубенский Валерий Викторович –доктор медицинских наук, профессор, Заслуженный врач Российской Федерации, член Российского общества дерматовенерологов и косметологов. Конфликт интересов отсутствует.
-
Дубенский Владислав Валерьевич – кандидат медицинских наук, член Российского общества дерматовенерологов и косметологов. Конфликт интересов отсутствует.
Приложение А2. Методология разработки клинических рекомендаций
Целевая аудитория клинических рекомендаций:
Таблица П1- Уровни достоверности доказательств
Уровни достоверности доказательств |
Описание |
1++ |
Мета-анализы высокого качества, систематические обзоры рандомизированных контролируемых исследований (РКИ) или РКИ с очень низким риском систематических ошибок |
1+ |
Качественно проведенные мета-анализы, систематические, или РКИ с низким риском систематических ошибок |
1- |
Мета-анализы, систематические, или РКИ с высоким риском систематических ошибок |
2++ |
Высококачественные систематические обзоры исследований случай-контроль или когортных исследований. Высококачественные обзоры исследований случай-контроль или когортных исследований с очень низким риском эффектов смешивания или систематических ошибок и средней вероятностью причинной взаимосвязи |
2+ |
Хорошо проведенные исследования случай-контроль или когортные исследования со средним риском эффектов смешивания или систематических ошибок и средней вероятностью причинной взаимосвязи |
2- |
Исследования случай-контроль или когортные исследования с высоким риском эффектов смешивания или систематических ошибок и средней вероятностью причинной взаимосвязи |
3 |
Неаналитические исследования (например, описания случаев, серий случаев) |
4 |
Мнение экспертов |
Таблица П2 – Уровни убедительности рекомендаций
| Уровень убедительности доказательств | Характеристика показателя |
|---|---|
А |
По меньшей мере один мета-анализ, систематический обзор или РКИ, оцененные как 1+, напрямую применимые к целевой популяции и демонстрирующие устойчивость результатов или группа доказательств, включающая результаты исследований, оцененные как 1, напрямую применимые к целевой популяции и демонстрирующие общую устойчивость результатов |
В |
Группа доказательств, включающая результаты исследований, оцененные как 2, напрямую применимые к целевой популяции и демонстрирующие общую устойчивость результатов или экстраполированные доказательства из исследований, оцененных как 1 или 1+ |
С |
Группа доказательств, включающая результаты исследований, оцененные как 2+, напрямую применимые к целевой популяции и демонстрирующие общую устойчивость результатов; или экстраполированные доказательства из исследований, оцененных как 2++ |
D |
Доказательства уровня 3 или 4; или экстраполированные доказательства из исследований, оцененных как 2+ |
Порядок обновления клинических рекомендаций
Рекомендации в предварительной версии рецензируются независимыми экспертами. Комментарии, полученные от экспертов, систематизируются и обсуждаются членами рабочей группы. Вносимые в результате этого изменения в рекомендации или причины отказа от внесения изменений регистрируются.
Предварительная версия рекомендаций выставляется для обсуждения на сайте ФГБУ «Государственный научный центр дерматовенерологии и косметологии» Минздрава России для того, чтобы лица, не участвующие в разработке рекомендаций, имели возможность принять участие в обсуждении и совершенствовании рекомендаций.
Для окончательной редакции и контроля качества рекомендации повторно анализируются членами рабочей группы.
Приложение А3. Связанные документы
Данные клинические рекомендации разработаны с учётом следующих нормативно-правовых документов:
Приложение В. Информация для пациентов
-
С целью предупреждения осложнений необходимо своевременное и полноценное лечение.
-
В период лечения и диспансерного наблюдения необходимо воздержаться от половых контактов или использовать барьерные методы контрацепции.
-
После лечения необходимо диспансерное наблюдение, включающие лабораторные исследованиями и консультации смежных специалистов.
