
Клинические рекомендации
Список сокращений
МКБ – Международная классификация болезней
РКИ – рандомизированные контролируемые исследования
Термины и определения
Розацеа – хронический воспалительный дерматоз, характеризующийся поражением кожи лица в виде эритемы и папулопустулезных элементов.
1. Краткая информация
1.1 Определение
Розацеа – хронический воспалительный дерматоз, характеризующийся поражением кожи лица в виде эритемы и папулопустулезных элементов.
1.2 Этиология и патогенез
Розацеа представляет собой ангионевроз, локализующийся преимущественно в зоне иннервации тройничного нерва и обусловленный различными причинами, которые можно объединить в следующие группы: сосудистые нарушения; изменения в соединительной ткани дермы; микроорганизмы; дисфункция пищеварительного тракта; иммунные нарушения; изменения сально-волосяного аппарата; оксидативный стресс; климатические факторы; психовегетативные расстройства.
В развитии розацеа определенную роль играют такие факторы, как конституциональная ангиопатия; эмоциональные стрессы; нарушения гормонального равновесия; воздействие химических агентов. К триггерным факторам относят инсоляцию, стрессы, влияние метеорологических и производственных условий, связанных с длительным воздействием высоких и, реже, низких температур (работа на открытом воздухе, в т.н. горячих цехах, профессиональное занятие зимними видами спорта), а также диету с употреблением большого количества горячей пищи и напитков, экстрактивных, тонизирующих веществ и специй, злоупотребление алкоголем.
В последние годы большое внимание уделяется роли кателицидинов в развитии розацеа. Кателицидины – семейство многофункциональных белков, которые обеспечивают защиту первой линии в коже против инфекционных агентов, влияя на местные воспалительные реакции и ангиогенез путем непосредственного воздействия на эндотелиоциты и иммунитет. У больных розацеа в коже лица в 10 раз повышен уровень кателицидинов и в 10 000 раз в роговом слое повышен уровень протеаз, которые активируют кателицидины.
Lacey и соавт. (2007) была выделена бактерия (Bacillusoleronius) из клеща рода Demodex, которая, воздействуя на пептиды, стимулирует воспалительные реакции у больных папулопустулезной розацеа. В патогенезе пустулезной и глазной розацеа имеет этиологическое значение эпидермальный стафилококк, что, возможно, связано с реализацией его патогенных свойств из-за повышения температуры лица вследствие расширения сосудов. Обсуждается также взаимосвязь розацеа с Helicobacter pylori.
1.3 Эпидемиология
Заболевание чаще развивается у лиц женского пола в возрасте 30-50 лет, имеющих определенную генетическую предрасположенность к транзиторному покраснению кожи лица, реже – шеи и, так называемой, зоны «декольте». Считают, что дерматозу чаще подвержены лица 1 и 2 фототипов, однако заболевание может встречаться при любом фототипе кожи. В странах Европы заболеваемость розацеа составляет от 1,5% до 10%.
1.4 Кодирование по МКБ 10
L71.1 – Ринофима;
L71.8 – Другой вид розацеа;
L71.9 – Розацеа неуточненного вида.
1.5 Классификация
Выделяют 4 основных подтипа (субтипа) розацеа (соответствующих эритематозной, папулопустулезной, гипертрофической стадиям и офтальморозацеа в прежних классификациях) и один вариант – гранулематозную розацеа.
Подтипы розацеа:
1.6. Клиническая картина
Течение заболевания хроническое, с выраженной стадийностью клинических проявлений. Высыпания, как правило, локализуются на коже лица и располагаются преимущественно центральной его части.
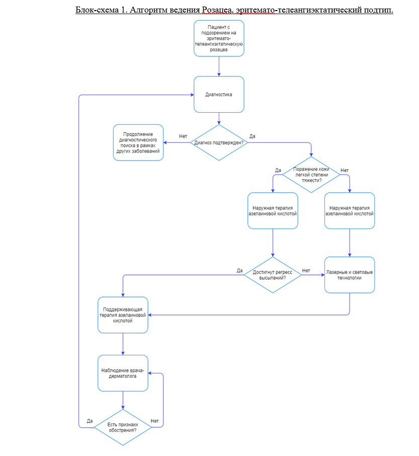
Эритематозно-телеангиэктатический подтип розацеа характеризуется возникновением сначала транзиторной, а затем – стойкой эритемы. Характерно усиление транзиторной эритемы приливами. Цвет эритемы может варьировать от ярко-розового до синюшно-красного, в зависимости от продолжительности болезни. На фоне эритемы постепенно формируются телеангиэктазии в области щек и крыльев носа и отечность кожи. Большая часть пациентов предъявляет жалобы на ощущения жжения и покалывания в области эритемы. Характерна повышенная чувствительность кожи к наружным препаратам и ультрафиолетовому облучению.
Папуло-пустулезный подтип также характеризуется эритемой и телеангиэктазиями, которые выражены меньше, чем при I подтипе. Приливы не характерны. Обнаруживают полушаровидные ярко-красного цвета милиарные папулы, а также акнеиформные папуло-пустулы, склонные к слиянию в бляшки. Высыпания безболезненные при пальпации, они характеризуются яркой красной окраской и перифолликулярным расположением. Шелушение обычно отсутствует. Возможно формирование стойкого отека в участках распространенной эритемы, что чаще встречается у мужчин.
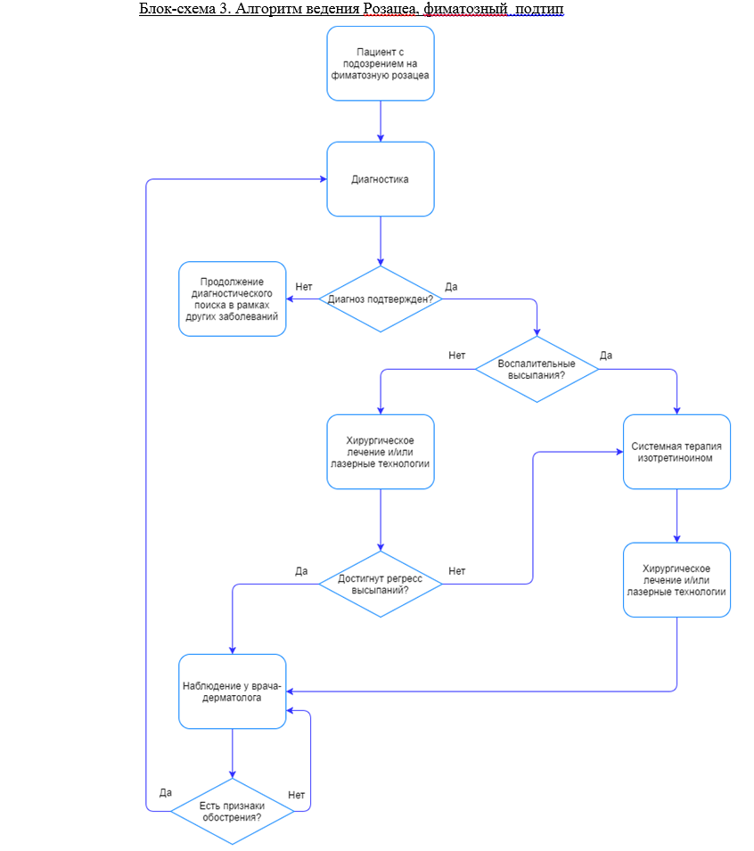
Фиматозный, или гипертрофический тип характеризуется значительным утолщением ткани и неравномерной бугристостью поверхности кожи носа (ринофима), реже – подбородка (гнатофима), лба (метафима), ушных раковин (отофима) или век (блефарофима).
Глазной подтип, или офтальморозацеа. Выявляют телеангиэктазии в области конъюнктивы и ресничного края века. Клиническую картину часто сопровождают рецидивирующие халязион и мейбомиит. Офтальморозацеа может иногда осложняться кератитом, склеритом и иритом. Глазные симптомы сопровождают кожные проявления, но в ряде случаев могут опережать кожную симптоматику. Пациенты предъявляют жалобы на жжение, зуд, светобоязнь, ощущение инородного тела, а также покраснение глаз.
Гранулематозная розацеа. Характеризуется плотными, желтоватыми, коричневатыми или красноватыми папулами, размером 2-4 мм в диаметре, которые после разрешения могут оставлять рубчики. Эритема при этом варианте выражена существенно меньше, чем при классической розацеа. Преимущественная локализация – щеки и периорифициальная область. При диаскопии папулы приобретают желтоватый цвет (положительный симптом «яблочного желе»).
2. Диагностика
2.1 Жалобы и анамнез
Эритемато-телеангиэктатический подтип:
Фиматозный, или гипертрофический, подтип: появление неровной поверхности кожи носа, реже – лба, подбородка, ушных раковин, век.
Окулярный подтип, или офтальморозацеа:
Гранулематозная розацеа:
2.2 Физикальное обследование
Эритемато-телеангиэктатический подтип.
-
Возникновение транзиторной, усиливающейся приливами, а затем превращающейся в стойкую, эритемой, локализующуюся преимущественно на щеках и боковых поверхностях носа (центрофациальная эритема).
-
Цвет эритемы варьирует от ярко-розового до синюшно-красного в зависимости от продолжительности болезни.
-
Телеангиэктазии различного диаметра на фоне эритемы и отечность кожи.
Папулопустулезный подтип.
-
Эритема, локализующаяся преимущественно на щеках и боковых поверхностях носа (центрофациальная эритема) различной степени выраженности
-
Цвет эритемы варьирует от ярко-розового до синюшно-красного в зависимости от продолжительности болезни.
-
Перифолликулярные папулы ярко-красной окраски на фоне эритема.
-
Отдельные папулы могут быть увенчаны небольшой округлой пустулой.
-
Возможен стойкий отек по месту распространенной эритемы (чаще встречается у мужчин).
Фиматозный, или гипертрофический, подтип.
Расширенные устья сально-волосяного аппарата;
Окулярный подтип, или офтальморозацеа.
Гранулематозная розацеа.
-
Эритема лица, выраженная существенно меньше, чем при классической розацеа или совсем незначительная.
-
Плотные, желтые, коричневатые или красные папулы, которые по разрешении могут оставлять рубцы, локализующиеся преимущественно в области щек и периорифициально.
-
Размеры папул варьируют, однако у одного больного они одинаковы.
-
При диаскопии: папулы, располагающиеся на фоне эритемы, имеют желтоватое окрашивание.
Для практической работы также важно определять тяжесть течения каждого из подтипов (таблицы 1-4) [1-3].
Единственным критерием диагностики розацеа является стойкая эритема центральной части лица, существующая в течение как минимум 3 месяцев, без поражения периокулярных участков. Такие симптомы, как приливы, папулы, пустулы и телеангиэктазии являются дополнительными признаками, не обязательными для постановки диагноза.
Признаки клинической прогрессии розацеа (Berth-Jones J., 2004):
Таблица 1.
Характеристика тяжести течения эритемато-телеангиэктатического подтипа
Клинические проявления |
Легкое течение |
Среднетяжелое течение |
Тяжелое течение |
Эритема |
Незначительная, сначала нестойкая, позднее - стойкая |
Умеренная стойкая |
Выраженная |
Приливы (эпизоды внезапного покраснения) |
Редкие |
Частые |
Частые продолжительные |
Телеангиэктазии |
Мелкие, едва заметные |
Заметные |
Множественные заметные |
Таблица 2. Характеристика тяжести течения папулопустулезного подтипа
| Легкое течение | Среднетяжелое течение | Тяжелое течение |
|---|---|---|
Малое количество папул/пустул |
Умеренное количество папул/пустул |
Множественные папулы/пустулы, могут сливаться в бляшки |
Таблица 3. Характеристика тяжести течения фиматозного подтипа
Легкое течение |
Среднетяжелое течение |
Тяжелое течение |
Легкая эритема Незначительный отек Расширенные устья сально-волосяного аппарата («поры») |
Умеренная эритема Умеренный отек и увеличение носа Умеренная гиперплазия тканей носа |
Выраженная эритема Выраженное увеличение носа Значительное разрастание тканей носа |
Таблица 4. Характеристика тяжести течения окулярного подтипа
Легкое течение |
Среднетяжелое течение |
Тяжелое течение |
Незначительные сухость / зуд Незначительная конъюнктивальная инъекция |
Жжение/пощипывание Блефарит, халазион или гордеолум Умеренная конъюнктивальная инъекция |
Боль/светобоязнь Выраженный блефарит, эписклерит Конъюнктивальная и перикорнеальная инъекция |
2.3 Лабораторная диагностика
Уровень убедительности рекомендаций D (уровень достоверности доказательств – 4)
Уровень убедительности рекомендаций D (уровень достоверности доказательств – 3)
2.4 Инструментальная диагностика
Не применяется.
2.5 Иная диагностика
Уровень убедительности рекомендаций D (уровень достоверности доказательств – 3)
3. Лечение
3.1 Консервативное лечение
-
Рекомендуются для лечения эритемато-телеангиэктатического, папуло-пустулезного, глазного подтипов и гранулематозной розацеа антибактериальные препараты:
доксициклин** (препарат выбора) 100-200 мг в сутки перорально в течение 14-21 дней, поддерживающая доза - 100 мг в сутки в течение до 12 недель
или
кларитромицин** (альтернативный препарат) 500 мг в сутки перорально в течение 14-21 дней (возможно до 28 дней) [19-22, 39-42].
Уровень убедительности рекомендаций А (уровень достоверности доказательств 1+)
-
Рекомендуются для лечения эритемато-телеангиэктатического, папуло-пустулезного, глазного подтипов и гранулематозной розацеа препараты группы 5-нитроимидазолов (альтернативные препараты при непереносимости или неэффективности антибактериальной терапии):
метронидазол** 1,0 - 1,5 г в сутки перорально в течение 4-6 недель (возможно до 8 недель)
или
орнидазол 0,5 г в сутки перорально в течение 10 дней [18, 23, 24, 43]
Уровень убедительности рекомендаций D (уровень достоверности доказательств 3)
-
Рекомендуются для лечения эритемато-телеангиэктатического, папуло-пустулезного, глазного подтипов и гранулематозной розацеа системные ретиноиды (при тяжелой, резистентной к лечению розацеа):
изотретиноин 0,1-0,3 мг на кг массы тела перорально 1 раз в сутки после еды в течение 4-6 месяцев [17, 25, 26, 44, 45].
Уровень убедительности рекомендаций C (уровень достоверности доказательств 2+)
Комментарии: Перед назначением препарата и на протяжении всего курса лечения обязателен ежемесячный контроль биохимических показателей крови (общий билирубин, АЛТ, АСТ, триглицериды, общий холестерин, глюкоза, креатинин, щелочная фосфатаза).
Препарат является потенциальным тератогеном и обладает побочными эффектами. Имеющиеся данные по безопасности изотретиноина позволили сформулировать следующие основные положения: 16-24-недельный курс лечения изотретиноином обычно хорошо переносится и безопасен; побочные явления со стороны кожи и слизистых оболочек возникают часто, являются обратимыми, хорошо поддаются увлажняющей местной терапии и не требуют отмены препарата; побочные эффекты со стороны костно-мышечной системы являются редкими; иногда наблюдается небольшие отклонения при лабораторных исследованиях, не требующие отмены препарата. Показатели функции печени и липидного обмена необходимо анализировать через 2-4 недели; контрацептивный период после лечения составляет 1 месяц [26].
-
Рекомендуется при эритемато-телеангиэктаической розацеа лицам в возрасте старше 40 лет, с частыми обострениями заболевания или у которых базовый кровоток в области розацеа и непораженной кожи лица изначально выше нормальных показателей
белладонны алкалоиды + фенобарбитал + эрготамин по 1 таблетке перорально 2 раза в сутки в течение 4 недель.
Уровень убедительности рекомендаций D (уровень достоверности доказательств 4)
-
Рекомендуется при эритемато-телеангиэктатической розацеа лицам моложе 40 лет
ксантинола никотинат 300 мг перорально 2 раза в сутки в течение 4 недель [27].
Уровень убедительности рекомендаций D (уровень достоверности доказательств 4)
-
Рекомендуется наружная терапия:
метронидазол**, гель 0,75%, крем 1% наносят на предварительно очищенную кожу тонким слоем 2 раза в сутки, утром и вечером, в течение 3-9 недель. [2, 16, 17, 28-32, 46-48].
Уровень убедительности рекомендаций A (уровень достоверности доказательств 1+)
Комментарии: При необходимости накладывают окклюзионную повязку. Нанесение крема и геля можно чередовать. Средняя продолжительность лечения составляет 3-4 месяца.
азелаиновая кислота**, крем 15%, гель наносят на все пораженные участки кожи и слегка втирают 2 раза в сутки (утром и вечером). [1-3, 16-17, 33-35, 48-51].
Уровень убедительности рекомендаций A (уровень достоверности доказательств 1+)
Комментарии: Приблизительно 2,5 см крема достаточно для всей поверхности лица. Улучшение обычно наблюдается через 4 недели лечения. Однако для достижения лучших результатов рекомендуется продолжить применение препарата в течение нескольких месяцев.
клиндамицина фосфат, гель 1%
или
клиндамицина гидрохлорид, раствор для наружного применения 1%. Тонкий слой геля или раствора наносят на пораженную область кожи, предварительно очищенную и сухую, 2 раза в день. Курс лечения не более 6–8 недель [2, 17, 20, 52-53].
Уровень убедительности рекомендаций C (уровень достоверности доказательств 2+)
такролимус**, мазь 0,03%, 0,1 % наносят тонким слоем на пораженные участки кожи [2, 17].
Уровень убедительности рекомендаций D (уровень достоверности доказательств 3)
Комментарии: Такролимус при папулопустулезной розацеа приводит к уменьшению эритемы, но не папулопустулезных высыпаний: 0,03 % или 0,1 % такролимус в виде мази, а также 1% пимекролимус в виде крема эффективны при стероидной зависимости.
Лечение необходимо начинать с применения мази 0,1% 2 раза в сутки и продолжать до полного очищения очагов поражения. По мере улучшения состояния кожи уменьшают частоту нанесения мази или переходят на использование мази 0,03%. Как правило, улучшение наблюдается в течение одной недели с момента начала терапии. В случае повторного возникновения симптомов заболевания следует возобновить лечение с использованием мази 0,1% 2 раза в сутки. По мере улучшения состояния кожи следует снизить частоту применения препарата, либо использовать мазь 0,03%.Если признаки улучшения на фоне терапии отсутствуют в течение двух недель, следует рассмотреть вопрос о смене терапевтической тактики.
или
пимекролимус**, крем 1%.
Уровень убедительности рекомендаций D (уровень достоверности доказательств 3)
Комментарии: Крем наносят тонким слоем на пораженную поверхность 2 раза в сутки и осторожно втирают до полного впитывания. Препарат следует применять 2 раза в сутки. Смягчающие средства можно применять сразу после нанесения крема. Однако после водных процедур смягчающие средства следует применять перед нанесением крема.
бензоилпероксид, 2,5-5-10% гель равномерно наносить на пораженную поверхность 2 раза в сутки (утром и вечером) на чистую сухую кожу. Терапевтический эффект развивается после 4 недель лечения, стойкое улучшение после 3-х месячного курса лечения [2, 17].
Уровень убедительности рекомендаций D (уровень достоверности доказательств 4)
-
Рекомендуются для лечения фиматозного подтипа розацеа системные ретиноиды (при начальных проявлениях фиматозного подтипа):
изотретиноин 0,1-0,3 мг на кг массы тела перорально 1 раз в сутки после еды в течение 4-6 месяцев [17, 25, 26, 44, 45].
Уровень убедительности рекомендаций C (уровень достоверности доказательств 2+)
Комментрарии: В основе лечебных мероприятий лежит обеспечение адекватного ежедневного ухода за кожей и солнцезащитных средств [1, 18].
Наружное лечение является предпочтительным для всех типов розацеа, за исключением гипертрофического, при котором наиболее эффективными оказываются хирургическое лечение и системные синтетические ретиноиды.
3.2 Хирургическое лечение
Уровень убедительности рекомендаций C (уровень достоверности доказательств 2+)
3.3 Иное лечение
источники некогерентного интенсивного светового излучения (IPL) и диодные, калий-титанил-фосфатный (КТР), александритовые, и, наиболее современные, длинноимпульсные неодимовые лазеры на аллюмо-итриевом гранате (Nd:YAG-лазеры) [1, 17, 56-58].
Уровень убедительности рекомендаций D (уровень достоверности доказательств 4)
метод микротоковой терапии. Процедуру проводят в режиме лимфодренажа, 2-3 раза в неделю, на курс 10 процедур [16, 18].
Уровень убедительности рекомендаций D (уровень достоверности доказательств 4)
криотерапия, которая может оказывать противовоспалительное, сосудосуживающее, антидемодекозное действие. Процедуру проводят 2-3 раза в неделю, на курс 10 процедур [18].
Уровень убедительности рекомендаций D (уровень достоверности доказательств 4)
4. Реабилитация
Не применяется.
5. Профилактика
Профилактика обострений розацеа заключается в ограничении/ исключении воздействия триггерных факторов: метеорологических факторов, инсоляции, продуктов питания, напитков и фармакологических препаратов, индуцирующих эритему лица, агрессивных косметологических процедур (физические и химические пилинги, дермабразия, растирающие процедуры, термоактивные маски и др.)
Пациентам рекомендуется бережный уход за кожей с использованием мягкого очищения, увлажняющих и фотопротективных средств, предназначенных для чувствительной кожи [16, 18]. Показана поддерживающая терапия наружным метронидазолом или азелаиновой кислотой [54, 55]. Важную роль играет лечение сопутствующей эндокринной патологии и заболеваний желудочно-кишечного тракта [16, 18].
-
Рекомендуется с целью профилактики рецидивов розацеа поддерживающая терапия:
метронидазол, гель 0,75% 1-2 раза в день наружно в течение не менее 6 месяцев [54]
Уровень убедительности рекомендаций D (уровень достоверности доказательств – 3)
или
азелаиновая кислота, гель 15% 1-2 раза в день наружно в течение не менее 6 месяцев [55]
Уровень убедительности рекомендаций D (уровень достоверности доказательств – 3)
При отсутствии эффекта от наружной терапии при тяжелом течении розацеа показана системная терапия тетрациклинами или изотретиноином.
Критерии оценки качества медицинской помощи
| №№ | Критерии качества | Уровень достоверности доказательств | Уровень убедительности доказательств |
|---|---|---|---|
1 |
Выполнено подтверждение диагноза гранулематозной розацеа патоморфологическим методом исследования |
3 |
D |
2 |
Проведена топическая терапия азелаиновой кислотой при эритемато-телеангиэктатическом подтипе розацеа |
1+ |
A |
3 |
Проведена терапия топической азелаиновой кислотой или топическим метронидазолом в сочетании с системными тетрациклинами при папулопустулезном подтипе розацеа от легкой до умеренной тяжести |
1+, 3 |
A, D |
4 |
Проведена терапия системным изотретиноином при тяжелом течении папулопустулезного подтипа розацеа |
2+ |
C |
5 |
Проведена поддерживающая терапия топическим метронидазолом или азелаиновой кислотой после окончания курса лечения эритемато-телеангиэктатического и папулопустулезного подтипов розацеа |
3 |
D |
6 |
Достигнуто снижение тяжести эритемато-телеангиэктатического подтипа розацеа к моменту окончания курса терапии |
4 |
D |
7 |
Достигнуто снижение тяжести папулопустулезного подтипа розацеа к моменту окончания курса терапии |
4 |
D |
Список литературы
-
Elewsky B, Draelos Z, Dreno B. Rosacea – global diversity and optimized outcome: proposed international consensus from the Rosace| International Expert Group. JEADV 2011;25:188-200
-
Crawford GH, Pelle MT, James WD. Rosacea: I. Etiology, pathogenesis, and subtype classification. J Am Acad Dermatol. 2004 Sep;51(3):327-41.
-
Powell FC. Rosacea. N Engl J Med 2005; 352: 793–803. 2 Baldwin HE. Systemic therapy for rosacea. Skin Therapy Lett 2007; 12: 1–5, 9.
-
Garnis-Jones S. Psychological aspects of rosacea. J Cutan Med Surg 1998; 2 (Suppl. 4): 4–9.
-
Berg M, Liden S. An epidemiological study of rosacea. Acta Derm Venereol 1989; 69: 419–423.
-
Lacey N, Delaney S, Kavanagh K et al. Mite related bacterial antigens stimulate inflammatory cells in rosacea. Br J Dermatol 2007;157: 474-481.
-
Frank S et al. Regulation of VEGF expression in cultured keratrinocytes. Implications for normal and impaired wound healing. J. Biol. Chem. 1995; 270: 12607 – 12613
-
Gomaa A, Yaar M, Eyada M et al. Lymphahgiogenesis and angiogenesis in non-phymatosis rosacea. J Cutan Pathol 2007;34:748-753.
-
Whitfeld M, Gunasingam N, Leow L et al. Staphylococcus epidermidis: a possible role in thye pustules of rosacea. J Am Acad Dermatol 2011;64:49-59.
-
Moran A.P.Patogenic properties of Helicobakter pylori. Scan.J. Gastroenterol. -1996;. 31; 215; 22-31.
-
Wolf R. Acne rosacea and Helycobacter pylori betrothed .Int.J.Dermatol. 1996;35;4;: 302 – 303.
-
Rebora A., Drago F., Parodi A. May Helicobacter pylori be important for dermatologist. Dermatology 1995; 191; 6 - 8.
-
Diaz C., Oсallaghan C.J., Khan A., Ilchyshyn A. Rosacea: a cutaneous marker of Helicjbacter pylori infection? Result of a pylot studi. Act| Derm. Venerol. 2003; 4: 282 – 286
-
Bamford J. Rosacea: current thouthts on origin. Semin Cutan Med Surg 2001;20:199-206. Zuber T.Rosacea.Prim Care 2000;27:309-318.
-
Wilkin J., Dahl M., Detmar M., Drake L. et al. Standard classification of rosacea: Report of the National Rosacea Society Expert Committee on the Classification and Staging of Rosacea. J Am Acad Dermatol. 2002 Apr;46(4):584-7.
-
Самцов А.В. Акне и акнеиформные дерматозы. Монография – М.: OOO «ЮТКОМ», 2009. – 208 с.: ил.
-
Руководство по дерматокосметологии / Под ред. Аравийской Е.Р.и Соколовского Е.В.. – CПб.: ООО «Издательство Фолиант:», 2008. – 632 с.
-
van Zuuren EJ, Graber MA, Hollis S et al. Interventions for rosace| Cochrane Database Syst Rev 2005; Jul 20: CD003262.
-
Del Rosso JQ, Gallo RL, Tanghetti E, Webster G, Thiboutot D. An evaluation of potential correlations between pathophysiologic mechanisms, clinical manifestations, and management of rosacea. Cutis. 2013 Mar;91(3 Suppl):1-8
-
Sneddon I. A clinical trial of tetracycline in rosacea. Br J Dermatol 1966; 78: 649–653.
-
Thilboutot D. Efficasy and safety of subantimicrobial-dose doxycycline for the threatment of rosacea J. Am. Acad. Dermatol. 2005; 52: 3-P 17.
-
Saihan EM, Burton JL. A double-blind trial of metronidazole versus oxytetracycline therapy for rosacea. Br J Dermatol 1980; 102: 443–445.
-
Pye RJ, Burton JL. Treatment of rosacea by metronidazole. Lancet 1976; 1: 1211–1212.
-
Rademaker M. Isotretinoin: dose, duration and relapse. What does 30 years of usage tell us? Australas J Dermatol. 2013 Aug;54(3):157-62.
-
Gollnick H, Blume-Peytavi U, Szabó EL, Meyer KG et al. Systemic isotretinoin in the treatment of rosacea - doxycycline- and placebo-controlled, randomized clinical study. J Dtsch Dermatol Ges. 2010 Jul;8(7):505-15.
-
Панкина Е.С. Нарушения микроциркуляции кожи лица при розацеа и методы их коррекции. Автореф канд дис СПб,2008, 20 c.
-
Nielsen PG. A double-blind study of I% metronidazole cream versus systemic oxytetracycline therapy for rosacea. Br J Dermatol. 1983 Jul;109(1):63-5.
-
Nielsen PG. Treatment of rosacea with i% metronidazole cream. A double-blind study. Br J Dermatol. 1983 Mar;108(3):327-32.
-
Gupta AK, Chaudhry M. Topical metronidazole for rosacea. Skin Therapy Lett. 2002 Jan; 7(1):1-3, 6.
-
Tan JK, Girard C, Krol A, Murray HE, Papp KA, Poulin Y, Chin DA, Jeandupeux D. Randomized placebo-controlled trial of metronidazole 1% cream with sunscreen SPF 15 in treatment of rosacea. J Cutan Med Surg. 2002 Nov-Dec; 6(6):529-34
-
Wagner N., Berthaud C., Laffet G., Caron J.-C. Differential penetration of skin by topical metronidazole formulations. Advances in therapy, 1998:4: 197-205.
-
Gupta A. and Gover M. Azelaic acid (15% gel) in the treatment of acne rosacea Int. J. of Dermatol. 2007; 1-6.
-
Liu S et al. Azelaic acid in the treatment of papulopustular rosacea. Arch. Dermatol. 2006; 142: 1047-1052.
-
Gollnick H. and Layton A. Azelaic acid 15% gel in the treatment of rosacea. Expert Opin Pharmacother 2008, 9(15): 2699-2706.
-
Tan SR, Tope WD. Pulsed dye laser treatment of rosacea improves erythema, symptomatology, and quality of life. J Am Acad Dermatol 2004; 51: 592–599.
-
Railan D, Parlette EC, Uebelhoer NS et al. Laser treatment of vascular lesions. Clin Dermatol 2006; 24: 8–15.
-
Schroeter CA, Haaf-von Below S, Neumann HA. Effective treatment of rosacea using intense pulsed light systems. Dermatol Surg 2005; 31: 1285–1289.
-
Marks R., Ellis J. Comparative effectiveness of tetracycline and ampicillinin rosacea. Lancet 1971; 2: 1049–1052.
-
Bartholomew RS, Reid BJ, Cheesebrough MJ, MacDonald M, Galloway NR. Oxytetracycline in the treatment of ocular rosacea: a double-blind trial. Br J Ophthalmol 1982; 66: 386–388.
-
Berman B, Perez O, Zell D. Update on rosacea and anti-inflammatorydose doxycycline. Drugs Today (Barc) 2007; 43: 27–34.
-
Del Rosso JQ, Webster GF, Jackson M et al. Two randomized phase III clinical trials evaluating anti-inflammatory dose doxycycline (40-mg doxycycline, USP capsules) administered once daily for treatment of rosacea. J Am Acad Dermatol 2007; 56: 791–802.
-
Baldwin HE. Systemic therapy for rosacea. Skin Therapy Lett 2007; 12: 1–5, 9.
-
Hofer T. Continuous ‘microdose’ isotretinoin in adult recalcitrant rosacea. Clin Exp Dermatol 2004; 29: 204–205.
-
Gollnick H. Optimal Isotretinoin Dosing for Rosacea, 18th Congress of the European Academy of Dermatology and Venereology, Berlin 2009.
-
Dahl MV , Jarratt M , Kaplan D et al. Once-daily topical metronidazole cream formulations in the treatment of the papules and pustules of rosacea. J Am Acad Dermatol 2001 ; 45 :723 – 30 .
-
Yoo J , Reid DC , Kimball AB . Metronidazole in the treatment of rosacea: do formulation, dosing, and concentration matter ? J Drugs Dermatol 2006 ; 5 : 317 – 9.
-
Maddin S . A comparison of topical azelaic acid 20 % cream and topical metronidazole 0.75 % cream in the treatment of patients with papulopustular rosacea . J Am Acad Dermatol 1999 ; 40 : 961 – 5.
-
Bjerke R, Fyrand O, Graupe K. Double-blind comparison of azelaic acid 20% cream and its vehicle in treatment of papulo-pustular rosacea. Acta Derm Venereol. 1999 Nov;79(6):456-9.
-
Elewski BE, Fleischer AB Jr, Pariser DM. A comparison of 15% azelaic acid gel and 0.75% metronidazole gel in the topical treatment of papulopustular rosacea: results of a randomized trial. Arch Dermatol. 2003 Nov;139(11):1444-50.
-
Frampton JE, Wagstaff AJ. Azelaic acid 15% gel: in the treatment of papulopustular rosacea. Am J Clin Dermatol. 2004;5(1):57-64.
-
Wilkin JK. Treatment of rosacea: topical clindamycin versus oral tetracycline. Int J Dermatol 1993; 32: 65–67.
-
Breneman D, Savin R, VandePol C et al. Double-blind, randomized, vehicle-controlled clinical trial of once daily benzoyl peroxide ⁄ clindamycin topical gel in the treatment of patients with moderate to severe rosacea. Int J Dermatol 2004; 43: 381–387.
-
Dahl MV, Katz HI, Krueger GG, Millikan LE, Odom RB et al. Topical metronidazole maintains remissions of rosacea. Arch Dermatol. 1998 Jun;134(6):679-83.
-
Thiboutot DM, Fleischer AB, Del Rosso JQ, Rich P. et al. A multicenter study of topical azelaic acid 15% gel in combination with oral doxycycline as initial therapy and azelaic acid 15% gel as maintenance monotherapy. J Drugs Dermatol. 2009 Jul;8(7):639-48.
-
Say E.M., Okan G., Gökdemir G. Treatment Outcomes of long-pulsed Nd:YAG laser for two different sybtypes of rosacea. J Clin Aesthet Dermatol. 2015 Sep;8(9):16-20.
-
Railan Railan D1, Parlette EC, Uebelhoer NS, Rohrer TE. Laser treatment of vascular lesions. Clin Dermatol 2006; 24: 8–15.
-
Micali G, Gerber PA, Lacarrubba F, Schäfer G. Improving treatment of Erythematoteleangiectatic rosacea with laser and/or topical therapy through enhanced discrimination of its clinical features. J Clin Aesthet Dermatol. 2016 Jul;9(7):30-9.
Приложение А
Приложение А1. Состав рабочей группы
-
Кубанова Анна Алексеевна – академик РАН, доктор медицинских наук, профессор, Президент Российского общества дерматовенерологов и косметологов.
-
Кубанов Алексей Алексеевич – доктор медицинских наук, профессор, член Российского общества дерматовенерологов и косметологов.
-
Самцов Алексей Викторович – доктор медицинских наук, профессор, член Российского общества дерматовенерологов и косметологов.
-
Аравийская Елена Роальдовна – доктор медицинских наук, профессор, член Российского общества дерматовенерологов и косметологов.
Приложение А2. Методология разработки клинических рекомендаций
Целевая аудитория клинических рекомендаций:
Таблица П1- Уровни достоверности доказательств
Уровни достоверности доказательств |
Описание |
1++ |
Мета-анализы высокого качества, систематические обзоры рандомизированных контролируемых исследований (РКИ) или РКИ с очень низким риском систематических ошибок |
1+ |
Качественно проведенные мета-анализы, систематические, или РКИ с низким риском систематических ошибок |
1- |
Мета-анализы, систематические, или РКИ с высоким риском систематических ошибок |
2++ |
Высококачественные систематические обзоры исследований случай-контроль или когортных исследований. Высококачественные обзоры исследований случай-контроль или когортных исследований с очень низким риском эффектов смешивания или систематических ошибок и средней вероятностью причинной взаимосвязи |
2+ |
Хорошо проведенные исследования случай-контроль или когортные исследования со средним риском эффектов смешивания или систематических ошибок и средней вероятностью причинной взаимосвязи |
2- |
Исследования случай-контроль или когортные исследования с высоким риском эффектов смешивания или систематических ошибок и средней вероятностью причинной взаимосвязи |
3 |
Неаналитические исследования (например, описания случаев, серий случаев) |
4 |
Мнение экспертов |
Таблица П2 – Уровни убедительности рекомендаций
| Уровень убедительности доказательств | Характеристика показателя |
|---|---|
А |
По меньшей мере один мета-анализ, систематический обзор или РКИ, оцененные как 1+, напрямую применимые к целевой популяции и демонстрирующие устойчивость результатов или группа доказательств, включающая результаты исследований, оцененные как 1, напрямую применимые к целевой популяции и демонстрирующие общую устойчивость результатов |
В |
Группа доказательств, включающая результаты исследований, оцененные как 2, напрямую применимые к целевой популяции и демонстрирующие общую устойчивость результатов или экстраполированные доказательства из исследований, оцененных как 1 или 1+ |
С |
Группа доказательств, включающая результаты исследований, оцененные как 2+, напрямую применимые к целевой популяции и демонстрирующие общую устойчивость результатов; или экстраполированные доказательства из исследований, оцененных как 2++ |
D |
Доказательства уровня 3 или 4; или экстраполированные доказательства из исследований, оцененных как 2+ |
Порядок обновления клинических рекомендаций
Рекомендации в предварительной версии рецензируются независимыми экспертами. Комментарии, полученные от экспертов, систематизируются и обсуждаются членами рабочей группы. Вносимые в результате этого изменения в рекомендации или причины отказа от внесения изменений регистрируются.
Предварительная версия рекомендаций выставляется для обсуждения на сайте ФГБУ «Государственный научный центр дерматовенерологии и косметологии» Минздрава России для того, чтобы лица, не участвующие в разработке рекомендаций, имели возможность принять участие в обсуждении и совершенствовании рекомендаций.
Для окончательной редакции и контроля качества рекомендации повторно анализируются членами рабочей группы.
Приложение А3. Связанные документы
Данные клинические рекомендации разработаны с учётом следующих нормативно-правовых документов:
Приложение В. Информация для пациентов
-
С целью предупреждения усиления выраженности эритемы и приливов показан бережный уход за кожей с использованием спецализированных средств, адаптировнных для чувствительной кожи.
-
С целью предупреждения обострения розацеа пациентам следует избегать провоцирующих факторов: воздействия низких и высоких температур, алкоголя, острой пищи и психоэмоционального напряжения.
-
Пациентам с розацеа не показано естественное ультрафиолетовое облучение, а также пребывание в солярии. Показано использование солнцезащитного продукта, адаптированного для чувствительной кожи.
-
С целью предупреждения рецидивов после окончания основного курса лечения необходимо получать поддерживающую терапию.


