
Клинические рекомендации
Неходжкинские лимфомы у детей
Ключевые слова
Неходжкинские лимфомы
Лимфопролиферативные заболевания
Классификация Всемирной Организации Здравоохранения (ВОЗ) 2008
Стадирование
Полихимиотерапия
Иммунохимиотерапия
Иммуногистотипирование
Список сокращений
НХЛ - Неходжкинские лимфомы
ПТКЛН - периферическая Т-клеточная лимфома, неспецифицированная
АИТЛ - ангиоиммунобластная Т-клеточная лимфома
АККЛ - анапластическая крупноклеточная лимфома
EATL (Enteropathy-Associated T-Cell Lymphoma) – Т-клеточная лимфома, ассоциированная с энтеропатией
АЛК – киназа анапластических лимфом
ВОЗ – Всемирная Организация Здравоохранения
ПЭТ- позитронно-эмиссионная томография
ТКЛ – Т-клеточные лимфомы
ДВКЛ – диффузная В-крупноклеточная лимфома
Термины и определения
Неходжкинские лимфомы (НХЛ) - системные злокачественные опухоли иммунной системы из клеток внекостномозговой лимфоидной ткани различной гистогенетической принадлежности и степени дифференцировки
Полная ремиссия (ПР) – отсутствие каких-либо проявлений заболевания – локальных и системных – после проведения полного физикального, инструментального и лабораторного обследования (включая к.м. и ликвор)
Неполная ремиссия (НР) отсутствие симптомов НХЛ и уменьшение на 50% размеров первичной опухоли и числа бластных клеток в к.м.
Отсутствие ответа – нет изменений размеров опухоли или бластной инфильтрации к.м.
Прогрессия – увеличение на 25% любого из очагов поражения, появление новых или возобновление инициально имевшихся симптомов заболевания
Рецидив – появление любых симптомов болезни или опухолевых инфильтратов любой локализации после достижения ПР
Рефрактерность – наличие остаточной массы (инфильтраты) при контроле с использованием КТ с контрастированием/МРТ, ПЭТ - по завершении 2-х линий ИХТ и методов клеточной терапии, подтвержденной исследованием субстрата, полученного в результате вторичной биопсии (SLO). индукционной терапии; согласно критериям протокола BFM 90 для B-NHL индукция включает 3 курса ПХТ (АА, ВВ и - в случае неполного сокращения опухоли – СС. Смотреть!
1. Краткая информация
1.1 Определение
Неходжкинские лимфомы (НХЛ) - системные злокачественные опухоли иммунной системы из клеток внекостномозговой лимфоидной ткани различной гистогенетической принадлежности и степени дифференцировки [2,3,4]
1.2 Этиология и патогенез
Детские неходжкинские лимфомы (НХЛ) относятся к высоко злокачественным первично генерализованным опухолям, онтогенетически происходящим из лимфоидных клеток посткостномозговых стадий дифференцировки.
Согласно классификации опухолей гемопоэтической и лимфоидной тканей, принятой Всемирной Организацией Здравоохранения (ВОЗ) в 2008 г., НХЛ подразделяют на В- и Т/НК – клеточные и, в зависимости от уровня дифференцировки образующих их клеток, на опухоли из клеток-предшественников (лимфобластные - ЛБЛ), находящихся на ранних стадиях дифференцировки, и периферические или зрелоклеточные (mature), из клеток, находящихся на поздних стадиях развития [1].
Более 95% лимфом у детей и подростков составляют высоко злокачественные опухоли с диффузной гистологической структурой и высокой способностью к пролиферации, что обусловливает их исключительно быстрый рост. Практически все лимфомы в этом возрасте являются первично генерализованными с вовлечением в процесс костного мозга (КМ) и центральной нервной системы (ЦНС).Характерна высокая частота экстранодальных локализаций. Независимо от клинического оформления при выявлении в костном мозге более 25% опухолевых клеток (лимфобластов в случаях НХЛ из предшественников) заболевание определяется как острый лейкоз (ОЛЛ), при морфологии L3 (по ФАБ – классификации) как В-клеточный острый лейкоз (В-ОЛ или лейкоз Бёркитта).
1.3 Эпидемиология
Среди злокачественных опухолей у детей НХЛ составляют 5-7%, у подростков старше 15 лет - до 10%. Распространенность НХЛ у детей и подростков до 18 лет в странах Европы и Северной Америки составляет от 0,6 до 1,5 случаев на 100 000. В
России этот показатель, по данным существующей статистики, находится в таких же пределах. Пик заболеваемости приходится на возраст 5-10 лет, дети до 3-х лет болеют НХЛ крайне редко. До 14 лет преобладают мальчики – соотношение мальчики:девочки среди заболевших составляет ~3,5:1, у подростков ~1,5:1 [4]. Основные варианты НХЛ у детей и подростков: из зрелых (mature) В-клеток -50-60% всех лимфом в этой возрастной группе, лимфобластные Т- и В-клеточные из клеток предшественников ( 15-20% и 2-5% соответственно); из зрелых или периферических Т-клеток, самая частая из которых – анапластическая крупноклеточная – составляет 8-12 % всех НХЛ в этом возрасте, другие периферические Т-лимфомы редки (1-2% )[2].
Резко повышен риск заболеть НХЛ у детей с первичными иммунодефицитными состояниями, болезнями нестабильности хромосом, после трансплантации органов и тканей [4].
1.5 Классификация
Основные варианты НХЛ возрастной группы до 18 лет (дети и подростки)
В-клеточные:
Т- клеточные:
2. Диагностика
Уровень убедительности рекомендаций А (уровень достоверности доказательств – 2).
Комментарии: Предположение о наличии у больного детского и подросткового возраста НХЛ означает, что диагностический процесс, включая инвазивные и визуализационные методики, консультации специалистов должны проводиться в срочном режиме до начала противоопухолевой терапии [5].
Имеет целью
- получение и полноценное исследование субстрата опухоли;
- верификацию варианта и стадии НХЛ;
- определение соответствующей диагнозу адекватной противоопухолевой терапии;
- определение необходимости хирургических вмешательств,
- купирование неотложных состояний и определение тактики сопроводительной терапии [6].
Уровень убедительности рекомендаций А (уровень достоверности доказательств – 1)
Комментарии: данные общего анализа крови позволяют судить о выраженности тромбоцитопении и анемии, и необходимости проведения заместительной терапии компонентами крови. Общее количество лейкоцитов и наличие бластных клеток в периферической крови необходимо для последующего стадирования, определения группы риска и назначения адекватной терапии [1-5].
2.1 Жалобы и анамнез
Клинические проявления обусловлены локализацией и массой опухоли: более 50% НХЛ из зрелых В-клеток) инициально локализуются в брюшной полости: илеоцекальная область, аппендикс, восходящая кишка, мезентериальные и другие внутрибрюшные лимфоузлы с соответствующими жалобами, типичными для синдрома острого живота: боли, тошнота и рвота, кишечной непроходимости, острого аппендицита, желудочно-кишечного кровотечения, перфорации кишки. Даже в отсутствии специфического поражения почек у больных лимфомой Беркитта (ЛБ) часто развивается острая почечная недостаточность, обусловленная метаболическими расстройствами (синдром острого лизиса опухоли, СОЛ), что, наряду с инфекционными осложнениями, является основной причиной летального исхода на догоспитальном этапе и в первые дни лечения [5, 6, 9].
Локализация опухоли в средостении и тимусе (20-25% НХЛ детского возраста) наиболее часто присуща Т-ЛБЛ. Типичны нарушения дыхания, навязчивый кашель без признаков воспаления, затруднение дыхания и глотания, иногда потеря голоса. Развивается синдром сдавления верхней полой вены - головные боли, расширение вен и отек шеи, лица. Часто развивается гидроторакс, усиливая симптомы дыхательной недостаточности; выпот в перикард может привести к тампонаде сердца. Быстро присоединяются поражение костного мозга с цитопенией и ЦНС с судорогами, симптомами поражения черепно-мозговых нервов, нарушением сознания. Учитывая быстрый рост опухоли, эти симптомы быстро становятся жизнеугрожающими. Другие инициальные локализации: почки, кости, орбита, кожа, щитовидная и слюнная железы, печень (редко) – сопровождаются соответствующей симптоматикой.
Анамнез недлителен, от нескольких дней до 1-2мес., когда симптоматика развивается стремительно (лимфома Беркитта ), максимально до нескольких месяцев (диффузные В-крупноклеточные и редко - лимфобластные НХЛ). Включает получение данных о характере, времени появления и развития симптомов; расспрос о текущей или проводимой ранее лекарственной терапии, сопутствующих системных заболеваниях и хронической патологии. Важно уточнить, поступил больной из дома или из других лечебных учреждений и. выяснить детали терапии, различных лечебно-диагностических манипуляций, таких как катетеризация, наркоз, интубация, ИВЛ [2,5,9]. Также уточнить семейный анамнез - наличие онкологических, инфекционных и генетических заболеваний у близких родственников, включая информацию о летальности детей раннего возраста.
2.2 Физикальное обследование
Первичный осмотр больного с оценкой клинического статуса, основных жизненных функций, определения роста, веса, состояния органов и систем организма.
Физикальные данные: лихорадка, болевой синдром и симптомы интоксикации, оценка размеров и характеристика всех групп лимфоузлов, наличие костных болей, суставной синдром, нарушения дыхания, увеличение печени и селезенки (указать размеры в см ниже края реберной дуги по среднеключичной линии), состояние яичек, неврологический статус, при выявлении пальпируемой опухоли – её локализацию и характеристики. НХЛ с поражением только периферических лимфатических узлов у детей бывают нечасто (10~12% случаев). Пораженные лимфоузлы имеют различную степень увеличения и плотность, ненапряженные, на ранних стадиях неспаянные с окружающими тканями, расположены асимметрично, с тенденцией к образованию конгломератов, безболезненны, не имеют местной кожной гиперемии, не инволюционируют после курса антибактериальной терапии [2,5].
Поражение центральной нервной системы может быть при любом варианте НХЛ, проявляется головной болью, не связанной с приемом пищи рвотой, обусловленными сдавлением опухолью болевыми симптомами, нарушениями зрения и слуха, развитием парезов и параличей, особенно при внутричерепной и эпидуральной локализации опухоли.
Другие инициальные локализации: почки, кости, орбита, кожа, щитовидная и слюнная железы, печень (редко) – сопровождаются соответствующей симптоматикой [3, 5, 6].
2.3 Лабораторная диагностика
Стандартный комплекс лабораторных анализов инициального обследования всех больных с неходжкинской лимфомой
Уровень убедительности рекомендаций А (уровень достоверности доказательств – 1).
Комментарии: Рекомендуется всем пациентам с НХЛ, прежде всего для дифференциальной диагностики с острыми лейкозами (ОЛ) и другими заболеваниями, сопровождающимися симптомами лимфаденопатии; контроль в процессе лечения
Уровень убедительности рекомендаций А (уровень достоверности доказательств – 1).
Комментарии: рекомендуется всем пациентам с НХЛ для оценки тяжести состояния, выявления синдрома лизиса опухоли и развития острой почечной недостаточности. Необходим для определения характера инициальной неотложной терапии.
Уровень убедительности рекомендаций А (уровень достоверности доказательств – 1).
Уровень убедительности рекомендаций А (уровень достоверности доказательств – 2).
Комментарии: Получение и интерпретацию результатов вышеуказанных анализов следует проводить в срочном режиме.
Специальные лабораторные исследования, рекомендуются при обследовании всех больных НХЛ детского возраста
Уровень убедительности рекомендаций А (уровень достоверности доказательств – 1).
Комментарии: для оценки вовлеченности костного мозга при всех вариантах НХЛ показано проведение пункций из 4-х анатомически различных точек (передние и задние ости подвздошных костей); стернальная пункция не рекомендуется;
из материала, полученного из каждой точки, делать 8-10 мазков;
Комплекс цитологических исследований:
Рекомендуется морфологическая оценка миелограммы - определить относительное содержание (%) опухолевых клеток и их характер; цитохимическое исследование не несет дополнительной к морфологии информации за исключением редких случаев нелимфобластных гематосарком (исследование активности миелопероксидазы, (реакция с суданом черным В); при выявлении более 5 и менее 25% опухолевых клеток в случаях НХЛ у детей м подростков констатировать поражение костного мозга (стадия IV НХЛ), более 25% - острый лимфобластный лейкоз или лейкоз из клеток Беркитта (В-ОЛ) [6].
Рекомендуется иммунофенотипирование опухолевых бластных клеток костного мозга при его поражении, цитогенетика при > 20% бластов в миелограмме) и в случаях В-ОЛ;
Рекомендуется проведение биопсии костного мозга с оценкой гистологии и иммуногистохимии рекомендуется у больных НХЛ при наличии показаний - в целях дифференциальной диагностики, атипичном течении заболевания.
Уровень убедительности рекомендаций А (уровень достоверности доказательств – 1).
Комментарии: обязательнодля выявления поражения ЦНС (нейролейкемии), что необходимо для точного определения стадии НХЛ и назначения адекватной терапии; имеет прогностическое значение. Ввиду важности этого анализа первая люмбальная пункция должна быть атравматичной, проводится опытным врачом под общим наркозом; включает оценку клеточного состава, количественную и качественную(цитоспин), б/х определение содержания белка и глюкозы.
Критерии диагностики инициального поражения ЦНС:
-
наличие 5 и более опухолевых клеток при цитологическом исследовании ликвора; ликвор с примесью крови не рассматривается в качестве доказательства первичного поражения ЦНС;
-
туморозные образования в головном мозге или мозговых оболочках по данным КТ или МРТ;
-
парезы/параличи черепно-мозговых нервов даже при отсутствии опухолевых клеток в ликворе и внутримозговых образований по данным КТ/МРТ;
Комментарии: Получение и оценку всех показателей проводить в срочном режиме. Все инвазивные методики должны проводиться с обеспечением анестезии (седации), при тромбоцитопении использовать заместительную терапию для достижения показателя тромбоцитов ≥30 000/мкл).
Уровень убедительности рекомендаций А (уровень достоверности доказательств – 1).
Комментарии: Для диагностики НХЛ следует отдавать предпочтение наименее инвазивным процедурам, какой является в частности, биопсия периферических лимфоузлов, тщательно выявляемые пальпаторно, с помощью УЗИ или даже КТ) [3]. Не рекомендуется использовать тонкоигольную (или троакаром) биопсию, т.к. полученного таким методом материала обычно недостаточно для качественного проведения необходимых исследований. Только при наличии специфического выпота в полостях (асцит, плеврит) и лейкемического поражения костного мозга с обнаружением опухолевых клеток возможна диагностика без хирургического вмешательства на основании морфологического, иммунофенотипического и цитогенетического исследований материала, полученного пункционно. Данная тактика оправдана при тяжелом состоянии пациента, отсутствии периферической лимфаденопатии, необходимости оперативного вмешательства для получения биопсийного материала при локализации опухоли в грудной и/или брюшной полости, забрюшинном пространстве или в полости малого таза.
Если эти методы не диагностируют опухоль, необходима операция, основной целью которой является диагностика. Комплекс исследований одинаков для всех пациентов НХЛ, особенности обследования могут быть результатом локализации опухоли и тяжести состояния больного и обсуждаются индивидуально [6].
Полная резекция опухоли возможна только если это легко выполнимо и не несет тяжелых последствий для пациента.
В результате хирургической (эксцизионной) биопсии опухоли (лимфоузла) должно быть получено достаточное количество материала для проведения комплекса необходимых исследований, включая: цитологическое и гистологическое исследование отпечатков и биоптата опухоли с оценкой морфологии и иммуногисто- (цито-) химических характеристик, цито- и молекулярно-генетические анализы; часть материала оставить для возможных дополнительных исследований, обеспечить условия для их длительного хранения.
Биопсию проводят под общей анестезией до начала противоопухолевой терапии за исключением жизнеугрожающих ситуаций вследствие синдрома сдавления; хирургическое вмешательство должно быть максимально щадящим; материал немедленно доставить в патологоанатомическую лабораторию с соблюдением условий, определенных патологом; желательно присутствие патолога на операции и участие в обработке материала [2].
Уровень убедительности рекомендаций А (уровень достоверности доказательств – 1).
Комментарии: Количество материала должно быть адекватно поставленной диагностической задаче. Материал от игольной биопсии образования как правило не является диагностически значимым; не следует проводить краевые биопсии лимфоидной ткани; фрагментирование материала затрудняет его диагностику. Важно представить в лабораторию возможно полную информацию о пациенте и исследуемом материале.
-
Рекомендуются исследования субстрата опухоли у всех больных НХЛ: цитологический и гистологический анализ с описанием структуры и клеточного состава; иммуногистохимический анализ (иммунофенотипирование) с использованием панели антител для определения основных линейных и дифференцировочных антигенов, показателей пролиферативной активности. По результатам определить показания длч исследования специфических маркеров, например, alk (АККЛ) или C-myc протоонкогена (ДВККЛ, ЛБ). [86 12].
Уровень убедительности рекомендаций А (уровень достоверности доказательств – 1).
Комментарии: Для качественной обработки полученный материал следует поместить в физ. раствор (не дольше чем на 2 часа) и передать в пат. лабораторию, где материал должен быть помещен в фиксатор и подвергнут дальнейшей обработке. Фиксация происходит в забуференном 10% растворе формалина. Если нет условий для передачи материала в указанные сроки в лабораторию, полученная ткань должна быть сразу помещена в указанный раствор формалина, где может храниться без ограничения времени до приготовления парафиновых блоков).
Цитогенетическое и молекулярно-цитогенетическое исследование (FISH) у больных НХЛ рекомендовано проводить при наличии специфических маркеров с целью подтвердить /исключить диагноз варианта НХЛ:
Уровень убедительности рекомендаций А (уровень достоверности доказательств – 1).
Комментарии: Основной метод цитогенетического исследования в этом случае – флуоресцентная insitu гибридизация (FISH), для лимфомы Беркитта определение перестройки генаc-mycв составе транслокаций t(8;14)(q24;q32), t(8;22)(q24;q), t(2;8)(;q24); для ALK-позитивной крупноклеточной лимфомы – подтверждение перестроек гена ALK.
В остальных случаях хромосомные перестройки носят разнообразный характер, их прогностическое и диагностическое значения неоднозначны. Исследование проводится только в начале заболевания до лечения.
Материал для исследования и условия транспортировки должны соответствовать установкам лаборатории, проводящей анализ.
2.4. Инструментальная диагностика
Уровень убедительности рекомендаций А (уровень достоверности доказательств – 1).
Комментарий: Позволяет обнаружить увеличение тимуса и лимфоузлов средостения; наличие плеврита, очагов в легких и их локализацию.
Уровень убедительности рекомендаций В (уровень достоверности доказательств – 2).
Комментарий: При УЗИ следует осмотреть печень, селезенку, почки, кишечник; мезентериальные, ретроперитонеальные и лимфоузлы ворот печени, селезенки УЗИ позволяет выявить опухоль, асцит, наличие очагов в печени, селезенке, состояние лимфатических узлов, яичек. Пораженными считаются лимфатические узлы размером более 1 см в диаметре.
Уровень убедительности рекомендаций А (уровень достоверности доказательств – 1).
Комментарии: Исследование дает объективную информацию о локализации и топографических характеристиках опухоли; позволяет оценить инициальные размеры опухоли (объем, наибольшая величина), их изменения в процессе терапии.
Необходим для определения ответа на лечение.
Уровень убедительности рекомендаций А (уровень достоверности доказательств – 1).
При высоком уровне убедительности и достоверности данного метода для оценки выявляемых у больных НХЛ инфильтратов КТ/ПЭТ пока не включен в качестве обязательного метода в протоколы визуализационной дигностики НХЛ у детей и подростков
Комментарий: оценка опухолевых образований (инициально и в процессе лечения) проводится с использованием специальных фармпрепаратов. с высокой степенью достоверности позволяет определить характеристики выявленных патологических очагов, различия между злокачественными и посттерапевтическими образованиями. У больных НХЛ оценку метаболизма клеток проводят с применением фтордезоксиглюкозы (FDG - КТ/ПЭТ). Используется широко у взрослых больных НХЛ, у детей пока только при лимфоме Ходжкина [8].
Интерпретация результатов УЗИ, КТ, МРТ и других визуализационных методик должна проводиться специалистами с педиатрической подготовкой.
2.5. Иная диагностика
Учитывая необходимость срочного начала специфической химиотерапии у больных НХЛ уже на этапе первичной диагностики помимо исследований, обязательных для установления диагноза и назначения адекватной терапии, показано проведение различных исследований, направленных на определение состояния различных органов и систем и назначения адекватной сопроводительной терапии.
Уровень убедительности рекомендаций В (уровень достоверности доказательств – 2).
Уровень убедительности рекомендаций А (уровень достоверности доказательств – 1).
Уровень убедительности рекомендаций А (уровень достоверности доказательств – 1).
Уровень убедительности рекомендаций А (уровень достоверности доказательств – 1).
Уровень убедительности рекомендаций А (уровень достоверности доказательств – 2).
Комментарии: Необходимы для определении тактики сопроводительной терапии.Получение и оценка результатов вышеуказанных исследований - проводить в срочном режиме.
Стадирование
Клиническая стадия определяет распространенность опухолевого процесса [10, 11].
В случае диагностики НХЛ у детей и подростков рекомендуется использовать критерии, предложенные Шэрон Мэрфи в 1980г. во время работы в Детской больнице Св.Иуды (SJCRH), Мемфис, США); определяется как стадирование по St.Jude или по S.Murphy [10] .
I стадия.
Одиночный лимфоузел или экстранодальная опухоль без локального распространения; исключаются медиастинальная, абдоминальная, эпидуральная локализации.
II стадия.
- одна экстранодальная опухоль с поражением региональных лимфоузлов;
- две и более групп лимфоузлов по одну сторону диафрагмы;
- две одиночные экстранодальные опухоли с/без поражения региональных
лимфоузлов по одну сторону диафрагмы
- первичная опухоль желудочно-кишечного тракта, локализованная в илеоцекальной области с/без поражения мезентериальных лимфоузлов.
При макроскопически полном удалении опухоль определяется как резецированная
(II Р), при невозможности полного удаления как нерезецированная (IIНР).
Исключаются медиастинальные и эпидуральные опухоли.
III стадия.
- опухолевые образования по обе стороны диафрагмы, внутригрудная, параспинальная и эпидуральная локализации опухоли, обширная нерезектабельная внутрибрюшная опухоль.
IV стадия
- любая локализация первичной опухоли с наличием поражения ЦНС, костного мозга и/или мультифокального поражения скелета.
Поражением костного мозга при НХЛ большинство онкогематологов считают наличие в клеточном составе >5 (при варианте L3 или неклассифицируемых по ФАБ - единичных клеток) и < 25% опухолевых клеток. При выявлении более 25% опухолевых бластных клеток в костном мозге диагностируют острый лейкоз.
В 2015 году в определение стадирования детских НХЛ внесены уточнения, которые пока не включены в стандартную формулировку диагноза детских НХЛ [11].
Формулировка диагноза
Диагноз формулируется в соответствии с классификацией ВОЗ 2008 года, включает определение нозологической формы, варианта НХЛ, распространенности опухоли – стадию (по S. Murphy) с указанием областей поражения и осложнений, обусловленных основным заболеванием. Группа риска и объем терапии определяются согласно выбранному протоколу лечения.
3. Лечение
3.1.Консервативное лечение
Уровень убедительности рекомендаций А (уровень достоверности доказательств – 1).
Комментарии: В России с начала 90-х годов для лечения больных НХЛ детей и подростков многие педиатрические специализированные клиники применяют протоколы германо-австрийской группы БФМ – при НХЛ из зрелых В-клеток; из клеток -предшественников (Т- и В - лимфобластных) и анапластической Т(0-) крупноклеточной.
В большинстве случаев эти протоколы модифицируются исполнителями, что ведет к значимому ухудшению эффективности [16, 18]. В ряде случаев используют программы лечения, разработанные отечественными клиниками, показавшие высокую эффективность, однако также нередко модифицированные, особенно, при выполнении сопроводительных мероприятий.
Поскольку лечение НХЛ относится к разряду высоких медицинских технологий,в специализированном педиатрическом лечебном учреждении, где лечат больных НХЛ, должно быть отделение или палата интенсивной терапии для ведения больного с дыхательной и сердечно-сосудистой, почечной недостаточностью, шоком, иметь возможность проводить гемодиализ и гемофильтрацию, ИВЛ; отделение хирургии, способное выполнять торакальные и абдоминальные операции. В штате должны быть невропатолог, окулист, отолоринголог, возможность консультаций других специалистов (эндокринолог, гинеколог, нейрохирург, уролог) [12].
Общие мероприятия
Всем больным НХЛ рекомендуется инициально оценить и купировать жизнеугрожающие симптомы и синдромы. начать инфузионную и антибактериальную терапию; при наличии показаний обеспечить трансфузионную поддержку [23].
Уровень убедительности рекомендаций А (уровень достоверности доказательств – 1).
Комментарии: Протоколы подробно регламентируют дозы и комбинации химиопрепаратов, сроки введения, детали обследования и тактику проведения цитостатической и сопроводительной терапии.Замена препаратов, пропуски введения, изменение дозы, длительности или очередности введения препаратов не допускаются.Дозы пероральных и внутривенных средств химиотерапии рассчитывают на площадь поверхности тела по номограммам, измерять площадь поверхности тела перед каждым курсом ПХТ.
При лечении НХЛ у детей и подростков не используется как элемент первой линии локальная (на место поражения) лучевая терапия. Исключение составляют отдельные случаи АККЛ и ЛБЛ.
Уровень убедительности рекомендаций А (уровень достоверности доказательств – 1).
Комментарии: Основным методом профилактики и лечения нейролейкемии являются эндолюмбальное (э.л.) введение химиопрепаратов (метотрексат, цитарабин, преднозолон) в возрастных дозировках, краниальное облучение, как правило, не используется, за исключяением случаев ЛБЛ с инициальным поражением ЦНС (см.3.4.1).
Выполнение интенсивной ПХТ невозможно без неукоснительного соблюдения установок сопроводительной терапии, подробно представленных в протоколе как обязательный элемент лечения НХЛ. «общие» рекомендации, которые включают в себя следующее [16, 20]
Уровень убедительности рекомендаций А (уровень достоверности доказательств – 1).
Комментарии: Наличие центрального венозного катетера, обеспечивающего возможность мониторинга ЦВД, частых заборов крови и высокую скорость введения жидкостей является необходимым у всех больных НХЛ, получающих интенсивную по дозам и временным параметрам токсичную ПХТ.
Уровень убедительности рекомендаций А (уровень достоверности доказательств – 1).
Комментарии: Синдром острого лизиса опухоли (СОЛ) –комплекс метаболических расстройств в результате массивного распада опухолевых клеток, является опасным осложнением, характерным для НХЛ и одной из основным причин фатальных исходов, особенно при НХЛ из зрелых В-клеток [18].
Основа профилактики СОЛ - адекватная гидратация, защелачивание мочи, предупреждение и коррекция гиперурикемии, борьба с электролитными нарушениями.Важное значение имеет поддержание высокого диуреза – 100-250 мл/м2/час. иназначение аллопуринола в дозе 10 мг/кг в сутки в 2-3 приема (max – 500 мг/сутки) [20].
Уровень убедительности рекомендаций А (уровень достоверности доказательств – 1).
Комментарии: Ко-тримоксазол (Сульфаметоксазол + Триметоприм) 3 раза в неделю в один прием в дозе 5 мг/кг по триметоприму или 20 мг/кг по сульфаметоксазолу per os. (кроме периодов проведения высокодозного метотрексата) [ 20 ].
Уровень убедительности рекомендаций А (уровень достоверности доказательств – 1).
Уровень убедительности рекомендаций А (уровень достоверности доказательств – 1).
Комментарии: Контроль показателей анализов крови проводить регулярно в процессе интенсивной терапии, руководствоваться стандартными правилами трансфузионной поддержки у больных НХЛ без вовлечения в опухолевый процесс костного мозга с учетом других осложнений.
3.2 Хирургическое лечение
Хирургическое удаление опухоли при НХЛ не показано, предусматривается в случаях развития осложнений хирургического профиля – поражение систем и органов опухолью любой локализации, а также развитие осложнений терапии. Проводится по общим правилам согласно состоянию больного и имеющимся системным осложнениям (инфекции, цитопенический, геморрагические и метаболический синдромы) [12].
3.3 Иное лечение
Комментарии: Краниальное облучение в современных протоколах используется у больных ЛБЛ с иницивльным поражением ЦНС в дозе 12 Гр Краниальное облучение должно выполняться на линейномγ-ускорителе.
-
Учитывая высокую эффективность ПХТ и ИХТ при НХЛ у детей и подростков использование методов клеточной терапии у больных детскими НХЛ ограничено случаями необходимости применения терапии 2-й линии при рефрактерном течении или развитии рецидивов НХЛ. Как правило, используют аутологичную трансплантацию гемопоэтических стволовых клеток ( аутоТГСК), тактика представлена в протоколах лечения вариантов НХЛ.
Уровень убедительности рекомендаций B (уровень достоверности доказательств – 2).
Комментарии: В зависимости от наличия показаний при достижении ремиссии в редких случаях возможна аллогенная ТГСК, тактика отличается при разных вариантах НХЛ. Стандартных протоколов не разработано.
Оценка ответа на лечение НХЛ у летей и подростков.
Критерии, предложенные В.Cheson c соавт. [17] для взрослых больных, не вполне соответствуют задачам использования для стандартизации эффективности педиатрических протоколов.
В настоящее время предложены и широко обсуждаются международные стандарты оценки ответа на лечение в случаях НХЛ у детей и подростков. [18].
3.4 Лечение вариантов НХЛ у детей и подростков.
НХЛ из дифференцированных (зрелых) В–клеток составляют более 60% случаев лимфом в возрастной группе от 3 до18 лет, среди них до 44-55% случаев приходится на лимфому /лейкоз Беркитта (ЛБ/В-ОЛ), особенно у детей младшего школьного возраста, а 10-12% случаев, в основном, у подростков,составляют диффузные В-крупноклеточные лимфомы (ДВККЛ)
Лимфома Бёркитта(ЛБ) - высоко агрессивная опухоль с преимущественной локализацией в брюшной полости, лимфоидных образованиях вальдейерова кольца, нередко презентируетэкстранодально, с поражением костного мозга или ЦНС.
Клинически выделяют ЛБ: эндемический, спорадический и иммунодефицит- ассоциированный (в том числе, ВИЧ-ассоциированный и посттрансплантационныйварианты ЛБ. Типичная ЛБ по морфологическим, иммунофенотипическим и цитогенетическим признакам, возникающая вне эндемичной зоны - спорадический вариант. Опухолевые образования имеют зрелоклеточный СД20+ В-иммунофенотип, обязательным элементом которого является наличие поверхностного IgM (или легких цепей κ или λ), высокий пролиферативный показатель (Ki 67 составляет более 95%), реаранжировка С–myc протоонкогена на 8 хромосоме с образованием специфических хромосомных транслокаций t(8;14), (8;22) или (2;8). Поражение костного мозга бывает часто, являясь одним из критериев определения стадии IV В-НХЛ; при выявлении в миелограмме более 25% опухолевых клеток с морфологией L3 и идентичным описанному для лимфомы Беркитта иммунофенотипом диагностируется острый В-клеточный лейкоз (ВIV-ОЛ). У больных В-ОЛ выражены цитопенический и гиперпластический синдромы, часто имеются В-симптомы.
Диффузные В - крупноклеточные лимфомы (ДВККЛ) включают несколько отличных по молекулярно-генетическим характеристикам вариантов:
из В-клеток, подобных клеткам герминальных центров (germinal сеnter B-cell-like, GCB)
из активированных постгерминальных В-клеток (АВС)
первичная медиастинальная В-клеточная лимфома (ПМВКЛ).
Опухолевые клетки имеют иммунофенотип зрелых В-клеток: позитивны CD19, CD 20, CD 22, CD79a, м.б. экспрессия цитоплазматических и иногда - поверхностных иммуноглобулинов. Большинство ДВККЛ детского возраста относятся к варианту GCB, как правило, CD10+, BCL6+,ПМВКЛс наибольшей частотой встречается у девочек подросткового возраста.
Клинические проявления
Типична презентация с поражения органов и лимфоузлов брюшной полости, зачастую как хирургическая патология (кишечная непроходимость, острый аппендицит). При выявлении интраабдоминальной опухоли у детей 6-8 лет необходимо прежде всего предполагать НХЛ и проводить соответствующий диагностический поиск!
Рост опухоли происходит стремительно, в большинстве случаев к моменту госпитализации поражение органов брюшной полости представлено массивным опухолевым конгломератом, вовлекающим несколько внутренних органов. Как правило, больные ЛБ поступают в стационар в тяжелом или крайне тяжелом состоянии, обусловленным большой опухолевой массой, интоксикацией, истощением вплоть до кахексии, электролитными нарушениями, прогрессирующей острой почечной недостаточностью ( ОПН) c с развитием синдрома острого лизиса опухоли - СОЛ), что является основной причиной летальногоисхода на догоспитальном этапе и в первые дни лечения.
Нередко развивается асцит, в асцитической жидкости (лапароцентез) находят опухолевые клетки, исследование которых позволяет верифицировать диагноз. Часто опухоль располагается в илеоцекальной области - имеются симптомы аппендицита с поражением региональных мезентериальных лимфоузлов. Локализация в лимфатических образованиях вальдейерова кольца приводит к последующему распространению опухоли в носоглотку и полость черепа.
Вовлечение средостения нетипично для ЛБ, бывает при ДВККЛ и является патогномоничным симптомом ПМВКЛ с развитием синдрома верхней полой вены (ВПВ), плеврита; легкие в процесс вовлечены редко (кроме случаев ПМВКЛ). Поражение ЦНС и костного мозга при ЛБ происходит часто (IV стадия). Другие возможные локализации – менингеальные оболочки, яичники, молочные железы, кожа, матка, желчный пузырь, кости, мозг (чаще у больных с ВИЧ-инфекцией), печень При ДВККЛ нередки нодальные локализации опухоли.
Диагностика зрелоклеточных В – НХЛ
См. раздел 2.«Диагностика» (2. 1-5) В случае использования иммунохимиотерапии принципиальным является оценка антигена CD20 на клетках опухоли.
Терапия зрелоклеточных В-НХЛ/В-ОЛ
Общие принципы предложенные ведущими международными исследовательскими группами детально разработанные протоколы лечения НХЛ из зрелых В-клеток и В-ОЛ эффективны у 75-80% больных [22,23, 24].
- адаптированность интенсивности и продолжительности терапии варианту опухоли и её распространенности,
- важность временного темпа проведения курсов ПХТ в составе лимфотропных цитостатических препаратов, включая алкилирующий агент (оксазофорины), высокодозный метотрексат и цитарабин в комплексе с винкристином, доксорубицином, вепезидом и дексаметазоном (табл. ХХХ) [5, 23, 27].
- Сопроводительная терапия включает профилактику и лечение инфекций, мукозита, адекватную терапию инициальных ургентных cиндромов, обусловленных локализацией и массой опухоли и метаболическими нарушениями в связи с её распадом (синдром лизиса опухоли)[20].
- Поддерживающая терапия не применяется;
- обязательна профилактика поражения ЦНС, которая включает эндолюмбальные введения метотрексата, цитарабина и дексаметазона в возрастных дозировках без краниального облучения.
- общая продолжительность лечения - от 2 до 5 месяцев в зависимости от стадии и группы риска.
Уровень убедительности рекомендаций А (уровень достоверности доказательств – 1).
Комментарии: все используемые эффективные протоколы лечения зрелоклеточных В-НХЛ построены по вышеуказанному принципу с схожими показателями эффективности при умеренной токсичности. В России многие клиники применяют один из протоколов группы БФМ, В-НХЛ 90. В большинстве случаев этот протокол в разных клиниках подвергается различным модификациями, связанными с условиями клиник. Как правило, это значимо снижает результаты терапии [18].
Протокол БФМ В-НХЛ 90 или более поздний вариант БФМ в НХЛ 2000 может быть рекомендован для лечения детей и подростков с зрелоклеточными В-НХЛ.
Общие принципы терапии представлены в разделе 3.0
-
Лечение с применением протоколов интенсивной цитостатической полихимиотерапии рекомендовано проводить больным в возрасте до 18 лет с верифицированным диагнозом “лимфома/лейкоз Бёркитта” и «диффузная В-крупноклеточная лимфома”, подтвержденным на основании референтного пересмотра первичных препаратов биоптата опухоли или иммунофенотипировании опухолевых клеток костного мозга, асцитической или плевральной жидкости при отсутствии первичного ИДС, СПИДа, предшествующего злокачественного заболевания, трансплантации органов (рис.1, таблица 1)
Уровень убедительности рекомендаций А (уровень доказательств – 1).
Консервативное лечение
План терапии:
система групп риска для В-клеточных лимфом (BFM-90) (Р(R) 1,2,3)
R)Р1 - стадия I-II R; первичная опухоль макроскопически полностью удалена.
R)Р2 - стадия II NR-III; первичная опухоль не удалена или удалена неполностью:
1) только экстраабдоминальное поражение;
2) интраабдоминальная локализация если показатель ЛДГ до начала ПХТ после инициальной операции не превышает удвоенных нормальных значений (2N0 – согласно нормативным показателям проволящей анализ лаборатории.
R)Р3 - стадия II NR, III, IV; первичная опухоль не удалена или удалена неполностью, и имеет место хотя бы один из нижеперечисленных признаков:
1) при абдоминальном поражении увеличение ЛДГ более, чем в 2 раза от возрастной нормы перед началом ПХТ после оперативного вмешательства (биопсия или удаление опухоли);
2) поражение ЦНС;
3) поражение костного мозга;
4) мультифокальное поражение костей;
5) B-ОЛ (> 25% бластов в костном мозге).
| Циторе- дукция | Препарат | Доза | Дни |
|---|---|---|---|
Дексаметозон p.o. |
5-10 мг/м2 |
1 – 5 |
|
Циклофосфан в/в 1ч |
200 мг/м2 |
1, 2 |
|
Курс А |
Дексаметазон p.o. |
10 мг/м2 |
1 – 5 |
Ифосфамид 1ч в/в |
800 мг/м2 |
1 – 5 |
|
Винкристин (вкр) в/в |
1,5 мг/м2 |
1 |
|
Метотрексат 24 ч. в/в |
5 г/м2 (1 г/м2) |
1 |
|
Лейковорин** в/в |
15 мг/м2 |
через 42,48,54 час от начала инфузииметотрексата |
|
цитарабин 1 ч в/в |
150 мг/м2 2 р/д |
4, 5 |
|
Вепезид 1 ч в/в |
100 мг/м2 |
4, 5 |
|
Mtx/AraC/Pred* э/л |
12/30/10 мг |
1,5(?) |
|
Курс B |
Дексаметазон p.o. |
10 мг/м2 |
1 – 5 |
Винкристин в/в |
1,5 мг/м2 |
1 |
|
Циклофосфан 1 ч. в/в |
200 мг/м2 |
1 – 5 |
|
Метотрексат 24ч в/в |
5 г/м2 (1 г/м2) |
1 |
|
Лейковорин** в/в |
15 мг/м2 |
через 42,48, 54 час от начала инфузии метотрексата |
|
Доксорубицин в/в |
25 мг/м2 |
4, 5 |
|
Mtx/AraC/Pred* э/л |
12/30/10 мг |
1,5 |
|
Курс АА |
Дексаметозон p.o. |
10 мг/м2 |
1 – 5 |
Винкристин в/в |
1,5 мг/м2 |
1 |
|
Ифосфамид в/в 1ч |
800 мг/м2 |
1 – 5 |
|
Метотрексат в/в 24 ч |
5 г/м2 |
1 |
|
Лейковорин** в/в |
15 мг/м2 |
через 42,48,54 час от начала инфузии метотрексата |
|
Цитарабин в/в 1 ч |
150 мг/м2 2 р/д |
4, 5 |
|
Вепезид в/в 1 ч |
100 мг/м2 |
4, 5 |
|
Mtx/AraC/Pred*э/л |
12/30/10мг |
1,5 |
|
Курс ВВ |
Дексаметазон p.o. |
10 мг/м2 |
1 – 5 |
Винкристин в/в |
1,5 мг/м2 |
1 |
|
Циклофосфан в/в 1 ч |
200 мг/м2 |
1 – 5 |
|
Метотрексат в/в 24ч |
5 г/м2 |
1 |
|
Лейковорин** |
15 мг/м2в/в |
через 42,48,54 час от начала инфузии метотрексата |
|
Доксорубицин в/в |
25 мг/м2 |
4, 5 |
|
Mtx/AraC/Pred*э/л |
12/30/10 мг |
1,5 |
|
Курс СС (м) |
Дексаметазон p.o. |
20 мг/м2 |
1 - 5 |
Винкристин в/в |
1,5мг/м2 |
1 |
|
Вепезид в/в 1ч |
50 мг/м2 |
3 - 5 |
|
цитарабин в/в 3 ч |
2000 мг/м2 2 р/д |
1, 2 |
|
Mtx/AraC/Pred* э/л |
12/30/10 мг |
5 |
* метотрексат/цитарабин/преднизолон
** доза лейковорина определяется по концентрации метотрексата в сыворотке
Курсы А и В отличаются дозой метотрексата (500 мг/м2 за 24 час) и лейковорина 12 мг/м2 на 42 и 48 час от начала инфузии Mtx
Комментарий: Дозы, сроки и длительность введения химиопрепаратов должны быть в строгом соответствии с выбранным терапевтическим протоколом. Замена препаратов, пропуски введения, изменение дозы, длительности или очередности введения препаратов не допускаются.
Пациенты группы риска R(P)1: курс циторедукции и блоки А+В;
Пациенты группы риска R(P)2: курсциторедукции и блоки АА + ВВ + АА + ВВ;
Пациенты группы риска R(P)3: курс циторедукции и блоки АА + ВВ + АА + ВВ + АА + ВВ
Интервалы между началом курсов (блоков) не должны быть больше 18-21дня.
Для соблюдения интервалов можно использовать Г-КСФ
-
При инициальном поражении ЦНС (особенно при наличии инфильтративных образований) больным после блока АА при наличии технических возможностей рекомендовано имплантировать резервуар Оммайа и продолжить терапию блоками ВВz-ААz-ВВz-ААz-ВВz с интравентрикулярными введениями ХТ; краниальное облучение не проводится. При невозможности имплантации резервуара Оммайа использовать эндолюмбальные введения (по 2-3 введения в течение одного терапевтического курса (блока) в полной возрастной дозе трех препаратов, кроме введений на блоке СС).
Уровень убедительности рекомендаций А (уровень достоверности доказательств – 1).
Рекомендуется контроль эффективности терапии В-НХЛ / В-ОЛ [ 17].
у пациентов группы риска R(Р)2 и R(Р)3 контрольное обследование проводится в сроки, представленные в таблице 5.
Ремиссию можно считать полной, если через 2 недели от начала первого блока ВВ (ВВz):
Уровень убедительности рекомендаций А (уровень достоверности доказательств – 1).
Комментарии: Контроль ЛДГ и УЗИ проводят перед началом каждого блока ПХТ; пациентам с первичным вовлечением костного мозга и В-ОЛ – контроль миелограммы до полной санации клеточного состава. Локальный контроль инициальных инфильтратов (включая КТ– после курса 2 с целью определения тактики продолжения терапии - необходимости проведения блока СС, и после курса 4, если ранее не произошло полной редукции опухоли.
Тактика при неполном ответе на терапию при В-НХЛ / В-ОЛ
Локальный контроль
Если после курса 2 ПХТ в результате контрольного обследования обнаруживается остаточное образование, пациенту проводится блок СС, далее рекомендуется продолжить выполнение ПХТ по протоколу. Повторный контроль после курса 4 (второй блок АА). При сохраняющемся остаточном образовании показано повторное полное контрольное обследование с КТ/ПЭТ и/или биопсии ), в сомнительных случаях– обе процедуры. Если нет данных за активный опухолевый процесс, продолжить курсы АА-ВВ-СС до завершения терапии согласно протоколу.
Если определяется активная остаточная опухоль рекомендуется начать терапию 2-й линии курсами ICE, DHAP, провести аферез ГСК и определить индивидуальные показания к проведению ТГСК.
Локальное облучение не применяется.
Уровень убедительности рекомендаций В (уровень достоверности доказательств – 2).
Комментарии: Поскольку выполнение индукционных курсов (2 первых блока ХТ) сопряжено с развитием серьезных осложнений, в значительной степени обусловленных действием высокодозного метотрексата, доза этого препарата была снижена до 1 г/м2 (вместо 5 г/м2 оригинального протокола), вводимого инфузией за 24 часа. Противоопухолевый эффект был дополнен ритуксимабом (мабтера, ф.Хоффманн-Ла Рош) который вводили инфузионно в дозе 375мг/м2 в/в в день 0 первых 4-х терапевтических курсов - протокол комбинированной иммунохимиотерапи (ИХТ) В-НХЛ 2004маб (рисунок 2, приложение 2) [25].
Тактика выполнения протокола В-НХЛ 2004маб
После постановки диагноза и купирования инициальных сопутствующих инфекционных заболеваний или обусловленных опухолью метаболических нарушений, почечной недостаточности, последствий хирургических вмешательств при генерализованных стадиях СД20-позитивных В-НХЛ и В-ОЛ (3-я группа риска согласно определениям протокола BFMBNHL90) [22] тактика выполнения лечения во многом повторяет представленный выше модифицированный вариант протокола БФМ НХЛ 90: максимально быстрое начало противоопухолевой ПХТ, дополненной инфузиями ритуксимаба(мабтера, ф.Хоффман-Ла Рош) [26].
План терапии ПХТ включает: циторедуктивный курс и 6 курсов (блоков) ПХТ. Начинается по завершении обследования, установления полного диагноза и имплантации центрального венозного катетера (ЦВК) с проведениея курса циторедукции:
дексаметазон 5 мг/м2 /д в дни 1 и 2-й и 10 мг/ м2 в дни 3,4, 5 внутрь или в/в;
циклофосфамид 200 мг/м2 в/в в дни 1, 2.
По завершении циторедуктивной фазы проводится первая из 4-х инфузий ритуксимаба (мабтеры) (день -1 (0) блока Ам) – в дозе 375 мг/м2 в течение 6-8 часов. Через 12 часов от окончании инфузии мабтеры проводится ПХТ согласно протоколу - блок Ам, в котором доза метотрексата составляет 1000 мг/м2/24 часа. Далее мабтера вводится в дни – 1 (0) перед каждым следующим блоком ПХТ (всего 4 введения). Во втором блоке ПХТ- Вм - доза метотрексата также составляет 1000 мг/м2/24 часа. Последующие 4 блока (3-й, 4-й, 5-й и 6-й) ПХТ полностью соответствуют протоколу БФМ НХЛ 90. Доза метотрексата в блоках АА и ВВ составляет 5000 мг/м2 за 24 часа, при том, что перед 3-м и перед 4-м блоками вводят мабтеру (день -1(0) в дозе 375 мг/м2 длительной 6 часовой инфузией. Показания для проведения блока СС определяются соответственно протоколу БФМ НХЛ 90 [15]. При инициальном ЦНС поражении в 2-х первых курсах ПХТ доза метотрексата составляет 5гр/м2 (АА1м и ВВ1м) + интратекальная терапия.
Тактика лечения при наличии остаточной массы первичной опухоли после индукции: продолжить терапию по протоколу; дальнейший контроль после каждого блока (КТ/МРТ, к.м.) - перед началом следующего. Последующую модификацию терапии провести в зависимости от противоопухолевого эффекта после 4-5-го курсов ИХТ.
При позитивных результатах (наличие активных клеток инфильтрата – морфология или КТ/ПЭТ провести забор периферических стволовых клеток (ГСК) и дополнительный курс ПХТ (ICE) (табл. 2), обследовать больного и решить вопрос о необходимости и тактике ТГСК или второй линии ПХТ.
| Препарат | Доза | День курса |
|---|---|---|
ифосфамид |
1800 мг/м2 |
1 - 5 |
карбоплатин |
500 мг/м2 |
1 |
вепезид |
150 мг/м2 |
1 - 5 |
Рефрактерными считаются больные с наличием ПЭТ-позитивной опухоли после 5-го курса ПХТ.
у пациентов группы риска R(Р)2 и R(Р)3 контрольное обследование проводится в следующие сроки (табл.5):
- Ремиссию можно считать полной, если через 2 недели от начала первого блока ВВ (ВВz):
- отсутствует остаточная опухоль,
- нет L3 бластов в костном мозге,
- нет L3 бластов в ликворе.
Комментарии: Контроль ЛДГ и УЗИ проводят перед началом каждого блока ПХТ; пациентам с первичным вовлечением костного мозга и В-ОЛ – контроль миелограммы до полной санации клеточного состава. Локальный контроль инициальных инфильтратов (включая КТ– после курса 2с целью определения тактики продолжения терапии, в частности, необходимости проведения блока СС, и после курса 4, если ранее не произошло полной редукции опухоли.
Оценка эффекта лечения
Объем обследований для контроля эффекта лечения представлен в таблице 3.
| После цито- редукции | 1 блок | 2 блок | 3 блок | 4 блок | 5 блок | 6 блок | |
|---|---|---|---|---|---|---|---|
ОАК |
● |
● |
● |
● |
● |
● |
● |
Б/х с ЛДГ |
● |
● |
● |
● |
● |
● |
● |
УЗИ |
+ |
● |
+ |
● |
+ |
+ |
● |
КТ/МРТ областей инициального поражения |
- |
- |
● |
- |
● |
● |
● через 1-1,5мес |
КМП |
● |
● |
● |
- |
- |
- |
+ |
ЛП (ЦНС +) |
● |
● |
● |
● |
● |
● |
● |
КТ/ПЭТ |
● |
● |
- при инициальном вовлечении к.м. исследование миелограммы проводится до получения гематологической ремиссии
+ - исследование проводится при наличии показаний
В случаях обнаружения остаточного образования после завершения лечения статус ремиссии необходимо подтвердить на основании ПЭТ и/или результатов биопсии и решить вопрос о возможности экспериментальной или показаниях к выполнению паллиативного лечения.
Динамическое наблюдение и снятие с лечения
Регулярное наблюдение после завершения лечения по поводу зрелоклеточных В-НХЛ детей и подростков проводить в течение не менее 3-х лет, в последующем - при появлении жалоб или симптомов.
Хирургическое лечение
Хирургическое удаление опухоли (В-НХЛ) не показано, см. раздел общих показаний
Иное лечение
Развитие рефрактерности В-НХЛ к проводимой комбинированной терапии является показанием для использования клеточной терапии - варианты трансплантации гемопоэтических стволовых клеток (ауто- и аллогенной).
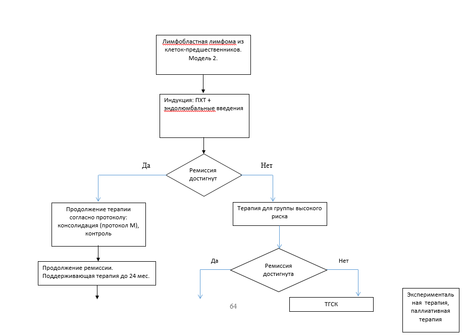
3.6 Лимфобластные Т- и В-клеточные лимфомы из клеток-предшественников (ЛБЛ) МКБ10 С-91.0; С 83.5
ЛБЛ составляют ~20-25% всех случаев НХЛ в возрастной группе до 18 лет, из них до 75% составляют лимфомы из предшественников Т-клеток и до 25% - В-клеток. Это быстро прогрессирующие высоко агрессивные опухоли, без лечения заканчиваются фатально в течение нескольких месяцев. При использовании современных программ терапии результаты долгосрочной выживаемости достигают 80% [27].
Т-ЛБЛ – типичны для мальчиков-подростков. Инициальная локализация в 50% случаях в средостении (лимфоузлы и тимус) с развитием синдрома верхнего средостения и плевральным выпотом; также могут быть поражены периферические л/у, кожа, печень, лимфоидные образования вальдейерова кольца, гонады; чаще, чем при других НХЛ, в процесс вовлечены костный мозг и ЦНС.
Исследования субстрата опухоли – см.раздел 2 (Диагностика):
цитологический и гистологический анализ с описанием структуры и клеточного состава;
иммуногистохимический анализ и иммунофенотипирование опухолевых клеток Т-ЛБЛ, позитивны: терминальная дезоксинуклеотидилтрансфераза (TdT), CD7 и цитоплазматическая CD 3; вариабельны СD 1a, CD2, CD4, СD5, CD8с указанием количественного показателя (% позитивных клеток).
Клинические проявления обусловлены локализацией опухоли, нередко в сочетании с В - симптомами. Часто первые симптомы болезни обусловлены сдавлением опухолью сосудов и органов, расположенных в средостении. Часто в процесс вовлечены костный мозг и ЦНС. Лечение Т-ЛБЛ должно включать мероприятия, направленных на поддержание основных жизненных функций, профилактику/лечение инфекционных осложнений, обусловленных цитопенией, и симптомов поражения центральной и периферической НС.
ЛБЛ из В-клеток-предшественников (преВ-ЛБЛ) - особенностью является нередкость инициальной локализации опухоли в костях, периферических лимфоузлах, коже и подкожной клетчатке, иногда – в глоточных миндалинах. Крайне редко в процесс вовлекается средостение, органы брюшной полости.
Лечение ЛБЛ из Т- и В-предшественников.
Уровень убедительности рекомендаций А (уровень достоверности доказательств – 1).
Комментарии: тактика лечения ЛВЛ:
Используется:
- длительная, продолжительностью суммарно 24 – 30 месяцев, непрерывная программная лекарственная терапия, меняющаяся по интенсивности выполнения и дозовых нагрузок,
- базовые препараты – глюкокортикоиды и винка алкалоиды, антрациклины, средне-/высокодозовый метотрексат, +/- L-аспарагиназа, цитарабин и эпиподофилотоксины;
интенсивность терапии определяется стадией НХЛ.
Независимо от иммуноварианта (T- или B- лимфобластного) протоколы лечения ЛБЛ включают:
фазу индукции, основные препараты преднизолон, винкристин, антрациклины,L-аспарагиназа системно; метотрексат и цитарабин эндолюмбально в возрастных дозировках;
фазы консолидации и реиндукции (в зависимости от стадии и группы риска), при этом к указанным препаратам добавляются циклофосфан, цитарабин в стандартных дозировках, 6-меркаптопурин, высокодозовый метотрексат; продолжается эндолюмбальная профилактика (лечение) поражения ЦНС.
длительная - до 2 лет - поддерживающая терапия, основные препараты 6-меркаптопурин (6-МП) 50 – 75 мг/м2/д р.о. ежедневно, и метотрексат 20- 30 мг/м2/д еженедельно р.о. или в.м. с модификацией по анализу крови (лейкоцитоз).
От использования краниального облучения для профилактики ЦНС поражения в большинстве протоколов отказались, его применяют только больным с инициальным поражением ЦНС. Для интенсификации профилактики поражения ЦНС предложено увеличить количество э/л введений метотрексата в фазах индукции и реиндукции.
Терапевтическая стратификация: независимо от иммунофенотипа определение группы прогностического риска основано на стадии НХЛ.
Группа стандартного риска: больные ЛБЛ, I и II стадии
Группа среднего риска: больные ЛБЛ, III и IV стадии
Группа высокого риска: отсутствие ремиссии на 33 сутки индукционной терапии
Элементы лечения больных ЛБЛ групп стандартного и среднего риска представлены в таблицах 4 и 5, на рис.3.
| Элемент терапии | Набор химиопрепаратов |
|---|---|
Индукционная терапия |
Преднизолон (PRED) или дексаметазон (DEXA), винкристин (VCR), даунорубицин (DNR), L-аспарагиназа (L-ASP), метотрексат (MTX), циклофосфамид (CPM), цитарабин (ARA-C), 6-меркаптопурин (6-MP). |
Консолидирующая терапия |
6-MP, HDMTX (высокодозовый метотрексат) |
Реиндукционная терапия |
Дексаметазон (DEXA), L-ASP, доксорубицин (DOX), VCR, ARA-C, CPM, 6МП |
Поддерживающая терапия |
6-MP, MTX. |
| День лечения | R-графия грудной клетки | УЗИ брюшной полости | КТ / МРТ областей инициального поражения | КМП | ОАК формула |
Б/Х крови + ЛДГ |
|---|---|---|---|---|---|---|
8 день |
+ |
+ |
+ |
+ |
||
15 день |
+ |
+ |
+ |
+ |
+ |
|
22 день |
+ |
+ |
+ |
+ |
||
33 день |
+ |
+ |
+ |
+ |
+ |
+ |
Уровень убедительности рекомендаций А (уровень достоверности доказательств – 1).
Комментарии: При достижении полной ремиссии рекомендуется продолжить терапию согласно протоколу.
Если по завершении индукции (33-й день протокола 1) имеется остаточное образование, ремиссия считается неполной.
I. Если на 33-й день опухоль уменьшилась более чем на 70%, выполнить II-ю фазу протокола 1 и через 1 неделю после её окончания провести контрольное обследование с КТ инициальных очагов поражения. При отсутствии остаточного образования продолжить лечение согласно протоколу.
II. Если на 33-й день протокола I опухоль уменьшилась менее чем на 70% от исходных размеров или увеличилась, биопсия не проводится, пациент переводится на протокол для больных группы высокого риска.
III. Если у больного было инициально поражение КМ и / или ЦНС и на 33-й день полной ремиссии не получено, он переводится в группу высокого риска.
Терапевтический план для больных ЛБЛ группы высокого риска
Пациенты группы высокого риска по завершении I фазы I протокола получают ПХТ, состоящую из нескольких последовательно сменяемых коротких курсов (высокий риск ВР-1, -2, -3) (рис.4). В протоколе БФМ 95 запланировано проведение 6 таких курсов (HR-I, HR-2 и HR-3 повторно) с последующим выполнением консолидации (протокол II) (рис.4, табл.2), краниального облучения в дозе 12 Гр и поддерживающей терапии (до 24 мес с момента начала лечения).
Перед началом каждого терапевтического элемента рекомендуется производить перерасчет площади поверхности тела .
- минимальный промежуток между началом двух последовательных терапевтических элементов составляет 21 день.
- гематологические показатели перед началом каждого элемента (за исключением первого): гранулоциты более 200 / мкл; тромбоциты более 50000/ мкл
- терапевтический элемент не должен прерываться, редукция доз не предусмотрена; при необходимости введение конкретного препарата может быть отсрочено.
Отсутствие ремиссии после первых 3-х курсов терапии ЛБЛ для больных группы высокого риска, наличие продолженного роста опухоли или рецидива являются показаниями для проведения больному терапии 2-й линии, при достижении ремиссии - ТГСК.
на поддерживающей терапии |
1 раз в месяц - 2 месяца |
в течение последующего года |
раз в 3 месяца |
в течение последующих 2-х лет |
1 раз в 6 месяцев |
в последующие годы |
1 раз в год |
Лабораторные исследования при контрольном визите
-
клинический анализ крови с подсчетом лейкоцитарной формулы - 1 раз в неделю до окончания поддерживающей терапии, после её отмены – 1 раз в месяц.
-
Биохимический анализ крови до окончания поддерживающей терапии – 1 раз в 3 месяца. После окончания поддерживающей терапии – 1 раз в 6 месяцев.
-
Пункции костномозговые и люмбальные - при подозрения на развитие рецидива заболевания.
Инструментальные исследования.
УЗИ органов брюшной полости, малого таза и забрюшинного пространства до окончания поддерживающей терапии проводятся 1 раз в 3 месяца. После окончания поддерживающей терапии – 1 раз в 6 месяцев.
КТ инициальных локализаций опухоли: при наличии показаний [27].
Рецидивы
Уровень убедительности рекомендаций А (уровень достоверности доказательств – 1).
Комментарии: Терапия рецидива определяется характеристиками рецидива (локализация и сроки развития) и тактикой лечения 1-го острого периода.
Используют протоколы лечения рецидивов ОЛЛ, высокодозную терапию, препараты, не применявшиеся в первом остром период. При достижении второй ремиссии рекомендуется аллоТГСК.
Эффективность терапии рецидивов Т-клеточных ЛБЛ остается крайне низкой, В-ЛБЛ- несколько лучше.
3.7 Периферические Т-клеточные лимфомы (ПТКЛ)
Согласно классификации ВОЗ 2008 Т-клеточные лимфомы объединяют с опухолями из натуральных (естественных) киллеров (НК-клеток) [19].
Встречаемость.
В возрасте до 18 лет самым частым видом НХЛ этой группы является анапластическая крупноклеточная лимфома. Случаи других ПТКЛ единичны, как правило, описаны у детей с дефектами иммунной системы и/или в ассоциации с ЭБВ: γδ-гепатолиенальная лимфома, панникулитподобная Т-лимфома подкожной клетчатки, очень редко – другие варианты ПТК и НК-НХЛ (например, НК/Т-клеточная назальная лимфома).
Диагностика. ПТКЛ локализуются преимущественно экстранодально с редким вовлечением в патологический процесс лимфоузлов, характерно многообразие цитологических форм; определение варианта зависит в большей степени от клинических проявлений, чем от морфологии опухоли; выражены лихорадка, симптомы интоксикации, часто развивается гемофагоцитарный синдром.
Верификация диагноза. Включает комплекс информативных лабораторных методик (для исключения системных инфекций) в результате настойчивых поисков и получения субстрата опухоли с помощью качественных методов визуализации, включая инвазивые методы.
При иммуногистотипировании опухоли выявляется цитотоксический Т- или НК-клеточный фенотип.
За исключением ALK-позитивной АККЛ, больные ПТКЛ имеют наихудший прогноз по сравнению с другими вариантами НХЛ у детей и подростков вследствие низкой чувствительности к антрациклин- и циклофосфамид - содержащим режимам и высокой частоте рецидивов.
В последние годы появились новые классы противоопухолевых препаратов. Пуриновые аналоги (пентостатин, флударабин и кладрибин) в монотерапии или в сочетании с циклофосфамидом, доксорубицином и кэмпатом (alemtuzumab, Campath) показали неплохие результаты у первичных больных ПТКЛ, как и пиримидиновый аналог гемцитабин в различных сочетаниях. Гуманизированное моноклональное АТ против АГ CD52 алемтузумаб эффективен в случаях наличия этого антигена на клетках опухоли, что бывает далеко не всегда. Возможно, перспективной может быть его комбинация с ХТ (флударабин, цитоксан, доксорубицин) и аллоТГСК в ранние сроки в качестве терапии первой линии, при этом необходимо учитывать высокий риск токсичности, в частности, фатальную реактивациию ЦМВ-инфекции.
Анапластическая крупноклеточная лимфома (АККЛ)
Доказано происхождение этой опухоли из активированных цитотоксических зрелых Т-клеток [29, 30].
У детей и подростков до 18 лет составляет 10-12%? встречается чаще у подростков. Локализуется в лимфоузлах и экстранодально (кожа, кости, легкие, печень), ЦНС и средостение поражаются крайне редко, костный мозг ~ в 10% случаев (морфологически); при использовании молекулярно-генетических методик опухолевые клетки в к.м. выявляют чаще до 30% случаев). Часто - В-симптомы, гемофагоцитарный синдром., характерна упорная высокая лихорадка.
Обследование соответствует указанному выше для больных НХЛ детей и подростков (раздел 2)
Гистологическая диагностика обязательна. По возможности, должен быть взят свежий образец ткани и доставлен в лабораторию патологии c cоблюдением всех необходимых условий для проведения комплекса исследований.:
Уровень убедительности рекомендаций А (уровень достоверности доказательств – 1).
Комментарии: Иммунофенотипические характеристики АККЛимеет свои особенности:
Позитивны: СD30, реакции на эпителиальный мембранный антиген (EMA), внутриклеточный Т-антиген (TIA-1), гранзим В и перфорин. При стандартном иммунофенотипировании в клетках часто не выявляются Т-клеточные маркеры CD3, 5,7, 8; тогда фенотип определяют как 0-клеточный. Типичная транслокацияt(2;5)(p23;q35) (NPM/ALK) обязательный показатель диагноза АККЛ. Позволяет контролировать минимальную резидуальную болезнь (МРБ) и состояние ремиссии.~в 10% АККЛ цитологически выявляют поражение костного мозга, при использовании ПЦР типичный для АККЛ транскрипт обнаруживают почти в 50% клеток костного мозга. Инициально вовлечение ЦНС бывает очень редко (~2-3% случаев).
В 5-10% случаях в транслокации сALKпринимают участие другие партнерские гены (t(1;2), (2;3), (2;17), что, возможно, определяет различия клинического течения и прогноза.
При стадировании (согласно S.Murphy) уже при появлении первых симптомов диагностируют III-IV стадии заболевания, выявляются прогностически неблагоприятные клинические факторы [30].
Прогноз и лечение
ALK-позитивная АККЛ при адекватной терапии имеет хороший прогноз, выживаемость достигает 80% Для лечения АЛК-позитивной АККЛ у детей и подростков как основной применяется протокол ALCL99 [31].
Многофакторый анализ различных прогностических факторов позволил выделить следующие значимые прогностически неблагоприятные клинические факторы [32]:
-
поражение средостения (относительный риск неблагоприятного исхода 2,1 (1,3-3,6) р=0,004)
-
висцеральные поражения - легких, печени или селезенки (относительный риск неблагоприятного исхода 2,1 (1,2-3,4) р=0,006)
-
поражение кожи (относительный риск неблагоприятного исхода 1,9 (1,1-3,2) р=0,02)
-
наличие минимальной диссеминированной болезни (NPM-ALK – транскрипт в крови или в к\м).
В настоящее время группой БФМ (2012 г.) предлагается нижеследующая стратификация больных АККЛ на группы риска:
CтадияI, опухоль полностью резецирована
Cтадия I, первичная опухоль удалена не полностью и все больных стадии > 1
При отсутствии вышеуказанных факторов риска (поражение кожи, средостения, печени, селезенки или легких
Пациенты с любым из факторов риска:
-
наличие кожного поражения, подтвержденного биопсией (кроме изолированного кожного поражения, находящегося вблизи пораженного л/у), а также изолированная болезнь кожи при <5 очагов);
-
наличие поражения средостения, поражения печени (печень увеличена на 5см или более/очаги в печени), селезенки (селезенка увеличена на 5см или более/очаги в селезенке) или поражения легких (биопсия не является обязательной при наличии очевидных очагов, выявляемых на КТ).
-
наличие минимальной диссеминированной болезни (NPM-ALK – транскрипт в крови или в к\м)
Коррелирует с плохим прогнозом заболевания: 3-х - летняя бессобытийная выживаемость составила 61% (53-69%) и общая выживаемость 76% (68-82%).
Лечение
-
Тактика терапии определяется соответственно выше приведенной стратификации:
-
Очень немногие пациенты с изолированным поражением кожи (с полностью /частично удаленной опухолью) не получают химиотерапию. Это требует очень подробного обследования и анализа.
-
Группа 1 - низкого риска (1 стадия, опухоль полностью резецирована)
-
Группа 2 - стандартного риска стадия I, первичная опухоль удалена неполностью, стадия >I, нет поражения кожи, средостения, печени, селезенки или легких)
-
Группа 3 – высокого риска при наличии любого из указанных выше факторов риска)
-
Коррелирует с плохим прогнозом, 3-х - летняя бессобытийная выживаемость составила 61% (53-69%) и общая выживаемость 76% (68-82%).
Контроль эффекта после курса АМ1:
нет прогрессии - продолжение лечения по схеме;
есть прогрессия – обсуждение тактики дальнейшего лечения с координатором протокола
Детали проведения химиотерапии (рисунки 8 – 12)
Предфаза (соответствует циторедуктивной фазе протокола для лечения В-НХЛ) начинать как только подтвержден диагноз (рис .8).
Курс А (А1, А2,)
Курс А1 начинается на 6-й день терапии.
Последующие курсы начинать по восстановлении показателей периферической крови: нейтрофилы > 0,5 х109/л, тромбоциты > 50 х 109/л, при удовлетворительном общем состоянии пациента и отсутствии лихорадки в течение более 3 дней (по данным группы BFM, в среднем, этот период занимает ~21 день).
Курс В (В1)
Курс В1 начинать по восстановлении показателей периферической крови: нейтрофилы > 0,5х109/л, тромбоциты > 50 х 109/л, при удовлетворительном состоянии пациента и отсутствием лихорадки в течение более 3 дней (по данным группы BFM, в среднем, этот период занимает ~21 день).
Курс АМ (АМ1, АМ2, АМ3)
Курс АМ1 начинать на 6-й день лечения.
Курсы АМ2 и АМ3 начинают как только восстанавливаются показатели периферической крови: нейтрофилы > 0,5х109/л, тромбоциты > 50х109/л, при удовлетворительном состоянии пациента и отсутствии лихорадки в течение более 3 дней (по данным группы BFM, в среднем, этот период занимает ~21 день).
Курс ВМ (ВМ1, ВМ2, ВМ3)
Курсы ВМ1, ВМ2 и ВМ3 начинают при восстанавлении гематологических показателей: нейтрофилы > 0,5х109/л, тромбоциты > 50 х 109/л, при удовлетворительным состоянии пациента , отсутствии лихорадки в течение более 3 дней (в среднем, этот период занимает 21 день).
В последние годы применяют препарат антиCD30 антител (брентуксимаб ведотин) для лечения рефрактерных случаев и рецидивов АККЛ. Также при лечении рефрактерных форм и рецидивов рекомендуется таргетная терапия, направленная на блокирование активации ALK (кризотиниб) [33, 34].
Рецидивы заболевания чувствительны к повторной ПХТ; в случаях ранних рецидивов (в течение года от появления симптомов) показана интенсивная терапия с включением препаратов нового поколения и аллогенной ТГСК.
Возможные исходы основных вариантов НХЛ детского возраста
Прогноз НХЛ у детей и подростков
При условии адекватной диагностики прогноз у больных НХЛ возрастной группы до 18 лет определяется:
1. Стадией заболевания, т.е. распространенностью опухолевого процесса, при В-клеточных лимфомах еще и массой опухоли (уровень сывороточной ЛДГ) и объемом и качеством операции при хирургическом вмешательстве.
2. Ответом на индукционную терапию.
3. Адекватностью лечения, включая: соблюдение сроков и дозового режима ПХТ; качеством сопроводительной терапии.
4. Реабилитация
Условия передачи пациента педиатру (гематологу) по месту жительства.
Пациент передается под наблюдение педиатра (гематолога и/или – онколога) по месту жительства при наличии полной ремиссии перед началом поддерживающей терапии (ЛБЛ) или по окончании лечения (зрелоклеточные Т- и В-НХЛ). Поддерживающую терапию пациент получает по месту жительства. Педиатр (гематолог-онколог) по месту жительства руководствуется рекомендациями, данными специалистами учреждения, проводившего лечение.
Периодичность осмотра специалистами, проводившими терапию.
Гематолог/онколог, проводивший лечение, после начала поддерживающей терапии и передачи пациента педиатру (гематологу/онкологу) по месту жительства осматривает пациента 1 раз в 3 месяца до окончания поддерживающей терапии, 1 раз в 6 месяцев после окончания поддерживающей терапии и при подозрении на развитие рецидива заболевания.
Периодичность контрольных осмотров специалистами смежных спецальностей. В случае наличия у пациента патологии какой-либо системы органов, развившейся в процессе терапии и потребовавшей вмешательства смежных специалистов, периодичность контрольных осмотров устанавливается индивидуально смежным специалистом.
Вакцинация.
В период лечения вакцинация не проводится (исключение составляет вакцинация против гепатита В, которую можно проводить в процессе противоопухолевой терапии по специальной схеме).
После окончания поддерживающей терапии при наличии полной ремиссии вакцинацию можно проводить в полном объеме, исключив живые вакцины. Однако вероятность получения преемптивного специфического иммунитета проблематична.
Основные положения при развитии в процессе наблюдения других заболеваний.
Инфекции – тщательный мониторинг лейкоцитов крови, как можно более раннее начало комплексной антибактериальной терапии, при необходимости противовирусной и противогрибковой терапии. Обсудить с лечащим врачом;
Травмы – оценка клинического статуса и мониторинг общего анализа крови, так как переломы могут быть признаком рецидива заболевания; консультация специалистов.
Снятие пациента с диспансерного учета
Пациент снимается с диспансерного учета при условии наличия полной ремиссии и отсутствия сопутствующих заболеваний - по истечении 5 лет после окончания лечения [36]
При достижении полной ремиссии и завершении протокола:
контроль проводится через месяц после завершения протокола,
затем каждые 3 мес. (1-й год), каждые 4-6 мес. – 2-й год,
последующие годы –1 раз в полгода-год
Контроль включает:
При появлении каких-либо изменений - более подробное обследование, аналогичное Инициальному, при выявлении остаточного объема в месте инициального поражения контроль в динамике с оценкой изменений имеющегося остаточного инфильтрата.
5. Профилактика
Профилактика включает раннюю диагностику и своевременное начало лечения. Возможно – дородовая диагностика заболеваний, при которых повышен риск развития лимфоидных опухолей. Специфические профилактические мероприятия не разработаны.
6. Дополнительная информация, влияющая на течение и исход заболевания
Прогноз для жизни неблагоприятный в случае неадекватного и несвоевременно начатого лечения. При использовании протоколов лечения, адекватных характеристикам НХЛ у детей и подростков составляет до 80% [11-16 ].
Критерии оценки качества медицинской помощи
| № п/п | Критерии качества | Уровень достоверности доказательств | Уровень убедительности рекомендаций |
|---|---|---|---|
1 |
Своевремено проведены обследование и постановка диагноза |
А |
1 |
3 |
Проведена аспирация костного мозга, оценка миелограммы – морфология, иммунофенотипирование, цитогенетика (при наличии бластов и в случаях ОЛ) |
А |
1 |
4 |
Выполнено исследование ликвора, асцитической и плевральной жидкости – цитология, количественная оценка, возможно иммунофенотипирование |
А |
1 |
5 |
Получен и исследован субстрат опухоли: хирургическая биопсия опухоли, при возможности удаление лимфоузла; гистология, иммуногистотипирование, цитогенетика (FISH) |
А A |
1 1 |
6 |
Проведена визуализация: УЗИ, Р-графия, КТ с контрастом, - всех групп лимфоузлов, брюшной полости и малого таза, МРТ ЦНС, костей при диагностике и стадировании |
А |
1 |
7 |
Выполнено КТ с контрастом, МРТ, – контроль ремиссии, диагностика рецидива |
А |
1 |
8 |
Определен вариант и стадия НХЛ согласно классификации ВОЗ 2008 |
А |
1 |
9 |
Купированы инициальные неотложные состояния |
А |
1 |
10 |
Проведена терапия по специально разработанным протоколам соответственно диагнозу – вариант НХЛ, стадия, группа риска |
А |
1 |
11 |
Проведено динамическое наблюдение 3-5 лет согласно протоколу |
А |
1 |
Список литературы
-
Swerdlow SH, Campo E, Harris NL, Jaffe ES, Pileri S, Stein H, et al.,eds. WHO classification of tumours of haematopoietic and lymphoid tissues. Lyon: IARC; 2008:312-6.
-
Pathology & Genetics. Tumours of Haematopoietic and Lymphoid Tissues. Ed. E.S.Jaffe, N.L.Harris, Y.Stein, J.W.Vardiman. Lion, 2001. p.181
-
Magrath I. The non-Hodgkin’s lymphomas in children. In Oxford Textbook of Oncology. Oxford Medical Publications, Oxford, 1995; p. 1809-1851
-
И.С.Тарасова, В.М.Чернов, А.Г.Румянцев Эпидемиология болезней крови и онкологических заболеваний у детей и подростков В книге: Практическое руководство по детским болезням. Под ред. Коколиной В.Ф., Румянцева А.Г., Том IV – Гематология/онкология детского возраста. Под ред. А.Г.Румянцева, Е.В.Самочатовой. М, Медпрактика-М, 2004, стр. 518-537
-
M.Pearce et al. Cancer in adolescents and young adults aged 15-24 years: a report from the north of England young person’s malignant disease registry, UK. Pediatric Blood Cancer. – 2005, 45, 687-694.
-
Е.В.Самочатова Неходжкинские лимфомы В книге: Практическое руководство по детским болезням. Под ред. Коколиной В.Ф., Румянцева А.Г., Том IV – Гематология/онкология детского возраста. Под ред. А.Г.Румянцева, Е.В.Самочатовой. М, Медпрактика –М, 2004, стр. 518-532
-
Pathology & Genetics. Tumours of Haematopoietic and Lymphoid Tissues. Ed. E.S.Jaffe, N.L.Harris, Y.Stein, J.W.Vardiman. Lion, 2001. p.181
-
H.J.Weinstein, M.M. Hudson, M.P.Link , Pediatric Lymphomas, ed., Berlin, 2007: р.142-168
-
И.В.Поддубная Неходжкинские лимфомы, в книге „Клиническая онкогематология“ под ред. М.А.Волковой, 2-е издание; 2007, 724-771
-
Н.Н.Тупицин, Иммунодиагностика острых лейкозов и неходжкинских лимфом, в книге „Клиническая онкогематология“ под ред. М.А.Волковой, 2-е издание; 2007, 338-368
-
Российские клинические рекомендации по диагностике и лечению лимфом, 2014
-
J.T. Sandlund, J.R. Downing, W.M. Crist: Non-Hodgkin’s lymphoma in childhood. N Engl J Med, 1996, 6, 334.
-
Murphy S.B. Classification, Staging and Results of Treatment of Childhood non-Hodgkin Lumphomas. Semin. Oncol, 1980
-
A. Rosolen, S.L. Perkins, S.R. Pinkerton at al. Revised International Pediatric Non- Hodgkin Lymphoma Staging System. J Clin Oncology. 2015, 33, 18.
-
Е.В.Самочатова, Неходжкинские лимфомы. В книге: Педиатрия: национальное руководство в 2 т. М, ГЭОТАР-Медиа, 2009, т.1, Глава 59, стр. 962-688.
-
Sean P, Juweid ME, Cheson BD. The role of FDG-PET scans in patients with lymphoma. Blood ,2007; 110:3507-16.
-
Reiter A., Schrappe M., Parwaresch R. et al. Non-Hodgkin’s lymphomas of childhood and adolescents: results of a treatment stratified for biologic subtypes and stage – a report of the BFM Group. J.Clin.Oncol. 1995, 136359-72
-
17. Cheson BD, Fisher RI, et al. Recomendations for initial evatuation, staging, and response assessment of Hodgkin and non-Hodgkin lymphoma: The Lugano classification. J Clin Oncol, 2014, 32:3059-68,.
-
Murphy S.B., Bowman W.P., Abromowitch M. et al. Results of treatment of advanced – stage Burkitt’s lymphoma and B-cell (sIg+) acute lymphoblastic leukemia with high-dose fractionated cyclophosphamide and coordinated high-dose methotrexate and cytarabine. J Clin.Oncol. 1986, 4, 1732 –39.
-
А.Г.Румянцев, А.А.Масчан, Е.В.Самочатова. Сопроводительная терапия и контроль инфекций при гематологических и онкологических заболеваниях. Москва, 2006
-
Magrath I. B-Cell Lymphoma/Burkitt Lymphoma. H.J.Weinstein, M.M. Hudson, M.P.Link , In Pediatric Lymphomas ed., Berlin, 2007: р.142-168
-
Reiter A, Schrappe M, Tiemann M. et al. Improved treatment results in childhood B-cell neoplasms with tailored intensification of therapy: a report of the Berlin-Frankfurt-Munster Group Trial NHL-BFM-90, Blood, – 1999. 94, 10: 3294–06.
-
Patte C., Philip T., Rodary C. et al. High survival rate in advanced-stage B-cell lymphomas and leukemias without CNS involvement with a short intensive polychemotherapy: results from the French Pediatric Oncology Society of a randomized trial of 216 children. J.Clin.Oncol.1991. 9; 123-32.
-
Goldman S., Gerard M., Sposto R. et al. Exellent results in children and adolescents with isolated mature B-cell acute lymphoblastic leukemia (B-ALL) (Burkitt): Report from the FAB International LMB study FAB/LMB 96. Proc.Am.Hem.2005-vol. 106.
-
E.Samochatova, 1L.Shelikhova, N.Myakova, et al. Therapy of advanced stages mature B lymphoma and leukaemia in children and adolescents with the use of rituximab and reduced intensity chemotherapy (B-NHL 2004 mab protocol): the results of a 8-year multi-centre study. J.Pediatric Hematology/Oncology, 2013, 7,
-
Н.Смирнова, Н.Мякова, М.Белогурова с соавт. Лечение неходжкинских лимфом из зрелых В-клеток с использованием комбинированной иммунохимиотерапии: возможности оптимизации терапевтической стратегии. Онкогематология, 2015, 10, 15-24
-
Reiter A, Diagnosis and Treatment of Childhood non-Hodgkin Lymphoma. Hematology Am.Soc. Educ.Program, 2007, 285-96
-
Burkhart B. Pediatric Lymphoblastic T-cell leukemia and lymphoma: one or two diseases. Br.J.Haematol., 2010, 149, 653-68
-
Morris SW, Kirstein MN, Valentine MB, Dittmer KG, Shapiro DN, Saltman DL, et al. Fusion of a kinase gene, ALK, to a nucleolar protein gene, NPM, in non-Hodgkin"s lymphoma. Science. 1994;263(5151):1281-4.
-
Hapgood G, Savage KJ. The biology and treatment of systemic anaplastic large cell lymphoma. Blood. 2015;pii: blood-2014-10-567461.
-
Rosolen A, Pillon M, Garaventa A, Burnelli R, d"Amore ES, Giuliano M, et al. Anaplastic large cell lymphoma treated with a leukemia-like therapy: report of the Italian Association of Pediatric Hematology and Oncology (AIEOP) LNH-92 protocol. Cancer. 2005;104(10):2133-40.
-
Le Deley MC, Reiter A, Williams D, Delsol G, Oschlies I, McCarthy K, et al. Prognostic factors in childhoode anaplastic large cell lymphoma: results of alarge European intergroup study. Blood. 2008;111(3):1560-6.21.37. Pro B, Anvani R, Brice P, Bartlett NL, Rosenblatt JD, Illidge T, et al. Brentuximab vedotin (SGN-35) in patients with relapsed or refractory systemic anaplastic large-cell lymphoma: results of a phase II study. J Clin Oncol. 2012;30(18):2190-6.
-
Ansell SM. Brentuximab vedotin. Blood. 2014;124(22):3197-200.
-
Gambacorti-Passerini C, Messa C, Pogliani EM. Crizotinib in anaplastic large-cell lymphoma. N Engl J Med 2011;364(8):775-6
-
Баринкова ЕА., Донюш Е.К., Кузнецова Ю.В. и др. Диспансерное наблюдение детей с гематологическими заболеваниями в детской поликлинике. Методические рекомендации. Под ред. Румянцева А.Г., Финогеновой Н.А. ГОУ ВПО РГМУ им. Н.И.Пирогова, 2008
Приложение А1. Состав рабочей группы
(Привести в соответствии с правилами, указанными в инструкции.)
Румянцев А.Г., Масчан А.А., Мякова Н.В., Самочатова Е.В.
Конфликт интересов - нет
Приложение А2. Методология разработки клинических рекомендаций
Целевая аудитория данных клинических рекомендаций:
1.
2.
(Привести специалистов и код медицинской специальности)
| Уровень достоверности | Источник доказательств |
|---|---|
I(1) |
Проспективные рандомизированные контролируемые исследования Достаточное количество исследований с достаточной мощностью, с участием большого количества пациентов и получением большого количества данных Крупные мета-анализы Как минимум одно хорошо организованное рандомизированное контролируемое исследование Репрезентативная выборка пациентов |
II(2) |
Проспективные с рандомизацией или без исследования с ограниченным количеством данных Несколько исследований с небольшим количеством пациентов Хорошо организованное проспективное исследование когорты Мета-анализы ограничены, но проведены на хорошем уровне Результаты не презентативны в отношении целевой популяции Хорошо организованные исследования «случай-контроль» |
III(3) |
Нерандомизированные контролируемые исследования Исследования с недостаточным контролем Рандомизированные клинические исследования с как минимум 1 значительной или как минимум 3 незначительными методологическими ошибками Ретроспективные или наблюдательные исследования Серия клинических наблюдений Противоречивые данные, не позволяющие сформировать окончательную рекомендацию |
IV(4) |
Мнение эксперта/данные из отчета экспертной комиссии, экспериментально подтвержденные и теоретически обоснованные |
| Уровень убедительности | Описание | Расшифровка |
|---|---|---|
A |
Рекомендация основана на высоком уровне доказательности (как минимум 1 убедительная публикация I уровня доказательности, показывающая значительное превосходство пользы над риском) |
Метод/терапия первой линии; либо в сочетании со стандартной методикой/терапией |
B |
Рекомендация основана на среднем уровне доказательности (как минимум 1 убедительная публикация II уровня доказательности, показывающая значительное превосходство пользы над риском) |
Метод/терапия второй линии; либо при отказе, противопоказании, или неэффективности стандартной методики/терапии. Рекомендуется мониторирование побочных явлений |
C |
Рекомендация основана на слабом уровне доказательности (но как минимум 1 убедительная публикация III уровня доказательности, показывающая значительное превосходство пользы над риском) или нет убедительных данных ни о пользе, ни о риске) |
Нет возражений против данного метода/терапии или нет возражений против продолжения данного метода/терапии Рекомендовано при отказе, противопоказании, или неэффективности стандартной методики/терапии, при условии отсутствия побочных эффектов |
D |
Отсутствие убедительных публикаций I, II или III уровня доказательности, показывающих значительное превосходство пользы над риском, либо убедительные публикации I, II или III уровня доказательности, показывающие значительное превосходство риска над пользой |
Не рекомендовано |
Порядок обновления клинических рекомендаций – пересмотр 1 раз в 4 года.
Приложение В. Информация для пациентов
Уважаемые пациенты и их родители!
Лимфомы - это опухоль из клеток, которые играют главную роль в системе иммунитета, защищающего нас от опасностей внешнего мира – инфекционных, экологических, токсических и всяких других. Иммунные клетки есть во всех органах, но специальные органы иммунитета – это лимфоузлы, костный мозг, селезенка, в которых живут и созревают специальные клетки – лимфоциты, созданные природой, чтобы выполнять свои защитные функции. Задача иммунной системы также регулировать правильную работу всех других органов, охрана от развития клеточных нарушений, которые могут быть причиной развития аллергических, аутоиммунных заболеваний, а также других злокачественных опухолей.
У детей лимфатическая система развивается очень интенсивно. И при неправильной ее работе нарушаются правильные её функции. Сами лимфоидные клетки, став злокачественными, начинают интенсивно делиться и размножаться, и перестают стоять на страже интересов организма, в котором это случилось. Вот лимфомы - это и есть такое событие, когда защитник становится разрушителем. Эти опухоли имеют свои особенности и законы развития. У детей они почти всегда злокачественные, растут очень быстро, болезнь протекает иногда просто стремительно и тяжело. Эти клетки есть везде, но главное их место-лимфоузлы, кровь, селезенка, кишечник, костный мозг. Но опухоль может развиться может быть в любом органе, даже в головном мозге, костях, почках. Она коварна, прячется «за масками». Например, кажется, что у ребенка острый аппендицит, а это опухоль лимфоидных образований толстой кишки. Диагноз лимфомы можно поставить быстро, если врач внимательно осмотрит ребенка, задаст правильные вопросы, а больной (мама) постарается подробно описать жалобы и симптомы, время их появления и, главное, не будет пытаться лечить ребенка «домашними» способами.
Чтобы подтвердить предположения, нужно провести обследование – сделать сначала несложные анализы крови, увидеть изображения больных органов с помощью УЗИ и рентгена. Однако для правильной диагностики бывает нужно более сложное обследование, использование приборов, которые позволяют увидеть более тонкие нарушения. Бывает необходимо участие разных врачей - окулиста, лор.врача, невролога , других специалистов. Обследование и забор анализов проводят с обезболиванием. Чтобы точно определить характер появившейся опухоли, бывает нужно получить её образец или полностью удалить и исследовать увеличенный лимфоузел. Такая процедура проводится хирургом под наркозом, местным или общим. Это очень важно! Здесь нельзя сделать ошибку. Для лечения лимфом известны методы, разработаны специальные программы с использованием доказавших эффективность препаратов - химиотерапия. У детей практически отказались от лучевой терапии: так хорошо работает химиотерапия. Лечение может длиться несколько недель. Главное - если все делать правильно и своевременно поставить диагноз, можно помочь почти всем пациентам. Детские лимфомы излечимы!