Клинические рекомендации
Гемофилия
Список сокращений
АЧТВ - активированное частичное тромбопластиновое время
АИКК - антиингибиторный коагулянтный комплекс
БЕ - Бетезда единица
ГА - гемофилия А
ГВ - гемофилия В
DDAVP - десмопрессин
ДВ - день введения
ЖКТ - желудочно-кишечный тракт
ИИТ - индукция иммунологической толерантности
КТ - компьютерная томография
МРТ - магнитно-резонансная томография
НПВП - нестероидные противовоспалительные препараты
ПВ - протромбиновое время
ТВ - тромбиновое время
FVIII - фактор свертывания крови VIII
FIX - фактор свертывания крови IX
FXI - фактор свертывания крови XI
FXII - фактор свертывания крови XII
ЦНС - центральная нервная система
ФСКVIII - фактор свертывания крови VIII
ФСКIX - фактор свертывания крови IX
ФСКVIII+vWF**- фактор свертывания крови VIII + фактор Виллебранда**
УДЦВД- устройство долговременного центрального венозного доступа
АСК-ацетилсалициловая кислота
УЗИ –ультразвуковое исследование
УДД- уровень достоверности доказательств
УУР – уровень убедительности рекомендаций
Термины и определения
Гемартроз – кровоизлияние в полость сустава
Гематома - ограниченное скопление крови при закрытых и открытых повреждениях органов и тканей с разрывом сосудов, в результате чего образуется полость, содержащая жидкую или свернувшуюся кровь
Гематурия — наличие эритроцитов в моче сверх физиологических норм
Гемостаз - система свертывания крови
Гемостатическая терапия – терапия, направленная на остановку кровотечения
Гемофилия А – наследственный дефицит фактора свертывания крови VIII
Гемофилия В - наследственный дефицит фактора свертывания крови IX
Ингибиторы – антитела, вырабатывающиеся на экзогенно введенный белок
Коагулограмма – исследование свертывающей системы крови
Коагулопатия – нарушение свертывания крови
Фактор свертывания крови - белок, содержащийся в плазме крови и тромбоцитах и обеспечивающий свёртывание крови
Интегральные тесты – это лабораторные исследования, которые in vitro имитируют большинство физиологических процессов остановки кровотечения. Они не анализируют отдельные факторы свертывающей системы, а характеризуют конечный этап всего каскада свертывания — процесс превращение фибриногена в фибрин и образование фибринового сгустка.
1. Краткая информация
1.1 Определение
Гемофилия – это сцепленное с Х-хромосомой врожденное нарушение плазменного гемостаза, возникающее в результате дефицита или отсутствия фактора свертывания крови VIII (FVIII) - гемофилия А или фактора свертывания крови IX (FIX) - гемофилия В.
1.2 Этиология и патогенез
Гемофилия передается по Х-сцепленному рецессивному пути наследования. Примерно у 70% пациентов имеется положительный семейный анамнез по заболеванию. Причиной гемофилии являются мутации гена, кодирующие FVIII (Xq28), или гена, кодирующего FIX (Xq27). В 30-35% случаев возможны спорадические мутации без наличия семейного анамнеза заболевания.
1.3 Эпидемиология
Распространенность гемофилии в общей популяции составляет 1:10 000 населения. Гемофилия А (ГА) встречается чаще, чем гемофилия В (ГВ), и составляет 80-85% общего числа случаев. Подавляющее большинство пациентов с гемофилией – мужчины. Известны единичные случаи гемофилии у женщин при наследовании гена одновременно от отца (с гемофилией) и от матери (носитель гена), либо у женщины с мутацией гена на одной хромосоме, когда ген на другой не активен (болезнь Шерешевского-Тёрнера и др.). У некоторых женщин, являющихся носительницами мутаций генов FVIII или FIX, также могут быть клинические проявления гемофилии [3].
1.4 Кодирование по МКБ 10
D66 – наследственный дефицит фактора VIII
D67– наследственный дефицит фактора IX
1.5 Классификация
Классификация гемофилии по степени тяжести основана на определении активности FVIII и FIX (табл.1) [3, 6, 21].
Форма |
Активность FVIII/FIX (норма 50-150%) |
Клинические проявления |
|---|---|---|
Тяжелая |
< 1% |
Дебют заболевания в раннем детском возрасте: рецидивирующий геморрагический синдром преимущественно гематомного типа (преимущественно спонтанные кровотечения) |
Средней тяжести |
1-5% |
|
Легкая |
>5% |
Кровотечения возникают после травм или при проведении инвазивных вмешательств |
Около 60% всех диагностированных случаев гемофилии составляют тяжелые и среднетяжелые формы заболевания, для которых характерны спонтанные геморрагические эпизоды (преимущественно гемартрозы и гематомы мягких тканей различных локализаций). Степень тяжести нарушений свертывания крови и клинических проявлений при гемофилии зависит, как правило, от уровня активности фактора в крови, однако в клинической практике не всегда существует прямая корреляция между лабораторным и клиническим фенотипами заболевания.
1.6 Клиническая картина
Основное проявление гемофилии – кровотечения и кровоизлияния, возникающие спонтанно или вследствие травмы (табл.2). ГА и ГВ имеют схожую клиническую картину [3, 16].
Виды кровотечений/кровоизлияний |
Частота, % |
|---|---|
Типичные |
|
Гемартрозы крупных суставов |
70-90 |
Гематомы (кровоизлияния в мышцы/мягкие ткани) |
20-40 |
Кровотечения из слизистых (носовые, десневые, луночковые) |
10 |
Гематурии |
5-10 |
Жизнеугрожающие |
|
В ЦНС |
5 |
В ЖКТ |
|
В области шеи/горла |
|
Забрюшинные гематомы |
|
Для тяжелой формы гемофилии характерно появление геморрагического синдрома на первом году жизни с начала активного периода у ребенка (гематомы мягких тканей, посттравматические кровотечения из слизистых, гемартрозы). Поражаются в основном крупные суставы: коленные, голеностопные, локтевые и тазобедренные.
Гемофилия средней тяжести имеет сходные проявления. Первые признаки, как правило, развиваются после года. У пациентов с активностью факторов более 2% реже возникают кровоизлияния в суставы, забрюшинные гематомы, гематурии. Наиболее типичны посттравматические гематомы и длительные кровотечения, особенно при травмах слизистых оболочек.
Легкая гемофилия может никак не проявляться на протяжении всей жизни. Геморрагический синдром обычно возникает вследствие значительных травм или при хирургическом лечении. Поражение опорно-двигательного аппарата встречается чрезвычайно редко.
2. Диагностика
Многие рекомендованные методы диагностики заболевания и связанных с ним состояний имеют ограниченную доказательную базу (в соответствии с шкалами оценки УДД и УУР) по причине отсутствия посвященных им клинических исследований. Невзирая на это, они являются необходимыми элементами обследования пациента для установления диагноза и выбора тактики лечения, так как более эффективные и доказанные методы в настоящее время не разработаны.
2.1 Жалобы и анамнез
Диагностика гемофилии начинается с выявления наличия геморрагического синдрома в анамнезе у пациента и членов семьи.
-
Рекомендуется при сборе анамнеза заболевания и семейного анамнеза у всех пациентов выяснять наличие проявлений геморрагического синдрома: жалоб на легко появляющиеся экхимозы и гематомы в раннем детстве; возникновение спонтанных кровотечений (особенно в суставы, мышцы и мягкие ткани); длительных кровотечений после травм или хирургического вмешательства [3, 16, 21].
Уровень убедительности рекомендаций D (уровень достоверности доказательств –V)
Комментарии: Данные семейного анамнеза примерно у 2/3 пациентов содержат указания на геморрагические проявления у близких родственников по женской линии (у мужчин, реже у женщин). Данные персонального анамнеза могут содержать информацию о геморрагических проявлениях у пациента. При сборе анамнеза заболевания необходимо обращать внимание на наличие геморрагических проявлений в неонатальном периоде в виде кефалогематом, внутричерепных кровоизлияний, кровоточивости и длительном заживлении пупочной ранки; у грудных детей – экхимозов, не связанных со значимой травмой, гематом мягких тканей после незначительных ушибов или спонтанных. У некоторых детей кровотечения могут отсутствовать на первом году жизни до тех пор, пока ребенок не начнет ходить [5, 19]. Важно обращать внимание на несоответствие выраженности геморрагических проявлений тяжести предшествовавшей травмы, на рецидивы кровотечений после первичной остановки, не связанные с повторной травмой, массивные и (или) множественные гематомы, системность геморрагических проявлений (проявления различной локализации), «спонтанные геморрагические проявления». При легкой форме гемофилии кровотечения могут отсутствовать до первой травмы или хирургического вмешательства. Сбор жалоб и анамнеза позволит определить объем обследования пациента.
2.2 Физикальное обследование
-
Рекомендуется обращать внимание у всех пациентов на наличие кожного геморрагического синдрома различной выраженности в виде множественных экхимозов и гематом, возможных при тяжёлой и среднетяжелой форме гемофилии Физикальное обследование проводится с целью определения тяжести состояния пациента и необходимость проведения специфической заместительной и/или гемостатической терапии [3, 16].
Уровень убедительности рекомендаций D (уровень достоверности доказательств –V)
Комментарии: высоковероятно выявление признаков поражения суставов в виде деформации, отека и локального повышения температуры кожи (острый гемартроз) и/или признаков нарушения подвижности, объема движений суставов, гипотрофии мышц конечности на стороне поражённого сустава, нарушение походки (деформирующая артропатия).
Уровень убедительности рекомендаций D(уровень достоверности доказательств – V)
Комментарии: диагноз устанавливается при наличии как минимум двух из трех критериев.
2.3 Лабораторная диагностика
Всем пациентам с целью диагностики гемофилии проводится поэтапное лабораторное коагулологическое исследование.
-
Рекомендуется в качестве первого этапа диагностики гемофилии проводить всем пациентам коагулологический скрининг: активированное частичное тромбопластиновое время (АЧТВ), протромбиновое время (ПВ), тромбиновое время (ТВ), концентрацию фибриногена (по Клауссу) и подсчет количества тромбоцитов. [2, 3, 16].
Уровень убедительности рекомендаций D(уровень достоверности доказательств – )
-
Рекомендуется пациентам с геморрагическим синдромом при подозрении на гемофилию выполнять второй этап диагностики при выявлении изолированного удлинения АЧТВ, либо при отсутствии изменений в ходе скрининга у пациентов с клиническими признаками легкой формы гемофилии: активность факторов плазменного гемостаза FVIII, FIX, фактора фон Виллебранда (vWF), факторов свертывания крови XI и XII [2, 21, 22].
Уровень убедительности рекомендаций D(уровень достоверности доказательств – V)
-
Рекомендуется пациентам с выявленным снижением активности FVIII или FIX третьим этапом диагностики выполнять определение специфического ингибитора к сниженному фактору [15].
Уровень убедительности рекомендаций A (уровень достоверности доказательств – I)
Комментарии: получение максимального количества данных способствует верификации диагноза и исключению приобретенных дефицитов факторов свертывания крови VIII/IX, а также исключению дефицитов других факторов свертывания крови. Для гемофилии характерно увеличение АЧТВ, удлинение времени свертывания крови при сохранении других показателей в пределах нормальных значений. Необходимо иметь в виду, что при проведении скрининга у пациентов с легкой формой гемофилии возможны нормальные значения АЧТВ.При снижении активности нескольких факторов свёртывания крови и/или удлинении фосфолипид-зависимых тестов (АЧТВ с чувствительными реактивами) проводится определение неспецифического ингибитора (волчаночного антикоагулянта).
Уровень убедительности рекомендаций A (уровень достоверности доказательств – I)
Диагностика ингибиторной формы гемофилии
-
Рекомендуется всем пациентам c гемофилией для диагностики ингибитора к FVIII/FIX использование метода Бетезда в модификации Нимегена, единицы измерения – Бетезда единица (БЕ) и подтверждение диагноза путем повторного определения ингибитора с интервалом в 1 неделю. Диагноз ингибиторной гемофилии устанавливается при титре ингибитора ≥ 0,6 БЕ [1, 3, 7,16].
Уровень убедительности рекомендаций C (уровень достоверности доказательств – IV)
Комментарии: Подтверждение наличия ингибитора и определение его титра выполняется в коагулологической лаборатории. У детей оценка наличия ингибитора должна проводиться каждые 5 дней первые 20 ДВ, каждые 10 дней с 21 до 50-й ДВ, а затем не менее 2 раз в год до 100 ДВ. У пациентов с более чем 100 ДВ препарата оценка наличия ингибитора должна проводиться 1 раз в год и дополнительно в следующих ситуациях: снижение эффективности заместительной терапии факторами при введении адекватных доз, появление или увеличение количества кровотечений на профилактической терапии, отсутствие достаточного повышения уровня фактора в крови после введения препарата.
Кроме того, диагностика ингибитора также должна проводиться в следующих ситуациях:
Классификация ингибиторов:
Ингибиторы в низком титре могут быть транзиторными и исчезать в течение 6 месяцев. Ингибиторы в высоком титре обычно носят постоянный характер. При длительном отсутствии заместительной терапии их титр может снизиться, но при возобновлении терапии может развиться анамнестическая реакция через 3-5 дней.
При очень низком титре (< 0,6 БЕ) ингибитор может не выявляться при исследовании методом Бетезда, но может обуславливать укорочение периода полувыведения и восстановления фактора.
2.4 Инструментальная диагностика
-
Рекомендуется всем пациентам инструментальная диагностика для уточнения диагноза гемофилии и проведения дифференциальной диагностики с другими заболеваниями с возможным наличием геморрагического синдрома, позволяющая визуализировать кровотечения/кровоизлияния различных локализаций, а также выявить осложнения геморрагического синдрома [3, 16].
Уровень убедительности рекомендаций D (уровень достоверности доказательств – V)
Комментарии: По показаниям проводится: эзофагогастродуоденоскопия, ультразвуковое исследование сустава, ультразвуковое исследование органов брюшной полости, ультразвуковое исследование мочевыводящих путей, ультразвуковое исследование забрюшинного пространства, магнитно-резонансная томография сустава, мягких тканей, магнитно-резонансная томография головного мозга, рентгенография сустава, компьютерная томография органов грудной клетки, компьютерная томография головного мозга.
2.5 Консультации специалистов
По показаниям возможны консультации:
Уровень убедительности рекомендаций D (уровень достоверности доказательств – V)
Комментарии: позволяют определить нарушения в различных органах и системах вследствие состоявшегося (перенесенного ранее) кровотечения/кровоизлияния.
2.6 Дополнительные исследования
-
Рекомендуется пациентам в случае невозможности проведения полноценного трехэтапного коагулологического обследования, а также в случае контроля терапии, выполнение интегральных тестов оценки гемостаза для выявления и мониторинга нарушений в свертывающей системе крови (тромбодинамики, тромбоэластографии, теста генерации тромбина) [11, 13, 16].
Уровень убедительности рекомендаций D (уровень достоверности доказательств – V)
3. Лечение
3.1 Консервативное лечение
-
Рекомендуется пациентам с гемофилией проведение специфической заместительной терапии концентратами факторов свертывания крови. Строго рекомендуется использовать очищенные, вирус-инактивированные препараты, изготовленные из донорской плазмы человека – плазматические (фактор свертывания крови VIII** (ФСКVIII), фактор свертывания крови IX** (ФСКIX**), фактор свертывания крови VIII+фактор Виллебранда**, антиингибиторный коагулянтный комплекс**) или рекомбинантные концентраты факторов свертывания (октоког альфа**, мороктоког альфа**, нонаког альфа**, эптаког альфа (активированный)**, симоктоког альфа**, туроктоког альфа). Дозы препаратов рассчитываются относительно массы тела, независимо от возраста. Частота введения зависит от режима терапии [14].
Уровень убедительности рекомендаций А (уровень достоверности доказательств – I)
Комментарии: концентраты факторов свертывания крови вводятся внутривенно. Чаще всего используется болюсная инфузия со скоростью, рекомендованной производителем. В редких случаях возможно применение непрерывной инфузии при наличии подобного опыта у лечащего врача. Современная терапия гемофилии базируется на принципе «домашнего лечения» (профилактическом или по требованию). Обязательными условиями для проведения «домашнего лечения» являются: наличие у пациента гемостатических препаратов (препарат находится там же, где пациент), решение о применении гемостатического препарата принимает пациент или его родственники в соответствии с рекомендациями гематолога, пациент и/или его родственники обучены правилам хранения и использования препаратов.
В настоящее время нет оснований для предпочтения той или иной группы концентратов факторов свертывания крови: плазматических (содержащих или не содержащих фактор Виллебранда) или рекомбинантных. Поскольку частая смена торговых наименований препаратов фактора свертывания крови VIII и IX может привести к повышению риска развития ингибитора, желательно создать условия для применения пациентом одного наименования в течение длительного времени (на протяжении многих лет). Предпочтение отдается тому препарату, который при равной эффективности лучше всего переносится пациентом, имеет лучшие фармакокинетические индивидуальные показатели и наиболее удобен в использовании, исходя из конкретных условий. Смена лекарственного средства у конкретного пациента при отсутствии зарегистрированных нежелательных явлений на введение используемого препарата и удовлетворительном клиническом ответе на терапию возможна после 100 экспозиционных дней введения концентратов факторов свертывания крови. (Приложение Г).
Уровень убедительности рекомендаций А (уровень достоверности доказательств – I)
Комментарии: не должно являться постоянной практикой.
Лечение кровотечений (по требованию)
Уровень убедительности рекомендаций В (уровень достоверности доказательств – III)
Комментарии: Расчет дозы концентратов факторов свертывания крови и продолжительность лечения проводится исходя из целевого значения активности дефицитного фактора и вида кровотечения (Приложение Г). Положительная динамика клинических проявлений геморрагического синдрома у пациента должна быть достигнута в течение 24 часов от начала терапии.
Использование неадекватно низкой дозы и несоблюдение режима введения приводит к снижению эффективности, ухудшению состояния и увеличению расхода препарата. Неадекватно высокая доза может привести к развитию тромбозов и неоправданно повышает расход препарата.
Имеющиеся индивидуальные колебания фармакокинетических параметров у каждого пациента могут потребовать персонифицированной оценки фармакокинетической кривой по показаниям. В случае если у пациента такой анализ проведен, расчет дозы и кратности введения должен проводиться специалистом с учетом имеющихся данных.
-
Рекомендуется при расчете доз концентрата при лечении пациентов, при отсутствии данных об индивидуальных особенностях фармакокинетики, всегда использовать усредненные значения, приведенные ниже: период полувыведения FVIII составляет около 8-12 часов, период полувыведения FIX составляет около 24 часов [10, 20].
Уровень убедительности рекомендацийD(уровень достоверности доказательств –V)
Комментарии: при введении 1 МЕ/кг массы тела пациента активность FVIII повышается, в среднем на 2% (у пациентов старше года) (восстановление активности FVIII - тест восстановления = 2), FIX – в среднем на 1% (тест восстановления = 1).
У детей первого года жизни степень повышения активности FVIII может быть меньше – 1%.
Расчет дозы концентрата ФСКVIII** для пациентов старше 1 года: Доза (МЕ) = масса тела х (требуемая активность – базальная активность) х 0,5.
Расчет дозы концентрата ФСКVIII** у детей первого года жизни: Доза (МЕ) = масса тела х (требуемая активность – базальная активность).
Расчет дозы концентрата ФСКIX**: Доза (МЕ) = масса тела х (требуемая активность – базальная активность).
Уровень убедительности рекомендацийD(уровень достоверности доказательств – V)
Комментарии: Учитывая вариабельность фармакокинетических показателей у каждого конкретного пациента, заместительная терапия требует клинического и, при необходимости, лабораторного контроля. Клинический контроль должен проводиться гематологом при обращении пациента, родителями и самим пациентом постоянно. В основе клинического контроля лежит оценка динамики геморрагических проявлений и ее сопоставление с проводимой заместительной терапией. Лабораторный контроль включает определение активности дефицитного фактора в крови, тест восстановления, оценку фармакокинетической кривой (с расчетом периода полувыведения). Для оценки результативности гемостатической терапии возможно проведение интегральных тестов: тромбоэластография, тест генерации тромбина, тромбодинамика в динамическом наблюдении.
Лечение в режиме профилактики
-
Рекомендуется ранее нелеченым пациентам с тяжелой и среднетяжелой формой гемофилии проведение первичной профилактики с целью предотвращения возникновения спонтанных кровотечений, развития гемофилической артропатии и инвалидизации пациентов по протоколу «толеризации и защиты» с учетом факторов риска возможного развития ингибитора: начало терапии от 10 до 20 месяцев жизни в течение 1-50 ДВ вне эпизода кровотечения или оперативного вмешательства в дозе 25 МЕ/кг массы тела 1 раз в неделю ФСКVIII/IX. После 50 ДВ при наличии эпизодов кровотечения рекомендуется увеличить частоту введения препарата до 2 раз в неделю, при сохранении эпизодов кровотечения – до 3 р/неделю. После 100 дней введения – переход на стандартный режим профилактики [5, 10].
Уровень убедительности рекомендаций С (уровень достоверности доказательств – III)
Комментарии: Профилактическая заместительная терапия концентратами факторов свертывания крови – необходимое условие сохранения физического и психологического здоровья пациентов с тяжелой и среднетяжелой гемофилией.
Профилактика заключается в систематическом применении факторов свертывания крови с целью предотвращения кровотечений и развития гемофилической артропатии. Профилактическая терапия, которая начинается при отсутствии признаков повреждения суставов, до трехлетнего возраста и хотя бы до второго эпизода гемартроза называется первичной.
Первичная профилактика является наиболее эффективной для предотвращения поражения опорно-двигательного аппарата. Решение о начале постоянной профилактической заместительной терапии необходимо принимать с учетом состояния венозного доступа. При необходимости может решаться вопрос об установке центрального венозного катетера.
-
Рекомендуется пациентам с частыми повторяющимися кровоизлияниями в суставы (особенно в суставы-мишени) проводить вторичную или третичную профилактику. Рекомендуемым стандартным режимом вторичной и третичной профилактики является инфузия концентрата ФСКVIII** в дозе 20-40 МЕ/кг 1 раз в 2 дня или 3 раза в неделю пациентам с ГА и ФСКIX** в дозе 25-40 МЕ/кг 1 раз в 3 дня или 2 раза в неделю пациентам с ГВ [5, 14, 15, 18].
Уровень убедительности рекомендаций A(уровень достоверности доказательств – I)
Комментарии: Профилактическая терапия не устраняет уже развившееся повреждение сустава, но уменьшает частоту кровотечений и может замедлить прогрессирование заболевания суставов и улучшить качество жизни.
Вторичная профилактика начинается после двух или более гемартрозов при наличии минимальных признаков повреждения сустава. Третичная профилактика назначается в любом возрасте при наличии повреждения сустава/суставов. Может быть постоянной или краткосрочной (периодической).
Показаниями для проведения постоянной профилактической заместительной терапии являются: тяжелая форма гемофилии, среднетяжелая форма гемофилии при развитии хотя бы одного эпизода гемартроза или выраженных геморрагических проявлений другой локализации. Пациентам с активностью фактора более 3% постоянное или длительное профилактическое лечение необходимо при повторных кровоизлияниях в суставы, появлении признаков синовиита или артропатии, выраженных геморрагических проявлениях, требующих частых введений концентратов факторов свертывания.
Профилактическое введение препарата лучше проводить утром, чтобы максимальные уровни фактора в крови были в период наибольшей активности. Протокол проведения профилактической терапии должен быть индивидуальным, насколько это возможно, в зависимости от возраста, венозного доступа, фенотипа кровотечений, активности фактора, коморбидности, социальной активности пациента и особенностей фармакокинетической кривой.
Уровень убедительности рекомендаций А (уровень достоверности доказательств – I)
Комментарии: в дальнейшем, по мере роста пациента и возможного ухудшения клинического фенотипа заболевания с учащением возникновения геморрагического синдрома частота введения должна увеличиваться, а разовая доза снижаться до средних терапевтических значений.
-
Рекомендуется всем пациентам при проведении профилактического режима терапии мониторирование/коррекция лечения на основании клинических и лабораторных признаков с целью оптимизации лечения и сохранения качества жизни пациента [10].
Уровень убедительности рекомендаций D(уровень достоверности доказательств – V)
Комментарии: при клиническом контроле, решение о недостаточной эффективности профилактической заместительной терапии принимается в случаях: более 4-х эпизодов спонтанных гемартрозов в год, появления признаков хронического синовиита или артропатии, возникновения спонтанных геморрагических проявлений другой локализации. Лабораторный контроль заключается в определении остаточной активности фактора перед следующим введением (должна быть не ниже 1%), контроле наличия ингибитора, и, по возможности, в проведении фармакокинетического исследования.
Ключевыми показателями улучшения состояния здоровья и качества жизни пациентов с гемофилией являются:
Причинами недостаточно эффективной заместительной профилактической терапии могут быть: развитие ингибитора к фактору свертывания крови, назначение недостаточной дозы и/или кратности введения, несоблюдение режима введения и дозировок пациентом и родителями, индивидуальные особенности пациента, требующие применения более высоких доз или более частого введения препарата.
Решение о повышении дозы или кратности введения препарата при профилактической терапии должно быть принято, если имеются клинические или лабораторные данные о ее неэффективности. Учитывая, что основная задача профилактической заместительной терапии – сохранение качества жизни пациента, у пациентов с высоким уровнем физической активности допустимо повышение стандартных доз или увеличение кратности введения препарата.
Особенности проведения гемостатической терапии в зависимости от локализации кровотечения
-
Рекомендуется немедленное начало заместительной терапии ФСКVIII**/ФСКIX** в зависимости от типа гемофилии всем пациентам с гемартрозами и/или кровоизлияниями в мышцы при возникновении первых субъективных симптомов: боль, чувство распирания, дискомфорт, ограничение функции (дозы см. приложение Г) [16, 20, 21].
Уровень убедительности рекомендаций D(уровень достоверности доказательств – V)
Комментарии: Кровоизлияния в суставы проявляются дискомфортом, болью, нарушением функции, флюктуацией. Гематомы так же, как и гемартрозы, сопровождаются болевым синдромом, нарушением функции конечности. Кровоизлияния наиболее опасны в участках, где они могут нанести ущерб нервно-сосудистой системе (подвздошная, икроножная и др. мышцы).
При развитии выраженного болевого синдрома возможно проведение кратковременной иммобилизации, которая должна сниматься сразу после прекращения болей.
При болевом синдроме показано использование местной гипотермии на 15 – 20 минут каждые 4 – 6 часов только в течение первых суток.
Реабилитационные мероприятия и ЛФК целесообразно начинать после прекращения болевого синдрома, учитывая локальный статус места повреждения.
Если пациент не получает постоянное профилактическое лечение, после купирования кровотечения показана кратковременная профилактика, особенно на время реабилитации.
Пункции сустава с аспирацией содержимого показаны при: гемартрозе с болевым синдромом, при наличии большого объема крови в полости сустава, при признаках развития гнойного артрита, развитии на фоне гемартроза нервно-мышечных нарушений.
-
Рекомендуется в случае возникновения черепно-мозговой травмы или в любом другом случае при подозрении на кровоизлияние в ЦНС немедленное начало заместительной терапии концентратом ФСКVIII** при гемофилии А или ФСКIX** при гемофилии В до проведения диагностики (дозы см. Приложение Г) [3, 16, 20, 21].
Уровень убедительности рекомендаций D(уровень достоверности доказательств – V)
Комментарии: Любая черепно-мозговая травма у пациентов с гемофилией может вести к развитию внутричерепного кровоизлияния. Травма спины может привести к кровоизлиянию в спинномозговой канал. Кроме того, возможны спонтанные кровоизлияния в ЦНС. Признаками внутричерепного кровоизлияния являются: сохраняющаяся и нарастающая головная боль, сонливость, немотивированное беспокойство или заторможенность, повторная рвота или срыгивание, другая очаговая или общая неврологическая симптоматика.
У детей первых месяцев жизни возможны кровоизлияния с минимальными симптомами или бессимптомные. Даже минимальные кровоизлияния в ЦНС являются жизнеугрожающими, требуют экстренной госпитализации, интенсивной заместительной терапии и незамедлительного проведения КТ или МРТ головного мозга.
Решение вопроса о хирургическом лечении пациентов с внутричерепными кровоизлияниями принимается коллегиально с учетом сопутствующих заболеваний.
После кровоизлияния в ЦНС рекомендовано проведение профилактической терапии в течение 3-6 месяцев.
Уровень убедительности рекомендаций D(уровень достоверности доказательств – V)
Комментарии: Острые кровотечения из ЖКТ могут проявляться в виде кровавой рвоты, рвоты «кофейной гущей» или с прожилками крови, кровянистого стула или мелены. Характерна резкая слабость, учащение пульса, падение АД, сухость во рту, бледность кожи.
Кровотечения из ЖКТ развиваются, как правило, на фоне сопутствующей патологии ЖКТ: язвенная болезнь, эрозии, полипы, воспалительные заболевания кишечника и др. Такие кровотечения являются жизнеугрожающими, требуют экстренной госпитализации и немедленного проведения адекватной заместительной терапии.
Необходима срочная диагностика источника кровотечения, для чего проводится гастроскопия, колоноскопия, УЗИ, рентгенологическое исследование ЖКТ с барием.
Помимо заместительной терапии, показана терапия ингибиторами фибринолиза и лечение местного процесса, приведшего к развитию кровотечения.
Следует регулярно контролировать показатели общего анализа крови и, при необходимости, проводить лечение анемии.
Уровень убедительности рекомендаций D(уровень достоверности доказательств – V)
Уровень убедительности рекомендаций D(уровень достоверности доказательств – V)
Комментарии: пациенты, у которых развилось почечное кровотечение, должны быть проконсультированы урологом и пройти урологическое обследование.
Лечение ингибиторной формы гемофилии
Появление ингибитора кFVIII/FIX считается самым тяжелым осложнением, связанным с лечением гемофилии. Ингибиторы – алло-антитела (IgG), которые нейтрализуют экзогенныеFVIII/FIX.
Появление ингибитора в основном проявляется отсутствием клинического ответа на стандартную терапию концентратами факторов свертывания или появлением кровотечений на профилактической терапии.
Наиболее часто ингибиторы появляются у ранее нелеченых пациентов с тяжелой формой гемофилии (до 30% пациентов с тяжелой формой ГА и до 3-5% пациентов с тяжелой формой ГВ). Наиболее часто ингибитор развивается в первые 50 (100) дней введения (ДВ) фактора и после интенсивной терапии при хирургическом вмешательстве.
При тяжелой форме гемофилии появление ингибитора не влияет на количество и локализацию кровотечений. Но поскольку при появлении ингибиторов заместительная терапия факторами становится неэффективной, риск тяжелых осложнений и даже смерти от кровотечения у этих пациентов выше.
При умеренной или легкой гемофилии ингибитор может нейтрализовать эндогенный FVIII/FIX, тем самым преобразуя клинический фенотип заболевания в тяжелую форму.
Особенности течения ингибиторной ГВ. До 50% пациентов с ингибиторной ГB могут иметь тяжелые аллергические реакции, в том числе анафилаксию, при применении FIX. Такие реакции часто бывают первым симптомом развития ингибитора.
Лечение по требованию и в режиме профилактики при наличии ингибитора
-
Рекомендуется у пациентов с гемофилией с низким титром ингибитора купировать кровотечение введением концентрата фактора свертывания крови в дозах, превосходящих стандартные в 3 раза. При отсутствии эффекта необходимо применение препаратов шунтирующего действия (антиингибиторный коагулянтный комплекс**, эптаког альфа (активированный**) или эмицизумаба[14].
Уровень убедительности рекомендаций A (уровень достоверности доказательств – I)
Комментарии: Выбор препарата для лечения должен основываться на титре ингибитора, клиническом ответе на терапию и характере кровотечения.
Уровень убедительности рекомендаций A (уровень достоверности доказательств – I)
Комментарии: В настоящее время существуют 2 группы шунтирующих препаратов: антиингибиторный коагулянтный комплекс** и эптаког альфа (активированный)**. Достоверной разницы эффективности, безопасности лечения этими препаратами не получено. Однако имеются данные об индивидуальных особенностях ответа пациента на каждый из препаратов, что необходимо учитывать при выборе препарата
Дозы препаратов с шунтирующим механизмом действия для купирования кровотечения:
-
антиингибиторный коагулянтный комплекс** назначается в дозе 50 – 100 Ед/кг каждые 12 часов. Максимальная суточная доза 200 Ед/кг;
-
эптаког альфа (активированный)** назначается в дозе 90 – 120 мкг/кг каждые 2 – 4 часа до остановки кровотечения. Возможно однократное введение в сутки в дозе 270 мкг/кг.
-
Рекомендуется проведение длительного лечения в режиме профилактики пациентам с гемофилией, осложненной ингибитором, антиингибиторным коагулянтным комплексом** в различных режимах: в дозе 50–100 Ед/кг каждые 12 часов при проведении индукции иммунологической толерантности (ИИТ), до снижения титра ингибитора менее 2 БЕ; вне ИИТ в дозе 30 – 100 Ед/кг 3 раза в неделю или через день. [1, 14].
Уровень убедительности рекомендаций A (уровень достоверности доказательств – I)
Комментарии: Профилактическое лечение пациентам с ингибиторной формой гемофилии показано при тяжелом клиническом течении заболевания с возникновением спонтанных эпизодов кровотечения более 4 в год.
Уровень убедительности рекомендаций A (уровень достоверности доказательств – I)
-
Рекомендуется пациентам с ингибиторной формой гемофилии А проводить лечение в режиме профилактики препаратом эмицизумаб в дозах 3 мг/кг один раз в неделю в течение первых 4-х недель, затем 1,5 мг/кг один раз в неделю. Дозы препаратов рассчитываются относительно массы тела, независимо от возраста [19].
Уровень убедительности рекомендаций A (уровень достоверности доказательств – I)
Комментарии: Эмицизумаб представляет собой биспецифичные гуманизированные моноклональные антитела, связывающие активированный FIX cFX и восполняющие функции активированногоFVIII. На действие эмицизумаба не влияет уровеньFVIIIи наличие ингибитора к нему. Эмицизумаб вводится подкожно, выбор места для инъекции следует ограничить рекомендованными участками: область живота, верхняя часть наружной поверхности плеча и бедро.
Индукция иммунологической толерантности
Уровень убедительности рекомендаций D (уровень достоверности доказательств – V)
Комментарии: оптимальные сроки начала ИИТ – сразу после выявления ингибитора. При проведении ИИТ недопустимо менятьконцентрат ФСКVIII**, поскольку это значительно ухудшает прогноз терапии. Перед проведением ИИТ необходимо убедиться в наличии достаточного количество концентратаФСКVIII**.
Оптимального режима проведения ИИТ нет. Для пациентов с высокореагирующим ингибитором, независимо от титра ингибитора на момент начала ИИТ, рекомендована начальная схема 100 – 150 МЕ/кг концентрата ФСКVIII** каждые 12 часов. Для пациентов с низкореагирующим ингибитором рекомендовано начинать ИИТ по схеме 50 – 100 МЕ/кг FVIII ежедневно или каждый второй день.
Снижение дозы и кратности введения препарата начинается после достижения следующих показателей: титр ингибитора - менее 0,6 БЕ, нормализация теста восстановления (более 70%) и нормализация периода полувыведения (более 7 часов). Снижение дозы препарата проводится постепенно по схеме с постоянным лабораторным контролем. После достижения дозы в 30 – 50 МЕ/кг 1 раз в 2 дня необходимо продолжить терапию в режиме вторичной/третичной профилактики на данной дозе постоянно. Отмена профилактического лечения часто приводит к рецидиву ингибитора. Критерии эффективности ИИТ представлены в таблице 3.
Эффективность |
Критерии |
|---|---|
Полный успех |
|
Частичный успех |
Присутствие двух из трех критериев |
Частичный ответ |
Присутствие одного из трех критериев |
Отсутствие ответа |
Не выполняется ни один из критериев на протяжении 12 месяцев |
При проведении ИИТ необходимо избегать любых воздействий и препаратов, стимулирующих иммунные реакции, в том числе вакцинации, применения препаратов интерферона и других видов иммунотерапии.
Уровень убедительности рекомендаций D (уровень достоверности доказательств – V)
-
Рекомендуется пациентам с ингибиторной формой гемофилии А с целью предотвращения развития кровотечения при проведении ИИТ применение эмицизумаба в стандартных режимах [19].
Уровень убедительности рекомендаций А (уровень достоверности доказательств – I)
Комментарии: В случае одновременного применения эмицизумаба при ИИТ требуется индивидуальный подбор режима и доз введения концентрата ФСКVIII**.
Уровень убедительности рекомендаций D (уровень достоверности доказательств – V)
Комментарии: возможно повторное проведение ИИТ с использованием другого препарата или изменением режима терапии.Опыт проведения ИИТ у пациентов с ингибиторной ГB ограничен. Это обусловлено очень низкой эффективностью и аллергическими реакциями.
3.2 Ортопедическое лечение
Ортопедические осложнения гемофилии.
Хронический синовиит
-
Рекомендуется пациентам при развитии хронического синовиита проведение профилактической заместительной терапии концентратом фактора в режиме, который позволит предотвратить развитие спонтанных гемартрозов. Также важным моментом является выполнение ежедневных упражнений (ЛФК), направленных на укрепление мышц и поддержание подвижности сустава [3, 9, 16, 20, 21].
Уровень убедительности рекомендаций D (уровень достоверности доказательств – V)
Комментарии: Хронический синовиит развивается после повторных гемартрозов. Как правило, является следствием отсутствия или недостаточной эффективности заместительной терапии. Проявления - длительно сохраняющееся повышение температуры над пораженным суставом, увеличение объема мягких тканей области сустава, рецидивирующие кровоизлияния, ограничение подвижности.
Диагностика включает выявление клинических признаков, УЗИ суставов и/или МРТ. Терапия проводиться совместно с ортопедами, имеющими опыт лечения пациентов с гемофилией. При сохранении признаков воспаления показана терапия нестероидными противовоспалительными препаратами (ингибиторами COX-2).
При недостаточной эффективности заместительной терапии возможно проведение курса пункций сустава с введением стероидных противовоспалительных препаратов (на первом этапе), далее, вариантами выбора являются химическая или эндоскопическая синовэктомия, а при их недостаточной эффективности – хирургическая коррекция.
Хроническая деформирующая артропатия
Уровень убедительности рекомендаций D (уровень достоверности доказательств – V)
Комментарии: Хроническая деформирующая артропатия возникает вследствие прогрессирующего течения хронического синовиита и рецидивирующих кровоизлияний в суставы. Проявляется остеопорозом, нарушением структуры, истончением и потерей суставного хряща, болевым синдромом, контрактурами, мышечной атрофией, деформацией сустава.
Основой профилактики развития хронической артропатии является адекватная постоянная профилактическая заместительная терапия. Своевременное лечение синовиита также необходимо для предотвращения развития артропатии. Диагностика артропатии основана на выявлении клинических признаков и на результатах проведенных инструментальных исследований: УЗИ, КТ, МРТ.
Целью лечения уже развившейся хронической артропатии является улучшение функционирования сустава и уменьшение болевого синдрома. Для борьбы с болевым синдромом оптимально использовать ингибиторы COX-2. Для восстановления функции сустава, состояния мышц проводят курсы ЛФК и физиотерапии. В ряде случаев эффективно использование тренажеров. На начальных этапах восстановительного лечения показано проведение курсов препаратов, содержащих гиалуроновую кислоту. При недостаточной эффективности консервативной терапии, показано хирургическое лечение. Хирургическое лечение пациентов с гемофилией должно проводиться врачами, имеющими опыт лечения пациентов с гемофилией.
Псевдоопухоли
-
Рекомендуется пациентам с псевдоопухолями проведение совместного наблюдения и лечения хирургами и гематологами. На первом этапе в возможна попытка интенсивной заместительной терапии ФСКVIII** при гемофилии А и ФСКIX** при гемофилии В в течение 6 – 8 недель с последующим МРТ контролем [3, 9, 16, 20, 21].
Уровень убедительности рекомендаций D (уровень достоверности доказательств – V)
Комментарии: псевдоопухоли формируются вследствие неправильной терапии кровоизлияний в мягкие ткани, обычно в мышцы, расположенные рядом с костью, которая может быть затронута вторично, или при поднадкостничных кровоизлияниях. Проявлениями псевдоопухоли являются стабильное опухолевидное образование, оттесняющее окружающие ткани, которое существует на протяжении многих месяцев или лет и не имеет тенденции к обратному развитию на фоне интенсивной заместительной терапии факторами.
Диагностика – физикальное обследование, проведение рентгенографии, КТ или МРТ пораженного сегмента тела.
При отсутствии лечения псевдоопухоль может достигать гигантских размеров, создавая давление на нейроваскулярные структуры и вызывая патологические переломы.Если образование не имеет тенденции к обратному развитию, рекомендовано тотальное удаление опухоли с иссечением капсулы. Операция должна проводиться специалистами, имеющими опыт хирургического ортопедического лечения пациентов с гемофилией.
Переломы
-
Рекомендуется пациентам при развитии перелома незамедлительное начало заместительной терапии концентратом факторов свертывания. В течение первых 3-5 дней необходимо поддержание уровня фактора в крови не менее 50-100% (в зависимости от локализации и тяжести травмы). Постоянная заместительная терапия фактором должна проводиться в течение 10-14 дней [10].
Уровень убедительности рекомендаций D (уровень достоверности доказательств – V)
Комментарии: Риск развития переломов у пациентов с гемофилией связан с остеопорозом и гемофилической артропатией. Сразу после стабилизации перелома следует приступить к проведению восстановительной терапии.
3.3 Хирургические вмешательства
Уровень убедительности рекомендацийD(уровень достоверности доказательств –V)
Комментарии: у пациентов с гемофилией хирургическое вмешательство может потребоваться для лечения как осложнений гемофилии, так и не связанных с гемофилией заболеваний. Перед любым хирургическим вмешательством необходима консультация в центре лечения гемофилии. Если есть возможность, оперативное лечение лучше проводить в специализированном стационаре. Оперативное вмешательство у пациентов с ингибиторной гемофилией должно проводиться только в условиях специализированного стационара. Анестезиолог должен иметь опыт лечения пациентов с нарушениями свертываемости крови.
Необходим строгий мониторинг коагулограммы, активности фактора и скрининг на наличие ингибитора. Дозы и продолжительность терапии концентратом фактора свертывания крови зависят от типа оперативного вмешательства (таблица 3).
При необходимости проведения таких диагностических процедур, как люмбальная пункция, пункция артерии, эндоскопическое исследование с биопсией, ведение пациента такое же, как при хирургическом лечении.
3.4 Длительный сосудистый доступ у пациентов с гемофилией
Уровень убедительности рекомендаций С (уровень достоверности доказательств – IV)
Комментарии: Сосудистый доступ является необходимым условием лечения пациентов с гемофилией, поскольку большинство концентратов дефицитных факторов свертывания представляет собой препараты для внутривенных инъекций. Внутривенное введение факторов свертывания позволяет проводить профилактическое лечение, лечение по требованию, лечение в домашних условиях, индукцию иммунной толерантности.
Пункция периферических вен – это метод выбора обеспечения сосудистого доступа у пациентов с гемофилией. Его использование не ассоциируется с большим количеством осложнений, требуются иглы малого калибра (23-25G), а короткое время инфузии достаточно для введения концентратов факторов. Обычно пунктируют вены руки с помощью иглы-бабочки. Повторные частые венепункции могут осложниться гематомами. Важная роль при использовании этого доступа принадлежит обучению выполнению венепункций опекунов и самих пациентов.
В то же время у некоторых пациентов использование периферического венозного доступа невозможно из-за малого размера вен, плохой переносимости детьми повторных венепункций, необходимости частого использования сосудистого доступа, неспособности опекунов и пациентов обучиться выполнению венепункции. Факторами, влияющими на отказ от применения периферического доступа, могут явиться возраст пациентов и частые кровотечения.
-
Рекомендуется у пациентов с гемофилией с невозможностью периферического венозного доступа для регулярных инфузий использовать в качестве методов устройств долговременного центрального доступа порт-систему, периферически имплантируемые центральные венозные катетеры, туннелируемые катетеры (катетер Хикмана, Бровиака, Леонарда) [23, 24].
Уровень убедительности рекомендацийA(уровень достоверности доказательств – I)
Комментарии: Использованиеустройства долговременного центрального венозного доступа по сравнению с периферическим венозным доступом чаще ассоциировалось с инфекцией (29% против 17%, P = 0.01).
Показания к использованию устройства долговременного центрального венозного доступа является:
Абсолютным противопоказанием к установкеустройства долговременного центрального венозного доступаявляется наличие у пациента признаков активной инфекции.
Относительными противопоказаниями к УДЦВД являются катетер-ассоциированная инфекция кровотока и катетер-ассоциированные тромбозы глубоких вен в анамнезе.
-
Рекомендуется у пациентов с гемофилией без ингибиторов к FVIII/FIX при установке устройства долговременного центрального венозного доступа обеспечить активность FVIII/FIX путем инфузии концентрата ФСКVIII**/ФСКIX** в зависимости от типа гемофилии с целью предупреждения развития геморрагического синдрома [11].
Уровень убедительности рекомендаций C (уровень достоверности доказательств – IV)
Комментарии: В таблице 4 приведены дозы концентратаФСКVIII/ФСКIX** и целевая активностьFVIII/IXпри установке устройства долговременного центрального венозного доступа у пациентов с гемофилией без ингибиторов.
Время |
Доза FVIII/FIX |
Целевая активность FVIII/FIX в плазме |
Время исследования |
|---|---|---|---|
До операции (1-2 ч) |
75 МЕ/кг |
>100% |
Через 15-30 мин посл инфузии |
Через 8 ч после операции |
>50% |
До и после инфузии |
|
1-3 день после операции |
50 МЕ/кг каждые 12 ч |
>50% |
До и после инфузии |
4-7 день после операции |
75 МЕ/кг каждые 24 ч |
>30% |
До и после инфузииs |
-
Рекомендуется у пациентов с гемофилией с ингибиторов при установке устройства долговременного центрального венозного доступа обеспечить гемостаз путем инфузии препаратов шунтирующего действия – эптаког альфа (активированного)**, антиингибиторного коагулянтного комплекса** с целью предупреждения развития геморрагического синдрома. [11].
Уровень убедительности рекомендацийC(уровень достоверности доказательств – IV)
Комментарии: приустановке порта пациентам с гемофилией (детям и взрослым), осложненной ингибиторами к факторам свертывания, гемостаз обеспечивают введением шунтирующих препаратов: антиингибиторный коагулянтный комплекс** 80-100 ед/кг или эптаког альфа (активированный)** 120 мкг/кг. У пациентов с ингибитором применяют эптаког альфа (активированный)** каждые 2-3 ч 90-120 мкг/кг в течение первых 24 ч и затем каждые 4-6 ч до 7 дня, либо антиингибиторный коагулянтный комплекс** 80-100 ед/кг каждые 8 ч первые 3 дня, затем каждые 12 ч. Несмотря на подобный режим установка портов у пациентов с ингибиторами нередко осложняется гематомами.
-
Рекомендуется проводить предварительный инструктаж, обучение, тренинг всем пациентам и их опекунам, ухаживающих за устройствами долговременного центрального венозного доступа [11].
Уровень убедительности рекомендаций C (уровень достоверности доказательств – IV)
Комментарии: Пациенты и их опекуны должны быть информированы о характере устройств долговременного центрального венозного доступа, ухода за ним, возможными осложнениями, порядке действий и куда им обращаться в случае возникновения осложнений.Обучение родителей работе с портом является обязательным условием обеспечения эффективной помощи пациентам данной группы. Обучение проводится с первого дня имплантации порта, индивидуально, врачами и медицинскими сестрами центра, где выполняется операция. В дальнейшем обучение продолжается в центре, где наблюдается пациент на постоянной основе. Родители и пациент должны освоить правила асептики и антисептики, навыки по выполнению инфузий препаратов с использованием порта.
3.5 Иное лечение
Уровень убедительности рекомендаций C (уровень достоверности доказательств – IV)
Комментарии: В качестве дополнительной гемостатической терапии возможно использование следующих лекарственных препаратов:
-
Ингибиторы фибринолиза. Используются как дополнение к специфической заместительной терапии. Наиболее эффективны при кровотечениях из ран слизистых оболочек. Могут использоваться для лечения кровотечений других локализаций. Запрещено использовать при почечных кровотечениях.
-
Местные гемостатические препараты. При проведении оперативных вмешательств, особенно на паренхиматозных органах, при экстракции зубов, лечении ран показано использование местных гемостатических препаратов. Эти препараты применяются совместно с заместительной терапией и призваны оптимизировать местный гемостатический эффект.
Следует учесть, что у пациента могут быть нестандартные проявления болезни, а также сочетание конкретной болезни с другими патологиями, что может диктовать лечащему врачу изменения в алгоритме выбора оптимальной тактики диагностики и лечения.
4. Реабилитация
-
Рекомендуется пациентам с поражением элементов опорно-двигательного аппарата: долгосрочное лечение повреждений суставов и мышц, и функциональная реабилитация. Санаторно-курортное лечение рекомендовано этим пациентам с целью предотвращения прогрессирования нарушений опорно-двигательного аппарата и улучшения их ортопедического статуса [3, 8, 10, 16, 20, 21].
Уровень убедительности рекомендаций D (уровень достоверности доказательств –V)
Комментарии: Основным клиническим проявлением гемофилии являются рецидивирующие кровоизлияния в суставы, что необратимо приводит к развитию деформирующей артропатии и хронического синовита у этих пациентов. Поражение опорно-двигательного аппарата существенно лимитирует социальную адаптированность пациентов, ухудшает их качество жизни. Лечение можно проводить в санаторно-курортных организациях в климатической зоне проживания пациента, а также на бальнеологических курортах. Разработка реабилитационных мероприятий должна проводиться совместно специалистами по реабилитации, курортологии и гематологами, имеющими опыт лечения пациентов с нарушениями свертывания крови.
Возможны такие виды терапии как:
5. Профилактика
Профилактика (см раздел «лечение в режиме профилактики).
-
Рекомендуется проводить диспансерное наблюдение и лечение всех пациентов с гемофилией группой специалистов различного профиля, включающей гематолога, педиатра, ортопеда-травматолога, стоматолога, физиотерапевта, врача ЛФК, психолога, имеющих опыт работы с пациентами с гемофилией [3].
Уровень убедительности рекомендаций D (уровень достоверности доказательств – V)
Комментарии: Осмотр пациентов гематологом, ортопедом и стоматологом должен проводиться не менее 2-х раз в год; остальными специалистами - по необходимости. Целесообразно проведение диспансеризации пациентов 1 раз в год в специализированном центре нарушений гемостаза, если центр располагает достаточной клинико-лабораторной базой.
Диспансерное наблюдение за пациентами с гемофилией включает:
-
динамический мониторинг состояния пациента с оценкой наличия нежелательных явлений при проведении заместительной терапии: появление ингибитора к фактору свертывания крови, индивидуальная непереносимость препарата, вирусная контаминация, изменения психологического или социального статуса пациента. Оценка состояния периферической венозной системы;
-
лечение осложнений гемофилии: коррекция дефицита железа, ингибиторов;
-
выявление и лечение сопутствующих заболеваний, особенно заболеваний зубов, полости рта, ЖКТ, ЛОР-органов, патологии сердечно-сосудистой системы и др.
6. Дополнительная информация, влияющая на течение и исход заболевания
Гарантированное бесперебойное обеспечение концентратом ФСКVIII** и ФСКIX** у пациентов с неосложненной гемофилией, препаратами «шунтирующего действия» или эмицизумабом у пациентов с ингибиторной формой гемофилии, обучение применению этих препаратов членов семьи пациентов с гемофилией является приоритетом в организации помощи пациентам с гемофилией.
При лечении кровотечений необходимо придерживаться следующих принципов:
-
Для остановки кровотечений должна применяться заместительная терапия концентратом ФСКVIII** или ФСКIX**, либо препаратами «шунтирующего действия» или эмицизумаб у пациентов с ингибиторной формой гемофилии.
-
Необходимо сразу применять эффективные дозы концентратов факторов свертывания или препаратов «шунтирующего действия». Терапия недостаточными дозами не позволит остановить кровотечение, приведет к потере времени, нарастанию геморрагического синдрома и необоснованному расходу дорогостоящего препарата.
-
Гемостатическую терапию (введение концентратов факторов свертывания крови) необходимо начинать как можно раньше (в максимально сжатые сроки настолько насколько это возможно, желательно в течение первых 2-х часов после получения травмы или появления первых субъективных или объективных признаков кровоизлияния). Поэтому основанием для начала терапии могут быть субъективные ощущения пациента или факт травмы. Введение препарата должно быть выполнено обязательно. Необходимо стремиться остановить кровотечение или кровоизлияние до развития значимых клинических проявлений. При наличии травмы пациент должен быть осмотрен гематологом в обязательном порядке.
-
Лечение легких и средних кровотечений должно проводиться на дому пациентом или его родственниками в соответствии с рекомендациями гематолога. При развитии тяжелого кровотечения терапия должна быть начата как можно раньше (на дому) и продолжена под наблюдением гематолога стационарно или амбулаторно.
-
Пациенты не должны использовать препараты, нарушающие функцию тромбоцитов и угнетающие свертывание крови, особенно ацетилсалициловую кислоту (АСК)** и др. НПВП (за исключением некоторых ЦОГ-2: кеторолака**, нимесулида, ибупрофена**, целекоксиба, парекоксиб и др.).
-
Следует поощрять регулярные занятия физическими упражнениями, способствующими развитию мускулатуры, защите суставов и улучшению физического состояния (например, лечебная гимнастика, плавание, терренкур).
-
Пациенты должны избегать ситуаций, связанных с высоким риском травм, в том числе занятия контактными видами единоборств, игр с тяжелым мячом, занятий на спортивных снарядах, и т.д.
Стоматологическая помощь
Рекомендовано проведение местной анестезии у пациентов с тяжелой и среднетяжелой формами гемофилии только после введения концентрата фактора свертывания [4, 7, 8, 12].
Плановые стоматологические осмотры должны проводиться не менее 2 раз в год. Обычные осмотры стоматолога и чистка зубов могут проводиться без заместительной терапии факторами. Однако необходимо иметь в свободном доступе гемостатические препараты (концентратом ФСКVIII**/ФСКIX**, антифибринолитические препараты).
Рекомендовано при оказании стоматологической помощи важно тесное взаимодействие хирурга-стоматолога и врача гематолога. Удаление зуба или хирургические процедуры выполнять под строгим контролем гемостаза и после консультации гематолога [11, 13, 16, 17].
При проведении стоматологических процедур возможно применение транексамовой кислоты** или других антифибринолитических препаратов с целью уменьшения необходимости в заместительной терапии концентратом фактора. Возможно использование местных гемостатических препаратов после удаления зубов. При обширных стоматологических процедурах (наложение швов, множественная экстракция зубов) может понадобиться госпитализация пациента в стационар.
Следует воздержаться от применения НПВП, особенно ацетилсалициловой кислоты**.
Особого внимания требует профилактика во время стоматологических процедур у пациентов с ингибиторами кFVIII.
Гемофилия у новорожденных
При решении вопроса о способе родоразрешения (вагинальное или оперативное), если ожидается рождение ребенка с гемофилией, необходимо выбрать наиболее атравматичный способ. Вакуумэкстракция является опасной и не должна проводиться в отношении плодов, у которых подозревается гемофилия. После родоразрешения желательно отобрать образец пуповинной крови в пробирку с цитратом натрия для определения активности факторов свертывания крови. При оценке результатов необходимо учитывать возрастные особенности. До момента диагностики, у новорожденных с ожидаемой гемофилией желательно воздержаться от венепункций (только для диагностики гемофилии), отбора образцов капиллярной крови и других инвазивных манипуляций [13].
Проведение лабораторных исследований
Лабораторные анализы лежат в основе диагностики и контроля у пациентов с гемофилией. Требования к условиям и технике отбора образцов и выполнения исследований не отличаются от стандартных. Важным аспектом лабораторных исследований является участие в системе контроля качества. При диагностике гемофилии оптимально участвовать не только в государственной, но и в международной системе контроля качества лабораторных исследований, охватывающей основные коагулологические параметры [3].
Вакцинация
Пациенты с гемофилией могут быть вакцинированы. Особенно важно проведение вакцинации от гепатита В. При вакцинации предпочтение отдается оральному или подкожному введению препарата, по сравнению с внутримышечным или внутрикожным. Если для данной вакцины доступен только внутримышечный путь введения, необходима заместительная терапия для предотвращения развития гематомы. В этом случае заместительную терапию проводят накануне вакцинации. В день вакцинации введение препарата не рекомендуется. Нельзя проводить вакцинацию во время кровотечения [4, 7, 13].
Нежелательная медикаментозная терапия
Не рекомендовано применение препаратов, ухудшающих функцию тромбоцитов или факторов свертывания крови.
Применение таких препаратов может привести к развитию тяжелых кровотечений, которые не контролируются введением концентратов факторов свертывания крови. Однако развившийся тромбоз может потребовать применения антикоагулянтов. Предпочтение надо отдавать препаратам кратковременного действия. Каждый раз необходимо анализировать соотношение пользы и риска от применения антикоагулянтов и антиагрегантов.
Обучение пациентов и членов их семей
Обучение пациентов и членов их семей – необходимое условие обеспечения адекватной помощи таким пациентам. Обучение начинается сразу после установления диагноза и проводится на постоянной основе врачами и медицинскими сестрами центра, в котором наблюдается пациент.
Обучение проводится индивидуально при посещении центра и в рамках школы пациентам с гемофилией.
Основные направления обучения пациента и членов его семьи:
Помимо врачей и медсестер к обучению пациентов и членов их семей необходимо привлекать психологов, юристов и членов общественных организаций, представляющих интересы пациентов с гемофилией.
7. Организация медицинской помощи
Всех пациентов с гемофилией рекомендовано регистрировать и наблюдать в специализированном центре (по возможности). Должна быть круглосуточная возможность контакта с гематологом, имеющим опыт лечения пациентов с нарушениями гемостаза.
Показания для плановой госпитализации:
Показания для экстренной госпитализации:
Показания к выписке пациента из стационара:
Критерии оценки качества медицинской помощи
№ |
Критерии качества |
Уровень достоверности доказательств |
Уровень убедительности рекомендаций |
|---|---|---|---|
1. |
Выполнен осмотр врачом-гематологом |
V |
D |
2. |
Выполнено общий (клинический) анализ крови с определением количества тромбоцитов |
V |
D |
3. |
Выполнена коагулограмма (активированное частичное тромбопластиновое время, протромбиновое время, тромбиновое время, концентрация фибриногена (по Клауссу) и подсчет количества тромбоцитов) |
V |
D |
4. |
Выполнено определение активности факторов свертывания крови VIII и FIX |
V |
D |
6. |
Проведена молекулярно-генетическая диагностика нарушений фактора свертывания крови VIII, фактора свертывания крови IX |
I |
A |
7. |
Проведена заместительная терапия концентратами факторов свертывания крови в соответствии с выявленным дефицитом |
I |
А |
8. |
Достигнуто купирование геморрагического синдрома |
III |
В |
9. |
Проведена гемостатическая терапия компонентами крови (при отсутствии специфических лекарственных препаратов, при наличии медицинских показаний и при отсутствии медицинских противопоказаний) |
I |
А |
10. |
Достигнута положительная динамика клинических проявлений геморрагического синдрома у пациента в течение 24 часов от начала терапии |
V |
D |
11. |
Достигнуто клиническое улучшение состояния пациента |
V |
D |
Список литературы
-
Зозуля Н.И. Диагностика и лечение ингибиторной формы гемофилии: Автореф. дис…д-ра мед. наук. М., 2010
-
Момот А.П. Принципы и алгоритмы клинико-лабораторной диагностики. СПб. 2006.
-
Протокол ведения больных «Гемофилия». Проблемы стандартизации в здравоохранении 2006, с. 18 – 74
-
Спирин, М. В., Галстян, Г. М., Полеводова, О. А., Кудлай, Д. А., Полянская, Т. Ю., Зозуля, Н. И., Троицкая, В. В. (2017). Периферические имплантируемые центральные венозные катетеры для обеспечения длительного сосудистого доступа у больных с геморрагическим синдромом. Гематология И Трансфузилогия, 64(4), 203–210. http://doi.org/http://dx.doi.org/10.18821/0234-5730-2017-62-4
-
BIV Astermark J, Petrini P, Tengborn L, et al. Primary prophylaxis in severe haemophilia should be started at an early age but can be individualized. Br J Haematol 1999;105:1109-13
-
Canadian Hemophilia Standards Group. Canadian Comprehensive Care Standards for Hemophilia and Other Inherited Bleeding Disorders, First Edition, June 2007
-
Castaman G, Mancuso ME, Giacomelli SH, et al. Molecular and phenotypic determinants of the response to desmopressin in adult patients with mild hemophilia A. J Thromb Haemost 2009;7(11):1824-31
-
Collins Peter W, Chalmers E, Daniel P. Hart DP, at al. Diagnosis and treatment of. factor VIII and IX inhibitors in congenital haemophilia: (4th edition). British Journal oФ. Haematology. Volume 160, Issue 2, pages 153–170, January 2013
-
Colvin BT, Astermark J, Fischer K, Gringeri A, Lassila R, Schramm W, Thomas A, Ingerslev J; Inter Disciplinary Working Group. European principles oФ. haemophilia care. Haemophilia 2008;14(2):361-74
-
De Moerloose P, Fischer K, Lambert T et al. Recommendations for assessment, monitoring and follow-up of patients with haemophilia. Haemophilia 2012; 18: 319–25
-
Fonseca, A., Nagel, K., Decker, K., Pukulakatt, M., Pai, M., Walton, M., & Chan, A. K. C. (2016). Central venous access device insertion and perioperative management of patients with severe haemophilia A: a local experience. Blood Coagulation & Fibrinolysis, 27(2), 156– 159
-
Franchini M, Zaffanello M, Lippi G. The use of desmopressin in mild hemophilia A. Blood Coagul fibrinolysis 2010;21(7):615-9
-
Johnsen, Jill M. et al "Novel approach to genetic analysis and results in 3000 hemophilia patients enrolled in the My Life, Our Future initiative." Blood Advances 1.13 (2017): 824-834
-
Golestani M, Eshghi P, Rasekh HR, Cheraghali AM, Salamzadeh J, Imani A. Comparison of bypassing agents in bleeding reduction in treatment of bleeding episodes in patients with haemophilia and inhibitors. Iran Red Crescent Med J. 2014;16(12):e24551
-
Gouw, Samantha C. et al "F8 gene mutation type and inhibitor development in patients with severe hemophilia A: systematic review and meta-analysis." Blood 119.12 (2012): 2922-2934
-
Guidelines for the management of hemophilia. 2nd edition. Доступно в интернете по адресу www.WFH.org
-
Mannucci P.M., Garagiola I. Factor VIII products in haemophilia A: one size fits all? Thromb Haemost 2015; 113(05): 911-914
-
Nilsson IM, Berntorp E, Löfqvist T, Pettersson H. Twenty-five years’ experience of prophylactic treatment in severe haemophilia A and B.J Intern Med 1992;232(1):25-32
-
Oldenburg J, Mahlangu JN, Kim B, Schmitt C, Callghan MU, Young G, Santagostino E,Kruse-Jarres R, Negrier C, Kessler C, Valente N, Asikanius E, Levy GG, Windyga J, Shima M. Emicizumab Prophylaxis in Hemophilia A with Inhibitors. N Engl J Med (2017) 377 (9)^809-818
-
Richards M, Williams M, Chalmers E, at al. A United Kingdom Haemophilia Centre Doctors’ Organization guideline approved by the British Committee for Standards in Haematology: guideline on the use of prophylactic factor VIII concentrate in children and adults with severe haemophilia A. British Journal of Haematology. Volume 149, Issue 4, pages 498–507, May 2010
-
Srivastava A, et al. Guidelines for the management of hemophilia (WFH). Haemophilia 2013: 19; e1–e47
-
Stonebraker JS, Bolton-Maggs PH, Soucie JM, Walker I, Brooker M. A study of variations in the reported haemophilia A prevalence around the world. Haemophilia 2010;16(1):20-32
-
Pediatrics Nov Ullman A.J., Marsh N., Mihala G. et al. Complications of Central Venous Access Devices: A Systematic Review. 2015, 136 (5) e1331-e1344
-
Valentino, L., Ewenstein, B., Navickis, R. J., & Wilkes, M. M. (2004).Central venous access devices in haemophilia. Haemophilia, 10(2), 134–46
Приложение А1. Состав рабочей группы
-
Зозуля Надежда Ивановна, д.м.н., врач-гематолог, зав. отделом коагулопатий ФГБУ «НМИЦ гематологии» Минздрава России, национальное гематологическое общество, г. Москва.
-
Кумскова Мария Алексеевна, врач-гематолог отдела коагулопатий ФГБУ «НМИЦ гематологии» Минздрава России, национальное гематологическое общество, г. Москва.
-
Полянская Татьяна Юрьевна, к.м.н., старший научный сотрудник отделения реконструктивно-восстановительной ортопедии ФГБУ «НМИЦ гематологии» Минздрава России, г. Москва.
-
Свирин Павел Вячеславович, врач-гематолог ГБУЗ Морозовской ДГКБ ДЗМ г. Москвы, ассистент кафедры онкологии и лучевой терапии педиатрического факультета ГБОУ ВПО РНИМУ им. Н.И. Пирогова, национальное общество детских гематологов и онкологов, г. Москва.
-
Мамаев Андрей Николаевич, д.м.н., старший научный сотрудник Алтайского филиала ФГБУ «НМИЦ гематологии» Минздрава России, национальное гематологическое общество, г. Барнаул.
-
Галстян Геннадий Мартинович, д.м.н., заведующий отделением реанимации и интенсивной терапии, врач анестезиолог-реаниматолог, национальное гематологическое общество, г. Москва.
Конфликт интересов: нет
Приложение А2. Методология разработки клинических рекомендаций
Целевая аудитория - врачи:
Методы, использованные для сбора/селекции доказательств:
Базы данных, использованных для сбора/селекции доказательств:
Доказательной базой для рекомендаций являются публикации, вошедшие в базы данных PUBMED, MEDLINE, Кокрановской библиотеки. Поиск проводился на глубину более 20 лет.
Методы, использованные для анализа доказательств:
Методы, использованные для качества и силы доказательств:
-
Оценка значимости доказательств в соответствии с рейтинговой системой убедительности доказательств (Приложение П 1).
Методология разработки рекомендаций:
Описание методики анализа доказательств и разработки рекомендаций
При отборе публикаций, как потенциальных источников доказательств, использованная в каждом исследовании методология должна быть изучена для того, чтобы убедиться в соответствии ее принципам доказательной медицины. Результат изучения влияет на уровень доказательности, присваиваемый публикации, что в свою очередь влияет на силу вытекающих из нее рекомендаций.
Методологическое изучение фокусируется на особенностях дизайна исследования, которые оказывали существенное влияние на качество результатов и выводов.
С целью исключения влияния субъективных факторов каждое исследование оценивается, как минимум, двумя независимыми членами авторского коллектива. Различия в оценке обсуждаются на совещаниях рабочей группы авторского коллектива данных рекомендаций.
На основании анализа доказательств разработаны разделы клинических рекомендаций с оценкой силы в соответствии с рейтинговой системой градаций доказательности рекомендаций (Приложение П2).
Методы, использованные для формулирования рекомендаций:
-
Оценка значимости рекомендаций в соответствии с рейтинговой системой градаций доказательности рекомендаций (Приложение П2).
Индикаторы доброкачественной клинической практики (GoodPractice Points – GPPs): доброкачественная практика рекомендаций основывается на квалификации и клиническом опыте авторского коллектива.
Методология валидизации рекомендаций:
Методы валидизации рекомендаций:
Описание методики валидизации рекомендаций:
Рекомендации в предварительной версии рецензируются независимыми экспертами, которых просят прокомментировать, насколько качественно интерпретированы доказательства и разработаны рекомендации. Также проводится экспертная оценка стиля изложения рекомендаций и их доступности для понимания.
Предварительные версии рекомендаций представляются для обсуждения на научных гематологических конференциях Национального гематологического общества и заседаниях Профильной комиссии по Гематологии, Рабочей группы по разработке клинических рекомендаций Гематологического научного центра, ведущими специалистами профильных Федеральных центров РФ и практическими врачами.
Изучаются комментарии со стороны врачей-гематологов амбулаторного и стационарного этапов в отношении доходчивости и их оценки важности рекомендаций как рабочего инструмента повседневной практики.
Замечания и комментарии, полученные от экспертов, тщательно систематизируются и обсуждаются авторским коллективом. При необходимости проводится внесение изменений и дополнений в текст рекомендаций.
Окончательная редакция:
Для окончательной редакции и контроля качества рекомендации повторно анализируются членами авторского коллектива, для подтверждения того, что все существенные замечания и комментарии экспертов приняты во внимание, риск систематических ошибок при разработке сведен к минимуму.
Окончательная редакция клинических рекомендаций рассматриваются и утверждаются на заседании Профильной комиссии по Гематологии, Рабочей группы по разработке клинических рекомендаций Гематологического научного центра, и в заключении, на конгрессе (съезде, пленуме) национального гематологического общества.
Приложение П1. Уровни достоверности рекомендаций
(в соответствии со шкалами, разработанными Американским обществом клинической онкологии (ASCO) и Европейским обществом медицинской онкологии (ESMO)
Уровень доказательности |
Тип доказательности |
|---|---|
I |
Доказательства получены в результате мета-анализа большого числа хорошо спланированных рандомизированных исследований. Рандомизированные исследования с низким уровнем ложнопозитивных и ложнонегативных ошибок. |
II |
Доказательства основаны на результатах не менее одного хорошо спланированного рандомизированного исследования. Рандомизированные исследования с высоким уровнем ложнопозитивных и ложнонегативных ошибок. |
III |
Доказательства основаны на результатах, хорошо спланированных нерандомизированных исследований. Контролируемые исследования с одной группой больных, исследования с группой исторического контроля и т.д. |
IV |
Доказательства получены в результате нерандомизированных исследований. Непрямые сравнительные, описательно корреляционные исследования и исследования клинических случаев. |
V |
Доказательства основаны на клинических случаях и примерах. |
Приложение П2. Степени и градации доказательности рекомендаций*
(в соответствии со шкалами, разработанными Американским обществом клинической онкологии (ASCO) и Европейским обществом медицинской онкологии (ESMO).
Степень |
Градация |
|---|---|
A |
Доказательство I уровня или устойчивые многочисленные данные II, III или IV уровня доказательности |
B |
Доказательства II, III или IV уровня, считающиеся в целом устойчивыми данными |
C |
Доказательства II, III, IV уровня, но данные в целом неустойчивые |
D |
Слабые или несистематические эмпирические доказательства |
Порядок обновления клинических рекомендаций.
Механизм обновления клинических рекомендаций предусматривает их
систематическую актуализацию – не реже чем один раз в три года или при
появлении новой информации о тактике ведения пациентов с данным
заболеванием. Решение об обновлении принимает МЗ РФ на основе
предложений, представленных медицинскими некоммерческими
профессиональными организациями. Сформированные предложения должны
учитывать результаты комплексной оценки лекарственных препаратов,
медицинских изделий, а также результаты клинической апробации.
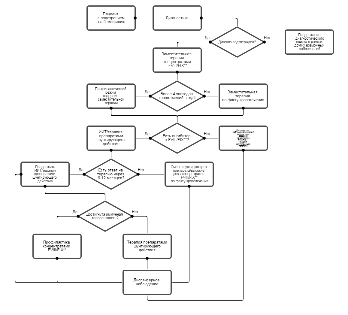
Приложение Б. Алгоритмы ведения пациента
Алгоритм ведения пациента с Гемофилией

Приложение В. Информация для пациентов
Гемофилия — это проблема кровотечения. У таких больных в крови не хватает фактора свертывания, который определяется наличием в крови белков, обеспечивающих свертываемость крови.
Наиболее распространенный тип гемофилии — гемофилия А. При этом заболевании у человека не хватает фактора свертывания VIII. Менее распространенный тип — гемофилия В. У таких больных не хватает фактора свертывания IX. Результаты гемофилии А и В одинаковы — кровотечения у больных длятся дольше обычного.
Как люди заболевают гемофилией?
Люди не могут заразиться гемофилией от кого-нибудь, как простудой. Гемофилия обычно передается по наследству, то есть через гены родителей. Иногда гемофилия встречается у людей, в семьях которых не известны случаи этой болезни. Это называется спорадической гемофилией. Около 30 % больных гемофилией получают ее не через гены родителей. Болезнь у них вызвана изменениями в генах самого больного.
Как наследуется гемофилия?
Если отец болен гемофилией, а мать здорова, ни один из сыновей не заболеет гемофилией. Носителями гена станут все дочери.
Женщины, имеющие ген гемофилии, называются носителями. У них могут проявляться симптомы гемофилии, и они могут передавать заболевание своим детям. Вероятность того, что их сыновья будут больны гемофилией, а дочери станут носителями ее гена, составляет 50 %.
Женщина может болеть гемофилией только в том случае, если болен ее отец, а мать является носителем. Такие случаи крайне редки.
Три формы тяжести заболевания.
Тяжесть заболевания означает, как серьезно состояние больного. Степень тяжести заболевания зависит от того, насколько больному не хватает фактора свертывания крови (норма: 50—150% обычной активности FVIII или FIX):
-
Легкая форма гемофилии: 5—30 % обычной активности фактора свертывания крови. Возможно длительное кровотечение после хирургической операции или тяжелого ранения. Проблема кровотечения может отсутствовать.
-
Средняя форма гемофилии: 1—5 % обычной активности фактора свертывания крови. Возможно длительное кровотечение после хирургического и стоматологического вмешательства либо тяжелого ранения. Кровотечения возможны примерно 1 раз в месяц. Кровотечения без видимой причины редки или отсутствуют.
-
Тяжелая форма гемофилии: менее 1 % обычной активности фактора свертывания крови. Частые внутримышечные и внутрисуставные кровотечения (в основном в коленных, локтевых и голеностопных суставах). Кровотечения возможны 1—2 раза в неделю. Возможны кровотечения без видимой причины.
Каковы симптомы гемофилии?
Симптомы гемофилии типов А и В одинаковы:
-
внутримышечные и внутрисуставные кровотечения, особенно в коленных, локтевых и голеностопных суставах;
-
единичные кровотечения (внезапные внутренние кровотечения без видимой причины);
-
длительные кровотечения после пореза, удаления зуба или операции;
-
длительное кровотечение после несчастного стучал, особенно при ранении головы.
Внутримышечные и внутрисуставные кровотечения вызывают:
Где чаще происходят кровотечения?
У больных гемофилией бывают внутренние и наружные кровотечения.
Многочисленные кровотечения в одном и том же суставе могут привести к его повреждению и болевым ощущениям.
Повторяющиеся кровотечения могут вызвать другие заболевания, такие, как артрит, при котором затрудняется ходьба или выполнение других простых действий.
Внутрисуставные, внутримышечные кровотечения происходят чаще всего в указанных зонах. Однако суставы рук при гемофилии обычно остаются неповрежденными (в отличие от некоторых видов артрита).
Как лечат больных гемофилией?
В настоящее время лечение гемофилии весьма эффективно. Недостающий фактор свертывания крови вводится путем внутривенной инъекции. Когда достаточный объем фактора свертывания крови достигает поврежденного места, кровотечение прекращается.
Лечите кровотечение быстро! Незамедлительное лечение поможет уменьшить боль и повреждение суставов, мышц и органов. При незамедлительном лечении для остановки кровотечения понадобится меньше фактора свертывания крови.
Если сомневаетесь — лечите! Если Вам кажется, что у Вас началось кровотечение, лечите его даже в том случае, когда Вы в этом не уверены. Никогда не ждите, пока сустав воспалится, опухнет и станет болеть. Не думайте о том, что лечение может быть «напрасным».
Радикального средства от гемофилии пока нет, но при лечении больные могут вести здоровый образ жизни.
Без лечения больным с тяжелой формой гемофилии может быть трудно регулярно ходить в школу или на работу. Они могут стать физически неполноценными, у них могут возникать проблемы при ходьбе или других простых действиях, либо они могут умереть в раннем возрасте.
Лечение требуется в следующих случаях:
Лечение требуется перед:
«Узелки на память» для больных гемофилией
-
При быстрой остановке кровотечения уменьшается боль, наносится меньший вред суставам, мышцам и органам. Кроме того, остановка кровотечения потребует менее продолжительного лечения.
-
Будьте в хорошей физической форме.
Сильные мышцы помогут вам защититься от единичных кровотечений (без видимой причины) и проблем с суставами. Спросите вашего лечащего врача, какие виды спорта и упражнения для вас оптимальны.
-
Аспирин может провоцировать кровотечения. Некоторые другие лекарства также могут влиять на свертываемость крови. Всегда спрашивайте врача, какое лекарство не причинит вам вреда.
-
Регулярно обращайтесь к вашему лечащему врачу или медсестре.
-
Избегайте внутримышечных инъекций. Больным гемофилией не противопоказаны инъекции, предотвращающие другие заболевания. Тем не менее, введение иглы в мышцу может вызвать болезненное кровотечение. Прививки для больного гемофилией не представляют опасности. Большинство других лекарств ему следует глотать или вводить их не внутримышечно, а внутривенно.
-
Для пациентов с гемофилией важно соблюдение гигиены полости рта, что помогает предотвратить развитие пародонтоза и кариеса. Для предотвращения проблем регулярно чистите зубы и следуйте советам вашего стоматолога. Для чистки зубов необходимо использовать мягкую зубную щетку. Удаление зубов вызывает кровотечение.
-
Носите паспорт больного гемофилией с информацией о Вашей болезни, чтобы при несчастном случае люди легко могли о ней узнать.
-
Получите основные навыки оказания первой помощи. Используйте их для остановки кровотечения.
Помните, что небольшие порезы, царапины и синяки обычно не опасны. Как правило, они не нуждаются в лечении. Здесь часто достаточно первой помощи.
Когда необходимо немедленно обращаться к врачу?
Какие кровотечения являются серьезными или создают угрозу жизни?
Основной причиной смертности при гемофилии, особенно у детей, являются кровоизлияния в головной мозг (обычно в результате травмы). Эти кровоизлияния могут вызвать головную боль, тошноту, рвоту, вялость, потерю ориентации и точности движений, слабость, судороги, потерю сознания.
Кровоизлияния в горло могут быть вызваны инфекцией, ранением, инъекциями при лечении зубов или хирургическим вмешательством. Кровоизлияния в горло вызывают опухание, затруднение глотания и дыхания.
Другие кровоизлияния — в глаза, позвоночник и поясничную мышцу — могут быть очень серьезными, но обычно не угрожают жизни.
Что такое ингибиторы?
Ингибиторы — это антитела (белки), вырабатываемые организмом для того, чтобы избавиться от веществ, представляющихся ему «инородными». В крови больного гемофилией могут вырабатываться ингибиторы, стремящиеся к уничтожению инородного белка в лечебном препарате. Если ингибиторы сильнее, лечение в обычном объеме может оказаться малоэффективным.
Ингибиторы встречаются достаточно редко. Чаще всего их обнаруживают у больных тяжелой формой гемофилии А.
Проверяйте наличие ингибиторов перед операцией, включая стоматологическую.
Домашнее лечение
Домашнее лечение — это переливание концентрата фактора свертывания вне больницы. Все записи о лечении следует сохранять — веди дневник трансфузий.
Домашнее лечение — это не только большая ответственность за переливание, но и умение делать это самостоятельно. Больной гемофилией и члены его семьи разделяют ответственность за здоровье больного с медицинскими работниками. Поговорите с гематологом прежде, чем начнешь домашнее лечение. Гематолог разъяснит правила домашнего лечения, научит правильно определять дозы концентрата для адекватной терапии кровотечения, медсестра поможет овладеть методом доступа к вене и объяснит технику переливания.
Следует отметить, что домашнее лечение не заменяет клинического.
Преимущества домашнего лечения:
Центры по лечению пациентов с гемофилией:
-
ФГБУ «НМИЦ гематологии» Минздрава России, отдел коагулопатий. Новый Зыковский проезд, д. 4, г. Москва, 125167. Тел +7 (495) 612 29 12.
-
ГБУЗ Морозовская ДГКБ ДЗМ, г. Москва, гематологическое отделение. 4-ый Добрынинский пер., д. 1/9, г. Москва, 119049. Тел. +7 (499) 236 15 87.
-
Городской центр по лечению гемофилии СПб. ГБУЗ «Городская поликлиника № 37». Гороховая ул., д. 6, г. Санкт-Петербург, 191186. Тел. +7 (812) 315 48 71.
-
НИИ гематологии и трансфузиологии. 2-ая Советская ул., д. 16, г. Санкт-Петербург, 191186. Тел. +7 (812) 274 56 50.
-
ФГБУ Кировский научно-исследовательский институт гематологии и переливания крови. Красноармейская ул., д. 72, г. Киров, 610027. Тел. +7 (8332) 67 9197
-
Алтайский филиал ФГБУ «НМИЦ гематологии» Минздрава России. Краевой центр патологии гемостаза. Ляпидевского ул., д. 1, г. Барнаул, 656024. Тел. +7 (3852) 68 98 80.
ПРОТОКОЛ
гемостатической терапии концентратами факторов свертывания крови за ________________ 20 год
Ф.И.О. больного _____________________________________________________
Вес _______ (кг)
Дата рождения ________ Тел. ____________ Диагноз ________________
№ п\п |
Дата и время обострения |
Характер обострения |
Дата и время введения концентрата |
Наименование препарата |
М.Е. фактора |
Клинический эффект (время наступления улучшения и его проявления - уменьш.боли, объема кровоизлияния и др.) |
|---|---|---|---|---|---|---|
1. |
01.01.01 |
гемартроз прав. локтевого сустава |
01.01.01 |
500 |
15.45 уменьшение боли |
|
2. |
||||||
|
|
|
|
|
|
|
Расчет дозы концентрата, необходимой для введения:
Подпись лечащего врача
Подпись пациента
ВНИМАНИЕ!
Вводить концентраты факторов свертывания
крови необходимо в самом начале кровоизлияния!
Для консультаций звонить по тел. _____________________ (круглосуточно)
Приложение Г.
Вид кровотечения |
Гемофилия А |
Гемофилия В |
||
|---|---|---|---|---|
Достигаемый уровень (%) |
Длительность (дни) |
Достигаемый уровень (%) |
Длительность (дни) |
|
Гемартроз |
40 - 60 |
1 – 2 и более |
40 - 60 |
1 – 2 и более |
Межмышечные гематомы |
40 - 60 |
2 – 3 и более |
40 - 60 |
2 – 3 и более |
Забрюшинная гематома |
||||
начальная поддерживающая |
80 – 100 |
3-5 |
80 – 100 |
1 – 2 |
Внутричерепное кровоизлияние |
||||
начальная поддерживающая |
80 – 100 |
1 – 7 |
60 – 80 |
1 – 7 |
Кровоизлияние в шею и горло |
||||
начальная поддерживающая |
80 – 100 |
1 – 7 |
60 – 80 |
1 – 7 |
ЖКТ кровотечение |
||||
начальная поддерживающая |
80 – 100 |
1 – 6 |
60 – 80 |
1 – 6 |
Почечное кровотечение |
50 |
3 - 5 |
40 |
3 - 5 |
Оперативное лечение |
||||
Предоперационная послеоперационная |
80 – 100 |
1-2 |
60 – 80 |
1-2 |
Кровотечение из слизистых полости рта |
||||
Начальная поддерживающая |
80 – 100 |
1 |
60 – 80 |
1 |