Герб

Клинические рекомендации

Острый гепатит A (ГА) у взрослых

Кодирование по Международной статистической
классификации болезней и проблем, связанных со здоровьем: B15

Год утверждения (частота пересмотра): 2021

Возрастная категория: Взрослые

Год окончания действия: 2023

ID: 718

Разработчик клинической рекомендации

  • Некоммерческое партнерство «Национальное научное общество инфекционистов»

Одобрено Научно-практическим Советом Минздрава РФ

Список сокращений

АлАТ

аланинаминотрансфераза

АсАТ

аспартатаминотрансфераза

ВГА

вирус гепатита А

ВОЗ

всемирная организация здравоохранения

ГА

гепатит А

ГВ

гепатит В

ГГТП

гаммаглютамилтранспептидаза

ГС

гепатит С

Д.м.н.

доктор медицинских наук

ДНК

дезоксирибонуклеиноваякислота

К.м.н.

кандидат медицинских наук

КТ

компьютерная томография

МЗ РФ

Министерство здравоохранения Российской Федерации

МКБ-10

международная классификация болезней, травм, и состояний, влияющих на здоровье 10-го пересмотра

МНО

международное нормализованное отношение

ОРИТ

отделение реанимации и интенсивной терапии

ОТ-ПЦР

полимеразная цепная реакция с обратной транскриптазой

ПТИ

протромбиновый индекс

РНК

рибонуклеиновая кислота

РФ

Российская Федерация

СОЭ

скорость оседания эритроцитов

УЗИ

ультразвуковое исследование

ФГДС

фиброгастродуоденоскопия

ЩФ

щелочная фосфатаза

HBcAb

антитела к ядерному антигену вируса гепатита В

HBsAg

поверхностный антиген вируса гепатита В

HАV

вирус гепатита A

HEV

вирус гепатита E

IgG

иммуноглобулинG

IgМ

иммуноглобулинМ

WHO

World Health Organization

Термины и определения

Доказательная медицина – подход к медицинской практике, при котором решения о применении профилактических, диагностических и лечебных мероприятий принимаются исходя из имеющихся доказательств их эффективности и безопасности, а такие доказательства подвергаются поиску, сравнению, обобщению и широкому распространению для использования в интересах пациентов

Заболевание - возникающее в связи с воздействием патогенных факторов нарушение деятельности организма, работоспособности, способности адаптироваться к изменяющимся условиям внешней и внутренней среды при одновременном изменении защитно-компенсаторных и защитно-приспособительных реакций и механизмов организма.

Качество медицинской помощи – совокупность характеристик, отражающих своевременность оказания медицинской помощи, правильность выбора методов профилактики, диагностики, лечения и реабилитации при оказании медицинской помощи, степень достижения запланированного результата.

Клинические рекомендации – документ, основанный на доказанном клиническом опыте, описывающий действия врача по диагностике, лечению, реабилитации и профилактике заболеваний, помогающий ему принимать правильные клинические решения.

Уровень достоверности доказательств – отражает степень уверенности в том, что найденный эффект от применения медицинского вмешательства является истинным.

Уровень убедительности рекомендаций – отражает не только степень уверенности в достоверности эффекта вмешательства, но и степень уверенности в том, что следование рекомендациям принесет больше пользы, чем вреда в конкретной ситуации.

Инструментальная диагностика – диагностика с использованием для обследования больного различных приборов, аппаратов и инструментов.

Лабораторная диагностика — совокупность методов, направленных на анализ исследуемого материала с помощью различного специализированного оборудования.

Медицинское вмешательство - выполняемые медицинским работником и иным работником, имеющим право на осуществление медицинской деятельности, по отношению к пациенту, затрагивающие физическое или психическое состояние человека и имеющие профилактическую, диагностическую, лечебную, реабилитационную или исследовательскую направленность виды медицинских обследований и (или) медицинских манипуляций, а также искусственное прерывание беременности.

1. Краткая информация по заболеванию или состоянию (группы заболеваний или состояний)

1.1 Определение заболевания или состояния (группы заболеваний или состояний)

Острый гепатит А (ГА) - острая вирусная инфекционная болезнь, характеризующаяся цикличным доброкачественным течением, проявляющаяся в типичных случаях общим недомоганием, повышенной утомляемостью, анорексией, тошнотой, рвотой, иногда желтухой (темная моча, обесцвеченный стул, пожелтение склер и кожных покровов) и обычно сопровождающаяся повышением активности аминотрансфераз сыворотки крови [1,2,3,8,9].

1.2 Этиология и патогенез заболевания или состояния (группы заболеваний или состояний)

Возбудителем заболевания являются РНК-содержащий вирус гепатита A (ВГА). ВГА таксономически принадлежит к семейству Picornaviridae роду Hepatovirus [1,2,3,8,9].

По своим размерам (27-32 нм в диаметре) является мелким РНК-содержащим вирусом. Геном ВГА составляет 5-7 кб в длину. Поверхность вируса состоит из 32 капсомеров величиной 8-12 нм. Капсид ВГА не имеет внешней оболочки и сердцевинного компонента в составе вириона. Как и у других представителей семейства, геном ВГА представлен тремя функциональными участками – P1, P2 и P3. Участок Р1 кодирует четыре капсидных полипептида (VP1, VP2, VP3 и VP4) с молекулярными массами: 30 – 33 000, 24 – 27 000, 21 – 23 000 и 7 – 14 000 соответственно. Участки Р2 и Р3 кодируют неструктурные полипептиды, необходимые для вирусной репликации [1, 2, 3, 8].

Исследования разных авторов доказали, что вирус имеет только один вирус специфический антиген белковой природы. В настоящее время известно множество штаммов вируса, выделенных на различных территориях. Все они имеют высокую степень антигенного родства, определяющего наличие одного серотипа вируса [1, 2, 3, 8].

Выделено 6 генотипов вируса: 1, 2, 3 изолированы от больных людей; 4, 5 и 6 – от обезьян Старого Света, которые не инфекционны для человека. В различных географических регионах циркулируют различные генотипы [1, 2, 3, 4, 8].

ВГА относится к числу наиболее устойчивых к факторам внешней среды вирусов человека, он способен длительно сохраняться в воде, пищевых продуктах, сточных водах, на различных объектах внешней среды в течение нескольких месяцев в температурном диапазоне от +4 до +20°С. Инактивация может осуществляться кипячением, автоклавированием (+121°С, 20 мин), сухожаровой обработкой. Высокоустойчив к изменениям рH (стабилен при рH 3,0-9,0). Погибает при воздействии дезинфицирующих средств: растворами хлорной извести при концентрации остаточного хлора 2,0-2,5 мг/л в течение 15 мин, раствором формальдегида в течение 30 минут. Вирус высокочувствителен к УФО [5, 6, 7, 8, 15].

В подавляющем большинстве случаев (около 95%) ВГА внедряется в организм человека через рот и далее попадает в желудок [1, 2, 3, 5, 8]. Будучи кислотоустойчивым, вирус легко преодолевает желудочный барьер, поступает в тонкую кишку, всасывается в кровь и по системе воротной вены достигает печени, в клетках которой осуществляется его репликация. На мембране гепатоцитов есть соответствующие вирусу рецепторы, к которым он прикрепляется и проникает внутрь печеночной клетки. В цитоплазме гепатоцита происходит декапсидация вируса, высвобождается вирусная РНК и начинается ее транскрипция. Вирусные белки синтезируются и собираются в новые капсиды, причем каждый из которых содержит дочерние молекулы РНК. Часть вновь образованных вирусных частиц поступает с желчью в фекалии и выделяется из организма, другая инфицирует соседние гепатоциты.

Ранее считалось, что ВГА является классическим цитопатическим вирусом, обладающий прямым цитопатогенным действием, приводя к некрозу гепатоцитов. Однако в 1990-е гг. эта концепция была опровергнута. Оказалось, что длительная репликация ВГА в культуре клеток не сопровождается цитолизом гепатоцитов. В настоящее время полагают, что поражение печени при ГА обусловлено не столько самим вирусом, сколько клеточными иммунными реакциями человека. Цитотоксические Т-клетки распознают и лизируют инфицированные гепатоциты. Кроме того, Т-лимфоциты продуцируют γ-интерферон, запуская целый ряд иммунных реакций. Высвобождение вируса происходит в значительной степени в следствии иммунологически опосредствованному разрушению печеночных клеток. Цитолиз гепатоцитов вирус и его «обломки» поступают в кровь, т.е. имеет место фаза вторичной вирусемии.

ВГА является высокоиммунногенным вирусом: одновременно с клеточным активизируется и гуморальный компонент иммунной системы, накапливаются вируснейтрализующие антитела. Благодаря быстрому и интенсивному иммунному ответу репликация вируса блокируется, а его дальнейшее внедрение в неинфицированные гепатоциты ограничивается. В результате сочетанного действия всех звеньев иммунной системы, как правило, уже через несколько недель организм освобождается от ВГА. Вирус не остается надолго ни в крови, ни в печени, поэтому при ГА нет ни длительного вирусоносительства, ни хронических форм. Адекватностью защитной иммунной реакции при ГА объясняются сравнительно легкое его течение, исключительная редкость фульминантной формы с летальным исходом и полное выздоровление.

Имеющиеся в настоящее время сведения о патогенезе ГА позволяют трактовать это заболевание как острое, в большинстве случаев доброкачественное с самолимитирующим течением.

Иммунитет после перенесенного ГА прочный и длительный, практически пожизненный [1, 2, 3, 8].

1.3 Эпидемиология заболевания или состояния (группы заболеваний или состояний)

ГА – строгий антропоноз, единственным источником (резервуаром) возбудителя инфекции является человек. Вирус выделяется больными с различными формами заболевания. При манифестном варианте течения заболевания вирус выделяется с фекалиями наиболее интенсивно уже в конце инкубационного, в течение всего продромального (преджелтушного) и в первую неделю желтушного периодов. ВГА обладает высокой инфекционностью, для заражения гепатитом А достаточно всего нескольких вирусных частиц [1, 2, 3, 6, 7, 8, 10, 33, 50].

ГА – типичная кишечная инфекции с фекально-оральным механизмом передачи возбудителя. Пути передачи: водный, алиментарный и контактно-бытовой. Факторами передачи, как при всех кишечных инфекциях, являются различные пищевые продукты (в том числе морепродукты, замороженные овощи и фрукты), не подвергающиеся термической обработке, а также контаминированная вирусом вода и различные предметы, загрязненные фекалиями больного, в том числе и грязные руки. Крупные вспышки ГА связаны с загрязнением фекалиями водоемов, являющихся источником водоснабжения, или с попаданием сточных вод в водопроводную сеть. Употребление в пищу сырых овощей или моллюсков также может явиться фактором риска заражения в эндемичных районах. Длительная вирусемия (в среднем до 5 недель), наблюдающаяся при ГА является причиной реализации неестественной парентеральной передачи вируса ГА, особенно в среде лиц, использующих внутривенное введение психотропных препаратов [1, 2, 3, 6, 7, 8, 10, 33, 50].

По данным ВОЗ (2012) в мире ежегодно регистрируется 1,4 миллиона случаев заболевания [8]. Причем при оценке широты распространения необходимо помнить, что на один случай заболевания, протекающего манифестно, приходится, как минимум пять - десять случаев, протекающих без клинических проявлений, которые обычно не регистрируются [1, 2, 3, 6, 7, 8, 10, 33, 50].

В России ГА сохраняет важное социально-экономическое значение, остается распространенным, стойко занимая в этиологической структуре острых вирусных гепатитов доминирующее положение. Рост актуальности проблемы ГА в последние десятилетие определяет появление большой когорты взрослого населения, не имеющей в крови антител к вирусу [10, 11, 13, 28].

Заболеваемость ГА в Российской Федерации (РФ) с 2009 г. по 2020 г. снизилась практически в 3,8 раза (с 7,3 до 1,9 на 100 тыс. населения). Минимальный показатель был зарегистрирован в 2020 году и составил 1,9 на 100 тыс. населения.

Необходимо отметить, что общая тенденция к снижению заболеваемости ГА наблюдается как у взрослых, так и у детей. В 2018 году у детей до 14 лет отмечен самый низкий показатель заболеваемости, составивший 4,7 на 100 тыс. населения. Однако, как и прежде, показатель заболеваемости у детей превышал таковой для всего населения – 2,9 на 100 тыс. населения (2019г.) [9, 11].

В субъектах РФ (2018 – 2020 гг.) зарегистрировано 25 эпидемических очагов ГА разной интенсивности, с общим числом пострадавших 628 человек. В 2018 и 2020 году в РФ крупных вспышек не было зарегистрировано, а в 2019 г. зарегистрировано три крупные вспышки ГА (50 и более человек) с общим числом пострадавших 328 человека, из них детей до 14 лет – 116 человек. Доля детей во вспышечной заболеваемости в среднем составила 35,4%. В 2019 г. вспышки зарегистрированы в – Пермском крае, Республике Татарстан и Республике Алтай.

В России ГА является заболеванием, которое может быть, как аутохтонным, так и завозными. Особое внимание необходимо обращать на пациентов, прибывших из эндемичных регионов. Изучение генетического разнообразия изолятов ГА способствует расследованию очагов ГА и выявлению источника инфекции, установлению эпидемиологической связи между различными случаями заболевания и идентификации завозных случаев инфекции [9, 12, 14, 17, 18, 20, 21, 22, 23, 24, 25, 38].

1.4 Особенности кодирования заболевания или состояния (группы заболеваний или состояний) по Международной статической класификации болезней и проблем, связанных со здоровьем

B15 – Острый гепатит A

B15.0 – Гепатит A с печеночной комой

B15.9 – Гепатит A без печеночной комы

Гепатит A (острый) (вирусный) БДУ

1.5 Классификация заболевания или состояния (группы заболеваний или состояний)

Клиническая классификация острого вирусного гепатита А:

  • А. По выраженности клинических проявлений:

    • Клинические варианты:

      • - желтушный;

      • - безжелтушный;

      • - стертый.

    • Субклинический (инаппарантный) вариант.

    • По типу:

      1. Типичная (манифестная (желтушная))

      2. Атипичная:

        • 2.1 Безжелтушная;

        • 2.2. Стертая;

        • 2.3. Субклиническая (латентная);

        • 2.4. Бессимптомная (инаппарантная).

  • Б. Формы по степени тяжести:

    1. Легкая;

    2. Среднетяжелая;

    3. Тяжелая

  • B. По длительности и цикличности течения:

    • острое – до 3 мес.;

    • затяжное – 3-6 мес.;

    • с рецидивами, обострениями.

1.6 Клиническая картина заболевания или состояния (группы заболеваний или состояний)

Длительность инкубационного периода составляет от 15 до 30 дней (минимум – 7, максимум – 50 дней), в среднем – 20 дней.

Манифестные формы ГА протекают циклически, с различной степенью тяжести: легкая, средняя и тяжелая.

Продромальный (преджелтушный) период: длительность - от 4 до 7 дней, характеризуется гриппоподобным, реже диспепсическим или астеновегетативным вариантами клинических проявлений. Гриппоподобный вариант: острое начало, температура тела быстро повышается до 38-39°С, часто с ознобом, и держится на этих уровнях 2-3 дня. Пациенты предъявляют жалобы на головную боль, ломоту в мышцах и суставах. Иногда появляются катаральные симптомы- насморк и болезненные ощущения в ротоглотке. Диспепсический вариант: снижение или исчезновение аппетита, боли и тяжесть в подложечной области или правом подреберье, тошнота и рвота. Возможна диарея (стул до 2-5 раз в сутки). Астеновегетативный вариант: постепенное начало, температура тела остается нормальной. Преобладает слабость, снижается работоспособность, появляются раздражительность, сонливость, головная боль, головокружение. Смешанный вариант: признаками нескольких синдромов. При пальпации органов брюшной полости отмечаются увеличение, уплотнение и повышение чувствительности печени, а нередко и увеличение селезенки. В конце преджелтушного периода (за 2-3 дня до появления желтушности склер и кожных покровов больные замечают потемнение, а испражнения - более светлыми (гипохоличными).

Период разгара (желтушный период) проявляется желтушностью склер, слизистых оболочек ротоглотки, а затем кожи. Интенсивность желтухи нарастает быстро и в большинстве случаев уже в ближайшую неделю достигает своего максимума. Цвет мочи становится все более темным, испражнения - бесцветными. С появлением желтухи симптомы преджелтушного периода становятся менее выраженными и у значительной части больных исчезают, при этом дольше всего сохраняются общая слабость и снижение аппетита, иногда - чувство тяжести в правом подреберье. Температура тела в желтушном периоде обычно нормальная. При обследовании больного можно выявить увеличение, уплотнение и повышение чувствительности края печени. У 15-50% больных в положении на правом боку пальпируется край селезенки. Артериальное давление нормальное или несколько снижено. Первый тон сердца на верхушке ослаблен. В крови повышено содержание общего билирубина, главным образом за счет прямого (связанного), резко нарастает активность аминотрансфераз, особенно аланинаминотрансферазы (АлАТ), снижен протромбиновый индекс (ПТИ). Характерны гематологические сдвиги: лейкопения, нейтропения, относительный лимфо- и моноцитоз, нормальная или замедленная скорость оседания эритроцитов (СОЭ). Выраженное снижение концентрации билирубина крови происходит чаще всего на 2-й неделе желтухи. Одновременно наблюдается снижение активности аминотрансфераз. К 20-25-му дню с момента появления желтухи эти показатели обычно достигают нормы.

Период реконвалесценции: улучшение общее состояние, ослабление симптомов нарушения пигментного обмена, наступает "пигментный криз". Уменьшается желтушность кожи и слизистых оболочек, светлеет моча, испражнения приобретают обычную окраску, появляется четкая тенденция к нормализации биохимических показателей и прежде всего билирубина и протромбина. Период реконвалесценции длится около 2-3 месяцев. Общее состояние больных хорошее. Клинические проявления отсутствуют, изредка возможно появление тошноты, болей в животе. Возможны явления астении. Печень длительное время может быть увеличенной, слегка болезненной. При лабораторной диагностике периодически выявляется диспротеинемия, небольшое увеличение уровня печёночных ферментов.

Осложнения ГА возникают крайне редко. Возможны сохранение в период реконвалесценции гепатомегалии за счёт фиброза печени, а также поражение жёлчевыводящих путей, чаще в форме дискинезии. Также возможны внепеченочные проявления в виде редких случаев острого рассеянного энцефаломиелита, миелита, острой моторной и сенсорной невропатии, менингоэнцефалита, острого холестатического синдрома, холецистита, панкреатит, крапивницы, плеврального выпота или асцита, острого гломерулонефрита или почечной недостаточности, гемофагоцитарного лимфогистиоцитоза и рабдомиолиза [1, 2, 3, 8, 13, 30, 32, 52, 70-98].

Критериями формы тяжести являются степень выраженности синдромов интоксикации, желтухи и синтетической функции печени – Приложение Г1 [1,2,3].

Легкая форма характеризуется удовлетворительным состоянием пациента в разгаре заболевания, быстрым исчезновением желтушности кожных покровов (через 2-3 недели), быстрой нормализацией активности АлАТ (в течение 1 мес.). Билирубинемия не превышает 100 мкмоль/л, а ПТИ составляет более 60%. В случаях, когда по основным клинико-лабораторным показателям состояние больного только 2-3 дня оценивалось как среднетяжелое, а в остальные дни обозначалось как удовлетворительное, и гепатит приобрел легкое течение, более обоснованно относить эту форму заболевания к легкой.

Среднетяжелая форма характеризуется удовлетворительным состоянием пациента в период разгара болезни, длительностью желтушности кожи до 3-4 недели и повышенной активностью АлАТ до 1,5 месяцев. Состояние средней тяжести характеризуется симптомами интоксикации (анорексия, слабость, нарушение сна, тошнота, рвота и др.), умеренным увеличением печени. Билирубинемия колеблется от 100 до 200 мкмоль/л, ПТИ - от 50 до 60%. В случаях, когда по основным клинико-лабораторным показателям состояние больного определяется как легкое, однако нормализация активности АлАТ происходит более 1 месяц, заболевание следует расценивать как среднетяжелое. С другой стороны, если в самый разгар болезни основные клинико-лабораторные показатели соответствуют тяжелому состоянию больного, но при быстром течении желтушного периода, продолжающегося до 20 дней, и нормализации активности АлАТ в течение 30 дней также более обоснованно относить данную форму гепатита к среднетяжелой.

При тяжелой форме в разгаре заболевания длительность желтухи превышает 4 недели, повышение активности АлАТ - более 1,5 мес. Тяжесть состояния больного определяется на основании оценки и сопоставления клинических и лабораторных показателей. При тяжелом состоянии больного симптомы интоксикации выражены более резко. Отмечается нарастающая общая слабость, сонливость, головокружение, анорексия вплоть до отвращения к пище, повторная рвота, яркая желтушность кожи, геморрагический синдром и т.д. Билирубинемия превышает 200 мкмоль/л, протромбиновый индекс составляет менее 50%. Если тяжесть состояния больного определяется как среднетяжелое, однако нормализация активности АлАТ происходит более 1,5 месяцев, заболевание следует расценивать как тяжелое.

Фульминантное (молниеносное) течение острого гепатита проявляется быстрым, в течение часов-суток, развитием острой печеночной энцефалопатии (ОПЭ). Такое течение характеризуется быстрым наступлением печеночной комы, чаще всего на 4-5-й день от начала желтухи. У большинства больных наблюдаются геморрагии в местах инъекций, носовое кровотечение, рвота содержимым типа "кофейной гущи". Нередко отмечается появление отеков на стопах и в нижней трети голеней. О глубоком повреждении печеночных клеток свидетельствуют высокие показатели активности аминотрансфераз, при этом АсАТ преобладает над АлАТ. Развитие комы приводит к летальному исходу, особенно при отсутствии превентивной интенсивной терапии.

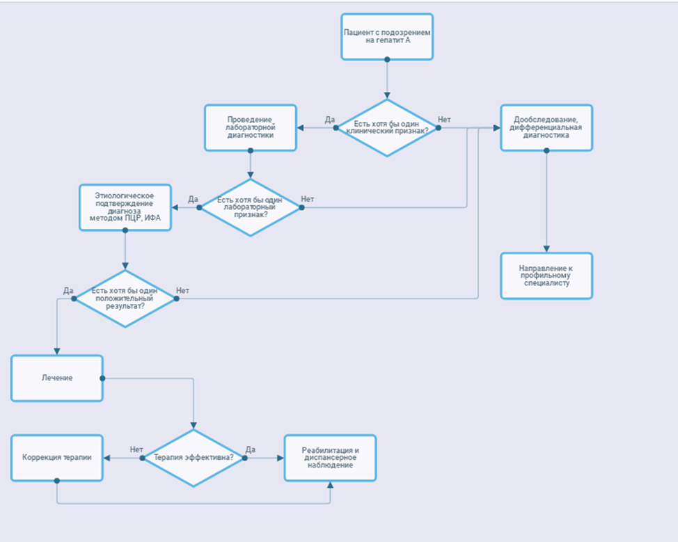
2. Диагностика заболевания или состояния (группы заболеваний или состояний) медицинские показания и противопоказания к применению методов диагностики

2.1 Жалобы и анамнез

  • Рекомендовано обратить внимание на сведения эпидемиологического анамнеза о пребывание в очаге ГА в период, соответствующий инкубационному периоду всем пациентам с подозрением на ГА с целью выявления источников инфекции, путей и факторов передачи заболевания [1, 2, 3, 5, 6, 7, 8, 9, 10, 12, 13].

Уровень убедительности рекомендаций C (уровень достоверности доказательств – 5)

  • Рекомендовано обратить внимание на поездки в районы с высокой эндемичностью ГА без предварительной иммунизации в период, соответствующий инкубационному периоду всем пациентам с подозрением на ГА с целью выявления источников инфекции, путей и факторов передачи заболевания [14, 17, 18, 20, 21, 22, 23, 24, 25, 38].

Уровень убедительности рекомендаций C (уровень достоверности доказательств – 5)

  • Рекомендовано обратить внимание на наличие эндемичной вспышки ГА (водного или пищевого характера) всем пациентам с подозрением на ГА с целью выявления источников инфекции, путей и факторов передачи заболевания 1, 2, 3, 5, 6, 7, 8, 9, 10, 12, 13].

Уровень убедительности рекомендаций C (уровень достоверности доказательств – 5)

  • Рекомендовано обратить внимание на характерную сезонность ГА (осенне-зимний период) с максимумом заболеваемости в сентябре-ноябре всем пациентам с подозрением на ГА, учитывая характерные эпидемиологические особенности эпидемического процесса ГА [1, 2, 3, 5, 6, 7, 8, 9, 10, 12, 13].

Уровень убедительности рекомендаций C (уровень достоверности доказательств – 5)

  • Рекомендовано обратить внимание на совместное проживание с инфицированным ГА человеком и сексуальные отношения с человеком, имеющим острую инфекцию ГА всем пациентам с подозрением на ГА с целью выявления источников инфекции, путей и факторов передачи заболевания [1, 2, 3, 5, 6, 7, 8, 10, 13].

Уровень убедительности рекомендаций C (уровень достоверности доказательств – 5)

  • Рекомендовано обратить внимание на общее недомогание, повышение температуры, утомляемость, анорексию, тошноту, рвоту, появление желтухи и/или потемнение мочи, обесцвечивание кала всем пациентам с подозрением на ГА с целью выявления цикличности заболевания и типичных проявлений [1, 2, 3, 6, 7, 8,10, 36, 37, 38, 39, 52].

Уровень убедительности рекомендаций C (уровень достоверности доказательств – 5)

2.2 Физикальное обследование

  • Рекомендовано начать с общего осмотра с выявлением наличия желтушного окрашивания кожи и слизистых оболочек всем пациентам с подозрением на ГА для диагностики степени тяжести и формы заболевания [1, 2, 3, 6, 7, 8, 10, 36, 37, 38, 39].

Уровень убедительности рекомендаций В (уровень достоверности доказательств – 3)

  • Рекомендовано проведение пальпации живота с определением размеров (увеличение или уменьшение) и консистенции печени и селезенки всем пациентам с подозрением на ГА для диагностики гепатолиенального синдрома [1, 2, 3, 6, 7, 8, 10, 36, 37, 38, 39].

Уровень убедительности рекомендаций C (уровень достоверности доказательств – 5)

  • Рекомендована оценка выраженности интоксикации, обусловленной печеночно-клеточной недостаточностью (тошнота, рвота, отсутствие аппетита, выраженная слабость, головокружение, нарушение ритма сна, тахикардия, эйфория/заторможенность, чувство «провалов», эхолалия, астериксис, геморрагический синдром) всем пациентам с подозрением на ГА для диагностики степени тяжести заболевания и осложнений, для своевременного перевода в ОРИТ для проведения интенсивной терапии [1, 2, 3, 6, 7, 8, 10, 36, 37, 38, 39].

Уровень убедительности рекомендаций C (уровень достоверности доказательств – 5)

  • Рекомендована оценка степени нарушения сознания и комы по шкале Глазго у пациентов с признаками печеночной комы не позднее 30 минут от момента поступления в стационар для своевременного перевода в ОРИТ для проведения интенсивной терапии [1, 2, 3].

Уровень убедительности рекомендаций C (уровень достоверности доказательств – 5)

Комментарии: критерии оценки степени нарушения сознания и комы по шкале Глазго представлены в Приложении Г2.

  • Рекомендован перевод в отделение реанимации и интенсивной терапии (ОРИТ) пациентам с тяжелым течением ГА и развитием печеночной комы при наличии неотложных состояний для проведения интенсивной терапии [1, 2, 3].

Уровень убедительности рекомендаций C (уровень достоверности доказательств – 5)

2.3 Лабораторные диагностические исследования

На этапе постановки диагноза

  • Рекомендовано выполнение клинического анализа крови с определением лейкоцитарной формулы всем пациентам с подозрением на ГА для диагностики, комплексной оценки степени тяжести болезни, своевременного выявления осложнений и неотложных состояний[1][2][1, 2, 3, 12, 15, 28, 30, 32, 33, 34, 37, 38, 43, 44, 50, 54].

Уровень убедительности рекомендаций С (уровень достоверности доказательств – 5)

Комментарии: при неосложненном течении ГА характерны лейкопения, нейтропения, тромбоцитопения, увеличение СОЭ в преджелтушный период, анемия возникает редко. При фульминантной или осложненных формах наблюдается лейкоцитоз, нейтрофилез, сдвиг лейкоцитарной формулы влево, тромбоцитопения, замедление СОЭ.

  • Рекомендовано выполнение общего анализа мочи всем пациентам с подозрением на ГА для выявления признаков нарушения пигментного обмена [1, 2, 3, 15, 28, 30,32, 33, 34, 37, 38, 43, 44, 50, 54].

Уровень убедительности рекомендаций С (уровень достоверности доказательств – 5)

Комментарии: характерны изменение цвета мочи, повышение уробилиногена и желчных пигментов. Выявление в моче уробилина и желчных пигментов возможно уже в преджелтушном периоде.

  • Рекомендовано выполнение общетерапевтического биохимического анализа крови (исследование уровня общего билирубина, уровня свободного и связанного билирубина, определение активности аланинаминотрансферазы и аспартатаминотрансферазы (АлАТ, АсАТ), гамма-глютамилтрансферазы (ГГТП) щелочной фосфатазы (ЩФ) всем пациентам с подозрением на ГА для оценки наличия и активности синдромов цитолиза и холестаза [1, 2, 3, 8, 19, 15, 28, 30, 31, 32, 33, 34, 35, 37, 39, 38, 40, 41, 43, 44, 50, 51, 54].

Уровень убедительности рекомендаций С (уровень достоверности доказательств – 5)

Комментарии: выполняется для оценки базового уровня показателей, характерно увеличение активности АлАТ, АсАТ, ЩФ, ГГТП.

  • Рекомендовано выполнение коагулограммы (ориентировочное исследование системы гемостаза): определение времени свертывания нестабилизированной крови или рекальцификации плазмы, времени кровотечения, протромбинового (тромбопластинового) времени в крови или в плазме, тромбинового времени в крови, ПТИ пациентам с наличием геморрагического синдрома для оказания своевременной помощи [1, 2, 3,15, 28, 30,32, 33, 37, 38, 43, 44, 50, 54].

Уровень убедительности рекомендаций С (уровень достоверности доказательств – 5).

Комментарии: выявляется снижение фибриногена и факторов свертывания: II, V, VII, VIII, IX, X, снижение протромбинового времени, удлинение периода свертывания крови, снижение ПТИ [1, 2, 3, 15, 28, 30, 32, 33, 37, 38, 43, 44, 50, 54].

  • Рекомендовано исследование уровня общего белка в крови, соотношения белковых фракций методом электрофореза в крови или в плазме, электролитов крови пациентам с ГА и печеночной комой для базовой оценки показателей [1, 2, 3, 8, 15, 28, 30, 32, 33, 37, 38, 43, 44, 50, 54].

Уровень убедительности рекомендаций С (уровень достоверности доказательств – 5).

Комментарии: при тяжелом течении с развитием печеночной недостаточности возможно развитие гипоальбуминемии, диспротеинемии, нарушения электролитного состава крови [1, 2, 3, 8, 15, 28, 30, 32, 33, 37, 38, 43, 44, 50, 54].

  • Рекомендовано определение антител класса M (anti-HAV IgM) к вирусу гепатита A (Hepatitis A virus) в крови методом иммуноферментного анализа пациентам с любым вариантом течения ГА для этиологического подтверждения диагноза[1][2][1, 2, 3, 15, 28, 30,32, 33, 37, 38, 43, 44, 50, 54].

Уровень убедительности рекомендаций С (уровень достоверности доказательств – 4)

Комментарии: при любом варианте течения ГA образуются специфические иммуноглобулины классов M и G (anti-HAV IgM и anti-HAV IgG). Выявление специфических маркеров HAV является этиологическим подтверждением диагноза ГА. Anti-HAVIgM появляются в крови с конца инкубационного периода - первых дней манифестации. Длительность их циркуляции колеблется от нескольких недель до 4–6 мес. (в среднем 3 мес.). Необходимо учитывать возможность обнаружения anti-HAV IgM в ближайшие недели после вакцинации против ГА. Anti-HAVIgG начинают циркулировать в крови в период реконвалесценции и свидетельствуют о санации организма от вируса. Также Anti-HAVIgG выявляются после вакцинации против ГА [1, 2, 3, 15, 28, 30,32, 33, 37, 38, 43, 44, 50, 53, 54].

  • Рекомендовано определение РНК вируса гепатита A (Hepatitis A virus) в крови методом ПЦР у пациентов с клиническими проявлениями ГА, но при отсутствии антител к ВГА класса IgM для этиологического подтверждения диагноза[1][2][1, 2, 3, 8, 46, 47, 48, 49, 50, 53, 54].

Уровень убедительности рекомендаций B (уровень достоверности доказательств – 3)

Комментарии: РНК-HАV - показатель репликации вируса. РНК может быть обнаружена в инкубационный, желтушный периоды, а также при обострении ВГА. Средняя длительность циркуляции РНК в крови 10-14 дней, но в исключительных случаях РНК вируса может выявляться до 6-9 и более месяцев [1, 2, 3, 8, 46, 47, 48, 49, 50, 54].

  • Рекомендовано проведение серологических исследований определение антигена (HbsAg) вируса гепатита B (Hepatitis B virus) в крови, антител класса M к ядерному антигену (anti-HBc IgM) вируса гепатита B (Hepatitis B virus) в крови, антител класса G к ядерному антигену (anti-HBc IgG) вируса гепатита B (Hepatitis B virus) в крови, суммарных антител классов M и G (anti-HCV IgG и anti-HCV IgM) к вирусу гепатита C (Hepatitis C virus) в крови, антител класса M (anti-HEV IgM) к вирусу гепатита E (Hepatitis E virus) в крови, антител класса G (anti-HEV IgG) к вирусу гепатита E (Hepatitis E virus) в крови методом ИФА всем пациентам с подозрением на острый гепатит c целью дифференциальной диагностики гепатита ГА и определения микст-инфицирования [1, 2, 3, 8, 9, 37].

Уровень убедительности рекомендаций B (уровень достоверности доказательств – 3)

  • Рекомендовано пациентам с печеночной комой определение РНК вирусов гепатитов А, С, D и ДНК вируса гепатита В методом ПЦР не позднее 24 часов от момента поступления в стационар [1, 2, 3, 8, 9, 37].

Уровень убедительности рекомендаций С (уровень достоверности доказательств – 5)

  • Рекомендовано определение основных групп по системе AB0 и определение антигена D системы Резус (резус-фактор) у пациентов с тяжелыми и фульминантными формами для возможного оказания неотложной помощи [1, 2, 3].

Уровень убедительности рекомендаций С (уровень достоверности доказательств – 5)

  • Рекомендовано пациентам с печеночной комой проведение анализа крови биохимический общетерапевтического, исследование системы гемостаза (коагулограмма) и определение основных групп по системе AB0 и определение антигена D системы Резус (резус-фактор) выполнить не позднее 3 часов от момента поступления в стационар для оказания своевременной помощи [1, 2, 3, 15, 28, 30,32, 33, 37, 38, 43, 44, 50, 54].

Уровень убедительности рекомендаций С (уровень достоверности доказательств – 5).

На этапе патогенетической и симптоматической терапии

  • Рекомендовано проведение клинического анализа крови с определением лейкоцитарной формулы пациентам с тяжелыми, осложненными формами и при наличии сопутствующей патологии для оценки динамического контроля показателей [1, 2, 3, 15, 28, 30, 32, 33, 37, 38, 43, 44, 50, 54].

Уровень убедительности рекомендаций С (уровень достоверности доказательств – 5)

Комментарии: при наличии клинических показаний.

  • Рекомендовано выполнение общетерапевтического биохимического анализа крови (исследование уровня общего билирубина, уровня свободного и связанного билирубина, определение активности аланинаминотрансферазы и аспартатаминотрансферазы (АлАТ, АсАТ), гамма-глютамилтрансферазы (ГГТП) щелочной фосфатазы (ЩФ), исследование уровня общего белка в крови, соотношения белковых фракций методом электрофореза, определение протромбинового (тромбопластинового) времени в крови или в плазме всем пациентам с ГА для оценки динамического контроля показателей [1, 2, 3, 8, 15, 28, 30, 32, 33, 37, 38, 43, 44, 50, 54].

Уровень убедительности рекомендаций С (уровень достоверности доказательств – 5)

Комментарии: выполняется с периодичностью в 7-10 дней. При наличии клинических показаний - частота выполнения биохимического анализа крови на усмотрение лечащего врача.

2.4 Инструментальные диагностические исследования

  • Рекомендовано выполнение ультразвукового исследования (УЗИ) органов брюшной полости и забрюшинного пространства всем пациентам с ГА для диагностики увеличения и изменения структуры печени, увеличения селезенки, исключения сопутствующей патологии желудочно-кишечного тракта [1, 2, 3, 28, 30, 31, 32, 39].

Уровень убедительности рекомендаций С (уровень достоверности доказательств – 5).

Комментарий: для ГА характерна гепатомегалия без изменения структуры печени, возможна спленомегалия [1, 2, 3,28, 30, 31, 32, 39].

  • Рекомендовано компьютерная томография или магнитно-резонансная томография органов брюшной полости пациентам с неясными очаговыми изменениями в печени и селезенке или неопределенными, противоречивыми данными, полученными при УЗИ органов брюшной полости, для уточнения выявленной патологи [1, 2, 3].

Уровень убедительности рекомендаций С (уровень достоверности доказательств - 5).

  • Рекомендовано проведение регистрация электрокардиограммы (ЭКГ) у пациентов с любыми отклонениями сердечно-сосудистой системы (сердечного ритма, изменением границ и тонов сердца, выявлением шума) для диагностики осложнений и сопутствующей патологии [1, 2, 3].

Уровень убедительности рекомендаций C (уровень достоверности доказательств - 5).

Комментарии: для больных в остром периоде ГА характерным является склонность к брадикардии, а при ухудшении состояния, нарастании интоксикации и риске развития прекомы прогностически неблагоприятными признаками являются изменение ритмов сердца, появление тахикардии, приглушение тонов сердца [1, 2, 3].

  • Рекомендовано выполнение эзофагогастродуоденоскопии пациентам с болями в животе, рвотой «кофейной гущей» для уточнения характера повреждения слизистой пищевода, желудка, двенадцатиперстной кишки [1, 2, 3, 28, 30, 31, 32, 39].

Уровень убедительности рекомендаций С (уровень достоверности доказательств – 5).

2.5 Иные диагностические исследования

  • Рекомендуется консультация врача анестезиолога-реаниматолога пациентам с наличием неотложных состояний (в том числе с печеночной комой ) для определений показаний к переводу в отделение реанимации и интенсивной терапии (ОРИТ) не позднее 30 минут от момента поступления в стационар [1, 2, 3, 26, 28, 42].

Уровень убедительности рекомендаций С (уровень достоверности доказательств - 5).

  • Рекомендован осмотр врачом-хирургом пациентам с наличием интенсивных болей в животе, гипотонии, геморрагическом синдроме для исключения острой хирургической патологии и определений показаний к переводу в хирургическое отделение [1, 2, 3].

Уровень убедительности рекомендаций С (уровень достоверности доказательств - 5).

  • Рекомендован осмотр врача-невролога пациентам с наличием признаков энцефалопатии для оказания своевременной специализированной помощи [1, 2, 3, 26, 28, 42].

Уровень убедительности рекомендаций С (уровень достоверности доказательств - 5)

  • Рекомендовано всем пациентам с ГА провести дифференциальную диагностику ГА с другими вирусными гепатитами и заболеваниями, протекающими с синдромом желтухи для достоверного подтверждения диагноза [1, 2, 3, 6, 7, 8,10, 28, 36, 37, 38, 39]. См. Приложение А3

Уровень убедительности рекомендаций С (уровень достоверности доказательств - 5)

Комментарии: наибольшую трудность для диагностики представляют случаи, при которых отсутствуют характерные эпидемиологические данные, а клиническая симптоматика ограничивается общеинтоксикационными симптомами.

3. Лечение, включая медикаментозную и немедикаментозную терапии, диетотерапию, обезболивание, медицинские показания и противопоказания к применению методов лечения

ГА относится к самолимитирующим инфекциям. Основой является максимально бережная тактика ведения больных, показано проведение базисной терапии, при которой необходимо избегать неоправданного назначения лекарственных средств (ВОЗ, 2019).

Больные ГА, протекающим в легкой форме, могут лечиться на дому, остальные подлежат госпитализации и лечению в инфекционных стационарах или отделениях.

3.1 Консервативное лечение

3.1.1 Этиотропная (противовирусная) терапия

  • Не рекомендовано применение противовирусных препаратов системного действия для лечения пациентов с ГА не зависимо от тяжести течения заболевания [1, 2, 3, 8, 51].

Уровень убедительности рекомендаций С (уровень достоверности доказательств – 5).

3.1.2 Патогенетическая и симптоматическая терапия

  • Рекомендуется обязательное проведение базисной терапии всем пациентам не зависимо от тяжести течения заболевания для восстановления нарушенных функций печени и профилактики осложнений [1, 2, 3, 28, 39, 51]

Уровень убедительности рекомендаций С (уровень достоверности доказательств - 5).

Комментарии: базисная терапия включает в себя щадящий режим и диету. Из рациона исключают жареные, копченые, маринованные блюда, тугоплавкие жиры (свинина, баранина). Категорически запрещается алкоголь в любых видах.

  • Рекомендуется проведение дезинтоксикационной терапии пациентам с ГА по клиническим показаниям с учетом степени тяжести заболевания для купирования синдрома интоксикации [1, 2, 3, 28, 39, 51, 105, 106].

Уровень убедительности рекомендаций С (уровень достоверности доказательств – 5)

Комментарии: объем дезинтоксикационной терапии зависит от степени тяжести пациента:

  • Легкая степень тяжести – пероральная дезинтоксикация в объеме 2-3 литров жидкости в сутки (некрепко заваренного чая с молоком, медом, вареньем, а также отвара шиповника, свежеприготовленных фруктовых и ягодных соков, компотов, щелочных минеральных вод.

  • Средняя степень тяжести – инфузионная терапия: 800 – 1200 мл 5% раствора декстрозы** внутривенно капельно, меглюмина натрия сукцинат** - со скоростью до 90 капель/мин (1–4,5 мл/мин) — 400–800 мл/сут. (Средняя суточная доза - 10 мл/кг. Курс терапии – до 11 дней. Объем и длительность зависит от степени тяжести пациента) [105,106].

  • Тяжелая степень тяжести – усиление дезинтоксикационной терапии путем введения декстрана**, 10% раствора альбумина**, плазмы крови.

  • Рекомендовано пациентам с ГА с печеночной комой при поступлении, проведение инфузионно-трансфузионной терапии и терапии лекарственными препаратами группы глюкокортикоидов не позднее 30 минут от момента поступления в стационар (при отсутствии медицинских противопоказаний) [1, 2, 3, 28, 39, 51, 58].

Уровень убедительности рекомендаций С (уровень достоверности доказательств – 5)

  • Рекомендовано проведение экстракорпоральной детоксикации (плазмоферез, плазмоферез с частичным плазмообменом, гемосорбция, гемодиализ) пациентам с тяжелыми формами ГА в случае неэффективности проведенной дезинтоксикационной терапии [1, 2, 3, 28, 39, 51].

Уровень убедительности рекомендаций С (уровень достоверности доказательств – 5)

  • Пациентам с острой печеночной недостаточностью рекомендовано лечение согласно соответствующему протоколу в условиях ОРИТ для возможности оказания своевременной интенсивной терапии и неотложной помощи [1, 2, 3, 28, 39, 51].

Уровень убедительности рекомендаций С (уровень достоверности доказательств – 5)

Комментарии: в коматозном состоянии для улучшения легочной вентиляции рекомендовано использование аппарата искусственного дыхания.

  • Рекомендовано использование антифибринолитическиих средств пациентам с наличием геморрагического синдрома для коррекции гемостаза [1, 2, 3, 28, 39].

Уровень убедительности рекомендаций С (уровень достоверности доказательств - 5)

Комментарии: назначение 5% раствора аминокапроновой кислоты** cуточная доза 5-30 мг, апротинина**: начальная доза 350000 АТрЕ (465500 КИЕ), через каждые 4 часа 140000 АТрЕ (1862500 КИЕ), вводится внутривенно струйно.

  • Рекомендовано назначение аминокислот и их производных и прочих препаратов для лечения заболеваний печени пациентам, в независимости от формы тяжести для улучшения тканевого обмена, стабилизации клеточных мембран [1, 2, 3, 28, 39, 51].

Уровень убедительности рекомендаций С (уровень достоверности доказательств - 5)

Комментарии: адеметионин** первые две недели внутривенно струйно в дозе 800–1600 мг ежедневно с последующим переходом на таблетки 400 мг - по 2–4 таблетки в день, глицирризиновая кислота+фосфолипиды** - лиофилизат для приготовления раствора для внутривенного введения 2500 мг, предварительно растворив в 10 мл воды для инъекций** в/в струйно медленно 2 раза в день в течение 10 дней затем переходят на пероральный прием по 1 – 2 капсулы 3 раза в сутки внутрь во время еды, инозин 0,6-0,8 г 3-4 раза в сутки. Длительность курса пероральных препаратов с гепатопротекторным и антиоксидантным действием 3-4 недели и до 6 месяцев.

Уровень убедительности рекомендаций В (уровень достоверности доказательств - 3)

  • Рекомендуется назначение папаверина и его производных пациентам с жалобами на ноющие боли в правом подреберье обусловленные спазмами гладкой мускулатуры желчевыводящих путей и при развитии холестаза для улучшения оттока желчи [1, 2, 3, 28, 39, 51].

Уровень убедительности рекомендаций С (уровень достоверности доказательств - 5)

Комментарии: использование дротаверина** - 40-80 мг 1-2 раза в сутки, папаверина 40 мг 2-3 раза в сутки.

  • Рекомендовано назначение препаратов урсодезоксихолевой кислоты**в комбинации с парентеральным введением адеметионина** пациентам с продолжительной гипербилирубинемией и симптомами холестаза с антихолестатической и гепатопротективной целью [1, 2, 3, 28, 39, 40, 41,51, 56].

Уровень убедительности рекомендаций С (уровень достоверности доказательств - 4)

Комментарии: препараты урсодезоксихолевой кислоты** назначаются по 500 – 1000 мг/сутки (на ночь) внутрь. Антихолестатическая терапия при продолжительной гипербилирубинемии и симптомах холестаза должна быть комплексной и включать препараты желчных кислот в сочетании с антигипоксантами и сорбентами (адеметионином**). Длительность курса урсодезоксизолевой кислоты при выраженном холестатическом компоненте может достигать 2-3 мес.

  • Рекомендовано всем больным ГА проведение терапии, направленной на нормализацию функции ЖКТ (профилактику запоров, борьбу с дисфункцией) для ежедневного опорожнения кишечника с целью выведения токсических веществ [1, 2, 3, 28, 39, 51, 55].

Уровень убедительности рекомендаций С (уровень достоверности доказательств - 5).

Комментарии: в зависимости от клинической симптоматики используются как стимуляторы моторики желудочно-кишечного тракта слабительные средства (лактулоза** - начальная суточная доза 15-45 мл, поддерживающая суточная дозировка 15-30 мл, домперидон 10 - 20 мг 2 раза в сутки внутрь, метоклопрамид** 20 мг 1-3 раза в сутки внутрь при тошноте и рвоте, гастроэзофагальном рефлюксе, метеоризме), так и адсорбирующие кишечные препараты (активированный уголь 1-2 г - 3 или 4 р./сут., смектит диоктаэдрический** по 1 пакетику 3 раза в сутки, растворяя его содержимое в 1/2 стакана воды, кремения диоксид коллоидный – средняя суточная доза у взрослых 0,1- 0,2 г на 1 кг массы тела (6-12 г), принимается 3-4 р./сут., растворить в 1/4-1/2 стакана воды). Длительность курса 3-5 дней при лечении больных с ВГА необходимо следить за ежедневным опорожнением кишечника, доза лактулозы** и других слабительных средств должна подбираться индивидуально таким образом, чтобы стул был ежедневно, оформленный или кашицеобразный [1, 2, 3, 28, 39, 51, 55].

  • Рекомендовано пациентам с наличием симптомов поражения поджелудочной железы назначение ферментных препаратов с заместительной целью [1, 2, 3, 28, 39, 51].

Уровень убедительности рекомендаций С (уровень достоверности доказательств - 5).

Комментарии: панкреатин** 25 Ед. по 2-4 таблетки внутрь 3 раза в сутки во время еды, длительность курса 10-15 дней. Максимальная суточная доза – 16 таблеток.

  • Рекомендована антибактериальная терапия пациентам с присоединением инфекционных бактериальных осложнений и сопутствующих заболеваний (холецистит, холангит, пневмония и др.) для санации очагов бактериальной инфекции [1, 2, 3, 28, 39, 51].

Уровень убедительности рекомендаций С (уровень достоверности доказательств - 5).

Комментарии: при выраженном холестатическом синдроме и длительной гипербилирубинемии всегда имеют место поражения желчевыводящих путей (холангита, холецистита, перехолецистита), требующие антибактериальной терапии: цефалоспорин (цефазолин** или цефтриаксон** в дозе 1000мг 2 раза в сутки внутримышечно), метронидазол** 500 мг 3 раза в сутки внутрь. Длительность курса 10 – 14 дней. Предпочтительным является назначение метронидазола** [1, 2, 3, 28, 39, 51].

3.2 Хирургическое лечение

Острая печеночная недостаточность при ГА встречается очень редко (<1%). Пациенты с МНО > 1,5 и в случае появления других признаков острой печеночной недостаточности (острой печеночной энцефалопатии), должны быть консультированы трансплантологоми и направлены в центр трансплантации печени [1, 2, 3,16, 28, 39, 51].

4. Медицинская реабилитация, медицинские показания и противопоказания к применению методов реабилитации

Реабилитация не требуется, в связи с полным выздоровлением пациента.

5. Профилактика и диспансерное наблюдение, медицинские показания и противопоказания к применению методов профилактики

Профилактика ГА должна быть комплексной, только сочетание методов неспецифической и специфической профилактики обеспечивают снижение заболеваемости [1, 2, 3, 5, 6, 7, 8, 9, 12, 28, 54, 59, 65].

5.1 Специфическая профилактика

Уровень убедительности рекомендаций B (уровень достоверности доказательств – 3).

Комментарии: проводится с помощью вакцин для профилактики вирусного гепатита А**, которые представляют собой инактивированный вирус ГА, адсорбированный на гидроокиси алюминия. В большинстве стран вакцина рекомендована для иммунизации групп риска, перечень которых определяется органами здравоохранения.

Лица с повышенным риском инфицирования гепатитом А:

  • дети, проживающим на территориях с высоким уровнем заболеваемости ГA;

  • медицинские работники;

  • воспитатели и персонал детских дошкольных организаций;

  • работники сферы обслуживания населения, прежде всего занятые в организациях общественного питания, по обслуживанию водопроводных и канализационных сооружений, оборудования и сетей;

  • выезжающие в эндемичные по ГA регионы и страны;

  • контактные в очагах по эпидемическим показаниям;

  • военнослужащие воинских частей, дислоцированных или ведущие боевые действия в районах с неудовлетворительными санитарно-бытовыми условиями или негарантированным водоснабжением;

  • лица с хроническими заболеваниями печени или повышенным риском заболеваний печени (лица с хроническими вирусными гепатитами; хронические носители вирусов гепатитов B, C и D; лица, страдающие хроническими гепатитами алкогольного, аутоиммунного, токсического, лекарственного и другого генеза; лица с болезнью Вильсона-Коновалова, гепатозами и гепатопатиями и др.);

  • пациенты с заболеваниями крови и лицам, находящимся на гемодиализе;

  • лица с поведенческим риском заражения ГA (мужчины, имеющие половые связи с другими мужчинами; лица, ведущие беспорядочную половую жизнь; лица, употребляющие инъекционные наркотики; пациенты наркологических диспансеров);

  • ВИЧ-инфицированные при их выявлении.

Почти у 100% людей в течение одного месяца после введения одной дозы вакцины развиваются защитные уровни антител к вирусу. Даже в случае воздействия вируса одна доза вакцины способна защитить провакцинированного человека, если ее аппликация проведена в течение двух недель после контакта с вирусом. Для формирования длительного и устойчивого иммунитета (20 и более лет) производители рекомендуют вводить две дозы вакцины с интервалом от 6 месяцев до 6 лет.

Как правило, схема вакцинации включает в себя две внутримышечные инъекции. Некоторые производители вакцин против ГА предлагают считать второе введение вакцины не составной частью схемы вакцинации, а бустерным введением препарата, определяющим длительное сохранение анти-ВГА у привитого. Возраст, с которого можно вводить вакцину против ГА, составляет 1–2 года. До 16–18 лет применяется детская дозировка вакцины, содержащая половинную дозу вакцины, применяемой для взрослых. Продемонстрирована эффективность однократной массовой вакцинопрофилактики ГА (Аргентинский опыт). Данный способ вакцинации против ГА подтверждён в Республике Тыва [100].

5.2 Неспецифическая профилактика

  • Рекомендуется благоустройство населенных пунктов (очистка территории, вывоз мусора)[2][1][1, 2, 3, 5, 6, 7, 8, 28, 54, 59, 65].

Уровень убедительности рекомендаций C (уровень достоверности доказательств – 5);

  • Рекомендуется обеспечение населения доброкачественной водой, безопасными в эпидемиологическом отношении продуктами питания[1][2][1, 2, 3, 5, 6, 7, 8, 28, 54, 59, 65].

Уровень убедительности рекомендаций C (уровень достоверности доказательств – 5)

  • Рекомендовано улучшение санитарно-гигиенических условий труда и быта [1][2][1, 2, 3, 5, 6, 7, 8, 28, 54, 59, 65].

Уровень убедительности рекомендаций C (уровень достоверности доказательств – 5)

  • Рекомендуется создание условий, гарантирующих соблюдение санитарных правил и требований, предъявляемых к заготовке, транспортировке, хранению, технологии приготовления и реализации продуктов питания [1][2][1, 2, 3, 5, 6, 7, 8, 28, 54, 59, 65].

Уровень убедительности рекомендаций C (уровень достоверности доказательств – 5)

  • Рекомендовано обеспечение повсеместного и постоянного выполнения санитарно-гигиенических норм и правил, санитарно-противоэпидемического режима в детских учреждениях, учебных заведениях, лечебно-профилактических организациях, организованных воинских коллективах и других объектах[1][2][1, 2, 3, 5, 6, 7, 8, 28, 54, 59, 65].

Уровень убедительности рекомендаций C (уровень достоверности доказательств – 5)

  • Рекомендуется соблюдение личной гигиены, такой как регулярное мытье рук безопасной водой[1][2][1, 2, 3, 5, 6, 7, 8, 28, 54, 59, 65].

Уровень убедительности рекомендаций C (уровень достоверности доказательств – 5)

  • Рекомендовано проведение гигиенического воспитания населения[1][2][1, 2, 3, 5, 6, 7, 8, 28, 54, 59, 65].

Уровень убедительности рекомендаций C (уровень достоверности доказательств – 5)

5.3 Диспансерное наблюдение

  • Рекомендовано диспансерное наблюдение реконвалесцентов ГА в кабинете инфекционных заболеваний поликлиники в течение 3–6 месяцев в зависимости от самочувствия, скорости нормализации размеров печени и динамики результатов биохимических исследований [1, 2, 3, 28, 101, 102].

Уровень убедительности рекомендаций С (уровень достоверности доказательств - 5).

Комментарии: диспансерное наблюдение за переболевшим ГA (по месту жительства или лечения) проводится не позднее чем через месяц после выписки его из стационара. В случае если больной был выписан со значительным повышением активности аминотрансфераз, осмотр проводят через 14 дней после выписки. При отсутствии каких-либо клинических и лабораторных отклонений от нормальных показателей они могут быть сняты с учета с рекомендацией освобождения от тяжелой физической работы и занятий спортом.

  • Рекомендовано воздержаться от профилактических прививок, кроме (при наличии показаний) анатоксина столбнячного** и вакцины для профилактики бешенства** всем пациентам с ГА после выписки из стационара в течение 6 месяцев [1, 2, 3, 28, 101, 102, 103].

Уровень убедительности рекомендаций С (уровень достоверности доказательств - 5).

  • Рекомендовано воздержаться от проведения плановых операций, приема гепатотоксичных препаратов и приема алкоголя всем реконвалесцентам ГА в течение полугода после перенесенного заболевания [1, 2, 3, 28, 101, 102, 103].

Уровень убедительности рекомендаций С (уровень достоверности доказательств - 5).

6. Организация оказания медицинской помощи

  • Рекомендована госпитализация в инфекционное отделение больных подозрительных на заболевание ГА[1][2][1, 2, 3, 8, 9, 101, 102, 103].

Уровень убедительности рекомендаций С (уровень достоверности доказательств - 5).

Комментарии: в отдельных случаях легкого течения заболевания допускается лечение больного с лабораторно подтвержденным диагнозом ГА (при обнаружении в крови anti-HAV IgM или РНК ВГА) на дому при условии[1][2]:

  • проживания больного в отдельной благоустроенной квартире;

  • отсутствия контакта по месту проживания с работниками лечебно-профилактических, детских и приравниваемых к ним организаций, а также с детьми, посещающими детские образовательные учреждения;

  • обеспечения ухода за больным и выполнения всех мер противоэпидемического режима;

  • отсутствия у заболевшего других вирусных гепатитов или гепатита невирусной этиологии, других хронических заболеваний с частыми обострениями и декомпенсацией основного заболевания, употребления наркотиков, злоупотребления алкоголем;

  • обеспечения динамического клинического врачебного наблюдения и лабораторного обследования на дому.

  • Рекомендовано выполнение осмотра пациента с ГА без печеночной комы врачом-инфекционистом не позднее 2-х часов от момента поступления в стационар, и в течение 10 минут от момента поступления в стационар пациентам с печеночной комой [1, 2, 3, 8, 9].

Уровень убедительности рекомендаций С (уровень достоверности доказательств - 5).

  • Рекомендована выписка из стационара пациентов с ГА по клиническим показаниям[1][2][1, 2, 3, 8, 9, 101, 102, 103].

Уровень убедительности рекомендаций С (уровень достоверности доказательств - 5).

  • Рекомендована выписка из стационара пациентов с ГА без печеночной комы при снижении активности аланинаминотрансферазы менее 150 Ед/л, снижение уровня билирубина до 40 мкмоль/л и менее, повышение протромбинового индекса не ниже 80% и выше [1, 2, 3, 8, 9, 101, 102, 103].

Уровень убедительности рекомендаций С (уровень достоверности доказательств - 5).

  • Рекомендована выписка из стационара пациентов с ГА с печеночной комой при улучшении сознания по шкале Глазго, уменьшении гепатомегалии (гепатоспленомегалии) и отсутствии выпота в брюшной полости, при снижении активности аланинаминотрансферазы менее 150 Ед/л, снижении уровня билирубина до 60 мкмоль/л и менее, повышении протромбинового индекса не ниже 70% и выше [1, 2, 3, 8, 9, 101, 102, 103].

Уровень убедительности рекомендаций С (уровень достоверности доказательств - 5).

Медицинская помощь оказывается в форме:

  • экстренной медицинской помощи;

  • неотложной медицинской помощи;

  • плановой медицинской помощи.

Условия оказания медицинских услуг

Медицинская помощь оказывается в виде:

  • первичной медико-санитарной помощи;

  • скорой, в том числе скорой специализированной, медицинской помощи;

  • специализированной, в том числе высокотехнологичной, медицинской помощи.

Медицинская помощь взрослым больным с ГА может оказываться в следующих условиях:

  • амбулаторно (в условиях, не предусматривающих круглосуточное медицинское наблюдение и лечение);

  • в дневном стационаре (в условиях, предусматривающих медицинское наблюдение и лечение в дневное время, не требующих круглосуточного медицинского наблюдения и лечения);

  • стационарно (в условиях, обеспечивающих круглосуточное медицинское наблюдение и лечение).

Первичная медико-санитарная помощь пациентам оказывается в амбулаторных условиях и в условиях дневного стационара.

Первичная доврачебная медико-санитарная помощь в амбулаторных условиях осуществляется в фельдшерско-акушерских пунктах.

Первичная врачебная медико-санитарная помощь осуществляется врачом-терапевтом участковым, врачом общей практики (семейным врачом) в амбулаторных условиях.

Первичная специализированная медико-санитарная помощь осуществляется врачом-инфекционистом медицинской организации, оказывающим медицинскую помощь пациентам в амбулаторных условиях.

Специализированная, в том числе высокотехнологичная, медицинская помощь оказывается в условиях стационара врачами-инфекционистами и другими врачами-специалистами и включает в себя профилактику, диагностику, лечение заболеваний и состояний, требующих использования специальных методов и сложных медицинских технологий, а также медицинскую реабилитацию.

Лечение пациентов осуществляется в условиях стационара по направлению врача-терапевта участкового, врача общей практики (семейного врача), врача-инфекциониста, медицинских работников, выявивших ГА.

7. Дополнительная информация (в том числе факторы, влияющие на исход заболевания или состояния)

К факторам риска развития тяжелого течения заболевания относят: возраст пациента, беременность в 3 триместре, и сопутствующие заболевания: хронические диффузные заболевания печени (суперинфекция и ко-инфекция с HCV, HBV), хроническая алкогольная интоксикация, употребление психотропных средств [1, 2, 3, 19, 29, 37, 42, 99].

Факторы, наличие которых увеличивает риск развития печеночной недостаточности летального исхода [1, 2, 3, 19, 29, 42, 99]:

  • микст-инфицирование гепатотропными вирусами и вирусом иммунодефицита человека

  • соматическая патология - язвенная болезнь, сахарный диабет, заболевания крови

  • инфекция - одонтогенная, тонзилогенная, туберкулез

  • алкоголизм, наркомания и токсикомания

  • лекарственные токсические гепатиты

  • иммунодефицитные состояния

  • алиментарная дистрофия, несбалансированное питание.

Критерии оценки качества медицинской помощи

Критерии качества оказания медицинской помощи взрослым больным острым гепатитом А без печеночной комы

№ п/п Критерии качества Уровень достоверности доказательств Уровень убедительности рекомендаций

1

Выполнен осмотр врачом-инфекционистом не позднее 2-х часов от момента поступления в стационар

5

C

2

Выполнен анализ крови биохимический общетерапевтический (аланинаминотрансфераза, аспартатаминотрансфераза, гамма-глутамилтранспептидаза, билирубин)

5

C

3

Выполнено определение протромбинового индекса пациентам с наличием геморрагического синдрома

5

C

4

Выполнено определение антител класса M (anti-HAV IgM) к вирусу гепатита A (Hepatitis A virus), определение антигена (HbsAg) вируса гепатита B (Hepatitis B virus), антител класса M к ядерному антигену (anti-HBc IgM) вируса гепатита B (Hepatitis B virus), антител класса G к ядерному антигену (anti-HBc IgG) вируса гепатита B (Hepatitis B virus), суммарных антител классов M и G (anti-HCV IgG и anti-HCV IgM) к вирусу гепатита C (Hepatitis C virus), антител класса M (anti-HEV IgM) к вирусу гепатита E (Hepatitis E virus), антител класса G (anti-HEV IgG) к вирусу гепатита E (Hepatitis E virus) в крови методом иммуноферментного анализа

3

B

5

Выполнено ультразвуковое исследование органов брюшной полости (комплексное)

5

C

6

Проведена дезинтоксикационная терапия пациентам с учетом степени тяжести заболевания

5

C

7

Произведена выписка из стационара при снижении уровня аланинаминотрансферазы менее 150 Ед/л

5

C

8

Произведена выписка из стационара при снижении уровня билирубина в крови до 40 мкмоль/л и менее

5

C

9

Произведена выписка из стационара при повышении протромбинового индекса не ниже 80% и выше

5

C

Критерии качества оказания медицинской помощи взрослым больным острым гепатитом А с печеночной комой

№ п/п Критерии качества Уровень достоверности доказательств Уровень убедительности рекомендаций

1

Выполнен осмотр врачом-инфекционистом не позднее 10 минут от момента поступления в стационар

5

С

2

Выполнен осмотр врачом-анестезиологом-реаниматологом не позднее 30 минут от момента поступления в стационар

5

С

3

Проведена инфузионно-трансфузионная терапия не позднее 30 минут от момента поступления в стационар (при отсутствии медицинских противопоказаний)

5

С

4

Выполнено пациентам с печеночной комой определение РНК вирусов гепатитов А, С, D и ДНК вируса гепатита В методом ПЦР не позднее 24 часов от момента поступления в стационар

5

С

5

Выполнен анализ крови биохимический общетерапевтический (аланинаминотрансфераза, аспартатаминотрансфераза, билирубин, общий белок, альбумин,) не позднее 3 часов от момента поступления в стационар

5

C

6

Выполнено определение основных групп крови (А, В, 0) определение антигена D системы Резус (резус-фактор)

5

C

7

Выполнена коагулограмма (ориентировочное исследование системы гемостаза), не позднее 3 часов от момента поступления в стационар

5

C

8

Выполнена оценка степени нарушения сознания и комы по шкале Глазго не позднее 30 минут от момента поступления в стационар

5

C

9

При наличии неотложных состояний произведен перевод в отделение реанимации и интенсивной терапии (ОРИТ)

5

C

10

Проведена терапия антибактериальными препаратами системного действия при присоединении инфекционных бактериальных осложнений и сопутствующих заболеваний (холецистит, холангит, пневмония и др.))

5

C

11

Выполнено ультразвуковое исследование органов брюшной полости (комплексное) или компьютерная томография органов брюшной полости или магнитно-резонансная томография органов брюшной полости

5

C

12

Произведена выписка из стационара при улучшении сознания по шкале Глазго

5

C

13

Произведена выписка из стационара при уровене билирубина в крови не выше 60 мкмоль/л (за исключением холестатических форм)

5

C

14

Произведена выписка из стационара при уровене протромбинового индекса не ниже 70%

5

C

15

Произведена выписка из стационара при уменьшении гепатомегалии (гепатоспленомегалии) и отсутствие выпота в брюшной полости

5

C

Список литературы

  1. Жданов К.В., Лобзин Ю. В., Гусев Д.А., Козлов К.В. Вирусные гепатиты. СПб.: Фолиант, 2011. – 304 с.

  2. Соринсон С.Н. Вирусные гепатиты. – СПб.: ТЕЗА, 1997. – 306с.

  3. Под ред. акад. РАЕН Н.Д. Ющука, акад. РАЕН Ю.Я. Венгерова. Инфекционные болезни. Национальное руководство- 2-е изд., перераб. и доп. М.: ГЭОТАР-Медиа, М.: ГЭОТАР-Медиа, 2019; 1104 с. (Серия «Национальные руководства»).

  4. Эсауленко Е.В. Вирус Гепатита А и его генотипы // Мир вирусных гепатитов. – 2002. – №5. – С.10-12.

  5. О состоянии санитарно-эпидемиологического благополучия населения в Российской Федерации в 2015 году: Государственный доклад. М.: Федеральная служба по надзору в сфере защиты прав потребителей и благополучия человека, 2016. – 200 с.

  6. Актуальные вопросы эпидемиологии и профилактики гепатита А. Сб. тезисов Всероссийской конференции, 2010. 44 с.

  7. Игнатова О.А, Ющенко Г.В., Каира А.Н., Соломай Т.В. Гепатит А: эпидемиология и профилактика. Санитарный врач - 2011 - №10 - С. 22-34.

  8. ВОЗ: Гепатит А. Информационный бюллетень июль 2016 г. URL: http://www.who.int/mediacentre/factsheets/fs328/ru/

  9. Новак К.Е., Бушманова А.Д. Эпидемиологическая ситуация по вирусному гепатиту А в Санкт-Петербурге. Медицина: теория и практика. 2019. Т. 4. № S. С. 389-390.

  10. Шахгильдян И.В., Михайлов М.И, Попова О.Е. и др. Современные эпидемиологические закономерности и эффективность вакцинации против гепатита А в Российской Федерации. Инфекционные болезни. 2006; 1: 20-27

  11. Эсауленко Е.В., Лялина Л.В., Трифонова Г.Ф., Семенов А.В., Бушманова А.Д., Скворода В.В., Иванова Н.В., Чуланов В.П., Пименов Н.Н., Комарова С.В. Вирусные гепатиты в Российской Федерации. Аналитический обзор / Санкт-Петербург, 2018. Том Выпуск 11.

  12. Новак К.Е., Бушманова А.Д., Тельнова Н.В., Скворода В.В. Гепатиты А и Е: завозные или автохтонные? В сборнике: Социально-значимые и особо опасные инфекционные заболевания Материалы V Всероссийской междисциплинарной научно-практической конференции с международным участием. 2018. С. 179-181.

  13. Кареткина Г.Н. Вирусный гепатит А в прошлом, настоящем и будущем. Инфекционные Болезни: новости, мнения, обучение. Номер: 3 (8) Год: 2014 Страницы: 38-48.

  14. Залесских А.А., Быстрова Т.Н. Молекулярно-генетическая характеристика вируса гепатита А. Журнал МедиАль. 2014. № 2 (12). С. 198-211.

  15. Эсауленко Е.В., Горчакова О.В., Мукомолов С.Л., Железнова Н.В., Сабадаш Н.В. 1А субгенотип вируса гепатита А и варианты клинического течения заболевания у взрослых. Medline.ru. 2006. Т. 7. № 1. С. 541-549.

  16. Замятина Н.А., Элбакян Р.М., Михайлов М.И. Устойчивость вируса гепатита А к физическим и химическим воздействиям. Дезинфекционное дело. 2009. № 3. С. 60-64.

  17. Vaughan G., Goncalves Rossi L.M., Forbi J.C., de Paula V.S., Purdy M.A., Xia G., Khudyakov Y.E. Hepatitis A virus: host interactions, molecular epidemiology and evolution. J. InfectGenetEvol. 2014; № 21: p 227-243.

  18. Vaughan G.1., Xia G., Forbi J.C., Purdy M.A., Rossi L.M., Spradling P.R., Khudyakov Y.E. Genetic relatedness among hepatitis A virus strains associated with food-borne outbreak. J. sPLoS One. 2013; № 8(11): 745-746.

  19. Ajmera V., Xia G., Vaughan G., Forbi J.C., Ganova-Raeva L.M., Khudyakov Y., Opio C.K., Taylor R., Restrepo R., Munoz S., Fontana R.J., Lee W.M. Acute Liver Failure Study Group. What factors determine the severity of hepatitis A-related acute liver failure? J. ViralHepat. 2011;№ 18(7): 167-174.

  20. Hamza H, Abd-Elshafy DN, Fayed SA, Bahgat MM, El-Esnawy NA, Abdel-Mobdy E. Detection and characterization of hepatitis A virus circulating in Egypt.ArchVirol. 2017 Jul;162(7):1921-1931. doi: 10.1007/s00705-017-3294-4. Epub 2017 Mar 16.

  21. Chen Y., Mao J., Hong Y., Yang L., Ling Z., Yu W. Genetic analysis of wild-type hepatitis A virus strains // J. Chin. Med. – 2001. – Vol. 114, № 4. – P. 422-423.

  22. Costa-Mattioli M., Di Napoli A., Ferre V., Billaudel S., Peres-Bercoff R., Cristina J. Genetic variability of hepatitis A virus // J. Gen. Virol., 2003. – Vol. 84, № 12. – P.3191-3201.

  23. Costa-Mattioli M., Domingo E., Cristina J. Analysis of sequential hepatitis A virus strains reveals coexistence of distinct viral subpopulations // J. Gen. Virol. – 2006. – Vol. 87, №1. – P. 115-118.

  24. Fujiwara K., Kojima H., Yasui S., Okitsu K., Yonemitsu Y., Omata M., Yokosuka O. Hepatitis A viral load in relation to severity of the infection. J. Med Virol. 2011; № 83(2): 201-207.

  25. Guenifi W, Laouamri S, Lacheheb A. Changes in prevalence of hepatitis A and associated factors in Setif-Algeria. Rev Epidemiol SantePublique. 2017 Oct 16. pii: S0398-7620(17)30488-1. doi: 10.1016/j.respe.2017.05.009.

  26. Rezende G., Roque-Afonso A.M., Samuel D., Gigou M., Nicand E., Ferre V., Dussaix E., Bismuth H., Feray C. Viral and clinical factors associated with the fulminant course of hepatitis A infection // J. Hepatology. – 2003. – Vol. 38, №3. – P. 613-618.

  27. Spada E., Genovese D., Tosti M.E., Mariano A., Cuccuini M., Proietti L., Guili C.D., Lavagna A., Crapa G.E., Morace G., Taffon S., Mele A., Rezza G., Rapicetta M. An outbreak of hepatitis A virus infection with a high case-fatality rate among injecting drug users // J. Hepatology. – 2005. – Vol.43, №6. – P. 958-964.

  28. Эсауленко Е.В., Сухорук А.А., Яковлев А.А., Погромская М.Н., Шестакова И.В. Энтеральные гепатиты (Гепатит А и Гепатит Е) у взрослых. Национальные клинические рекомендации. Федеральная медицинская электронная библиотека (ФЭМБ). Методические указания. Годиздания: 2014. Москва. Числостраниц: 100

  29. Антонова Т.В., Яковлева И.А., Шаповаленко Р.В., Козлова В.С. Влияние сопутствующих хронических интоксикаций на проявление вирусного гепатита А // Инфекции, обусловленные иерсиниями и другие актуальные инфекции: Материалы межд. конф. – СПб., 2000. – С.81.

  30. Блохина Н.П., Воронкова Н.В., Малышев Н.А. Современные клинические аспекты гепатита А у взрослых // Гепатит А: эпидемиология, диагностика, клиника и вакцинопрофилактика: Материалы науч.-практ. конф. – М., 2002. – С.33-38.

  31. Шайхуллина Л.Р., Хунафина Д.Х., Галиева А.Т., Кутуев О.И., Бурганова А.Н., КуватоваН.Д.Клиническая характеристика пациентов с вирусным гепатитом А. Фундаментальные и прикладные аспекты современной инфектологии:сборник научных статей участников Всероссийской научно-практической конференции. 2017. С. 111-114.

  32. Галицина Л.Е. Клинико-биохимическая характеристика вирусного гепатита А у взрослых // Материалы 6 съезда врачей-инфекционистов. – СПб., 2003. – С.84.

  33. Климова Е.А. Вирусный гепатит А: Современное состояние проблемы. Фарматека. 2010. № 2. С. 46-49.

  34. Данилова Л.А. Анализы крови и мочи. – 4-е изд.,исправ. – СПб.:Салит-Медкнига, 2002. – 128 с.

  35. Комаров Ф.И., Коровкин Б.Ф. Биохимические показатели в клинике внутренних болезней. – «МЕДпресс-информ». – 2001. – 332с.

  36. Эсауленко Е.В., Горчакова О.В., Чернов М.Ю. Клиническое течение гепатита А в периоды различной интенсивности эпидемического процесса. Медлайн-экспресс. 2004. № 10. С. 42-44.

  37. Эсауленко Е.В., Бушманова А.Д., Сухорук А.А. Клинико-лабораторная характеристика гепатита А у пациентов с маркерами вируса гепатита В. Журнал Инфектологии. 2017. Т. 9. № 3. С. 75-80.

  38. Новак К.Е., Бушманова А.Д. Клинико-лабораторные особенности течения завозного гепатита А. В сборнике: Актуальные вопросы инфекционной патологии юга России Материалы межрегионального форума специалистов с заседанием профильной комиссии по специальности "Инфекционные болезни" Министерства здравоохранения РФ. 2016. С. 152-153.

  39. Husa P Jr, Husa P Sr. Viral hepatitis A - possible diagnostic and therapeutic problems. VnitrLek. 2017 Fall;63(7-8):498-501.

  40. Krawczyk M, Grünhage F, Langhirt M, Bohle RM, Lammert F. Prolonged cholestasis triggered by hepatitis A virus infection and variants of the hepatocanalicular phospholipid and bile salt transporters. Ann Hepatol. 2012 Sep-Oct;11(5):710-4. PubMed PMID: 22947535.

  41. Petrov AI, Vatev NT, Atanasova MV. Cholestatic syndrome in viral hepatitis A. Folia Med (Plovdiv). 2012 Jan-Mar;54(1):30-5. PubMed PMID: 22908828.

  42. Mackinney-Novelo I, Barahona-Garrido J, Castillo-Albarran F, Santiago-Hernández JJ, Méndez-Sánchez N, Uribe M, Chávez-Tapia N. Clinical course and management of acute hepatitis A infection in adults. Ann Hepatol. 2012 Sep-Oct;11(5):652-7. PubMed PMID: 22947525.

  43. Ющук Н.Д., Гаджикулиева М.М., Знойко О.О., Климова Е.А., Кареткина Г.Н., Огиенко О.Л., Мальков И.Г., Петрова Т.В. Современные методы лабораторной диагностики острых вирусных гепатитов // Материалы 6 съезда врачей-инфекционистов. – СПб., 2003. – С.449.

  44. Кюрегян К.К., Дьяррассуба А., Михайлов М. И. Лабораторная диагностика вирусных гепатитов. Инфекционные болезни: новости, мнения, обучение. Номер: 2 Год: 2015 Страницы: 26-36.

  45. Ющук Н.Д., Гаджикулиева М.М., Дудина К.Р., Огиенко О.О. Роль метода ПЦР в диагностике острых вирусных гепатитов // Шестая Российская конференция «Гепатология сегодня». Российский журнал гастроэнтерологии, гепатологии, колопроктологии. Приложение № 12. – 2001. – № 1. – С.20.

  46. Hussain Z., Das B.C., Polipalli S.K., Ahmed T., Begum N., Medhi S., Verghese A., Raish M., theamboonlers A., Poovorawan Y., Kar P. Virological course of hepatitis A virus determined by real time RT-PCR: Correlation with biochemical, immunological and genotypic profiles // World J. Gastroenterol. – 2006. – T.7. – Vol. 12, №29. – P. 4683-4688.

  47. Чуланов В.П., Шипулин Г.А., Шипулина О.Ю., Волчкова Е.В., Пак С.Г., Покровский В.В. Полимеразная цепная реакция в диагностике вирусных гепатитов // Инфекционные болезни. – 2003. – Т.1, №1. – С.43-48.

  48. Бушманова А.Д., Новак К.Е., Эсауленко Е.В., Останкова Ю.В., Данилова Е.М. Молекулярно-биологические методы диагностики гепатита А // Вестник Новгородского государственного университета. 2020. № 3 (119). С. 32-38.

  49. Горчакова О.В., Эсауленко Е.В., Мукомолов С.Л. Длительность циркуляции РНК вируса в крови больных гепатитом А. Журнал микробиологии, эпидемиологии и иммунобиологии. 2007. № 5. С. 20-23.

  50. Меньшикова М.Г., Сергевнин В.И., Новгородова С.Д. Особенности эпидемиологической диагностики при вирусном гепатите А // Материалы 6 съезда врачей-инфекционистов России. – СПб., 2003. – С.248.

  51. Рахманова А.Г., Неверов В.А., Кирпичникова Г.И., Кузнецов Н.И., Демиденко Т.П., Ремезов А.П., Степанов Е.В. Вирусные гепатиты (этиопатогенез, эпидемиология, клиника, диагностика и терапия): Пособие для врачей. – Кольцово., 2003. – 57 с.

  52. Михайлов М.И. Современное состояние проблемы гепатита А // Гепатит А: эпидемиология, диагностика, клиника и вакцинопрофилактика: Материалы науч.-практ. конф. – М., 2002. – С. 5-11.

  53. Михайлов М. И., Шахгильдян И. В., Онищенко Г. Г. Энтеральные вирусные гепатиты (этиология, эпидемиология, диагностика, профилактика)- Сер. Серия: Вопросы практической эпидемиологии). 2007, Москва, ВУНМЦ Росздрава, 349 с.

  54. Мукомолов С.Л. Научно-исследовательская и научно-методическая деятельность лаборатории вирусных гепатитов Санкт-Петербургского НИИЭМ им.Пастера в 1986-2006 гг. // Эпидемиология, диагностика и профилактика вирусных гепатитов. Современное состояние: Материалы науч.-практ. конф. с межд. уч. – СПб., 2006. – С. 9-16.

  55. Корчинский Н.Ч. Применение энтеросорбентов в лечении больных острыми вирусными гепатитами. Клиническая инфектология и паразитология. Номер: 3 (10) Год: 2014 Страницы: 125-136.

  56. Сундуков А.В., Мигманов Т.Э., Токмалаев А.К., Дылдин А.В., Петрова Е.В., Маринченко М.Н., Сметанина С.В., Домбровская С.Н. Растительные гепатопротекторы в комплексной терапии вирусных гепатитов. Инфекционные болезни. 2008. Т. 6. № 1. С. 47-50.

  57. Грищенко Е.Б., Щекина М.И. Применение эссенциальных фосфолипидов в лечении острых и хронических заболеваний печени. ConsiliumMedicum. 2011. Т. 13. № 8. С. 38-41.

  58. Yoon EL, Yim HJ, Kim SY, Kim JH, Lee JH, Lee YS, Lee HJ, Jung SW, Lee SW, Choi JH. Clinical courses after administration of oral corticosteroids in patients with severely cholestatic acute hepatitis A; three cases. Korean J Hepatol. 2010 Sep;16(3):329-33. doi: 10.3350/kjhep.2010.16.3.329. PubMed PMID: 20924218.

  59. Koenig KL, Shastry S, Burns MJ. Hepatitis A Virus: Essential Knowledge and a Novel Identify-Isolate-Inform Tool for Frontline Healthcare Providers.West J Emerg Med. 2017 Oct;18(6):1000-1007. doi: 10.5811/westjem.2017.10.35983. Epub 2017 Oct 18.

  60. Шулакова Н.И., Лыткина И.Н., Акимкин В.Г., Ершова О.Н., Шахгильдян И.В. Современная этиологическая структура острых и хронических вирусных гепатитов и оценка эффективности вакцинопрофилактики гепатита А в Москве. Журнал Эпидемиология и вакцинопрофилактика Номер: 6 (79), 2014 С. 75-82.

  61. Шахгильдян И.В., Михайлов М.И., Ершова О.Н., Попова О.Е., Лыткина И.Н., Романенко В.В., Юровских А.И., Палтусова В.В., Каира А.Н., Окунева Н.О., Усачева Л.П., Ясинский А.А. Современная характеристика проявлений эпидемического процесса гепатита А в России и эффективность вакцинации против этой инфекции // Эпидемиология, диагностика и профилактика вирусных гепатитов. Современное состояние: Материалы науч.-практ. конф. с межд. уч. – СПб., 2006. – С. 25-34.

  62. Craig A.S., Shcaffner W. Prevention of hepatitis A with the hepatitis A vaccine // J. N. engl. med. – 2004. – №350. – P. 476-481.

  63. Лучинина С.В., Косарева Р.Р.,Галкина Е.А,Марущенко И.Б. Вакцинопрофилактика вирусного гепатита А в Челябинской области. Материалы X съезда ВНПОЭМП, Москва, 12–13 апреля 2012 г. Инфекция и иммунитет стр. 450-451.

  64. Семененко Т.А. Гепатит А у путешественников: эпидемиология и профилактика. Эпидемиология и вакцинопрофилактика. Номер: 3 (76) Год: 2014 Страницы: 45-49.

  65. Yoon EL, Sinn DH, Lee HW, Kim JH. Current status and strategies for the control of viral hepatitis A in Korea. ClinMolHepatol. 2017 Sep;23(3):196-204. doi: 10.3350/cmh.2017.0034. Epub 2017 Sep 19.

  66. Parrón I, Planas C, Godoy P, Manzanares-Laya S, Martínez A, Sala MR, Minguell S, Torner N, Jané M, Domínguez A; Effectiveness of hepatitis A vaccination as post-exposure prophylaxis. Hum Vaccin Immunother. 2017 Feb;13(2):423-427. doi: 10.1080/21645515.2017.1264798. Epub 2016 Dec 7.

  67. Stuurman AL, Marano C, Bunge EM, De Moerlooze L, Shouval D. Impact of universal mass vaccination with monovalent inactivated hepatitis A vaccines - A systematic review.HumVaccinImmunother. 2017 Mar 4;13(3):724-736. doi: 10.1080/21645515.2016.1242539. Epub 2016 Oct 27.

  68. Шахгильдян И.В., Михайлов М.И., Ершова О.Н., Хухлович П.А., Хасанова В.А., Лыткина И.Н., Шулакова Н.И., Романенко В.В., Юровских А.И., Ясинский А.А. Современная стратегия контроля за гепатитом А: опыт проведения плановойвакцинации в рамках регионального календаря профилактических прививок. Эпидемиология и вакцинопрофилактика. 2011. № 2 (57). С. 51-54.

  69. Михеева И.В.Вакцинопрофилактика вирусного гепатита А — стратегический выбор. Доктор.Ру. 2012. № 9 (77). С. 53-60.

  70. El Moutawakil B, Bourezgui M, Rafai MA, Sibai M, Boulaajaj FZ, Moutaouakil F, Otmani H, Slassi I. Acute disseminated encephalomyelitis associated with hepatitis A virus infection. Rev Neurol (Paris) 2008;164(10):852-854

  71. Ficko C, Imbert P, Mechaï F, Barruet R, Nicand E, Rapp C. Acute myelitis related to hepatitis A after travel to Senegal. Med Trop (Mars) 2010;70(1):7-8.

  72. Jo YS, Han SD, Choi JY, Kim IH, Kim YD, Na SJ. A case of acute motor and sensory axonal neuropathy following hepatitis ainfection.J. Korean Med Sci 2013;28(12):1839-1841.

  73. Davoudi S, Soudbakhsh A, Emadikouchak H, Nikbakht G, Modabbernia A. Meningoencephalitis associated with hepatitis A infection: a case report and review of literature. TropDoct 2010; 40(3): 176-177.

  74. Petrov AI, Vatev NT, Atanasova MV/ Cholestatic syndrome in viral hepatitis A.Folia Med (Plovdiv) 2012; 54(1):30-35.

  75. Thestrup-Pedersen K. Allergy tests in general practice. UgeskrLaeger 1991;153(29):2076.

  76. Prashanth GP, Angadi BH, Joshi SN, Bagalkot PS, Maralihalli MB. Unusual cause of abdominal pain in pediatric emergency medicine. Pediatr Emerg Care 2012;28(6):560-561.

  77. Kaya S, Eskazan AE, Ay N, Baysal B, Bahadir MV, Onur A, Duymus R. Acute Acalculous Cholecystitis due to Viral Hepatitis A. Case Rep Infect Dis 2013; 2013:407182.

  78. Cuk P, Iqbal M, Lykke J. Perforated acute acalculous cholecystitis caused by hepatitis A. UgeskrLaeger 2014; 176(16)

  79. Scully LJ, Ryan AE Am J. Urticaria and acute hepatitis A virus infection. Am J Gastroenterol 1993;88(2):277-278.

  80. Bhagat S, Wadhawan M, Sud R, Arora A. Hepatitis viruses causing pancreatitis and hepatitis: a case series and review of literature.Pancreas 200836(4):424-427.

  81. Sudhamshu KC, Khadka S, Sharma D, Chataut SP. Acute pancreatitis in acute viral hepatitis. JNMA J Nepal Med Assoc 2011;51(181):7-10.

  82. Arafat SM, Azad AK, Basher A, Ananna MA, Islam MS, Abdullah S, Abdullah AM, Islam MA. Acute pancreatitis associated with acute viral hepatitis A (HAV) - a case report. Mymensingh Med J 2013;22(1):192-195.

  83. El-Sayed R, El-Karaksy H. Acute pancreatitis complicating acute hepatitis A virus infection. Arab J Gastroenterol 2012;13(4):184-185.

  84. Kumar M, Kumar V, Tomar R. Hepatitis A with pleural effusion: a rare association. Ann Trop Paediatr 2009; 29(4): 317-319.

  85. Ponnurangam Nagarajan V, Palaniyadi A, Sathyamoorthi M, Sasitharan R, Shuba S, PadurSivaraman R, Scott JX. Pleural effusion - An unusual cause. Australas Med J 2012; 5(7): 369-372.

  86. Aggarwal A, Kumar D, Kumar R. Acute glomerulonephritis in hepatitis A virus infection: a rare presentation. Trop Doct 2009;39(3):186-187.

  87. Fan PC, Chen YC, Tian YC, Chang CH, Fang JT, Yang CW. Acute renal failure associated with acute non-fulminant hepatitis A: a case report and review of literature.Ren Fail 2009;31(8):756-764.

  88. Jung YJ, Kim W, Jeong JB, Kim BG, Lee KL, Oh KH, Yoon JH, Lee HS, Kim YJ. Clinical features of acute renal failure associated with hepatitis A virus infection. J Viral Hepat 2010;17(9):611-617.

  89. Kim JK, Paik YH, Lee KS. Acute hepatitis A complicated with acute kidney injury. Korean J Gastroenterol 2010;56(6):391-393.

  90. Pal RB, Saha P, Das I, Sinha MK. Fulminant hepatitis and glomerulonephritis—​a rare presentation of hepatitis A virus infection. Acta Paediatr 2011;100(9):132-134.

  91. Cho SY, Choi SH, Park JH, Chung JW. Initial laboratory predictors of severe hepatitis and acute kidney injury in patients with acute hepatitis A. Diagn Microbiol Infect Dis 2011; 69(4): 400-404.

  92. Yu JH, Kim JK, Park JY, Paik YH, Kim DY, Ahn SH, Han KH, Chon CY, Lee KS. Clinical characteristics of acute hepatitis A complicated by acute kidney injury. Scand J Infect Dis 2012;44(2):144-148.

  93. Choi HK, Song YG, Han SH, Ku NS, Jeong SJ, Baek JH, Kim H, Kim SB, Kim CO, Kim JM, Choi JY. Clinical features and outcomes of acute kidney injury among patients with acute hepatitis A. J Clin Virol 2011; 52(3): 192-197.

  94. Kim KH, Lee TH, Yang JK, Kim SM, Im EH, Huh KC, Choi YW, Kang YW. Two cases of acute renal failure associated with nonfulminant acute hepatitis A. Korean J Gastroenterol 2007; 50(2): 116-120.

  95. Lee TH, Oh SJ, Hong S, Lee KB, Park H, Woo HY. Pure red cell aplasia caused by acute hepatitis А. Chonnam Med J 2011; 47(1): 51-53.

  96. Canoz PY, Afat E, Temiz F, Azizoglu NO, Citilcioglu HB, Tumgor G, Leblebisatan G, Turgut M. Reactive hemophagocytic lymphohistiocytosis after hepatitis А infection. Indian J Hematol Blood Transfus 2014;30(Suppl 1): 46-48.

  97. Ann SH, An GH, Lee SY, Oak JH, Moon HI, Moon SK, Han NI, Lee YS. A case of rhabdomyolysis during hospitalization for acute hepatitis A. Korean J Hepatol 2009;15(1):85-89.

  98. Lapp RT, Rochling F. Acute cholestatic hepatitis a virus infection presenting withhemolytic anemia and renal failure: a case report. Case Reports Hepatol. 2013;2013:438375. doi: 10.1155/2013/438375. Epub 2013 May 8. PubMed PMID: 25431704; PubMed Central PMCID: PMC4238151.

  99. Hayashi M, Shimizu T, Tsunematsu I, Hirokawa F, Asakuma M, Takeshita A, Haga H, Tanigawa N. Hepatitis A virus-related late-onset hepatic failure: a case report. Exp Clin Transplant. 2011;9(2):150-2. Review. PubMedPMID: 21453235.

  100. Михайлов М.И., Малинникова Е.Ю., Кюрегян К.К. Вирусный гепатит А. с.: 752-755. В: Руководство по эпидемиологии инфекционных болезней [в 2т.]. Т.1 / Н.И. Брико, Г.Г. Онищенко, В.И. Покровский. – Москва: ООО «Издательство «Медицинское информационное агентство», 2019. – 880 с.: ил.

  101. Острые и хронические вирусные гепатиты в практике участкового терапевта: пособие для студентов / О. В. Дудник, С. Н. Орлова, Н. Н. Шибачева, Е. П. Калистратова, Е. Н. Копышева, С.А. Машин: ГБОУ ВПО ИвГМА Минздрава России. – Иваново, 2015. – 108 с.

  102. Миндлина, А. Я. Современные аспекты эпидемиологии и профилактики вирусного гепатита А / А. Я. Миндлина // Медицинская сестра. – 2005. – № 1. – С. 5-8.

  103. Кареткина Г. Н. Вирусный гепатит А: современные особенности клиники, диагностики и профилактики //Лечащий врач. – 2010. – Т. 10.

  104. Пирадов М.А., Супонева Н.А., Рябинкина Ю.В., Гнедовская Е.В., Ильина К.А., Юсупова Д.Г. и др. Шкала комы Глазго (Glasgow Coma Scale, GCS): лингвокультурная адаптация русскоязычной вер-сии.Журнал им. Н.В. Склифосовского Неотложная медицинская помощь. 2021;10(1):91–99. https://doi.org/10.23934/2223-9022-2021-10-1-91-99

  105. Сологуб Т.В., Романцов М.Г., Шульдяков А.А., Радченко В.Г., Стельмах В.В., Коваленко А.Л., Эсауленко Е.В., Исаков В.А. Реамберин средство патогенетической терапии острых и хронических вирусных поражений печени. Клиническая медицина. 2010. Т. 88. № 4. С. 68-70.

  106. Мазина Н.К., Шешунов И.В., Мазин П.В. Адъювантная энергопротекция реамберином в практике интенсивной терапии и реанимации: эффективность по данным метаанализа (систематический обзор). Анестезиология и реаниматология. 2016; 61(4), С.

Приложение А1. Состав рабочей группы по разработке и пересмотру клинических рекомендаций

  1. Бушманова А.Д. – к.м.н., ассистент кафедры инфекционных болезней взрослых и эпидемиологии Федерального государственного бюджетного образовательного учреждения высшего образования «Санкт-Петербургский государственный педиатрический медицинский университет» Министерства здравоохранения Российской Федерации;

  2. Горелов А. В. – член – корреспондент РАН, профессор, заведующий кафедрой инфекционных болезней и эпидемиологии Федерального государственного бюджетного образовательного учреждения высшего образования «Московский государственный медико-стоматологический университет им. А.И. Евдокимова» Министерства здравоохранения Российской Федерации, заместитель директора по научной работе ФБУН Центральный НИИ эпидемиологии Роспотребнадзора

  3. Кареткина Г.Н. к.м.н., доцент, доцент кафедры инфекционных болезней и эпидемиологии Федерального государственного бюджетного образовательного учреждения высшего образования «Московский государственный медико-стоматологический университет им. А.И. Евдокимова» Министерства здравоохранения Российской Федерации;

  4. Климова Е. А. д.м.н., доцент, профессор кафедры инфекционных болезней и эпидемиологии Федерального государственного бюджетного образовательного учреждения высшего образования «Московский государственный медико-стоматологический университет им. А.И. Евдокимова» Министерства здравоохранения Российской Федерации;

  5. Михайлов М. И. - член-корреспондент РАН, д.м.н., профессор,Федеральное государственное бюджетное научное учреждение" Научно-исследовательский институт вакцин и сывороток им. И.И. Мечникова" Федерального агентства научных организации России, заведующий лабораторией вирусных гепатитов.

  6. Новак К.Е., к.м.н., доцент кафедры инфекционных болезней взрослых и эпидемиологии Федерального государственного бюджетного образовательного учреждения высшего образования «Санкт-Петербургский государственный педиатрический медицинский университет» Министерства здравоохранения Российской Федерации;

  7. Усенко Д.В. – д. м. н., руководитель образовательного центра, ведущий научный сотрудник клинического отдела инфекционной патологии ФБУН Центральный НИИ эпидемиологии Роспотребнадзор

  8. Чуланов В.П, д.м.н., профессор, заместитель директора по науке и инновационному развитию ФГБУ НМИЦ ФПИ Минздрава России, профессор кафедры инфекционных болезней ФГАОУ ВО Первого МГМУ им. И.М. Сеченова, главный внештатный специалист Минздрава России по инфекционным болезням.

  9. Эсауленко Е.В., д.м.н., профессор, заведующая кафедрой инфекционных болезней взрослых и эпидемиологии Федерального государственного бюджетного образовательного учреждения высшего образования «Санкт-Петербургский государственный педиатрический медицинский университет» Министерства здравоохранения Российской Федерации;

  10. Ющук Н.Д. Академик РАН, д.м.н., профессор, Президент МГМСУ, профессор кафедры инфекционных болезней и эпидемиологии Федерального государственного бюджетного образовательного учреждения высшего образования «Московский государственный медико-стоматологический университет им. А.И. Евдокимова» Министерства здравоохранения Российской Федерации

Все члены рабочей группы являются членами Некоммерческое партнерство «Национальное научное общество инфекционистов» (ННОИ)

Конфликт интересов отсутствует.

Приложение А2. Методология разработки клинических рекомендаций

Целевая аудитория клинических рекомендаций:

  1. Врач-инфекционист;

  2. Врач-терапевт;

  3. Врач-гастроэнтеролог;

  4. Врач общей практики;

  5. Студенты медицинских ВУЗов, ординаторы, аспиранты.

В данных клинических рекомендациях все сведения ранжированы по уровню достоверности (доказательности) в зависимости от количества и качества исследований по данной проблеме.

Определение уровней достоверности доказательств и убедительности рекомендаций для диагностических вмешательств

Таблица П1. Уровни достоверности доказательности для диагностических вмешательств
УДД Иерархия дизайнов клинических исследований по убыванию уровня достоверности доказательств от 1 до 5

1

Систематические обзоры исследований с контролем референсным методом[3]

2

Отдельные исследования с контролем референсным методом

3

Исследования без последовательного контроля референсным методом или исследования с референсным методом, не являющимся независимым от исследуемого метода

4

Несравнительные исследования, описание клинического случая

5

Имеется лишь обоснование механизма действия или мнение экспертов

Таблица П2. Шкала определения УУР для диагностических вмешательств
УУР Иерархия дизайнов клинических исследований по убыванию уровня достоверности доказательств от 1 до 5

А

Однозначная (сильная) рекомендация (все исследования имеют высокое или удовлетворительное методологическое качеств, их выводы по интересующим исходам являются согласованными)

В

Неоднозначная (условная) рекомендация (не все исследования имеют высокое или удовлетворительное методологическое качество и/или их выводы по интересующим исходам не являются согласованными)

С

Низкая (слабая) рекомендация – отсутствие доказательств надлежащего качества (все исследования имеют низкое методологическое качество и их выводы по интересующим исходам не являются согласованными)

Таблица П3. Возможные комбинации УДД и УУР для диагностических вмешательств

УДД

Критерии определения УУР

Итоговый УУР

1=Наиболее достоверные доказательства:
систематические обзоры исследований с контролем референсным методом

Одновременное выполнение двух условий:

  1. Все исследования имеют высокое или удовлетворительное методологическое качество;

  2. Выводы исследований по интересующим исходам являются согласованными*

А

Выполнение хотя бы одного из условий:

  1. Не все исследования имеют высокое или удовлетворительное методологическое качество;

  2. Выводы исследований по интересующим исходам не являются согласованными*

В

Выполнение хотя бы одного из условий:

  1. Все исследования имеют низкое методологическое качество;

  2. Выводы исследований по интересующим исходам не являются согласованными*

С

2=Отдельные исследования с контролем референсным методом

Одновременное выполнение двух условий:

  1. Все исследования имеют высокое или удовлетворительное методологическое качество;

  2. Выводы исследований по интересующим исходам являются согласованными*

А

Выполнение хотя бы одного из условий:

  1. Не все исследования имеют высокое или удовлетворительное методологическое качество;

  2. Выводы исследований по интересующим исходам не являются согласованными*

В

Выполнение хотя бы одного из условий:

  1. Все исследования имеют низкое методологическое качество;

  2. Выводы исследований по интересующим исходам не являются согласованными*

С

3=Исследования без последовательного контроля референсным методом или исследования с референсным методом не являющимся независимым от исследуемого метода

Выполнение хотя бы одного из условий:

  1. Не все исследования имеют высокое или удовлетворительное методологическое качество;

  2. Выводы исследований по интересующим исходам не являются согласованными*

В

Выполнение хотя бы одного из условий:

  1. Все исследования имеют низкое методологическое качество;

  2. Выводы исследований по интересующим исходам не являются согласованными*

С

4=Несравнительные исследования, описание клинического случая

С

5=Наименее достоверные доказательства: имеется лишь обоснование механизма действия или мнение экспертов

С

* Если оценивается одно КИ, то данное условие не учитывается

Определение уровня достоверности доказательств и убедительности рекомендаций для лечебных, реабилитационных, профилактических вмешательств

Таблица П4. Уровни достоверности доказательности для лечебных, реабилитационных, профилактических вмешательств
УДД Иерархия дизайнов клинических исследований по убыванию уровня достоверности доказательств от 1 до 5

1

Систематический обзор рандомизированных клинических исследований с применением мета-анализа

2

Отдельные рандомизированные клинические исследования и системные обзоры исследований любого дизайна за исключением рандомизированных клинических исследований с применением мета-анализа

3

Нерандомизированные сравнительные исследования, в том числе когортные исследования

4

Несравнительные исследования, описание клинического случая или серии случаев, исследование «случай-контроль»

5

Имеется лишь обоснование механизма действия вмешательства(доклинические исследования) или мнения экспертов

Таблица П5. Шкала определения уровни убедительности рекомендаций для лечебных, реабилитационных, профилактических вмешательств
УУР Расшифровка

А

Однозначная (сильная) рекомендация (все рассматриваемые критерии эффективности (исходы) являются важными, все исследования имеют высокое или удовлетворительное методологическое качество, их выводы по интересующим исходам являются согласованными)

В

Неоднозначная (условная) рекомендация (не все критерии эффективности (исходы) являются важными, не все исследования имеют высокое или удовлетворительное методологическое качество и/или их выходы по интересующим исходам не являются согласованными)

С

Низкая (слабая) рекомендация – отсутствие доказательств надлежащего качества (все рассматриваемые критерии эффективности (исходы) являются неважными, все исследования имеют низкое методологическое качество и их выводы по интересующим исходам не являются согласованными)

Порядок обновления клинических рекомендаций

Клинические рекомендации обновляются каждые 3 года.

Приложение А3. Справочные материалы, включая соответствие показаний к применению и противопоказаний, способов применения и доз лекарственных препаратов, инструкции по применению лекарственного препарата

Данные клинические рекомендации разработаны с учётом следующих нормативно-правовых документов:

  1. Федеральный закон от 17 сентября 1998г. №157-ФЗ «Об иммунопрофилактике инфекционных заболеваний»

  2. Федеральный закон Российской Федерации от 29 ноября 2010г. №326-ФЗ «Об обязательном медицинском страховании в Российской Федерации».

  3. Федеральный закон от 21 ноября 2011г. №323-ФЗ «Об основах охраны здоровья граждан в Российской Федерации».

  4. Приказ Минздравсоцразвития России от 9 августа 2005г. №494 «О порядке применения лекарственных средств у больных по жизненным показаниям».

  5. Приказ Минздравсоцразвития России от 27 декабря 2011г.№1664н«Об утверждении номенклатуры медицинских услуг».

  6. Приказ Минздравсоцразвития России от 31 января 2012г. № 69н «Об утверждении Порядка оказания медицинской помощи взрослым больным при инфекционных заболеваниях».

  7. Приказ Минздрава России от 20 декабря 2012г. №1183н «Об утверждении Номенклатуры должностей медицинских работников и фармацевтических работников»

  8. Приказ Минздрава России от 07 октября 2015г. №700н «О номенклатуре специальностей специалистов, имеющих высшее медицинское и фармацевтическое образование».

  9. Приказ Минздрава России от 17 декабря 2015г. № 1024н «О классификации и критериях, используемых при осуществлении медико-социальной экспертизы граждан федеральными государственными учреждениями медико-социальной экспертизы».

  10. Приказ Минздрава России от 10 мая 2017г. №203н «Об утверждении критериев оценки качества медицинской помощи».

  11. Методические указания «МУ 3.1.2837-11. 3.1. Профилактика инфекционных болезней. Кишечные инфекции. Эпидемиологический надзор и профилактика вирусного гепатита A.» (утв. Главным государственным санитарным врачом РФ 28.01.2011).

  12. СанПиН 3.3686-21 "Санитарно-эпидемиологические требования по профилактике инфекционных болезней" XXXI. Профилактика вирусного гепатита A и E (Зарегистрировано в Минюсте России 15.02.2021 N 62500)

Дифференциальная диагностика острых вирусных гепатитов у взрослых

Признаки Гепатит А Острый гепатит В Острый гепатит С

Эпидемиологические предпосылки

Пребывание в очаге ГА за 15-40 дней до заболевания

Гемотрансфузии, операции, парентеральные вмешательства (в том числе инъекции наркотиков), половой или тесный контакт с больным ГВ

Гемотрансфузии, операции, парентеральные вмешательства (в том числе инъекции наркотиков), половой или тесный контакт с больным ГС

Начальный (преджелтушный) период

Острое начало заболевания, короткий преджелтушный период до 4-7 дней (чаще по гриппоподобному типу)

Постепенное начало болезни, длительный преджелтушный период до 7-14 дней (чаще по смешанному типу с возможными полиартралгиями)

Как правило, отсутствует. При его наличии характеризуется слабо выраженными явлениями интоксикации в течение 1-4 дней.

Желтушный период

Быстрое развитие желтухи, с появлением которой, как правило, улучшается самочувствие. Непродолжительный желтушный период (в среднем 2 недели)

Постепенное развитие желтухи, с появлением которой, как правило, отсутствует улучшение самочувствия, или оно ухудшается. Длительный желтушный период с медленным исчезновением симптомов в период реконвалесценции

Как правило, отсутствует. При его наличии характеризуется незначительной быстропроходящей желтухой и исчезновением симптомов в период реконвалесценции

Лабораторная диагностика

Наличие антител к вирусу гепатита А класса IgM (анти-HAV IgM)

Наличие поверхностного антигена (HBsAg), антител к ядерному антигену класса IgM (анти-HBcIgM), ДНК ВГВ

Наличие антител к ядерному антигену класса IgM (анти-ВГСcIgM), РНК, реже - общих антител (анти-ВГС); при отсутствии антител к неструктурному белку 4 (анти-NS4) ВГС

Дифференциальная диагностика ГА и других заболеваний, протекающих с синдромом желтухи

Признаки Гепатит А Псевдотуберкулез Лептоспироз Приступ печеночной колики (калькулезный холецистит)

Эпидемиологические предпосылки

Контакт с больными

Употребление в пищу свежей капусты или моркови

Контакт с животными; купание в реках или озерах

Нет

Температура тела

Нормальная

38-39оС

39-40оС

38-39оС

Симптомы интоксикации

Слабость, отсутствие аппетита, тошнота, рвота

Слабость, снижение аппетита, боли в мышцах и суставах

Выраженная слабость, головная боль, отсутствие аппетита, боли в икроножных мышцах

Общая слабость, тошнота, рвота

Цвет кожи

Желтый, при тяжелой форме - петехиальная сыпь

Желтый; гиперемия лица, шеи, кистей рук, стоп; обильная мелкопятнистая точечная сыпь

Желтый; гиперемия лица, инъекция сосудов конъюнктивы, кровоизлияния в склеру; пятнистая сыпь

Желтый

Цвет слизистых оболочек рта и глотки

Желтый

Желтый; катаральное воспаление

Желтый

Желтый

Частота пульса

Нормальная или относительная брадикардия

Тахикардия соответственно уровню температуры тела

Тахикардия соответственно уровню температуры тела

Тахикардия соответственно уровню температуры тела

Пальпация живота

Умеренная болезненность в правом подреберье

Болезненность в правой подвздошной области

Безболезненная

Положительные желчнопузырные симптомы

Печень

Увеличена

Увеличена

Увеличена

Может быть увеличена

Селезенка

Увеличена (в 30%)

Увеличена (в 15%)

Увеличена (в 50%)

Не увеличена

Количество лейкоцитов

Нормоцитоз

Умеренный лейкоцитоз

Лейкоцитоз

Лейкоцитоз

Лейкоцитарная формула

Лимфомоноцитоз, плазматические клетки

Нейтрофилез, эозинофилия

Нейтрофилез

Нейтрофилез со сдвигом в сторону молодых форм

СОЭ

Нормальная или снижена

Повышена

Повышена

Повышена

Критерии оценки степени тяжести вирусного гепатита А по результатам клинико-лабораторной диагностики

Признак

Характеристика признака

Легкая степень тяжести

Средняя степень тяжести

Тяжелая степень тяжести

Выраженность и длительность интоксикации

Отсутствует или легко выраженная слабость, тошнота, снижение аппетита, 5-7 дней.

Умеренная интоксикация (анорексия, слабость, нарушение сна, тошнота, рвота и др.)

Резко выражены симптомы интоксикации (нарастающая общая слабость, сонливость, головокружение, анорексия, повторная рвота)

Интенсивность и длительность желтушности кожи

Слабо или умеренно выраженная, 2-3 недели.

Интенсивно выраженная, 3-4 недели, при холестатическом синдроме до 40-45 дней.

Интенсивно выраженная, может прогрессировать на фоне нарастания интоксикации, превышает 4 недели.

Лихорадка

Отсутствует или субфебрильная в течение 2-3 дней преджелтушного периода.

Субфебрильная или фебрильная в течение 2-5 дней преджелтушного периода.

Появление фебрильной температуры тела на фоне развития и прогрессирования желтухи.

Тахикардия

Отсутствует.

Отсутствует, склонность к брадикардии.

Появление на фоне развития и прогрессирования желтухи.

Геморрагический синдром

Отсутствует.

Отсутствует или слабо выражен – единичные петехии на коже и носовые кровотечения.

Петехиальная сыпь на коже, носовые кровотечения, рвота «кофейной гущей», кровоизлияния в местах инъекций, «дегтеобразный» стул.

Размеры печени

В норме, либо увеличены до 3 см.

Увеличены на 3-4 см.

Увеличены на 4-6 см. Резкое уменьшение размеров на фоне прогрессирования болезни, болезненность края.

Отечно-асцитический синдром

Нет.

Нет.

Отечность стоп, голеней.

Билирубин, мкмоль/л

до 100

от 100 до 200

Более 200

Протромбиновый индекс, %

Более 60

50-60

Менее 50

Приложение Б. Алгоритмы действий врача

image1

Приложение В. Информация для пациента

Гепатит А — болезнь печени, вызываемая вирусом гепатита А. Вирус распространяется, в основном, при потреблении неинфицированным (или невакцинированным) человеком пищевых продуктов или воды, загрязненных фекалиями инфицированного человека. Болезнь тесно связана с отсутствием безопасной воды или пищи, ненадлежащей санитарией и плохой личной гигиеной. В отличие от гепатита В и С инфицирование гепатитом А не приводит к развитию хронической болезни печени и редко заканчивается смертельным исходом, но может вызывать симптомы, ослабляющие здоровье, и молниеносный гепатит (острую печеночную недостаточность), который зачастую является смертельным.

Инкубационный период гепатита А длится обычно 14-28 дней.

Симптомы гепатита А могут быть как легкими, так и тяжелыми. Они могут включать повышенную температуру, недомогание, потерю аппетита, диарею, рвоту, неприятные ощущения в животе, потемнение мочи и желтуху (пожелтение кожи и глазных белков). Не у всех инфицированных людей проявляются все эти симптомы.

Признаки и симптомы болезни у взрослых людей наблюдаются чаще, чем у детей. Вероятность развития тяжелой формы и фатальных последствий выше в пожилом возрасте. Иногда происходят рецидивы гепатита А. У только что выздоровевшего человека развивается еще один острый эпизод болезни. Однако за этим следует выздоровление.

Любой человек, не вакцинированный и не инфицированный ранее, может заразиться гепатитом А. В районах с широким распространением вируса (высокой эндемичностью) большинство случаев инфицирования гепатитом А происходит среди детей раннего возраста. В число факторов риска входят следующие:

  • плохая санитария;

  • отсутствие безопасной воды;

  • употребление рекреационных препаратов;

  • совместное проживание с инфицированным человеком;

  • сексуальные отношения с человеком, имеющим острую инфекцию гепатита А;

  • поездки в районы с высокой эндемичностью без предварительной иммунизации.

Случаи гепатита А клинически не отличаются от других типов острого вирусного гепатита. Точный диагноз можно поставить путем выявления в крови специфических для HAV антител IgM. Дополнительные тесты включают полимеразную цепную реакцию с обратной транскриптазой (ОТ-ПЦР) для выявления РНК вируса гепатита А, но для этого исследования необходимо специальное лабораторное оборудование.

Специального лечения гепатита А нет. Выздоровление от симптомов, вызванных инфекцией, может происходить медленно и занимать несколько недель или месяцев. Самое важное – избегать приема излишних лекарств. Терапия направлена на поддержание комфорта и надлежащего сочетания питательных веществ, включая возмещение теряемой в результате рвоты и диареи жидкости.

Безопасное водоснабжение, безопасность пищевых продуктов, улучшенная санитария, мытье рук и вакцина против гепатита А являются самыми эффектными способами борьбы с этой болезнью.

Приложение Г1-ГN. Шкалы оценки, вопросники и другие оценочные инструменты состояния пациента, приведенные в клинических рекомендациях

Приложение Г1.

Название на русском языке: Шкала ком Глазго

Оригинальное название: Glasgow Coma Scale

Источник: Teasdale G.M., Jennett В., 1974 [104]

Тип: шкала оценки

Содержание:

Признак Баллы

1. Открывание глаз:

спонтанное

4

на вербальную стимуляцию

3

на боль

2

нет реакции

1

2. Вербальная реакция:

соответствующая

5

спутанная

4

бессвязные слова

3

нечленораздельные звуки

2

нет реакции

1

3. Двигательная реакция:

выполняет словесные команды

6

локализует боль

5

реакция одергивания в ответ на боль

4

сгибание верхних конечностей в ответ на боль (поза декортикации)

3

разгибание верхних конечностей в ответ на боль

2

нет реакции

1

Ключ:

Начальная оценка по шкале Глазго коррелирует с тяжестью церебрального повреждения и прогнозом.

Шкала состоит из трёх тестов, оценивающих реакцию открывания глаз, а также речевые и двигательные реакции. За каждый тест начисляется определённое количество баллов. В тесте открывания глаз от 1 до 4, в тесте речевых реакций от 1 до 5, а в тесте на двигательные реакции от 1 до 6 баллов.

Таким образом, шкала Глазго является важным критерием для оценки уровня сознания. Каждая отдельная реакция оценивается в баллах, а уровень сознания выражается суммой баллов по каждому из параметров. Самая низкая оценка — 3 балла, а самая высокая — 15 баллов. Оценка 8 баллов и ниже определяется как кома.

Оценка по шкале 3-5 баллов прогностически крайне неблагоприятна, особенно если она сочетается с широкими зрачками и отсутствием окуловестибулярного рефлекса.


1. Методические указания «МУ 3.1.2837-11. 3.1. Профилактика инфекционных болезней. Кишечные инфекции. Эпидемиологический надзор и профилактика вирусного гепатита A.» (утв. Главным государственным санитарным врачом РФ 28.01.2011).
2. СанПиН 3.3686-21 "Санитарно-эпидемиологические требования по профилактике инфекционных болезней" XXXI. Профилактика вирусного гепатита A и E (Зарегистрировано в Минюсте России 15.02.2021 N 62500)
3. Общепринятым стандартом КИ диагностических вмешательств является одномоментный дизайн исследования, в котором к каждому включённому пациенту параллельно и в одинаковых условиях применяются исследуемый диагностический метод и референсный метод, являющийся «золотым стандартом» диагностики изучаемого заболевания или состояния, при этом исследуемый и референсный методы должны применяться независимо друг от друга (т.е. исследуемый метод не может быть частью референсного) и должны интерпретироваться исследователем без знания результатов применения другого метода (рекомендуется использовать ослепление)