image1

1Клинические рекомендации

Дерматит атопический

МКБ 211: L20

Год утверждения (частота пересмотра): 2016 (пересмотр каждые 3 года)

ID: КР211

URL: КР211

Профессиональные ассоциации:

  • Российское общество дерматовенерологов и косметологов

Утверждены:

Одобрены:

Российским обществом дерматовенерологов и косметологов на XVI Всероссийском Съезде дерматовенерологов и косметологов (Москва, 16 июня 2016 г.)

Научным советом Министерства Здравоохранения Российской Федерации г. __ __________ 201 __ г.

Ключевые слова

  • Атопический дерматит

  • Диагностические критерии

  • Топические глюкокортикостероидные препараты

  • Ингибиторы кальциневрина

  • Базисная терапия

  • Фототерапия

  • Системная терапия

Список сокращений

АтД – атопический дерматит

МКБ – Международная классификация болезней

РКИ – рандомизированные контролируемые исследования

тГКС – топические глюкокортикостероиды

УФА-1– ультрафиолетовая терапия дальнего длинноволнового диапазона

УФВ – узкополосная средневолновая ультрафиолетовая терапия

IgE – иммуноглобулин Е

SCORAD – Scoring of Atopic Dermatitis

Термины и определения

Атопический дерматит (АтД) – мультифакториальное воспалительное заболевание кожи, характеризующееся зудом, хроническим рецидивирующим течением и возрастными особенностями локализации и морфологии очагов поражения.

1. Краткая информация

1.1 Определение

Атопический дерматит (АтД) – мультифакториальное воспалительное заболевание кожи, характеризующееся зудом, хроническим рецидивирующим течением и возрастными особенностями локализации и морфологии очагов поражения.

1.2 Этиология и патогенез

Атопический дерматит – одно из наиболее распространенных заболеваний (от 20% до 40% в структуре кожных заболеваний), встречающееся во всех странах, у лиц обоего пола и в разных возрастных группах.

В патогенезе АтД важную роль играет наследственная детерминированность, приводящая к нарушению состояния кожного барьера, дефектам иммунной системы (стимуляция Th2-клеток с последующей гиперпродукцией IgE), гиперчувствительности к аллергенам и неспецифическим раздражителям, колонизации патогенными микроорганизмами (Staphylococcus aureus, Malassezia furfur), а также дисбалансу вегетативной нервной системы с повышением продукции медиаторов воспаления.

Атопический дерматит развивается у 80% детей, оба родителя которых страдают этим заболеванием, и более чем у 50% детей – когда болен только один родитель, при этом риск развития заболевания увеличивается в полтора раза, если больна мать.

Раннее формирование атопического дерматита (в возрасте от 2 до 6 месяцев) отмечается у 45% больных, в течение первого года жизни – у 60% больных. К 7 годам у 65% детей, а к 16 годам у 74% детей с атопическим дерматитом наблюдается спонтанная ремиссия заболевания. У 20–43% детей с атопическим дерматитом в последующем развивается бронхиальная астма и вдвое чаще – аллергический ринит.

1.3 Эпидемиология

Заболеваемость АтД за последние 16 лет возросла в 2,1 раза. Распространенность АтД среди детского населения составляет до 20%, среди взрослого населения – 1–3%. Согласно данным Федерального статистического наблюдения в 2015 году в Российской Федерации заболеваемость атопическим дерматитом составила 209,6 случаев на 100000 населения, а распространенность – 430,2 случая на 100000 всего населения. Среди детей в возрасте от 0 до 14 лет заболеваемость атопическим дерматитом составила 889,4 случаев на 100000 соответствующего населения, а распространенность – 1690,3 случаев на 100000 всего населения. Заболеваемость атопическим дерматитом среди детей в возрасте от 15 до 17 лет в Российской Федерации составила 426,3 случаев на 100000 соответствующего населения, распространенность – 1150,0 случаев на 100000 соответствующего населения.

1.4 Кодирование по МКБ 10

Атопический дерматит (L20):

L20.0 – Почесуха Бенье;

L20.8 – Другие атопические дерматиты: экзема: сгибательная, детская (острая), (хроническая), эндогенная (аллергическая), нейродерматит: атопический (локализованный), (диффузный);

L20.9 – Атопический дерматит неуточненный.

1.5 Классификация

Общепринятой клинической классификации не существует.

1.6 Клиническая картина

Зуд является постоянным симптомом заболевания во всех возрастных периодах.

Клинические проявления атопического дерматита отличаются в разные возрастные периоды. Основные различия заключаются в локализации очагов поражения и соотношении экссудативных и лихеноидных компонентов высыпаний.

Младенческий период АтД.

Обычно начинается с 2–3 месяцев жизни ребёнка. В этот период преобладает экссудативная форма заболевания, при которой воспаление носит острый или подострый характер. Клиническая картина представлена эритематозными пятнами, папулами и везикулами на щеках, лбу и/или волосистой части головы, сопровождающимися интенсивным зудом, отёчностью, мокнутием. Дермографизм обычно красный. Начальные проявления заболевания локализуются также на разгибательных и сгибательных поверхностях конечностей. К концу этого периода очаги сохраняются преимущественно в складках крупных суставов (коленных и локтевых), а также в области запястий и шеи. Обострения заболевания в значительной степени связаны с алиментарными факторами. Младенческий период АтД обычно заканчивается ко второму году жизни ребенка выздоровлением (у 50% больных) или переходит в следующий период (детский).

Детский период АтД.

Характеризуется высыпаниями, которые носят менее экссудативный характер, чем в младенческом периоде, и представлены воспалительными милиарными и/или лентикулярными папулами, папуло-везикулами и эритематозно-сквамозными элементами, локализующимися на коже верхних и нижних конечностей, в области запястий, предплечий, локтевых и подколенных сгибов, голеностопных суставов и стоп. Дермографизм становится смешанным или белым. Появляются пигментация век, дисхромии, нередко – ангулярный хейлит. Состояние кожи зависит от алиментарных факторов в меньшей степени. Появляется сезонность течения заболевания с обострениями весной и осенью.

Подростковый и взрослый период АтД

Характеризуется высыпаниями преимущественно на сгибательной поверхности конечностей (в локтевых и подколенных складках, сгибательных поверхностях голеностопных и лучезапястных суставов), на задней поверхности шеи, в заушных областях. Высыпания представлены эритемой, папулами, шелушением, инфильтрацией, лихенификацией, множественными экскориациями и трещинами. В местах разрешения высыпаний в очагах поражения остаются участки гипо- или гиперпигментации. Со временем у большинства пациентов кожа очищается от высыпаний, поражёнными остаются лишь подколенные и локтевые сгибы.

Клинические формы

Экссудативная форма наблюдается преимущественно у детей грудного возраста, характеризуется симметричными эритематозными, папуло-везикулезными высыпаниями на коже лица и волосистой части головы, отмечается экссудация с образованием чешуйко-корок. В дальнейшем высыпания распространяются на кожу наружной поверхности голеней, предплечий, туловища и ягодиц, а также могут появляться в естественных складках кожи. Дермографизм красный или смешанный. Субъективно отмечается зуд кожных покровов различной интенсивности.

Эритематозно-сквамозная форма чаще наблюдается у детей в возрасте от 1,5 до 3 лет, характеризуется наличием зудящих узелков, эрозий и экскориаций, а также незначительной эритемой и инфильтрацией в области высыпаний на коже туловища, верхних и нижних конечностей, реже – на коже лица. Дермографизм розовый или смешанный.

Эритематозно-сквамозная форма с лихенификацией наблюдается у детей в возрасте от 3 лет и взрослых лиц, характеризуется эритематозно-сквамозными и папулезными очагами. Кожа сухая, лихенифицированная, с большим количеством экскориаций и мелкопластинчатых чешуек. Высыпания локализуются преимущественно на сгибательной поверхности конечностей, тыльной поверхности кистей, передней и боковой поверхностях шеи. Наблюдается гиперпигментация кожи периорбитальной области, появление складки под нижним веком (линии Дени-Моргана). Отмечается повышенная сухость кожи. Дермографизм белый стойкий или смешанный. Зуд выраженный, постоянный, реже – приступообразный.

Лихеноидная форма наблюдается чаще всего у подростков и характеризуется сухостью, выраженным рисунком, отечностью и инфильтрацией кожных покровов. Имеются крупные сливающиеся очаги лихенизации кожи. Зуд упорный, стойкий.

Пруригинозная форма наблюдается относительно редко, чаще у взрослых лиц и характеризуется высыпаниями в виде множественных изолированных плотных отечных папул, на вершине которых могут появляться мелкие пузырьки. Очаги поражения могут иметь распространенный характер с преимущественной локализацией на коже конечностей. Дермографизм выраженный белый стойкий.

Наиболее тяжелым проявлением АтД является эритродермия, которая характеризуется универсальным поражением кожных покровов в виде эритемы, инфильтрации, лихенификации, шелушения и сопровождается симптомами интоксикации и нарушением терморегуляции (гипертермия, озноб, лимфоаденопатия).

Стадии болезни

Стадия обострения или выраженных клинических проявлений характеризуется наличием эритемы, папул, микровезикул, мокнутия, множественных экскориаций, корок, шелушения; зуда разной степени интенсивности.

Стадии ремиссии:

  • при неполной ремиссии отмечается значительное уменьшение симптомов заболевания с сохранением инфильтрации, лихенификации, сухости и шелушения кожи, гипер- или гипопигментации в очагах поражения;

  • полная ремиссия характеризуется отсутствием всех клинических симптомов заболевания.

Распространённость кожного процесса

При ограниченно-локализованном процессе площадь поражения не превышает 10% кожного покрова.

При распространённом процессе площадь поражения составляет более 10% кожного покрова.

Степень тяжести процесса

Лёгкое течение заболевания характеризуется преимущественно ограниченно-локализованными проявлениями кожного процесса, незначительным кожным зудом, редкими обострениями (реже 1–2 раз в год), продолжительностью рецидива до 1 месяца преимущественно в холодное время года. Длительность ремиссии составляет 8–10 месяцев и более. Отмечается хороший эффект от проводимой терапии.

При среднетяжёлом течении отмечается распространённый характер поражения. Частота обострений – 3–4 раза в год с увеличением их продолжительности. Длительность ремиссий составляет 2–3 месяца. Процесс приобретает упорное, торпидное течение с незначительным эффектом от проводимой терапии.

При тяжёлом течении заболевания кожный процесс носит распространённый или диффузный характер с длительными обострениями, редкими и непродолжительными ремиссиями (частота обострений – 5 раз в год и более, длительность ремиссии 1–1,5 месяца). Лечение приносит кратковременное и незначительное улучшение. Отмечается выраженный зуд, приводящий к нарушениям сна.

Осложненные формы АтД

Течение АтД часто осложняется присоединением вторичной инфекции (бактериальной, микотической или вирусной). Эта особенность отражает нарушение противоинфекционной защиты, свойственное больным АтД.

Наиболее частое инфекционное осложнение АтД – присоединение вторичной бактериальной инфекции. Оно протекает в виде стрепто- и/или стафилодермии с характерными кожными проявлениями на фоне обострения АтД. Пиококковые осложнения проявляются в виде различных форм пиодермии: остиофолликулитов, фолликулитов, вульгарного, реже стрептококкового импетиго, иногда – фурункулов.

Разнообразная микотическая инфекция (дерматофиты, дрожжеподобные, плесневые и другие виды грибов) также часто осложняет течение АтД, приводит к более продолжительному течению обострений, отсутствию улучшения или ухудшению состояния. Течение заболевания приобретает персистирующий характер. Наличие микотической инфекции может изменить клиническую картину АтД: появляются очаги с четкими фестончатыми несколько приподнятыми краями, часто рецидивируют заеды, хейлит, отмечаются поражения заушных, паховых складок, ногтевого ложа, гениталий.

Больные АтД, независимо от остроты процесса, склонны к поражению вирусной инфекцией (чаще вирусом простого герпеса, вирусом папилломы человека). Герпетическая суперинфекция может привести к редкому, но тяжелому осложнению – герпетической экземе Капоши. Заболевание характеризуется распространенными высыпаниями, сильным зудом, повышением температуры, быстрым присоединением пиококковой инфекции. Возможно поражение центральной нервной системы, глаз, развитие сепсиса.

Доброкачественная лимфаденопатия, как правило, связана с обострениями АтД и проявляется в виде увеличения лимфатических узлов в шейной, подмышечной, паховой и бедренной областях. Величина узлов может варьировать, они подвижны, эластичной консистенции, безболезненны. Доброкачественная лимфаденопатия проходит самостоятельно, либо на фоне проводимого лечения. Сохраняющееся, несмотря на уменьшение активности заболевания, выраженное увеличение лимфатических узлов требует проведения диагностической биопсии для исключения лимфопролиферативного заболевания.

Осложнения АтД со стороны глаз проявляются в виде рецидивирующих конъюнктивитов, сопровождающихся зудом. В тяжелых случаях хронический конъюнктивит может прогрессировать в эктропион и вызывать постоянное слезотечение.

2. Диагностика

image2

3. Лечение

3.1.Консервативное лечение

  • Рекомендуется всем больным атопическим дерматитом независимо от степени тяжести проведение базисной терапии назначение увлажняющих и смягчающих средств (эмолиентов) наружно на всю поверхность тела [2333].

Уровень убедительности рекомендаций A (уровень достоверности доказательств 1++)

Комментарии: Эмолиенты могут использоваться в форме лосьонов, кремов, мазей, моющих средств, средств для ванн. Выбор препарата и его формы осуществляется индивидуально с учетом предпочтений пациента, индивидуальных особенностей кожи, сезона, климатических условий.

Больным атопическим дерматитом необходимо постоянно, часто и в больших количествах использовать увлажняющие и смягчающие средства (не менее 3–4 раз в день) как самостоятельно, так и после водных процедур по принципу «намочить-намазать» («Soak and Seal»): ежедневные ванны с теплой водой (27–30⁰C) в течение 5 минут с добавлением масла для ванн (за 2 минуты до окончания водных процедур) с последующим нанесением на влажную кожу смягчающего препарата (после водных процедур кожу необходимо вытирать промокательными движениями, избегая трения) [6, 7]. Однако есть указания, что нанесение эмолиентов без принятия ванны имеет более продолжительное действие [8];

Наиболее выраженный эффект увлажняющих и смягчающих препаратов наблюдается при их постоянном использовании в виде крема, мази, масла для ванны и заменителей мыла. В зимнее время предпочтительно использовать более жирные ингредиенты.

Для достижения клинического эффекта необходимо использовать достаточный объем смягчающих препаратов (у взрослого с распространенным поражением кожи расходуется до 600 граммов в неделю, у ребенка – до 250 граммов в неделю) ( Таблица 1) [9].

Таблица 1. Рекомендуемое количество эмолиентов для использования 2 раза в день в течение недели у взрослых [<l10,10>>]
крем/мазь(г) лосьон (мл)

Лицо

15–30

100

Кисти

25–30

200

Волосистая часть головы

50–100

200

Верхние/нижние конечности

100–200

200

Туловище

400

500

Паховая область и гениталии

15–25

100

  • При АтД легкой степени тяжести (с ограниченными высыпаниями) рекомендуется назначение наружной терапии топическими глюкокортикостероидными препаратами или ингибиторами кальциневрина [1, 7].

Уровень убедительности рекомендаций А (уровень достоверности доказательств 1+).

  • Рекомендуется назначение одного из следующих топических глюкокортикостероидных препаратов наружно на очаги поражения:

клобетазол 0,05% крем, 0,05% мазь 1–2 раза в сутки [3438].

Уровень убедительности рекомендаций B (уровень достоверности доказательств 2++)

или

бетаметазона дипропионат 0,05% спрей, крем, мазь 1-2 раза в сутки [39].

Уровень убедительности рекомендаций B (уровень достоверности доказательств 2++)

или

триамцинолона ацетонид 0,1%, мазь 2 раза в сутки [40].

Уровень убедительности рекомендаций D (уровень достоверности доказательств 4)

или

флутиказон 0,05% крем, 0,005% мазь 2 раза в сутки [4143].

Уровень убедительности рекомендаций B (уровень достоверности доказательств 2++)

или

мометазон* 0,1% мазь 2 раза в сутки [39, 4448].

Уровень убедительности рекомендаций C (уровень достоверности доказательств 2+)

или

метилпреднизолона ацепонат 0,1% крем, мазь, жирная мазь, эмульсия 2 раза в сутки [4953].

Уровень убедительности рекомендаций B (уровень достоверности доказательств 2+{plus])

или

гидрокортизона бутират 0,1% крем, 0,1% мазь 2 раза в сутки [5459].

Уровень убедительности рекомендаций B (уровень достоверности доказательств 2++)

или

алклометазона дипропионат 0,05% мазь, 0,05% крем 2 раза в сутки [6062].

Уровень убедительности рекомендаций B (уровень достоверности доказательств 2+{plus])

или

гидрокортизон* 0,1% крем, 0,1% эмульсия, 0,1% мазь, 1% мазь 2 раза в сутки [63, 64].

Уровень убедительности рекомендаций C (уровень достоверности доказательств 2+)

или

преднизолон* 0,5% мазь 2 раза в сутки [64].

Уровень убедительности рекомендаций D (уровень достоверности доказательств 4)

Комментарии: Не рекомендуется применять топические глюкокортикостероидные препараты совместно с другими препаратами наружной терапии.

При локализации очагов поражения на коже лица, области гениталий и интертригинозных участков рекомендуется применение топических глюкокортикостероидных препаратов с минимальным атрофогенным эффектом (алклометазона дипропионат, мометазона фуроат, метилпреднизолона ацепонат, гидрокортизона-17-бутират).

Во избежание резкого обострения заболевания дозу топических глюкокортикостероидных препаратов следует снижать постепенно путем перехода к препаратам меньшей степени активности с сохранением ежедневного использования или путем продолжения использования сильных топических глюкокортикостероидных препаратов, но со снижением частоты аппликаций (интермиттирующий режим).

При обострении атопического дерматита для быстрого снятия воспаления и зуда предпочтительно использовать форму спрей (бетаметазона дипропионат 0,05%). Зуд можно рассматривать в качестве ключевого симптома при оценке эффективности проводимой терапии, поэтому не следует снижать дозу топических глюкокортикостероидных препаратов до исчезновения зуда у пациентов с атопическим дерматитом.

  • Рекомендуется назначение одного из следующих топических ингибиторов кальциневрина наружно на очаги поражения:

такролимус* 0,03% мазь, 0,1% мазь 2 раза в сутки [6583].

Уровень убедительности рекомендаций A (уровень достоверности доказательств 1++)

или

пимекроклимус* 1% крем 2 раза в сутки [8491].

Уровень убедительности рекомендаций A (уровень достоверности доказательств 1++)

  • Рекомендуется назначение цинка пиритиона активированного в форме крема 0,2% наружно на очаги поражения 2 раза в сутки (возможно применение под окклюзионную повязку) или в форме аэрозоля 0,2% (в случаях выраженного мокнутия распыляют с расстояния 15 см 2–3 раза в сутки) [9294].

Уровень убедительности рекомендаций C (уровень достоверности доказательств 2+)

  • В случае выраженной инфильтрации рекомендуется назначение на инфильтрированные очаги поражения одного из следующих препаратов:

нефть нафталанская 10% линимент 1–2 раза в сутки [95].

Уровень убедительности рекомендаций D (уровень достоверности доказательств 3, 4)

или

деготь березовый, жидкость для наружного применения, 1–2 раза в сутки [95].

Уровень убедительности рекомендаций D (уровень достоверности доказательств 3, 4)

или

ихтиол 10% мазь, 20% мазь 1–2 раза в сутки [95].

Уровень убедительности рекомендаций D (уровень достоверности доказательств 3,4)

  • При зуде рекомендуется назначение перорально одного из следующих антигистаминных препаратов:

клемастин 1 мг 2 раза в сутки в течение 7–10 дней [64, 96, 97].

Уровень убедительности рекомендаций C (уровень достоверности доказательств 2+)

или

хлоропирамин* 25 мг 1–2 раза в сутки в течение 7–10 дней [98101].

Уровень убедительности рекомендаций D (уровень достоверности доказательств 3, 4)

или

хифенадин 25 мг 1–2 раза в сутки в течение 7–10 дней [64].

Уровень убедительности рекомендаций D (уровень достоверности доказательств 3,4)

или

терфенадин 60 мг 2 раза в сутки или 120 мг 1 раз в сутки в течение 14–18 дней [102104].

Уровень убедительности рекомендаций C (уровень достоверности доказательств 2+)

или

лоратадин* 10 мг 1 раз в сутки в течение 14–18 дней [105107].

Уровень убедительности рекомендаций C (уровень достоверности доказательств 2+)

или

цетиризин* 10 мг 1 раз в сутки в течение 14–18 дней [102, 108–>111].

Уровень убедительности рекомендаций B (уровень достоверности доказательств 2++)

или

левоцетиризин 5 мг 1 раз в сутки в течение 14–18 дней [112115].

Уровень убедительности рекомендаций C (уровень достоверности доказательств 2+)

  • При выраженном зуде рекомендуется назначение внутримышечно одного из следующих антигистаминных препаратов:

клемастин 2 мг 1–2 раза в сутки в течение 7 дней

или

хлоропирамин 20–40 мг внутримышечно 1–3 раза в сутки в течение 7 дней [95].

Уровень убедительности рекомендаций D (уровень достоверности доказательств 3,4)

  • При атопическом дерматите средней и тяжелой степени тяжести рекомендуется назначение фототерапии:

узкополосной средневолновой ультрафиолетовой терапии 311 нм (УФВ диапазон, длина волны 310–315 нм с максимумом эмиссии 311 нм) [116120].

Уровень убедительности рекомендаций B (уровень достоверности доказательств 2++)

или

ультрафиолетовой терапии дальнего длинноволнового диапазона (УФА-1 диапазон, длина волны 340–400 нм) [118122].

Уровень убедительности рекомендаций B (уровень достоверности доказательств 2+)

или

селективной фототерапии (широкополосной средневолновой ультрафиолетовой терапии, диапазон УФВ с длиной волны 280–320 нм) [117, 120].

Уровень убедительности рекомендаций B (уровень достоверности доказательств 2++)

  • При тяжелом течении атопического дерматита у взрослых лиц и при отсутствии противопоказаний рекомендуется назначение циклоспорина** в начальной дозе 3 мг на кг массы тела в сутки в 2 приема с 12-часовым интервалом. При необходимости доза препарата может быть увеличена до максимальной – 5 мг на кг массы тела в сутки – в зависимости от индивидуального состояния пациента. При достижении положительного результата дозу необходимо постепенно снижать до полной отмены [126130].

  • Уровень убедительности рекомендаций B (уровень достоверности доказательств 2++)

  • При выраженном обострении атопического дерматита рекомендуется назначение одного из следующих системных глюкокортикостероидов перорально по схеме –

в течение первых 2–3 дней:

бетаметазон** 2–2,5 мг 1 раз день после завтрака

или

метилпреднизолон* 16–20 мг 1 раз в сутки после завтрака

или

преднизолон** 20–25 мг после завтрака и 5 мг после обеда,

далее 1 раз в сутки после завтрака в течение последующих 2–3 дней:

бетаметазон 1,5 мг

или

метилпреднизолон** 12 мг

или

преднизолон** 15 мг.

далее 1 раз в сутки после завтрака в течение последующих 2–3 дней:

бетаметазон 1 мг

или

метилпреднизолон** 8 мг

или

преднизолон** 10 мг 1 раз в сутки,

далее 1 раз в сутки после завтрака с последующей отменой препарата:

бетаметазон 0,5 мг

или

метилпреднизолон* 4 мг

или

преднизолон** 5 мг [64].

Уровень убедительности рекомендаций D (уровень достоверности доказательств 3,4)

Комментарии: При необходимости прием системных глюкокортикостероидов можно продолжить еще в течение 23 дней 1 раз в день после завтрака: бетаметазон 0,25 мг или метилпреднизолон** 2 мг или преднизолон** 2,5 мг

  • В исключительных случаях рекомендуется назначение глюкокортикостероидных препаратов в инъекционных формах: бетаметазон* 1 мл или 2 мл внутримышечно 1 или 2 раза с интервалом между инъекциями 1 неделя [64].

Уровень убедительности рекомендаций D (уровень достоверности доказательств 3,4)

  • Для лечения атопического дерматита, осложненного вторичной инфекцией, рекомендуется назначение одного из следующих препаратов наружно на инфицированные очаги поражения:

фузидовая кислота крем или мазь 2% 3 раза в сутки в течение 7-14 дней [133, 134].

Уровень убедительности рекомендаций C (уровень достоверности доказательств 2+)

или

неомицина сульфат (5000 МЕ/5 мг) + бацитрацин (250 МЕ) 2-3 раза в сутки в течение 7-14 дней [135, 136].

Уровень убедительности рекомендаций D (уровень достоверности доказательств 3,4)

или

мупироцин мазь 2% 2-3 раза в сутки в течение 7-14 дней [137139].

Уровень убедительности рекомендаций C (уровень достоверности доказательств 2+)

или

эритромицин, мазь 10000 ЕД/г 2-3 раза в сутки в течение 7-14 дней [40].

Уровень убедительности рекомендаций D (уровень достоверности доказательств 3,4)

Комментарии: Антибактериальные препараты используются для наружного применения при локализованных формах вторичной инфекции [131, 132].

  • При наличии признаков вторичного инфицирования рекомендуется назначение на инфицированные очаги поражения короткими курсами (обычно в течение 1 недели) топических комбинированных препаратов, содержащих глюкокортикостероидные средства в сочетании с антибактериальными, антисептическими, противогрибковыми препаратами:

бетаметазон + гентамицин крем, мазь 1-2 раза в сутки в течение 7 дней [140].

Уровень убедительности рекомендаций C (уровень достоверности доказательств 2+)

или

гидрокортизон + окситетрациклин мазь, аэрозоль 1-3 раза в сутки в течение 7 дней [64].

Уровень убедительности рекомендаций D (уровень достоверности доказательств 3,4)

или

тетрациклин + триамциналон аэрозоль 1-3 раза в сутки в течение 7-10 дней [141, 142].

Уровень убедительности рекомендаций C (уровень достоверности доказательств 2+)

или

гидрокортизон + фузидовая кислота крем 3 раза в сутки в течение 14 дней (взрослым и детям в возрасте 2 лет и старше) [143].

Уровень убедительности рекомендаций C (уровень достоверности доказательств 2+)

или

бетаметазон + фузидовая кислота крем 2-3 раза в сутки в течение 7 дней (взрослым и детям в возрасте 1 года и старше) [144].

Уровень убедительности рекомендаций C (уровень достоверности доказательств 2+)

или

бетаметазон + клотримазол + гентамицин крем, мазь 2 раза в сутки в течение 7-14 дней (взрослым и детям в возрасте 2 лет и старше) [145].

Уровень убедительности рекомендаций D (уровень достоверности доказательств 3, 4)

или

гидрокортизон + натамицин + неомицин крем, мазь 2-4 раза в сутки в течение 7 дней (взрослым и детям в возрасте 1 года и старше) [146].

Уровень убедительности рекомендаций D (уровень достоверности доказательств 3, 4)

  • С целью предупреждения и устранения вторичного инфицирования на местах экскориаций и трещин, особенно у детей, рекомендуется назначение на очаги поражения анилиновых красителей 1-2 раза в сутки в течение 5-10 дней:

фукорцин

или

метилтиониния хлорид 1–2% водный раствор [95].

Уровень убедительности рекомендаций D (уровень достоверности доказательств 3,4)

  • Для лечения рецидивирующей или распространенной бактериальной инфекции рекомендуется назначение одного из следующих системных антибактериальных препаратов:

амоксициллин + клавулановая кислота**: детям в возрасте от 3 месяцев до 1 года 2,5 мл суспензии 3 раза в сутки перорально, детям в возрасте от 1 года до 7 лет – 5 мл суспензии 3 раза в сутки перорально, детям в возрасте от 7 до 14 лет – 10 мл суспензии 3 раза в сутки перорально, детям в возрасте старше 14 лет и взрослым – по 1 таблетке (250+125 мг) 3 раза в сутки или по 1 таблетке (500+125 мг) 2 раза в сутки перорально [147, 148].

Уровень убедительности рекомендаций D (уровень достоверности доказательств 3,4)

или

цефаклар 500 мг перорально 3 раза в сутки взрослым и детям старше 10 лет в течение 10 дней [148].

Уровень убедительности рекомендаций D (уровень достоверности доказательств 3,4)

или

цефуроксим ** 125-500 мг перорально 2 раза в сутки взрослым, 125-250 мг 2 раза в сутки детям в возрасте 3 лет и старше в течение 5–10 дней [149151].

Уровень убедительности рекомендаций C (уровень достоверности доказательств 2+)

или

цефтриаксон ** 1-2 г в сутки внутримышщечно или внутривенно взрослым и детям старше 12 лет (желательно в 2 введения через 12 часов), новорожденным до 2 нед – 20–50 мг/кг/сут, детям от 3 нед до 12 лет – 20–80 мг/кг/сут в 2 введения [151].

Уровень убедительности рекомендаций D (уровень достоверности доказательств 3, 4)

или

кларитромицин*{astrisk} 0,5 г перорально 2 раза в сутки в течение 10-14 дней [64].

Уровень убедительности рекомендаций D (уровень достоверности доказательств 3, 4)

или

ципрофлоксацин** 250 мг перорально 2 раза в сутки в течение 10 дней или 200 мг внутривенно капельно в течение 30 минут 2 раза в сутки, на курс 10-14 инъекций [132, 147].

Уровень убедительности рекомендаций D (уровень достоверности доказательств 3, 4)

Комментарии: До назначения системных антибактериальных препаратов рекомендовано проведение микробиологического исследования с целью идентификации возбудителя и определения чувствительности к антибактериальным препаратам.

До получения результатов микробиологического исследования в большинстве случаев начинают лечение антибактериальными препаратами широкого спектра действия, активными в отношении наиболее часто встречающихся возбудителей, в первую очередь, S.aureus. С высокой эффективностьюприменяются ингибиторозащищенные пенициллины, цефалоспорины первого или второго поколения, макролиды, у взрослых лиц – фторхинолоны.

  • Для лечения детей, больных атопическим дерматитом, рекомендуется назначение исключительно тех средств и методов терапии, которые разрешены к применению в детской практике в соответствии с возрастом ребенка (Таблица 2).

Комментарии: Предпочтительными являются лекарственные формы в виде крема и монокомпонентные наружные средства: топические глюкокортикостероидные препараты, ингибиторы кальциневрина. Комбинированные глюкокортикостероидные препараты, содержащие антибактериальные и/или антимикотические компоненты, показаны только при клиническом и/или лабораторном подтверждении бактериальной и/или грибковой инфекции. Необоснованное применение многокомпонентных наружных средств может способствовать развитию дополнительной сенсибилизации у детей.

Использование топических глюкокортикостероидов для лечения детей ограничено.

Таблица 2. Глюкокортикостероидные препараты, рекомендуемые для лечения атопического дерматита у детей
Формы Действующее вещество

Лосьон, крем, мазь

Гидрокортизон, флутиказона пропионат

Мазь

Мометазона фуроат**

Эмульсия, крем, мазь, жирная мазь

Гидрокортизона бутират, флутиказона пропионат

Эмульсия, крем, мазь, жирная мазь

Метилпреднизолона ацепонат**

  • Для лечения детей, больных атопическим дерматитом, рекомендуется назначение топических ингибиторов кальциневрина [65-91].

Уровень убедительности рекомендаций A (уровень достоверности доказательств 1++)

Комментарии: Согласно зарегистрированной в Российской Федерации инструкции по медицинскому применению, пимекролимус можно назначать детям с 3-месячного возраста. Такролимус (0,03% мазь) разрешен к применению с 2 лет.

Лечение такролимусом необходимо начинать с нанесения 0,03% мази 2 раза в сутки. Продолжительность лечения по данной схеме не должна превышать трех недель. В дальнейшем частота применения уменьшается до одного раза в сутки, лечение продолжается до полного регресса очагов поражения.

При отсутствии положительной динамики в течение 14 дней необходима повторная консультация врача для уточнения дальнейшей тактики терапии.

Через 12 месяцев поддерживающей терапии (при использовании такролимуса 2 раза в неделю) следует временно отменить препарат и затем рассмотреть вопрос о необходимости продолжения поддерживающей терапии.

  • Для лечения детей в возрасте от 1 года, больных атопическим дерматитом, рекомендуется назначение активированного пиритиона цинка (нанесение возможно на все участки тела без ограничений по площади) [92-94].

Уровень убедительности рекомендаций C (уровень достоверности доказательств 2+)

  • Для лечения детей в возрасте старше 7 лет, больных атопическим дерматитом, при неэффективности других методов терапии рекомендуется узкополосная (311 нм) фототерапия [116-120].

Уровень убедительности рекомендаций B (уровень достоверности доказательств 2++)

  • В случае тяжелого течения атопического дерматита и неэффективности других методов лечения рекомендуется назначение циклоспорина в дозе 2,5–5 мг на кг массы тела в сутки в два приема. Продолжительность курса лечения – от 8 недель до 3–12 месяцев [126-130].

Уровень убедительности рекомендаций B (уровень достоверности доказательств 2++)

Комментарии: Проводимая в период иммуносупрессивной терапии вакцинация детей может быть неэффективна, поэтому рекомендуется прекратить прием препарата за 2 недели до вакцинации и возобновить – через 4–6 недель после вакцинации.

  • Только при тяжелых формах атопического дерматита и/или универсальном поражении кожи у детей рекомендуется назначение системных глюкокортикостероидных препаратов из расчета по преднизолону 0,5–1 мг на кг массы тела в сутки совместно с препаратами калия. [64]

Уровень убедительности рекомендаций D (уровень достоверности доказательств 3, 4)

  • Рекомендуется для лечения герпетической экземы Капоши у детей ацикловир [154] (Таблица 3).

Уровень убедительности рекомендаций D (уровень достоверности доказательств 3, 4)

Комментарии: В случае диссеминированного процесса, сопровождающегося общими явлениями (повышение температуры тела, явления тяжелой интоксикации), необходима госпитализация ребенка в стационар с наличием боксированного отделения. В условиях стационара рекомендовано внутривенное введение ацикловира. Наружная терапия заключается в использовании антисептических средств (фукорцин, 1% водный раствор метиленового синего и др.).

В случае поражения глаз рекомендовано применять глазную мазь ацикловира, которая закладывается в нижний конъюнктивальный мешок 5 раз в день. Лечение продолжают на протяжении не менее 3 дней после купирования симптомов.

Таблица 3. Дозы и схемы применения ацикловира у детей*
Международное непатентованное наименование Пероральное применение Внутривенное введение Длительность применения

Ацикловир**

200 мг 5 раз в сутки детям старше 2 лет, по 100 мг 5 раз в сутки детям младше 2 лет

5–10 мг на кг массы тела в сутки каждые 8 часов

в течение 10 дней

3.2 Хирургическое лечение

Не применяется.

3.3 Иное лечение

Не применяется.

4. Реабилитация

Не применяется.

5. Профилактика

  • Рекомендуется:

  • постоянный базовый уход за кожей;

  • элиминация провоцирующих факторов;

  • назначение пробиотиков дополнительно к основному питанию матерей с отягощенным аллергологическим анамнезом (в последние недели беременности) и/или новорожденным с риском развития атопии в течение первых месяцев жизни [8789].

Уровень убедительности рекомендаций А (уровень достоверности доказательств 1++)

  • Рекомендуются меры профилактики вторичного инфицирования:

  • избегать длительного применения антибактериальных препаратов для наружного применения с целью исключения развития бактериальной резистентности;

  • избегать загрязнения препаратов для наружного применения:

  • тубы с мазями не должны храниться открытыми;

  • при нанесении кремов необходимо соблюдать гигиенические процедуры

  • использование чистых спонжей, удаление остатков крема с поверхности банки.

Уровень убедительности рекомендаций D (уровень достоверности доказательств 4)

6. Дополнительная информация, влияющая на течение и исход заболевания

Критерии оценки качества медицинской помощи

Критерии качества Уровень достоверности доказательств Уровень убедительности доказательств

1

Выполнен общий (клинический) анализ крови: лейкоциты, эритроциты, гемоглобин, гематокрит, тромбоциты, тромбокрит,нейтрофилы палочкоядерные, нейтрофилы сегментоядерные, эозинофилы, базофилы, лимфоциты, моноциты, скорость оседания эритроцитов при поступлении в стационар или при проведении системной иммуносупрессивной терапии.

4

D

2

Выполнен анализ крови биохимический общетерапевтический: глюкоза, креатинин, мочевая кислота, билирубин общий, холестерин общий, аланин-аминотрансфераза, аспартат-аминотрансфераза при поступлении в стационар или при проведении системной иммуносупрессивной терапии.

4

D

3

Выполнен общий (клинический) анализ мочи: цвет, прозрачность, относительная плотность, реакция pH, глюкоза, белок, билирубин, уробилиноиды, реакция на кровь, кетоновые тела, нитраты, эпителий плоский, эпителий переходный, эпителий почечный, лейкоциты, эритроциты, цилиндры гиалиновые, цилиндры зернистые, цилиндры восковидные, цилиндры эпителиальные, цилиндры лейкоцитарные, цилиндры эритроцитарные, цилиндры пигментные, слизь, соли, бактерии при поступлении в стационар или при проведении системной иммуносупрессивной терапии.

4

D

4

Проведена терапия топическими глюкокортикостероидными препаратами или ингибиторами кальциневрина для наружного применения

1++, 2++, 2+, 4

A, B, C, D

5

Проведена терапия системными глюкокортикостероидными препаратами или фототерапия или терапия циклоспорином при средне-тяжелых и тяжелых формах атопического дерматита

2++, 4

B, D

6

Проведена терапия антигистаминными препаратами

2++

В

7

Проведена терапия антибактериальными препаратами при вторичном инфицировании

2+

C

8

Достигнут частичный или полный регресс высыпаний

4

D

Список литературы

  1. Hoare C., Li Wan Po A., Williams H. Systematic review of treatments for atopic eczema. Health Technol Assess 2000; 4: 1–191.

  2. Tan B., Weald D., Strickland I., Friedman P. Double-blind controlled trial of effect of housedust-mite allergen avoidance on atopic dermatitis. Lancet 1996; 347: 15–18.

  3. Vocks E., Borelli S., Rakoski J. Climatotherapy in atopic dermatitis. Allergologie 1994; 17: 208–213.

  4. Engst R., Vocks E. Hochgebirgsklimatherapie bei Dermatosen und Allergien Wirkmechanismen, Ergebnisse und Einflu¨sse auf immunologische Parameter. Rehabilitation 2000; 39: 215–222.

  5. Eberlein B., Gulyas A.F., Schultz K. et al. Domestic allergens and endotoxin in three hospitals offering in-patient rehabilitation for allergiс diseases in the alpine mountain climate of Bavaria – the AURA study. Int J Hyg Environ Health 2009; 212: 21–26.

  6. Leung T.N., Chow C.M., Chow M.P. et al. Clinical guidelines on management of atopic dermatitis in children. Hong Kong J Paediatr (new series) 2013; 18: 96–104.

  7. Darsow U., Wollenberg A., Simon D. et al. ETFAD / EADV Eczema Task Force 2009 position paper on diagnosis and treatment of atopic dermatitis. J Eur Acad Dermatol Venereol 2010, 24: 317–328.

  8. Chiang C., Eichenfield L.F. Quantitative assessment of combination bathing and moisturizing regimens on skin hydration in atopic dermatitis. Pediatr Dermatol 2009; 26: 273–278.

  9. Breternitz M., Kowatzki D., Langenauer M. et al. Placebo-controlled, double-blind, randomized, prospective study of a glycerol-based emollient on eczematous skin in atopic dermatitis: biophysical and clinical evaluation. Skin Pharmacol Physiol. 2008; 21: 39–45.

  10. Guidance on Prescribing. In: British National Formulary No.60. London: British Medical Association and Royal Pharmaceutical Society of Great Britain; 2010.

  11. Grimalt R., Mengeaud V., Cambazard F.; Study Investigators’ Group. The steroid-sparing effect of an emollient therapy in infants with atopic dermatitis: a randomized controlled study. Dermatology 2007; 214: 61–67.

  12. . Szczepanowska J., Reich A., Szepietowski J.C. Emollients improve treatment results with topical corticosteroids in childhood atopic dermatitis:a randomized comparative study. Pediatr Allergy Immunol 2008; 19: 614–618.

  13. Eberlein B., Eicke C., Reinhardt H.W., Ring J. Adjuvant treatment of atopic eczema: assessment of an emollient containing N-palmitoylethanolamine (ATOPA study). J Eur Acad Dermatol Venereol 2008; 22: 73–82.

  14. Berth-Jones J., Damstra R.J., Golsch S. et al. Twice weekly fluticasone propionate added to emollient maintenance treatment to reduce risk of relapse in atopic dermatitis: randomised, double blind, parallel group study. BMJ 2003; 326: 1367.

  15. Glazenburg E.J., Wolkerstorfer A., Gerretsen A.L. et al. Efficacy and safety of fluticasone propionate 0.005% ointment in the long-term maintenance treatment of children with atopic dermatitis: differences between boys and girls? Pediatr Allergy Immunol 2009; 20: 59–66.

  16. 27 Patient UK – Fingertip Units for Topical Steroids. [Online]. (URL www.patient.co.uk/showdoc/27000762) (Accessed 12 February 2007).

  17. Alomar A., Berth-Jones J., Bos J.D. et al. The role of topical calcineurin inhibitors in atopic dermatitis. Br J Dermatol 2004; 151 (Suppl. 70): 3–27.

  18. Wollenberg A., Frank R., Kroth J. et al. Proactive therapy of atopic eczema – an evidence-based concept with a behavioral background. J Dtsch Dermatol Ges 2009; 7: 117–121.

  19. Peserico A., Stadtler G., Sebastian M. et al. Reduction of relapses of atopic dermatitis with methylprednisolone aceponate cream twice weekly in addition to maintenance treatment with emollient: a multicentre, randomized, double-blind, controlled study. Br J Dermatol 2008; 158: 801–807.

  20. Wollenberg A., Reitamo S., Girolomoni G. et al. Proactive treatment of atopic dermatitis in adults with 0.1% tacrolimus ointment. Allergy 2008; 63: 742–750.

  21. Thaci D., Reitamo S., Gonzalez Ensenat M.A. et al. Proactive disease management with 0.03% tacrolimus ointment for children with atopic dermatitis: results of a randomized, multicentre, comparative study. Br J Dermatol 2008; 159: 1348–1356.

  22. Thaci D., Chambers C., Sidhu M. et al. Twice-weekly treatment with tacrolimus 0.03% ointment in children with atopic dermatitis: clinical efficacy and economic impact over 12 months. J Eur Acad Dermatol Venereol 2010; 24: 1040–1046.

  23. Giam Y.C., Hebert A.A., Dizon M.V. A review on the role of moisturizers for atopic dermatitis. Asia Pac Allergy 2016;6 (2):120–128.

  24. Breternitz M., Kowatzki D., Langenauer M. et al. Placebo-controlled, double-blind, randomized, prospective study of a glycerol-based emollient on eczematous skin in atopic dermatitis: biophysical and clinical evaluation. Skin Pharmacol Physiol 2008; 21: 39–45.

  25. Verallo-Rowell V.M., Dillague K.M., Syah-Tjundawan B.S. Novel antibacterial and emollient effects of coconut and virgin olive oils in adult atopic dermatitis. Dermatitis 2008;19: 308–315.

  26. Simpson E, Dutronc Y. A new body moisturizer increases skin hydration and improves atopic dermatitis symptoms among children and adults. J Drugs Dermatol 2011;10: 744–749.

  27. Lindh J.D., Bradley M. Clinical Effectiveness of moisturizers in atopic dermatitis and related disorders: a systematic review. Am J Clin Dermatol 2015; 16: 341–359.

  28. Miller D.W., Koch S.B., Yentzer B.A. et al. An over-the-counter moisturizer is as clinically effective as, and more cost-effective than, prescription barrier creams in the treatment of children with mild-to-moderate atopic dermatitis: a randomized, controlled trial. J Drugs Dermatol 2011; 10: 531–537.

  29. Grimalt R., Mengeaud V., Cambazard F. The steroid-sparing effect of an emollient therapy in infants with atopic dermatitis: a randomized controlled study. Dermatology 2007; 214: 61–67.

  30. Msika P., De Belilovsky C., Piccardi N. et al. New emollient with topical corticosteroid-sparing effect in treatment of childhood atopic dermatitis: SCORAD and quality of life improvement. Pediatr Dermatol 2008; 25: 606–612.

  31. Lucky A.W., Leach A.D., Laskarzewski P., Wenck H. Use of an emollient as a steroid-sparing agent in the treatment of mild to moderate atopic dermatitis in children. Pediatr Dermatol 1997; 14: 321–324.

  32. Eberlein B., Eicke C., Reinhardt H.W., Ring J. Adjuvant treatment of atopic eczema: assessment of an emollient containing N-palmitoylethanolamine (ATOPA study). J Eur Acad Dermatol Venereol 2008; 22: 73–82.

  33. Sugarman J.L., Parish L.C. Efficacy of a lipid-based barrier repair formulation in moderate-to-severe pediatric atopic dermatitis. J Drugs Dermatol 2009; 8: 1106–1111.

  34. Brenninkmeijer E.E., Spuls P.I., Lindeboom R. et al. Excimer laser vs. clobetasol propionate 0·05% ointment in prurigo form of atopic dermatitis: a randomized controlled trial, a pilot. Br J Dermatol. 2010; 163 (4): 823–831.

  35. Pels R., Sterry W., Lademann J. Clobetasol propionate – where, when, why? Drugs Today (Barc). 2008; 44 (7): 547–557.

  36. Breneman D., Fleischer A.B. Jr, Kaplan D. et al. Clobetasol propionate 0.05% lotion in the treatment of moderate to severe atopic dermatitis: a randomized evaluation versus clobetasol propionate emollient cream. J Drugs Dermatol. 2005; 4 (3): 330–336.

  37. Feldman S.R. Relative efficacy and interchangeability of various clobetasol propionate vehicles in the management of steroid-responsive dermatoses. Curr Ther Res Clin Exp. 2005; 66 (3): 154–171.

  38. Datz B., Yawalkar S. A double-blind, multicenter trial of 0.05% halobetasol propionate ointment and 0.05% clobetasol 17-propionate ointment in the treatment of patients with chronic, localized atopic dermatitis or lichen simplex chronicus. J Am Acad Dermatol. 1991; 25 (6 Pt 2): 1157–1160.

  39. Viglioglia P., Jones M.L., Peets E.A. Once-daily 0.1% mometasone furoate cream versus twice-daily 0.1% betamethasone valerate cream in the treatment of a variety of dermatoses. J Int Med Res. 1990; 18 (6): 460–467.

  40. Альбанова В.Наружное лечение атопического дерматита. Врач. 2006; 2: 76–78.

  41. Wolkerstorfer A., Strobos M.A., Glazenburg E.J. et al. Fluticasone propionate 0.05% cream once daily versus clobetasone butyrate 0.05% cream twice daily in children with atopic dermatitis. J Am Acad Dermatol. 1998; 39 (2 Pt 1): 226–231.

  42. Bleehen S.S., Chu A.C., Hamann I. et al. Fluticasone propionate 0.05% cream in the treatment of atopic eczema: a multicentre study comparing once-daily treatment and once-daily vehicle cream application versus twice-daily treatment. Br J Dermatol. 1995; 133 (4): 592–597.

  43. Белоусова Т.А., Горячкина М.В. Опыт применения флутиказона пропионата (Кутивейт) в терапии псориаза, экземы и атопического дерматита. Эффективная фармакотерапия. 2010; 9: 24–29.

  44. Vernon H.J., Lane A.T., Weston W. Comparison of mometasone furoate 0.1% cream and hydrocortisone 1.0% cream in the treatment of childhood atopic dermatitis. J Am Acad Dermatol. 1991; 24 (4): 603–607.

  45. Lebwohl M. A comparison of once-daily application of mometasone furoate 0.1% cream compared with twice-daily hydrocortisone valerate 0.2% cream in pediatric atopic dermatitis patients who failed to respond to hydrocortisone: mometasone furoate study group. Int J Dermatol. 1999; 38 (8): 604–606.

  46. Томилова А.Ю., Торшхоева Р.М., Геворкян А.К., Вознесенская Н.И. Эффективность и безопасность применения мометазона фуроата при атопическом дерматите у детей. Педиатрическая фармакология 2009; 6 (4): 123–127.

  47. Шаипов Т.С., Мазитова Л.П. Применение мометазона фуроата при лечении атопического дерматита у детей. Педиатрическая фармакология 2007; 4 (5): 41–44.

  48. Ненашева Н.М. Особенности атопического дерматита у взрослых пациентов Эффективная фармакотерапия. 2012. №31. С. 6–15.

  49. Haneke E. The treatment of atopic dermatitis with methylprednisolone aceponate (MPA), a new topical corticosteroid. J Dermatol Treatm 1992; 3 (Suppl.2): 13–15.

  50. Luger T.A. Balancing efficacy and safety in the management of atopic dermatitis: the role of methylprednisolone aceponate. J Eur Acad Dermatol Venereol 2011; 25: 251–258.

  51. Bieber T., Vick K., Fölster-Holst R. et al. Efficacy and safety of ethylprednisolone aceponate ointment 0.1% compared to tacrolimus 0.03% in children and adolescents with an acute flare of severe atopic dermatitis. Allergy 2007; 62 (2): 184–189.

  52. Кондратьева Ю.С., Кархова В.В. Опыт применения 0,1% метилпреднизолона ацепоната в комплексной терапии стероидчувствительных дерматозов. Вестник дерматологии и венерологии 2016; 1: 93–98.

  53. Чикин В.В. Метилпреднизолона ацепонат и декспантенол в топической терапии больных атопическим дерматитом. Вестник дерматологии и венерологии 2014; 5: 112–116.

  54. Veien N.K., Hattel T., Justesen O. et al. Hydrocortisone 17-butyrate (Locoid) 0.1% cream versus hydrocortisone (Uniderm) 1% cream in the treatment of children suffering from atopic dermatitis. J Int Med Res. 1984; 12 (5):310–313.

  55. Rajka G., Verjans H.L..Hydrocortisone 17-butyrate (Locoid) 0.1% fatty cream versus desonide (Apolar) 0.1% ointment in the treatment of patients suffering from atopic dermatitis. J Int Med Res. 1986; 14 (2): 85–90.

  56. Abramovits A, Oquendo M. Hydrocortisone butyrate 0.1% lipocream in pediatric patients with atopic dermatitis. SKINmed 2010; 8: 72–79.

  57. Koopmans B., Lasthein Andersen B., Mork N.J. et al. Multicentre randomized double-blind study of locoid lipocream fatty cream twice daily versus locoid lipocream once daily and locobase once daily. J Dermatol Treat 1995;6 (2): 103–106.

  58. Saki N, Jowkar F, Alyaseen S. et al. Comparison of sertaconazole 2% cream versus hydrocortisone 1% ointment in the treatment of atopic dermatitis. J Dermatolog Treat. 2013;24 (6): 447–449.

  59. Игнатьев Д.В., Кочергин Н.Г. Местные кортикостероиды в практике врача-дерматолога. Особенности гидрокортизона бутирата (локоида). Дерматология. Приложение к журналу Consilium Medicum. 2007; 1: 50–54.

  60. Lassus A. Alclometasone dipropionate cream 0.05% versus clobetasone butyrate cream 0.05%. A controlled clinical comparison in the treatment of atopic dermatitis in children. Int J Dermatol. 1984; 23 (8): 565–566.

  61. Panja S.K., Gangopadhaya A.K., Sharma S.D. A randomised, double-blind comparison of alclometasone dipropionate 0.05% cream in atopic dermatitis and other dermatoses. Indian J Dermatol. 1988; 33 (1): 1–4.

  62. Макарова И.В., Гайдук И.М., Жиглинская О.В и др. Применение 0,05% крема алклометазона дипропионата в терапии атопического дерматита у детей раннего возраста. Вопросы современной педиатрии. 2004; 3 (4): 84–87.

  63. Gehring W, Gloor M. Treatment of the atopic dermatitis with a water-in-oil emulsion with or without the addition of hydrocortisone – results of a controlled double-blind randomizedstudy using clinical evaluation and bioengineering methods. Z Hautkr 1996; 71: 554–560.

  64. Сергеев Ю.В., Иванов О.Л., Новиков Д.К. и др. Атопический дерматит: современная диагностика и лечение. Иммунопатология, аллергология, инфектология. 2001; 4: 39–63.

  65. Ruzicka T., Bieber T., Schöpf E. et al. A short-term trial of tacrolimus ointment for atopic dermatitis. N Engl J Med 1997; 337: 816–821.

  66. Reitamo S., Wollenberg A., Schöpf E. et al. Safety and efficacy of 1 year of tacrolimus ointment monotherapy in adults with atopic dermatitis. Arch Dermatol 2000; 136: 999–1006.

  67. Chen S.L., Yan J., Wang F.S. Two topical calcineurin inhibitors for the treatment of atopic dermatitis in pediatric patients: a meta-analysis of randomized clinical trials. J Dermatolog Treat 2010; 21: 144–156.

  68. Bornhövd E.C., Burgdorf W.H., Wollenberg A. Immunomodulatory macrolactams for topical treatment of inflammatory skin diseases. Curr Opin Investig Drugs 2002; 3: 708–712.

  69. Lubbe J. Klinische Erfahrungen mit topischen Calcineurininhibitoren in der Praxis. Hautarzt 2003; 54: 432–439.

  70. Reitamo S., Ortonne J.P., Sand C. et al. A multicentre, randomized, double-blind, controlled study of long-term treatment with 0.1% tacrolimus ointment in adults with moderate to severe atopic dermatitis. Br J Dermatol 2005; 152: 1282–1289.

  71. Patel R.R., Vander Straten M.R., Korman N.J. The safety and efficacy of tacrolimus therapy in patients younger than 2 years with atopic dermatitis. Arch Dermatol 2003; 139: 1184–1186.

  72. Wollenberg A., Sidhu M.K., Odeyemi I. et al. Economic evaluation of secondary prophylactic treatment with tacrolimus 0.1% ointment in adults with moderate to severe atopic dermatitis. Br J Dermatol 2008; 159: 1322–1330.

  73. Healy E., Bentley A., Fidler C., Chambers C. Cost-effectiveness of tacrolimus ointment in adults and children with moderate and severe atopic dermatitis: twice-weekly maintenance treatment vs. standard twicedaily reactive treatment of exacerbations from a third party payer (U.K. National Health Service) perspective. Br J Dermatol 2011; 164: 387–395.

  74. Reitamo S., Mandelin J., Rubins A. et al. The pharmacokinetics of tacrolimus after first and repeated dosing with 0.03% ointment in infants with atopic dermatitis. Int J Dermatol 2009; 48: 348–355.

  75. Reitamo S., Rustin M., Harper J. et al. A 4-year follow-up study of atopic dermatitis therapy with 0.1% tacrolimus ointment in children and adult patients. Br J Dermatol 2008; 159: 942–951.

  76. Reitamo S., Rustin M., Ruzicka T. et al. Efficacy and safety of tacrolimus ointment compared with hydrocortisone butyrate ointment in adult patients with atopic dermatitis. J Allergy Clin Immunol 2002; 109:547–555.

  77. Mandelin J.M., Remitz A., Virtanen H.M. et al. A 10-year open follow-up of eczema and respiratory symptoms in patients with atopic dermatitis treated with topical tacrolimus for the first 4 years. J Dermatolog Treat 2010; 21: 167–170.

  78. Mandelin J., Remitz A., Virtanen H.M. et al. One-year treatment with 0.1% tacrolimus ointment versus a corticosteroid regimen in adults with moderate to severe atopic dermatitis: a randomized, double-blind, comparative trial. Acta Derm Venereol 2010; 90: 170–174.

  79. Boguniewicz M., Fiedler V.C., Raimer S. et al. A randomized, vehicle-controlled trial of tacrolimus ointment for treatment of atopic dermatitis in children. Pediatric Tacrolimus Study Group. J Allergy Clin Immunol 1998; 102: 637–644.

  80. Nakagawa H., Etoh T., Ishibashi Y. et al. Tacrolimus ointment for atopic dermatitis. Lancet 1994; 344: 883.

  81. Прошутинская Д.В., Бутарева М.М., Иноятова Л.А. Новые возможности терапии атопического дерматита у детей и взрослых. Вестник дерматологии и венерологии 2013; 3: 78–82.

  82. Самцов А.В., Сухарев А.В., Патрушев А.В., Бондарь О.И. Клиническая эффективность, безопасность и переносимость 0,1% мази такролимус при лечении атопического дерматита средней и тяжелой степени тяжести. Вестник дерматологии и венерологии 2012; 2: 71–77.

  83. Самцов А.В., Сухарев А.В., Патрушев А.В. Лечение атопического дерматита: преимущества такролимуса перед топическими кортикостероидами. Эффективная фармакотерапия 2014; 19: 4–10.

  84. Van Leent E.J., Graber M., Thurston M. et al. Effectiveness of the ascomycin macrolactam SDZ ASM 981 in the topical treatment of atopic dermatitis. Arch Dermatol 1998; 134: 805–809.

  85. Meurer M., Fölster-Holst R., Wozel G. et al. Pimecrolimus cream in the long-term management of atopic dermatitis in adults: a six-month study. Dermatology 2002; 205: 271–277.

  86. Wahn U., Bos J., Goodfield M. et al. Efficacy and safety of pimecrolimus cream in the long-term management of atopic dermatitis in children. Pediatrics 2002; 110: 1–8.

  87. Ho V.C., Gupta A., Kaufmann R. et al. Safety and efficacy of nonsteroid pimecrolimus cream 1% in the treatment of atopic dermatitis in infants. J Pediatr 2003; 142: 155–162.

  88. Eichenfield L.F., Lucky A.W., Boguniewicz M. et al. Safety and efficacy of pimecrolimus (ASM 981) cream 1% in the treatment of mild and moderate atopic dermatitis in children and adolescents. J Am Acad Dermatol 2002; 46: 495–504.

  89. Langley R.G., Eichenfield L.F., Lucky A.W. et al. Sustained efficacy and safety of pimecrolimus cream 1% when used long-term (up to 26 weeks) to treat children withatopic dermatitis. Pediatr Dermatol 2008; 25: 301–307.

  90. Luger T., van Leent E.J., Graeber M. et al. SDZ ASM 981: an emerging safe and effective treatment for atopic dermatitis. Br J Dermatol 2001;144: 788–794.

  91. Eichenfield L.F., Thaci D., de Prost Y. et al. Clinical management of atopic eczema with pimecrolimus cream 1% (Elidel) in paediatric patients. Dermatology 2007; 11: 3–17.

  92. Кубанов А.А., Петровский Ф.И. Активированный пиритион цинка (Скин-кап). Механизмы действия. Клиническое применение. Вестник дерматологии и венерологии, 2009; 5: 35–42.

  93. Фассахов Р.С., Пампура А.Н., Коростовцев Д.С. и др. Скин-Кап в терапии атопического дерматита у детей (по результатам Российского многоцентрового исследования КАДЕТ). Российский Аллергологический Журнал 2007; 2: 75–81.

  94. Фассахов Р.С., Пампура А.Н., Коростовцев Д.С. и др. Эффективность и безопасность активированного цинк пиритиона (скин-кап) в лечении атопического дерматита у детей (результаты Российского многоцентрового исследования). Вестник педиатрической фармакологии и нутрициологии 2006; 3 (6): 28–31.

  95. Нейродерматозы. В кн.: Кожные и венерические болезни: Руководство для врачей. В двух томах. – 2-е изд., перераб. и доп. – Т.2/ Под ред. Ю.К. Скрипкина и В.Н. Мордовцева, - М.: Медицина, 1999. – С.9–49.

  96. Yoshida H., Niimura M., Ueda H. et al. Clinical evaluation of ketotifen syrup on atopic dermatitis: a comparative multicenter double-blind study of ketotifen and clemastine. Ann Allergy. 1989; 62 (6): 507–512.

  97. Григорьева И., Сергеев А., Манина И., Кудрявцева Е. Иммунопатология и биохимические основы атопических состояний. Врач 2012; 4: 86–91.

  98. Морозова С.В., Лусс Л.В. Хлоропирамин: современные аспекты применения. Вопросы современной педиатрии. 2007; 6 (1): 137–140.

  99. Горячкина М.В,, Белоусова Т.А. Хлоропирамин: клинические аспекты применения. Русский медицинский журнал. Аллергология. 2014; 24: 1785–1789.

  100. Петрова К.С., Петрова Г.А. Хлоропирамин (Супрастин) – современные аспекты применения в терапии аллергодерматозов. Русский медицинский журнал. Фармакотерапия. 2014; 8: 617–620.

  101. Ревякина В.А. Антигистаминные препараты в клинической практике. Русский медицинский журнал. Аллергология. 2014; 11: 854–856.

  102. Behrendt H., Ring J. Histamine, antihistamines and atopic eczema. Clin Exp Allergy. 1990;20 (Suppl 4): 25–30.

  103. Nuovo J., Ellsworth A.J., Larson E.B. Treatment of atopic dermatitis with antihistamines: lessons from a single-patient, randomized clinical trial. J Am Board Fam Pract 1992; 5 (2): 137–141.

  104. Doherty V., Sylvester D.G., Kennedy C.T. et al. Treatment of itching in atopic eczema with antihistamines with a low sedative profile. BMJ 1989; 298 (6666): 96.

  105. Langeland T., Fagertun H.E., Larsen S. Therapeutic effect of loratadine on pruritus in patients with atopic dermatitis. A multi-crossover-designed study. Allergy 1994; 49 (1): 22–26.

  106. Monroe E.W. Relative efficacy and safety of loratadine, hydroxyzine, and placebo in chronic idiopathic urticaria and atopic dermatitis. Clin Ther 1992; 14 (1): 17–21.

  107. Попова И.С., Матушевская Е.В., Свирщевская Е.В. Двойное слепое плацебо–контролируемое исследование эффективности и переносимости кларотадина при атопическом дерматите. Русс. Мед. Журн. Дерматология, Венерология. 2001; 9 (4): 477–483.

  108. Hannuksela M., Kalimo K., Lammintausta K. et al. Dose ranging study: cetirizine in the treatment of atopic dermatitis in adults. Ann Allergy 1993; 70 (2): 127–133.

  109. La Rosa M., Ranno C., Musarra I. et al. Double-blind study of cetirizine in atopic eczema in children. Ann Allergy 1994; 73 (2): 117–122.

  110. Павлова О.В. Опыт применения цетиризина (аллертека) в терапии больных атопическим дерматитом и экземой. Вестник дерматологии и венерологии 2005; (4): 41–43.

  111. Макарова И.В., Жиглинская О.В., Михайлова Е.А., Сухорукова В.Г. Сравнительная эффективность препаратов цетиризина дженерика (производство Эгис, Венгрия) и оригинального в форме капель в комплексной терапии атопического дерматита у детей раннего возраста.

  112. Делягин В.М., Уразбагамбетов А. Применение Cупрастинекса (левоцетиризина) при атопии у детей и подростков. Русский медицинский журнал. Педиатрия 2012; (16): 828–830.

  113. Тамразова О.Б. Патогенетическая терапия детей, страдающих тяжелыми формами атопического дерматита.Русский медицинский журнал. Педиатрия. 2013; (2): 108–114.

  114. Нажмутдинова Д.К., Швец О.И. Левоцетеризин: перезагрузка. Русский медицинский журнал. Дерматология. 2011; 21: 1324–1326.

  115. Камаев А.В., Трусова О.В., Камаева И.А. Зуд при атопическом дерматите у детей: известные механизмы и возможности его долгосрочного контроля. Русский медицинский журнал. 2015; 3: 142–146.

  116. Монахов С. А., Коржачкина Н. Б., Олисова О. Ю. Узковолновая фототерапия 311 нм в лечении больных атопическим дерматитом. Российский журнал кожных и венерических болезней. 2012; 3: 25–27.

  117. Pugashetti R., Lim H.W., Koo J. Broadband UVB revisited: is the narrowband UVB fad limiting our therapeutic options? J Dermatolog Treat2010; 21: 326–330.

  118. Gambichler T., Othlinghaus N., Tomi N.S. et al. Medium-dose ultraviolet (UV) A1 vs. narrowband UVB phototherapy in atopic eczema: a randomized crossover study. Br J Dermatol 2009; 160: 652–658.

  119. Majoie I.M., Oldhoff J.M., van Weelden H. et al. Narrowband ultraviolet B and medium-dose ultraviolet A1 are equally effective in the treatment of moderate to severe atopic dermatitis. J Am Acad Dermatol 2009; 60: 77–84.

  120. Reynolds N.J., Franklin V., Gray J.C., Diffey BL, Farr PM. Narrow-band ultraviolet B and broad-band ultraviolet A phototherapy in adult atopic eczema: a randomised controlled trial. Lancet. 2001; 357: 2012–2016.

  121. Tzaneva S., Kittler H., Holzer G. et al. 5-Methoxypsoralen plus ultraviolet (UV) A is superior to medium-dose UVA1 in the treatment of severe atopic dermatitis: a randomized crossover trial. Br J Dermatol 2010; 162: 655–660.

  122. Bogaczewicz J., Malinowska K., Sysa-Jedrzejowska A., Wozniacka A. Medium-dose ultraviolet A1 phototherapy improves SCORAD index and increases mRNA expression of interleukin-4 without direct effect on human β defensin-1, interleukin-10, and interleukin-31. Int J Dermatol. 2016; 55 (7): e380–385.

  123. Patrizi A., Raone B., Ravaioli G.M. Management of atopic dermatitis: safety and efficacy of phototherapy. Clin Cosmet Investig Dermatol 2015:8 511–520.

  124. Pérez-Ferriols A., Aranegui B., Pujol-Montcusí J.A. et al. Phototherapy in atopic dermatitis: a systematic review of the literature. Actas Dermosifiliogr. 2015; 106 (5): 387–401.

  125. Dogra S., Mahajan R.; Indian Association of Dermatologists, Venereologists and Leprologists. Phototherapy for atopic dermatitis. Indian J Dermatol Venereol Leprol. 2015; 81 (1): 10–15.

  126. Czech W., Brautigam M., Weidinger G., Schöpf E. Body weight independent dosing regimen of cyclosporine microemulsion is effective in severe atopic dermatitis and improves the quality of life. J Am Acad Dermatol 2000; 42: 653–659.

  127. Harper J.I., Ahmed I., Barclay G. et al. Cyclosporin for severe childhood atopic dermatitis: short course versus continuous therapy. Br J Dermatol 2000; 142: 52–58.

  128. Granlund H., Erkko P., Remitz A. et al. Comparison of cyclosporin and UVAB phototherapy for intermittent one-year treatment of atopic dermatitis. Acta Derm Venereol 2001; 81: 22–27.

  129. Zurbriggen B., Wuthrich B., Cachelin A.B. et al. Comparison of two formulations of cyclosporin A in the treatment of severe atopic dermatitis. A double-blind, single-centre, cross-over pilot study. Dermatology 1999; 198: 56–60.

  130. Hijnen D.J., ten Berge O., Timmer-de Mik L.et al. Efficacy and safety of long-term treatment with cyclosporin A for atopic dermatitis. J Eur Acad Dermatol Venereol 2007; 21: 85–89.

  131. Jung M.Y., Chung J.Y., Lee H.Y. et al. Antibiotic Susceptibility of Staphylococcus aureus in Atopic Dermatitis: Current Prevalence of Methicillin-Resistant Staphylococcus aureus in Korea and Treatment Strategies. Ann Dermatol. 2015; 27 (4): 398-403.

  132. Lübbe J. Secondary infections in patients with atopic dermatitis. Am J Clin Dermatol 2003; 4 (9): 641–654.

  133. Масюкова С.А., Гладько Е.В., Тарасенко Г.Н. и др. Фузидиевая кислота в лечении пиодермитов и аллергодерматозов, осложненных бактериальной инфекцией. Вестник дерматологии и венерологии. 2007; 6: 54–57.

  134. Дворянкова Е.В., Корсунская И.М., Захарова А.Б., Жуковский Р.О. Атопический дерматит, осложненный вторичной инфекцией: подходы к терапии. Эффективная фармакотерапия. 2011; 26: 74–76.

  135. Ларькова И.А. Эффективная терапия атопического дерматита у детей, осложненного вторичной инфекцией. Медицинский совет. 2016; 1: 162–167.

  136. Матушевская Е.В., Свирщевская Е.В. Атопический дерматит в практике врача-дерматовенеролога: рациональный выбор терапии. Русский медицинский журнал. 2013; 21 (8): 410–412.

  137. Gong J.Q., Lin L., Lin T. et al. Skin colonization by Staphylococcus aureus in patients with eczema and atopic dermatitis and relevant combined topical therapy: a double-blind multicentre randomized controlled trial. Br J Dermatol 2006; 155: 680–687.

  138. Lever R, Hadley K, Downey D, Mackie R. Staphylococcal colonization in atopic dermatitis and the effect of topical mupirocin therapy. Br J Dermatol 1988; 119:189–198.

  139. Hung S.-H., Lin Y., Chu C.-Y. et al. Staphylococcus colonization in atopic dermatitis treated with flutiasone or tacrolimus with or without antibiotics. Ann Allergy Asthma Immunol 2007; 98: 51–56.

  140. Wachs GN, Maibach HI. Co-operative double-blind trial of an antibiotic ⁄ corticoid combination in impetiginized atopic dermatitis. Br J Dermatol 1976; 95: 323–328.

  141. Schuttelaar M.L., Coenraads P.J. A randomized, double-blind study to assess the efficacy of addition of tetracycline to triamcinolone acetonide in the treatment of moderate to severe atopic dermatitis. J Eur Acad Dermatol Venereol 2008; 22: 1076–1082.

  142. Васенова В.Ю., Бутов Ю.С. Применение Полькортолона ТС для лечения зудящих дерматозов, осложненных вторичной инфекцией. Русский медицинский журнал 2013; 21 (22): 1096–1098.

  143. Ramsay C, Savoie J, Gilbert M et al. The treatment of atopic dermatitis with topical fusidic acid and hydrocortisone acetate. J Eur Acad Dermatol Venereol 1996; 7 (Suppl. 1):S15–22.

  144. Hjorth N, Schmidt H, Thomsen K. Fusidic acid plus betamethasone in infected or potentially infected eczema. Pharmatherapeutica 1985; 4: 126–131.

  145. Тарасова М.В., Марина Т.В., Сорокина Е.А. и др. Целесообразность применения комбинированных топических глюкоокортикостероидов в комплексной терапии атопического дерматита. Журнал научных статей Здоровье и образование в XXI веке. 2008. Т. 10. №3. С. 383.

  146. Кубанова А.А. Прошутинская Д.В., Текучева Л.В., Авдиенко И.Н. Интегральный подход к наружной терапии больных атопическим дерматитом. Вестник дерматологии и венерологии 2010; 1: 20–26.

  147. Tognetti L., Martinelli C., Berti S. et al. Bacterial skin and soft tissue infections: review of the epidemiology, microbiology, aetiopathogenesis and treatment: a collaboration between dermatologists and infectivologists. J Eur Acad Dermatol Venereol. 2012; 26 (8): 931–941.

  148. Petry V., Bessa G.R., Poziomczyck C.S. et al. Bacterial skin colonization and infections in patients with atopic dermatitis. An Bras Dermatol. 2012; 87 (5): 729–734.

  149. Boguniewicz M., Sampson H., Leung S. et al. Effects of cefuroxime axetil on Staphylococcus aureus colonizing and superantigen production in atopic dermatitis. J Allergy Clin Immunol 2001; 108: 651–652.

  150. Niebuhr M., Mai U., Kapp A., Werfel T. Antibiotic treatment of cutaneous infections with Staphylococcus aureus in patients with atopic dermatitis: current antimicrobial resistances and susceptibilities. Exp Dermatol. 2008; 17 (11): 953–957.

  151. Тренева М.С., Пампура А.Н. Стратегия выбора антибактериальных препаратов у детей с микробным инфицированием атопического дерматита. Практическая медицина. 2011; 3 (51): 136–139.

  152. Boguniewicz M., Leung D.Y. Recent insights into atopic dermatitis and implications for management of infectious complications. J Allergy Clin Immunol. 2010; 125 (1): 4–13.

  153. Wollenberg A. Eczema herpeticum. Chem Immunol Allergy. 2012; 96: 89–95.

  154. Niimura M., Nishikawa T. Treatment of eczema herpeticum with oral acyclovir. Am J Med. 1988; 85 (2A): 49–52.

Приложение А1. Состав рабочей группы

  1. Кубанова Анна Алексеевна – академик РАН, доктор медицинских наук, профессор, Президент Российского общества дерматовенерологов и косметологов. Конфликт интересов отсутствует.

  2. Кубанов Алексей Алексеевич – доктор медицинских наук, профессор, член Российского общества дерматовенерологов и косметологов. Конфликт интересов отсутствует.

  3. Прошутинская Диана Владиславовна – доктор медицинских наук, доцент, член Российского общества дерматовенерологов и косметологов. Конфликт интересов отсутствует.

  4. Чикин Вадим Викторович – кандидат медицинских наук, член Российского общества дерматовенерологов и косметологов. Конфликт интересов отсутствует.

  5. Знаменская Людмила Федоровна – доктор медицинских наук, член Российского общества дерматовенерологов и косметологов. Конфликт интересов отсутствует.

  6. Монахов Константин Николаевич – доктор медицинских наук, член Российского общества дерматовенерологов и косметологов.Конфликт интересов отсутствует.

  7. Заславский Денис Владимирович – доктор медицинских наук, профессор, член Российского общества дерматовенерологов и косметологов. Конфликт интересов отсутствует.

  8. Минеева Алина Аркадьевна – член Российского общества дерматовенерологов и косметологов.Конфликт интересов отсутствует.

Приложение А2. Методология разработки клинических рекомендаций

Целевая аудитория клинических рекомендаций:

  1. Врачи-специалисты: дерматовенерологи, аллергологи, педиатры;

  2. Ординаторы и слушатели циклов повышения квалификации по указанным специальностям.

Таблица П1- Уровни достоверности доказательств#
Уровни достоверности доказательств Описание

1++

Мета-анализы высокого качества, систематические обзоры рандомизированных контролируемых исследований (РКИ) или РКИ с очень низким риском систематических ошибок

1+

Качественно проведенные мета-анализы, систематические, или РКИ с низким риском систематических ошибок

1-

Мета-анализы, систематические, или РКИ с высоким риском систематических ошибок

2++

Высококачественные систематические обзоры исследований случай-контроль или когортных исследований. Высококачественные обзоры исследований случай-контроль или когортных исследований с очень низким риском эффектов смешивания или систематических ошибок и средней вероятностью причинной взаимосвязи

2+

Хорошо проведенные исследования случай-контроль или когортные исследования со средним риском эффектов смешивания или систематических ошибок и средней вероятностью причинной взаимосвязи

2-

Исследования случай-контроль или когортные исследования с высоким риском эффектов смешивания или систематических ошибок и средней вероятностью причинной взаимосвязи

3

Неаналитические исследования (например, описания случаев, серий случаев)

4

Мнение экспертов

Таблица П2- Уровни убедительности рекомендаций
Уровень убедительности доказательств Характеристика показателя

А

По меньшей мере один мета-анализ, систематический обзор или РКИ, оцененные как 1++, напрямую применимые к целевой популяции и демонстрирующие устойчивость результатов

или

группа доказательств, включающая результаты исследований, оцененные как 1+, напрямую применимые к целевой популяции и демонстрирующие общую устойчивость результатов

В

Группа доказательств, включающая результаты исследований, оцененные как 2++, напрямую применимые к целевой популяции и демонстрирующие общую устойчивость результатов

или

экстраполированные доказательства из исследований, оцененных как 1++ или 1+

С

Группа доказательств, включающая результаты исследований, оцененные как 2+, напрямую применимые к целевой популяции и демонстрирующие общую устойчивость результатов;

или

экстраполированные доказательства из исследований, оцененных как 2++

D

Доказательства уровня 3 или 4;

или

экстраполированные доказательства из исследований, оцененных как 2+

Порядок обновления клинических рекомендаций

Рекомендации в предварительной версии рецензируются независимыми экспертами. Комментарии, полученные от экспертов, систематизируются и обсуждаются членами рабочей группы. Вносимые в результате этого изменения в рекомендации или причины отказа от внесения изменений регистрируются.

Предварительная версия рекомендаций выставляется для обсуждения на сайте ФГБУ «Государственный научный центр дерматовенерологии и косметологии» Минздрава России для того, чтобы лица, не участвующие в разработке рекомендаций, имели возможность принять участие в обсуждении и совершенствовании рекомендаций.

Для окончательной редакции и контроля качества рекомендации повторно анализируются членами рабочей группы.

Приложение А3. Связанные документы

Данные клинические рекомендации разработаны с учётом следующих нормативно-правовых документов:

  1. Порядок оказания медицинской помощи по профилю «дерматовенерология», утвержденный Приказом Министерства здравоохранения Российской Федерации №924н от 15 ноября 2012г.

Приложение Б. Алгоритмы ведения пациента

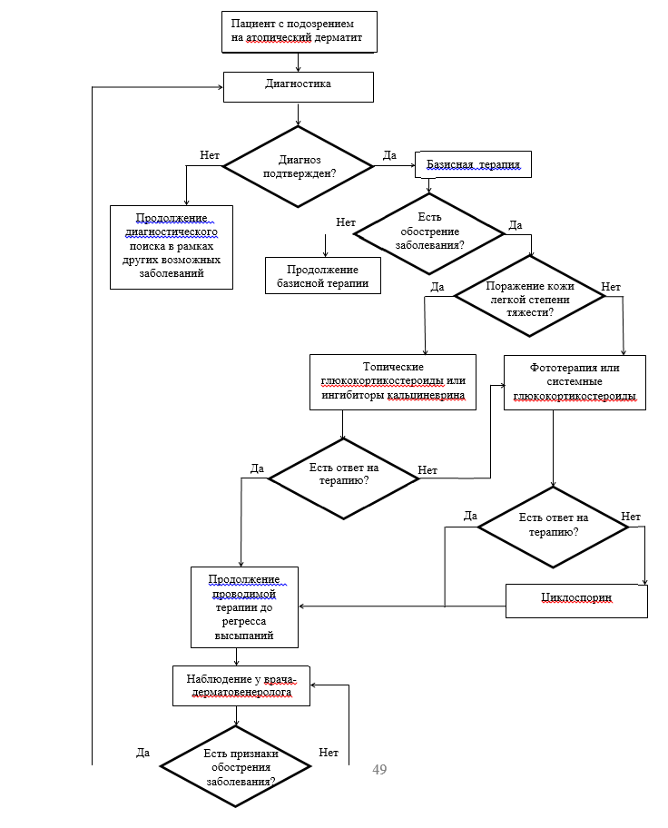
image3

Приложение В. Информация для пациентов

  1. Учитывая, что АтД является хроническим заболеванием, для предотвращения рецидивов необходимо проведение регулярно базисной терапии увлажняющими и смягчающими наружными средствами.

  2. При наличии в семье отягощенного наследственного аллергологического анамнеза (АтД, поллиноз, бронхиальная астма) рекомендуется соблюдать профилактические мероприятия в отношении соблюдения диеты кормящей матери и введения докорма и прикорма ребенку первого года жизни.

  3. Во избежание развития побочных эффектов следует избегать самостоятельного бесконтрольного применения топических глюкокортикостероидных и антибактериальных препаратов.

Приложение Г.